Click here to close
Hello! We notice that you are using Internet Explorer, which is not supported by Xenbase and may cause the site to display incorrectly.
We suggest using a current version of Chrome,
FireFox, or Safari.
???displayArticle.abstract???
Vascular disrupting agents (VDAs), anti-cancer drugs that target established tumor blood vessels, fall into two main classes: microtubule targeting drugs, exemplified by combretastatin A4 (CA4), and flavonoids, exemplified by 5,6-dimethylxanthenone-4-acetic acid (DMXAA). Both classes increase permeability of tumor vasculature in mouse models, and DMXAA in particular can cause massive tumor necrosis. The molecular target of CA4 is clearly microtubules. The molecular target(s) of DMXAA remains unclear. It is thought to promote inflammatory signaling in leukocytes, and has been assumed to not target microtubules, though it is not clear from the literature how carefully this assumption has been tested. An earlier flavone analog, flavone acetic acid, was reported to promote mitotic arrest suggesting flavones might possess anti-microtubule activity, and endothelial cells are sensitive to even mild disruption of microtubules. We carefully investigated whether DMXAA directly affects the microtubule or actin cytoskeletons of endothelial cells by comparing effects of CA4 and DMXAA on human umbilical vein endothelial cells (HUVEC) using time-lapse imaging and assays for cytoskeleton integrity. CA4 caused retraction of the cell margin, mitotic arrest and microtubule depolymerization, while DMXAA, up to 500 µM, showed none of these effects. DMXAA also had no effect on pure tubulin nucleation and polymerization, unlike CA4. We conclude that DMXAA exhibits no direct anti-microtubule action and thus cleanly differs from CA4 in its mechanism of action at the molecular level.
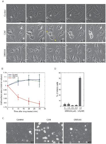
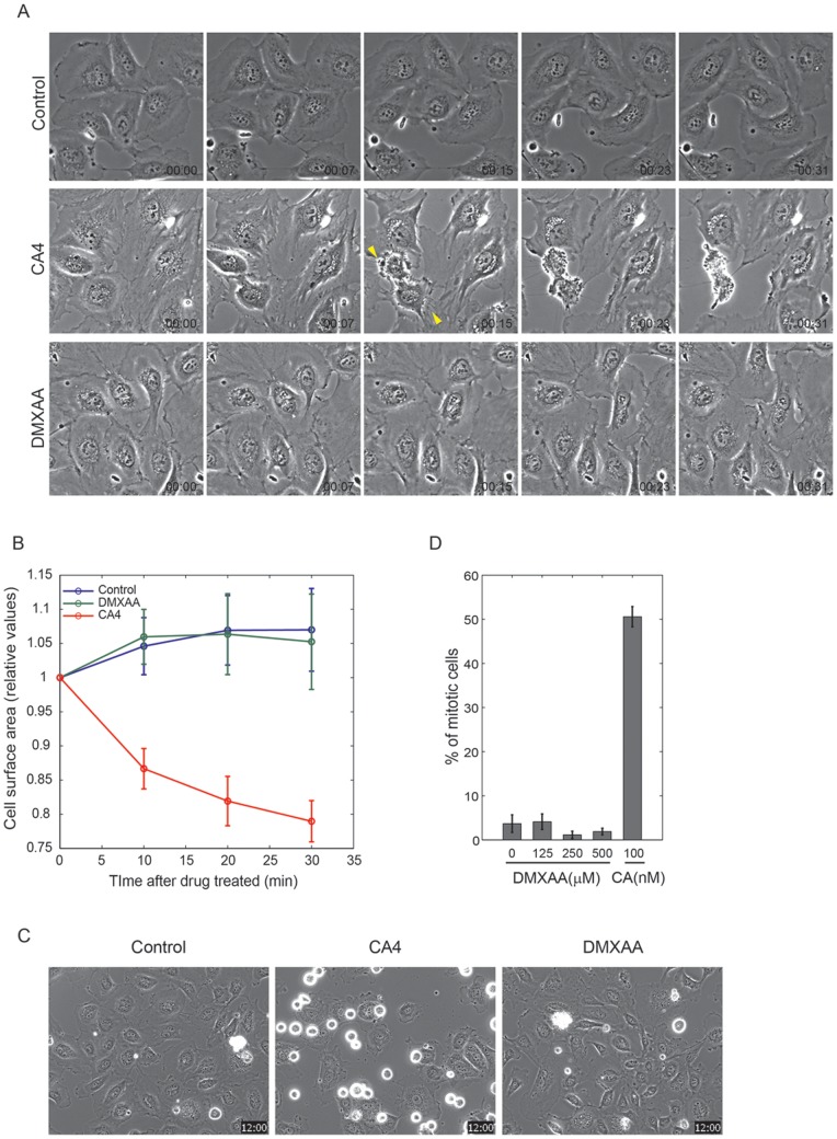
Figure 1. DMXAA does not induce any morphological changes in HUVEC cells whereas CA4 treated cells immediately contract.(A) Images were collected from phase contrast time-lapse movies at indicated times. Original time-lapse imaging was taken every 30 sec for an hour in the presence of 500 µM of DMXAA, 100 nM of CA4 or without drug (control). Elapsed time indicated in hours:minutes. (B) Cell edges were drawn to measure the number of pixels within the cell edges. Individual cell areas were summed to measure total cell surface area at each time point. The total cell area for each time point was normalized by time point 0. At each condition, Cell surface areas were averaged from at least 3 different stage positions. Error bars were calculated as the standard deviation from the results of 3 independent experiments. (C) Images were collected from phase contrast time-lapse movies at 12 hours after drug treatment. Asynchronously grown cells were treated with 500 µM of DMXAA, 100 nM of CA4 or without drug (control). (D) From the time-lapse image, mitotic cells were counted after 12 hours of drug treatment. At least 200 cells from 3 different stage positions were counted at each condition. Error bars were calculated as the standard deviation from the results of 3 independent experiments.
Figure 2. DMXAA did not disturb microtubule or actin structure.Cells were treated with serial dilutions of DMXAA for 30 min and CA4 for 10 min. Immuno-staining was performed using anti-DM1alpha and rhodamine-phalloidine to visualize microtubule and actin respectively. Microtubules are shown in green and actin in red. Nuclei were stained using DAPI (blue). The white bar indicated 20 µm.
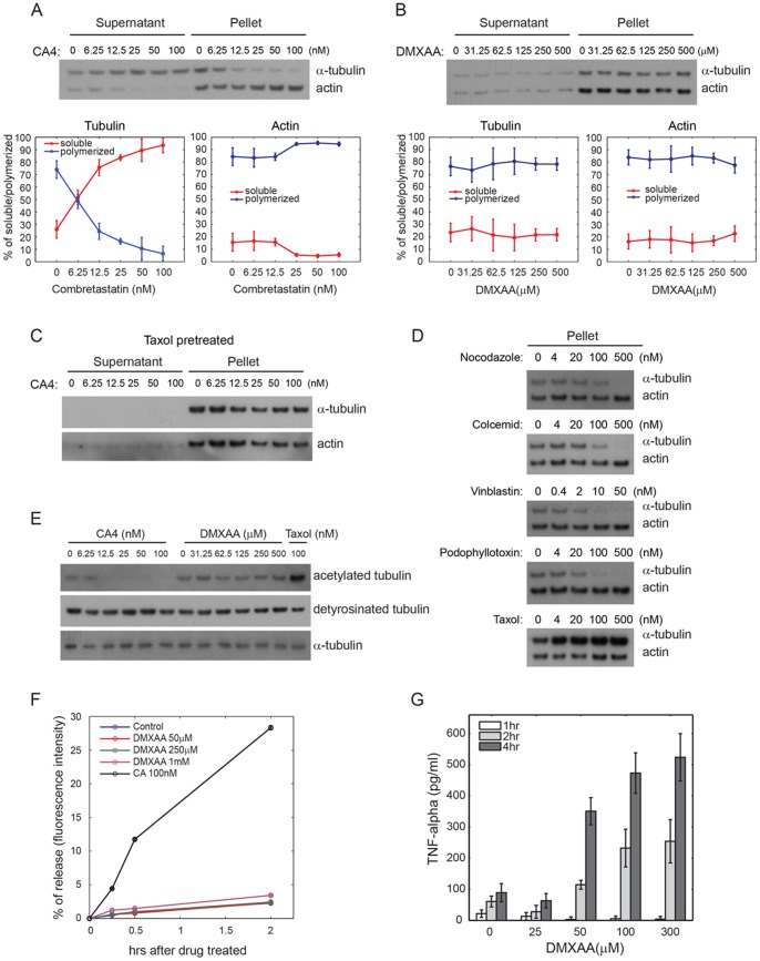
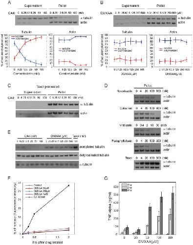
Figure 3. Quantitative analysis of the polymerization state of microtubules and actin in drug treated cells.(A) Soluble tubulin extraction assays were performed after treatment with serial dilutions of CA4 for 10 min. Tubulin and actin monomers were extracted from supernatant but polymerized tubulin and actin remained in the pellets. Each supernatant and pellet was subject to Western blotting to measure protein levels of tubulin and actin. The ratio of soluble vs. polymerized tubulin and actin are plotted in the lower panel. Error bars were calculated as the standard deviation from the results of 4 independent experiments. (B) DMXAA was treated in serial dilution for 30 min. The same experiment was performed as in (A). (C) Cells were pretreated with 300 nM of Taxol for 30 min before CA4 treatment. And soluble tubulin and actin extraction assay was performed as (A and B). (D) Various microtubule targeting drugs were treated as indicated time for 15 min and followed by soluble tubulin and actin extraction assay. And only pellets in each condition were subjected to detect polymerized actin or tubulin. (E) Cells were treated with CA4, DMXAA or Taxol as indicated concentrations and total cell lysates were analyzed by western blotting. (F) HUVEC monolayer permeability assay. Cells were grown on 3 µm pore membrane inserts for 2 days and DTAF labeled 3 k dextran (50 µg/ml) was added in insert with or without drug (control). Fluorescence intensity of the lower chamber was measured to analyze the permeability of the monolayer. The percent of released dextran was plotted as the fluorescence intensity of the lower chamber relative to the fluorescence intensity of the upper chamber intensity. (G) TNF-alpha ELISA assay. Media were collected after DMXAA treatment for various time and concentration for TNF-alpha ELISA assay. Error bars were calculated as the standard deviation from the results of 5 independent experiments.
Figure 4. Comparison of the effects of CA4 and DMXAA on tubulin polymerization.Polymerized tubulin was visible by fluorescence microscopy as string like shapes. Various concentrations of DMXAA and its vehicle control (water) showed similar tubulin polymerization rates. DMSO was used as a positive control. The white scale bar indicates 20 µm. All images were taken after 20 min polymerization. (B) The number of polymers per field were counted using ImageJ. Three to ten different random stage positions were counted to measure number of polymers for each condition, except for DMSO treated were one stage position was counted. Error bars were calculated as the standard deviation from the results of 3 independent experiments. (C) The Weibull-parametrized distribution of microtubule length compared across conditions in 20 min polymerization samples. The lengths were measured using ImageJ and fit to a Weibull probability density function for each condition.
Baguley,
Antivascular therapy of cancer: DMXAA.
2003, Pubmed
Baguley,
Antivascular therapy of cancer: DMXAA.
2003,
Pubmed Belmont,
Real-time visualization of cell cycle-dependent changes in microtubule dynamics in cytoplasmic extracts.
1990,
Pubmed
,
Xenbase Ching,
Induction of intratumoral tumor necrosis factor (TNF) synthesis and hemorrhagic necrosis by 5,6-dimethylxanthenone-4-acetic acid (DMXAA) in TNF knockout mice.
1999,
Pubmed Ching,
Induction of endothelial cell apoptosis by the antivascular agent 5,6-Dimethylxanthenone-4-acetic acid.
2002,
Pubmed Cushman,
Synthesis and evaluation of stilbene and dihydrostilbene derivatives as potential anticancer agents that inhibit tubulin polymerization.
1991,
Pubmed Dark,
Combretastatin A-4, an agent that displays potent and selective toxicity toward tumor vasculature.
1997,
Pubmed Eichhorn,
Angiogenesis in cancer: molecular mechanisms, clinical impact.
2007,
Pubmed Folkman,
Tumor angiogenesis: therapeutic implications.
1971,
Pubmed Galbraith,
Effects of combretastatin A4 phosphate on endothelial cell morphology in vitro and relationship to tumour vascular targeting activity in vivo.
2001,
Pubmed Gimbrone,
Tumor dormancy in vivo by prevention of neovascularization.
1972,
Pubmed Hamel,
Evaluation of antimitotic agents by quantitative comparisons of their effects on the polymerization of purified tubulin.
2003,
Pubmed Head,
The development of the tumor vascular-disrupting agent ASA404 (vadimezan, DMXAA): current status and future opportunities.
2010,
Pubmed Jordan,
Effects of vinblastine, podophyllotoxin and nocodazole on mitotic spindles. Implications for the role of microtubule dynamics in mitosis.
1992,
Pubmed Kanthou,
The tumor vascular targeting agent combretastatin A-4-phosphate induces reorganization of the actin cytoskeleton and early membrane blebbing in human endothelial cells.
2002,
Pubmed Lara,
Randomized phase III placebo-controlled trial of carboplatin and paclitaxel with or without the vascular disrupting agent vadimezan (ASA404) in advanced non-small-cell lung cancer.
2011,
Pubmed Mitchison,
Actin based motility on retraction fibers in mitotic PtK2 cells.
1992,
Pubmed Nam,
Combretastatin A-4 analogues as antimitotic antitumor agents.
2003,
Pubmed Orth,
Quantitative live imaging of cancer and normal cells treated with Kinesin-5 inhibitors indicates significant differences in phenotypic responses and cell fate.
2008,
Pubmed Panaro,
Flavone acetic acid induces a G2/M cell cycle arrest in mammary carcinoma cells.
1999,
Pubmed Plowman,
Flavone acetic acid: a novel agent with preclinical antitumor activity against colon adenocarcinoma 38 in mice.
1986,
Pubmed Roberts,
The chemotherapeutic agent DMXAA potently and specifically activates the TBK1-IRF-3 signaling axis.
2007,
Pubmed Schwartz,
Antivascular actions of microtubule-binding drugs.
2009,
Pubmed Shi,
Cell type variation in responses to antimitotic drugs that target microtubules and kinesin-5.
2008,
Pubmed Shih,
Bevacizumab: an angiogenesis inhibitor for the treatment of solid malignancies.
2006,
Pubmed Tozer,
Disrupting tumour blood vessels.
2005,
Pubmed Vincent,
Combretastatin A4 phosphate induces rapid regression of tumor neovessels and growth through interference with vascular endothelial-cadherin signaling.
2005,
Pubmed Wang,
Induction of tumour necrosis factor and interferon-gamma in cultured murine splenocytes by the antivascular agent DMXAA and its metabolites.
2004,
Pubmed Wu,
p38 mitogen-activated protein kinase is required for the antitumor activity of the vascular disrupting agent 5,6-dimethylxanthenone-4-acetic acid.
2012,
Pubmed Zhao,
The antitumour activity of 5,6-dimethylxanthenone-4-acetic acid (DMXAA) in TNF receptor-1 knockout mice.
2002,
Pubmed Zweifel,
Phase II trial of combretastatin A4 phosphate, carboplatin, and paclitaxel in patients with platinum-resistant ovarian cancer.
2011,
Pubmed Zwi,
Correlation between immune and vascular activities of xanthenone acetic acid antitumor agents.
1994,
Pubmed