Click here to close Hello! We notice that you are using Internet Explorer, which is not supported by Xenbase and may cause the site to display incorrectly. We suggest using a current version of Chrome, FireFox, or Safari.
XB-ART-51519
Sci Rep 2015 Nov 06;5:16188. doi: 10.1038/srep16188.
Show Gene links Show Anatomy links

Mechanisms underlying the activity-dependent regulation of locomotor network performance by the Na+ pump.

Zhang HY, Picton L, Li WC, Sillar KT.


???displayArticle.abstract???
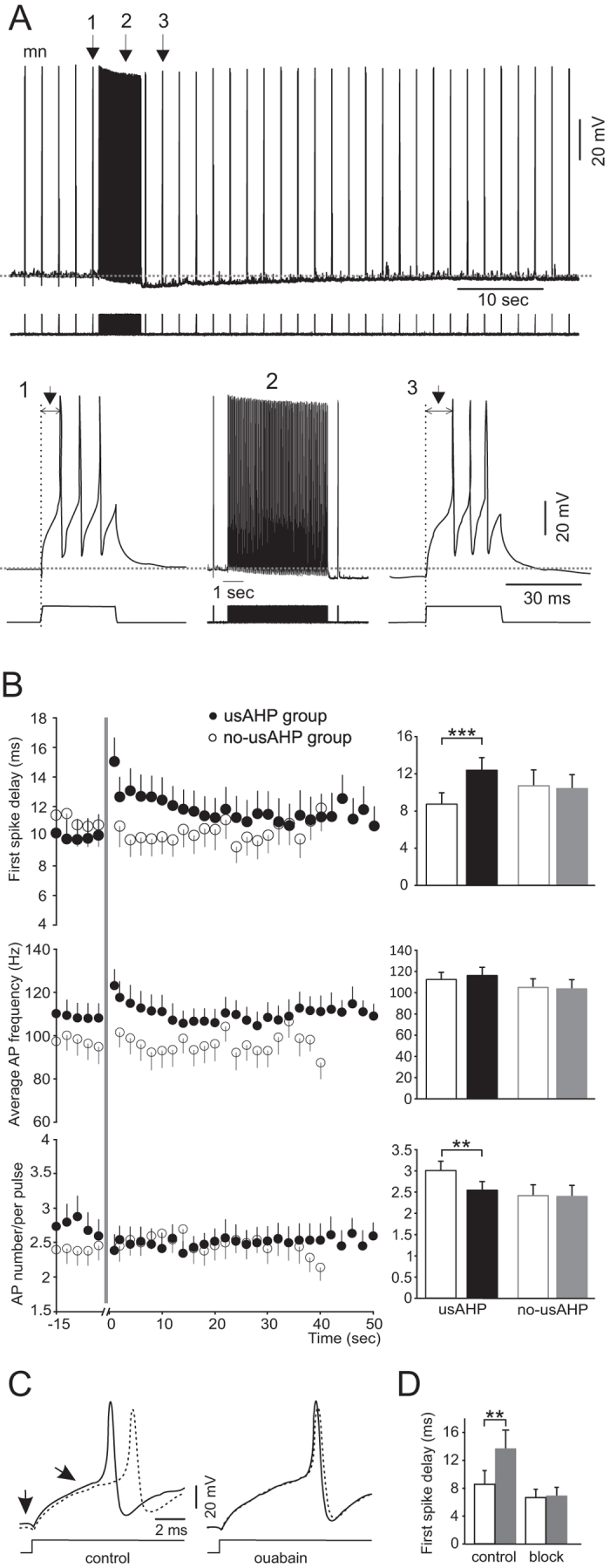
Activity-dependent modification of neural network output usually results from changes in neurotransmitter release and/or membrane conductance. In Xenopus frog tadpoles, spinal locomotor network output is adapted by an ultraslow afterhyperpolarization (usAHP) mediated by an increase in Na(+) pump current. Here we systematically explore how the interval between two swimming episodes affects the second episode, which is shorter and slower than the first episode. We find the firing reliability of spinal rhythmic neurons to be lower in the second episode, except for excitatory descending interneurons (dINs). The sodium/proton antiporter, monensin, which potentiates Na(+) pump function, induced similar effects to short inter-swim intervals. A usAHP induced by supra-threshold pulses reduced neuronal firing reliability during swimming. It also increased the threshold current for spiking and introduced a delay to the first spike in a train, without reducing subsequent firing frequency. This delay was abolished by ouabain or zero K(+) saline, which eliminate the usAHP. We present evidence for an A-type K(+) current in spinal CPG neurons which is inactivated by depolarization and de-inactivated by hyperpolarization, and accounts for the prolonged delay. We conclude that the usAHP attenuates neuronal responses to excitatory network inputs by both membrane hyperpolarization and enhanced de-inactivation of an A-current.

???displayArticle.pubmedLink??? 26541477
???displayArticle.pmcLink??? PMC4635428
???displayArticle.link??? Sci Rep
???displayArticle.grants??? [+]

Species referenced: Xenopus laevis


???attribute.lit??? ???displayArticles.show???
References [+] :
Arganda, Sodium pumps adapt spike bursting to stimulus statistics. 2007, Pubmed