XB-ART-51517
PLoS Comput Biol
2015 Nov 06;1111:e1004598. doi: 10.1371/journal.pcbi.1004598.
Show Gene links
Show Anatomy links
A Quantitative Model of the GIRK1/2 Channel Reveals That Its Basal and Evoked Activities Are Controlled by Unequal Stoichiometry of Gα and Gβγ.
Yakubovich D, Berlin S, Kahanovitch U, Rubinstein M, Farhy-Tselnicker I, Styr B, Keren-Raifman T, Dessauer CW, Dascal N.
???displayArticle.abstract???
G protein-gated K+ channels (GIRK; Kir3), activated by Gβγ subunits derived from Gi/o proteins, regulate heartbeat and neuronal excitability and plasticity. Both neurotransmitter-evoked (Ievoked) and neurotransmitter-independent basal (Ibasal) GIRK activities are physiologically important, but mechanisms of Ibasal and its relation to Ievoked are unclear. We have previously shown for heterologously expressed neuronal GIRK1/2, and now show for native GIRK in hippocampal neurons, that Ibasal and Ievoked are interrelated: the extent of activation by neurotransmitter (activation index, Ra) is inversely related to Ibasal. To unveil the underlying mechanisms, we have developed a quantitative model of GIRK1/2 function. We characterized single-channel and macroscopic GIRK1/2 currents, and surface densities of GIRK1/2 and Gβγ expressed in Xenopus oocytes. Based on experimental results, we constructed a mathematical model of GIRK1/2 activity under steady-state conditions before and after activation by neurotransmitter. Our model accurately recapitulates Ibasal and Ievoked in Xenopus oocytes, HEK293 cells and hippocampal neurons; correctly predicts the dose-dependent activation of GIRK1/2 by coexpressed Gβγ and fully accounts for the inverse Ibasal-Ra correlation. Modeling indicates that, under all conditions and at different channel expression levels, between 3 and 4 Gβγ dimers are available for each GIRK1/2 channel. In contrast, available Gαi/o decreases from ~2 to less than one Gα per channel as GIRK1/2's density increases. The persistent Gβγ/channel (but not Gα/channel) ratio support a strong association of GIRK1/2 with Gβγ, consistent with recruitment to the cell surface of Gβγ, but not Gα, by GIRK1/2. Our analysis suggests a maximal stoichiometry of 4 Gβγ but only 2 Gαi/o per one GIRK1/2 channel. The unique, unequal association of GIRK1/2 with G protein subunits, and the cooperative nature of GIRK gating by Gβγ, underlie the complex pattern of basal and agonist-evoked activities and allow GIRK1/2 to act as a sensitive bidirectional detector of both Gβγ and Gα.
???displayArticle.pubmedLink??? 26544551
???displayArticle.pmcLink??? PMC4636287
???displayArticle.link??? PLoS Comput Biol
???displayArticle.grants??? [+]
R01 GM060419 NIGMS NIH HHS
Species referenced: Xenopus laevis
Genes referenced: kcnj3 kcnj6
???displayArticle.antibodies??? G-protein Beta Ab1 Kcnj3 Ab1
???attribute.lit??? ???displayArticles.show???
|
|
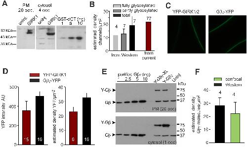
Fig 4. Measuring the surface density of GIRK1/2 and Gβγ in Xenopus oocytes. (A) Immunochemical estimation of the amount of GIRK1 in manually separated plasma membranes of Xenopus oocytes injected with 1 or 2 ng of GIRK RNA. Shown is a Western blot of 20 manually separated plasma membranes and 4 cytosols, and variable known amounts of the GST-fused distal C-terminus of GIRK1 (the antibody's epitope) used for calibration of the antibody-produced signal. There was a non-specific band at ~75 KDa in cytosols but not PM of uninjected oocytes (âuninjâ). (B) Summary of quantitative analysis of GIRK1 in PM from Western blots of 7 separate experiments. The fully glycosylated band was observed in 4 out of 7 blots. Molar amounts of protein and PM densities from Western blots were calculated as detailed in Methods. The dark red bar is the GIRK1/2 surface density in the high-density group estimated from Iβγ (see Table 1), shown for comparison. (C) Examples of confocal images of oocytes expressing YFP-GIRK1/2 (5 ng RNA) and Gβγ-YFP (5 ng RNA). (D) Estimating YFP molecules density in PM using YFP-GIRK1/2 as molecular ruler. A representative experiment is shown. The left plot shows the measured intensities of YFP-GIRK1/2 and YFP-Gβ coexpressed with wt Gγ in a separate group of oocytes (5:1 ng RNA). The right plot shows the PM densities of YFP in the YFP-GIRK1/2 oocytes, calculated as follows: Iβγ was 14.5±2.1 μA (n = 6), corresponding to 11.4±1.6 channels/μm2, or 22.8±3.3 YFP molecules/μm2. The density of YFP in the YFP-Gβγ expressing oocytes was calculated based on relative intensities from the left plot. (E) Estimating the amount of endogenous Gβ and expressed YFP-Gβ or YFP-Gβ-XL (5 ng RNA) coexpressed with wt-Gγ, in manually separated plasma membranes. Protocol was similar to Fig 4A; wt purified recombinant Gβγ was used for calibration. In parallel to biochemical measurements, we also measured GIRK currents and YFP intensity in 5â15 oocytes expressing either YFP-GIRK1/2-Gβγ or YFP-Gβγ, as explained in D. (F) Summary of YFP-Gβγ surface density measurements in 4 experiments by the two methods, quantitative Westerns and confocal imaging with YFP-GIRK1/2 as the molecular ruler. doi:10.1371/journal.pcbi.1004598.g004 |
|
|
Fig 2. Gating of GIRK1/2 by Gβγ.(A) Sources of Gβγ for GIRK activation. GαGDP●Gβγ is the undissociated G protein heterotrimer. Note that, in isolated Xenopus oocytes or HEK cells, in the absence of added agonist the right, GPCR-dependent branch of the reaction of Fig 2A does not significantly contribute to Ibasal, because there are no known Gαi/o-coupled GPCRs or ambient agonists that can basally activate the GTPase cycle (discussed in [51]). (B) The schemes of “concerted”, “graded contribution” and “separate gating transitions” models of channel activation. (C) Graded contribution of the four Gβγ-occupied GIRK states to Po. Fractional Po for each state was calculated by normalizing published Po values [13] of each of the four modes (corresponding to 1–4 Gβγ occupied state) to Po,max (corresponding to 4 Gβγ occupied channel). Almost identical values have been obtained from fractional activation ratios for engineered GIRK channels having 1 to 4 Gβγ binding sites [14]. |
|
|
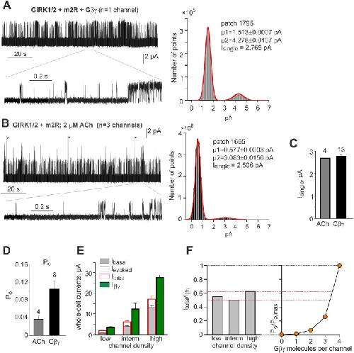
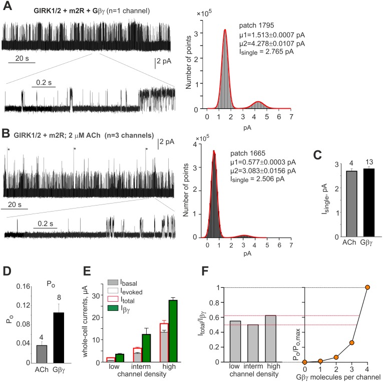
Fig 3. Single channel and whole-cell data reveal incomplete activation of GIRK1/2 by agonist compared to Gβγ.(A) Activity of GIRK1/2 in a cell-attached patch of an oocyte expressing the channel, m2R and Gβγ, without an agonist in the pipette. Right panel shows a 2 minutes segment of record, with zoom (below) on a shorter segment. The amplitude distribution histogram of the same 2 min-segment is shown on the right. Red line shows a two-component Gaussian fit. Isingle was determined as the difference between the fitted midpoints (μ) of the GIRK current peak on the right (μ2) and the left peak which corresponds to noise (μ1). (B) Activity of GIRK1/2 channels in a cell-attached patch of an oocyte expressing the channel and m2R and activated by 2 μM ACh present in the patch pipette. (Asterisks denote artifacts produced by capacity discharges of patch clamp headstage). The corresponding amplitude histogram of the 2 min-segment of the record is shown on the right. In A and B, GIRK1/2 was expressed at low densities (GIRK1, 10–50 pg RNA; GIRK2, 7–17 pg RNA) whereas RNAs of m2R (1–2 ng/oocyte) and Gβγ (5:1 ng/oocyte) were chosen to produce saturating concentrations of these proteins. Inward K+ currents are shown as upward deflections from zero level. In the traces shown, acquisition was at 20 KHz with 5 KHz analog filter. Very similar values of Isingle were obtained with 2 KHz filtering (not shown). (C) Single channel currents (left plot) are identical with either ACh or Gβγ. (D) Po is lower with ACh than with Gβγ (p = 0.029). Bars in C and D show mean±SEM, number of patches is shown above the bars. (E) Summary of whole-cell GIRK1/2 currents at three expression levels (densities). See Table 1 for details. (F) Left panel shows the Itotal/Iβγ ratios at three channel densities, calculated from data of Table 1. The right panel shows the fractional open probabilities of channels occupied by 0–4 Gβγ, same as in Fig 2C but in a simple graphic form. The red dotted lines are drawn to allow direct comparison of the experimental data from the left panel with the estimates of fractional Po from the right panel. |
|
|
Fig 5. Estimation of Gβγ and Gα available for GIRK1/2 activation from macroscopic currents.(A, B) The method of estimation of number of Gβγ and Gα molecules per channel is exemplified for the high channel density group of Table 1. The same procedure has been applied to the low and intermediate density groups (Table 3). (A) Estimation of Gβγ available for channel activation utilizing Itotal. Simulated Itotal (green line) was calculated for a range of Gβγ surface densities using eqs 5–12, and compared with the experimentally observed Itotal. (B) Estimation of Gαi/o available for interaction with the channel. Simulated Ibasal (red line) was calculated using eqs 5–16 for a range of Gα surface densities, using the Gβγ density calculated in (A), and compared with the experimentally observed Ibasal. (C, D) The estimates of Gβγ:GIRK (C) and Gα:GIRK (D) ratios are stable in a wide range of GIRK-Gβγ interaction affinities, from KD = 5 nM to 100 nM. Simulations were done with the graded contribution model separately for the low-, intermediate- and high density groups from Table 1 (2.74, 9.7 and 21.7 channels/μm2, respectively). |
|
|
Fig 6. Dose-dependent activation of GIRK1/2 by coexpressed Gβγ: experiment and simulation.GIRK1/2 was expressed at 0.2 ng RNA. All data are mean ± SEM from one experiment. (A) Confocal images of Gβγ in giant excised plasma membranes stained with the anti-Gβ antibody. The intensity of all images was increased equally for a better viewing in this figure, but not in the process of image analysis. (B) Dose-dependence of Gβγ levels and Iβγ in oocytes injected with incrementing amounts of wt Gβγ RNA (0.05–30 ng per oocyte). Gβγ expression in the PM (grey bars) was measured from images shown in A, in 4–8 oocyte membranes, and Iβγ currents (red circles; right Y-axis) were measured in 12–16 oocytes. The dashed line shows the basal level of fluorescence, arising from the endogenous Gβγ. Note that, unlike in Western blots, in immunocytochemistry the antibody poorly recognized the endogenous Gβγ compared to the expressed bovine Gβγ. (C) Comparison of measured Iβγ and Rβγ (red circles) and simulated currents (curves). The relative Gβγ levels (from grey bars in B) have been converted into surface densities assuming that 5 ng Gβγ gives 30 molecules Gβγ/μm2. The blue line presents the simulation using graded contribution model and amounts of Gα and Gβγ (prior to coexpression of Gβγ) calculated using the methods described above: channel density was calculated from Iβγ (13.75 channels/μm2 with 5 ng Gβγ RNA in this experiment), and Gβγ and Gα were estimated from Itotal and Ibasal, giving 3.16 and 0.73 Gβγ:GIRK and Gα:GIRK ratios, respectively. For simulation with endogenous G proteins only and no Gβγ recruitment allowed (red, black and green lines), the channel density was the same and 1, 10 or 24 endogenous Gαβγ were assumed to be available for GIRK1/2. |
|
|
Fig 7. Estimated densities and calculated functional stoichiometries of the GIRK channel, Gβγ and Gαi/o in oocytes, HEK293 cells and neurons.Comparison of cultured mouse hippocampal neurons, and in oocytes and HEK293 cells expressing GIRK1/2. (A) Cells were subdivided into four groups according to the indicated Ibasal ranges, and channel densities were estimated assuming Iβγ = 2Itotal and Po,max = 0.105. Densities in Gα expression experiments in oocytes were estimated from Itotal in control groups of oocytes expressing GIRK1/2 and m2R only. (B, C) Estimates of Gβγ and Gα available for GIRK activation in the 4 channel density groups. In oocytes and HEK293 cells Ievoked was elicited by ACh via m2R, in neurons—by baclofen acting on GABAB receptors. |
|
|
Fig 8. Inverse relation between Ibasal and Ra arises from the decrease in Gα available for GIRK activation at higher Ibasal.(A) Gα molecules/channel as a function of channel density. Data for Gα:GIRK and channel density were adopted from Tables 1 and 3 (oocytes) and Table 4 (neurons). To generate a continuous curve, the channel density-Gα relationship was arbitrary fitted with a hyperbolic decay function of the form Gα = Yo + a/x, where x is channel density and a is a constant. (B) Simulated relation between Ibasal and channel density. We utilized eqs 5–15 and solved them numerically in the 1–30 channels/μm2 range, using constant values of Gβγ:GIRK ratio (3.5 for oocytes and 3.4 for neurons) and the calculated values of Gα:GIRK from the fitted curves shown in A. (C) Simulated relationship of Ibasal and Ra, with variable Gα:GIRK (from A) and constant Gβγ:GIRK ratios. Simulations with 4 Gβγ and 2 Gα (red line) or 4 Gβγ and 4 Gα (green line) available for one GIRK1/2 channel at all densities did not adequately describe the data. |
|
|
Fig 9. Schematic representation of the GPCR-G-protein-GIRK system.In resting state (no activated GPCR), the GIRK1/2 channel, a heterotetramer of 2 GIRK1 (grey) and 2 GIRK2 (green) subunits, is expected to interact with ~ 3–4 Gβγ subunits, two of which are bound to GαGDP subunits (GDP is shown by a yellow circle). For simplicity, the hypothetical Gβγ anchoring sites (which may be separate or partly overlapping with the Gβγ-activation sites) are not shown. The interaction of GIRK with Gβγ subunits is reversible. GαGDP can release the bound Gβγ in basal state, but since Gβγ-GαGDP interaction is of a high affinity, the probability of GIRK activation due to this process is relatively low. Thus, at any given time the channel is occupied by 2–3 Gβγ molecules (with an open probability of 6–26% of Po,max as shown in Fig 2C). GIRK overexpression leads to a decrease in GIRK:Gα ratio but does not change the GIRK:Gβγ ratio due to the additional recruitment of Gβγ by GIRK1/2, thus effectively increasing the proportion of channels occupied by > 3 Gβγ molecules, leading to an increase in “basal” open probability. The opposite process occurs upon overexpression of Gα, leading to a decrease in free Gβγ available for channel activation. On expression of Gβγ, its availability for channel activation increases, leading to higher fraction of 4 Gβγ-occupied channels with an open probability close to Po,max. Activation of G-proteins by an agonist (grey pentagon) via a GPCR (magenta) leads to an exchange of GDP to GTP (red circle) on Gα molecules, and to the subsequent dissociation of the Gαβγ heterotrimer, liberating additional Gβγ for channel activation. |
|
|
Fig 1. Basal and agonist-evoked GIRK currents in neurons and oocytes are inversely related.(A) A representative whole-recording of GIRK current in a neuron. Switching from low-K+ extracellular solution to a high-K+ solution led to the development of a large inward current probably carried by several ion channel types. Addition of baclofen elicited Ievoked. Arrows show the amplitudes of Ibasal, Ievoked and Itotal. Extent of activation, Ra, is defined as Itotal/Ibasal. (B) Inverse correlation between Ibasal and Ra in oocytes and neurons. To allow direct comparison of Ibasal in oocytes and neurons, currents in neurons were corrected for the 10 mV difference in holding potential, which was -70 mV in neurons and -80 mV in oocytes (see Methods). The correlation between Ra and Ibasal was highly significant, p = 0.000000028 (neurons; n = 60; correlation coefficient = -0.633) and p = 0.0000002 (oocytes; n = 272; correlation coefficient = -0.728) by Spearman correlation test. |
References [+] :
Albsoul-Younes,
Interaction sites of the G protein beta subunit with brain G protein-coupled inward rectifier K+ channel.
2001, Pubmed
Albsoul-Younes, Interaction sites of the G protein beta subunit with brain G protein-coupled inward rectifier K+ channel. 2001, Pubmed
Arshavsky, G proteins and phototransduction. 2002, Pubmed
Ben-Chaim, The M2 muscarinic G-protein-coupled receptor is voltage-sensitive. 2003, Pubmed , Xenbase
Berlin, G alpha(i) and G betagamma jointly regulate the conformations of a G betagamma effector, the neuronal G protein-activated K+ channel (GIRK). 2010, Pubmed , Xenbase
Berlin, Two distinct aspects of coupling between Gα(i) protein and G protein-activated K+ channel (GIRK) revealed by fluorescently labeled Gα(i3) protein subunits. 2011, Pubmed , Xenbase
Bondar, Dissociated GαGTP and Gβγ protein subunits are the major activated form of heterotrimeric Gi/o proteins. 2014, Pubmed
Chen, Constitutively active G-protein-gated inwardly rectifying K+ channels in dendrites of hippocampal CA1 pyramidal neurons. 2005, Pubmed
Chung, Neuronal activity regulates phosphorylation-dependent surface delivery of G protein-activated inwardly rectifying potassium channels. 2009, Pubmed
Chung, G protein-activated inwardly rectifying potassium channels mediate depotentiation of long-term potentiation. 2009, Pubmed
Clack, Transducin subunit stoichiometry and cellular distribution in rod outer segments. 2006, Pubmed
Clapham, G protein beta gamma subunits. 1997, Pubmed
Cooper, Trisomy of the G protein-coupled K+ channel gene, Kcnj6, affects reward mechanisms, cognitive functions, and synaptic plasticity in mice. 2012, Pubmed
Corey, The Stoichiometry of Gbeta gamma binding to G-protein-regulated inwardly rectifying K+ channels (GIRKs). 2001, Pubmed
Dascal, Ion-channel regulation by G proteins. 2001, Pubmed
Dascal, Signalling via the G protein-activated K+ channels. 1997, Pubmed
Dascal, Expression of an atrial G-protein-activated potassium channel in Xenopus oocytes. 1993, Pubmed , Xenbase
Dascal, The use of Xenopus oocytes for the study of ion channels. 1987, Pubmed , Xenbase
David, Interactions between GABA-B1 receptors and Kir 3 inwardly rectifying potassium channels. 2006, Pubmed
Doupnik, GPCR-Kir channel signaling complexes: defining rules of engagement. 2008, Pubmed
Dupré, Seven transmembrane receptor core signaling complexes are assembled prior to plasma membrane trafficking. 2006, Pubmed
Elia, Excess of Gbetae over Gqalphae in vivo prevents dark, spontaneous activity of Drosophila photoreceptors. 2005, Pubmed
Falkenburger, Kinetics of PIP2 metabolism and KCNQ2/3 channel regulation studied with a voltage-sensitive phosphatase in living cells. 2010, Pubmed
Falkenburger, Kinetics of M1 muscarinic receptor and G protein signaling to phospholipase C in living cells. 2010, Pubmed
Farhy Tselnicker, Dual regulation of G proteins and the G-protein-activated K+ channels by lithium. 2014, Pubmed , Xenbase
Fernández-Alacid, Developmental regulation of G protein-gated inwardly-rectifying K+ (GIRK/Kir3) channel subunits in the brain. 2011, Pubmed
Ford, Molecular basis for interactions of G protein betagamma subunits with effectors. 1998, Pubmed
Fowler, Evidence for association of GABA(B) receptors with Kir3 channels and regulators of G protein signalling (RGS4) proteins. 2007, Pubmed
Gilman, G proteins: transducers of receptor-generated signals. 1987, Pubmed
Grigg, Single-channel properties of a G-protein-coupled inward rectifier potassium channel in brain neurons. 1996, Pubmed
He, Identification of critical residues controlling G protein-gated inwardly rectifying K(+) channel activity through interactions with the beta gamma subunits of G proteins. 2002, Pubmed
Hedin, Cloning of a Xenopus laevis inwardly rectifying K+ channel subunit that permits GIRK1 expression of IKACh currents in oocytes. 1996, Pubmed , Xenbase
Hille, Dynamic metabolic control of an ion channel. 2014, Pubmed
Hommers, Regulation of the inward rectifying properties of G-protein-activated inwardly rectifying K+ (GIRK) channels by Gbeta gamma subunits. 2003, Pubmed
Hosoya, A functional model for G protein activation of the muscarinic K+ channel in guinea pig atrial myocytes. Spectral analysis of the effect of GTP on single-channel kinetics. 1996, Pubmed
Huang, Evidence that direct binding of G beta gamma to the GIRK1 G protein-gated inwardly rectifying K+ channel is important for channel activation. 1995, Pubmed , Xenbase
Inanobe, Membrane channels as integrators of G-protein-mediated signaling. 2014, Pubmed
Ito, On the mechanism of G protein beta gamma subunit activation of the muscarinic K+ channel in guinea pig atrial cell membrane. Comparison with the ATP-sensitive K+ channel. 1992, Pubmed
Ivanina, Galphai1 and Galphai3 differentially interact with, and regulate, the G protein-activated K+ channel. 2004, Pubmed , Xenbase
Ivanina, Phosphorylation by protein kinase A of RCK1 K+ channels expressed in Xenopus oocytes. 1994, Pubmed , Xenbase
Ivanina, Mapping the Gbetagamma-binding sites in GIRK1 and GIRK2 subunits of the G protein-activated K+ channel. 2003, Pubmed , Xenbase
Ivanova-Nikolova, Muscarinic K+ channel in the heart. Modal regulation by G protein beta gamma subunits. 1998, Pubmed
Ivanova-Nikolova, Effector contributions to G beta gamma-mediated signaling as revealed by muscarinic potassium channel gating. 1997, Pubmed
Jelacic, Functional expression and characterization of G-protein-gated inwardly rectifying K+ channels containing GIRK3. 1999, Pubmed , Xenbase
Kahanovitch, Recruitment of Gβγ controls the basal activity of G-protein coupled inwardly rectifying potassium (GIRK) channels: crucial role of distal C terminus of GIRK1. 2014, Pubmed , Xenbase
Kanevsky, Regulation of maximal open probability is a separable function of Ca(v)beta subunit in L-type Ca2+ channel, dependent on NH2 terminus of alpha1C (Ca(v)1.2alpha). 2006, Pubmed , Xenbase
Katanaev, Kinetic diversity in G-protein-coupled receptor signalling. 2007, Pubmed
Kennedy, GIRK4 confers appropriate processing and cell surface localization to G-protein-gated potassium channels. 1999, Pubmed
Kienitz, Differential effects of genetically-encoded Gβγ scavengers on receptor-activated and basal Kir3.1/Kir3.4 channel current in rat atrial myocytes. 2014, Pubmed , Xenbase
Kim, A1 adenosine receptor-mediated GIRK channels contribute to the resting conductance of CA1 neurons in the dorsal hippocampus. 2015, Pubmed
Kofuji, Evidence that neuronal G-protein-gated inwardly rectifying K+ channels are activated by G beta gamma subunits and function as heteromultimers. 1995, Pubmed , Xenbase
Krapivinsky, The G-protein-gated atrial K+ channel IKACh is a heteromultimer of two inwardly rectifying K(+)-channel proteins. 1995, Pubmed , Xenbase
Krapivinsky, G beta gamma binds directly to the G protein-gated K+ channel, IKACh. 1995, Pubmed
Kurachi, Cell signal control of the G protein-gated potassium channel and its subcellular localization. 2004, Pubmed
Lambert, Dissociation of heterotrimeric g proteins in cells. 2008, Pubmed
Leal-Pinto, Gating of a G protein-sensitive mammalian Kir3.1 prokaryotic Kir channel chimera in planar lipid bilayers. 2010, Pubmed , Xenbase
Leaney, A novel strategy to engineer functional fluorescent inhibitory G-protein alpha subunits. 2002, Pubmed
Leaney, The G protein alpha subunit has a key role in determining the specificity of coupling to, but not the activation of, G protein-gated inwardly rectifying K(+) channels. 2000, Pubmed
Linderman, Modeling of G-protein-coupled receptor signaling pathways. 2009, Pubmed
Logothetis, Phosphoinositide-mediated gating of inwardly rectifying K(+) channels. 2007, Pubmed
Logothetis, The beta gamma subunits of GTP-binding proteins activate the muscarinic K+ channel in heart. , Pubmed
Luchian, A C-terminal peptide of the GIRK1 subunit directly blocks the G protein-activated K+ channel (GIRK) expressed in Xenopus oocytes. 1997, Pubmed , Xenbase
Luján, New insights into the therapeutic potential of Girk channels. 2014, Pubmed
Lüscher, G protein-coupled inwardly rectifying K+ channels (GIRKs) mediate postsynaptic but not presynaptic transmitter actions in hippocampal neurons. 1997, Pubmed
Lüscher, Emerging roles for G protein-gated inwardly rectifying potassium (GIRK) channels in health and disease. 2010, Pubmed
Mahajan, A computational model predicts that Gβγ acts at a cleft between channel subunits to activate GIRK1 channels. 2013, Pubmed
Makara, Variable dendritic integration in hippocampal CA3 pyramidal neurons. 2013, Pubmed
Mase, Structural basis for modulation of gating property of G protein-gated inwardly rectifying potassium ion channel (GIRK) by i/o-family G protein α subunit (Gαi/o). 2012, Pubmed
Mirshahi, Distinct sites on G protein beta gamma subunits regulate different effector functions. 2002, Pubmed , Xenbase
Mori, Functional stoichiometry and local enrichment of calmodulin interacting with Ca2+ channels. 2004, Pubmed
Murakami, Cellular modelling: experiments and simulation to develop a physiological model of G-protein control of muscarinic K+ channels in mammalian atrial cells. 2010, Pubmed
Nagi, Kir3 channel signaling complexes: focus on opioid receptor signaling. 2014, Pubmed
Nemec, Gbetagamma binding increases the open time of IKACh: kinetic evidence for multiple Gbetagamma binding sites. 1999, Pubmed
Neubig, Membrane organization in G-protein mechanisms. 1994, Pubmed
Oldham, Heterotrimeric G protein activation by G-protein-coupled receptors. 2008, Pubmed
Pabon, Glycosylation of GIRK1 at Asn119 and ROMK1 at Asn117 has different consequences in potassium channel function. 2000, Pubmed
Peleg, G(alpha)(i) controls the gating of the G protein-activated K(+) channel, GIRK. 2002, Pubmed , Xenbase
Rangamani, Modelling cellular signalling systems. 2008, Pubmed
Raveh, Elucidation of the gating of the GIRK channel using a spectroscopic approach. 2009, Pubmed
Rebois, Heterotrimeric G proteins form stable complexes with adenylyl cyclase and Kir3.1 channels in living cells. 2006, Pubmed , Xenbase
Richard-Lalonde, Conformational dynamics of Kir3.1/Kir3.2 channel activation via δ-opioid receptors. 2013, Pubmed
Rishal, Gbetagamma-dependent and Gbetagamma-independent basal activity of G protein-activated K+ channels. 2005, Pubmed , Xenbase
Rishal, Na+ promotes the dissociation between Galpha GDP and Gbeta gamma, activating G protein-gated K+ channels. 2003, Pubmed , Xenbase
Riven, GIRK channel activation involves a local rearrangement of a preformed G protein channel complex. 2006, Pubmed
Ross, Coordinating speed and amplitude in G-protein signaling. 2008, Pubmed
Ross, Protein modification. Palmitoylation in G-protein signaling pathways. 1995, Pubmed
Rubinstein, Galphai3 primes the G protein-activated K+ channels for activation by coexpressed Gbetagamma in intact Xenopus oocytes. 2007, Pubmed , Xenbase
Rubinstein, Divergent regulation of GIRK1 and GIRK2 subunits of the neuronal G protein gated K+ channel by GalphaiGDP and Gbetagamma. 2009, Pubmed , Xenbase
Ruiz-Velasco, Heterologous expression and coupling of G protein-gated inwardly rectifying K+ channels in adult rat sympathetic neurons. 1998, Pubmed
Runnels, Regulation of the rate and extent of phospholipase C beta 2 effector activation by the beta gamma subunits of heterotrimeric G proteins. 1998, Pubmed
Runnels, Determination of the affinities between heterotrimeric G protein subunits and their phospholipase C-beta effectors. 1999, Pubmed
Rusinova, Specificity of Gbetagamma signaling to Kir3 channels depends on the helical domain of pertussis toxin-sensitive Galpha subunits. 2007, Pubmed , Xenbase
Sadana, N terminus of type 5 adenylyl cyclase scaffolds Gs heterotrimer. 2009, Pubmed
Sadja, Graded contribution of the Gbeta gamma binding domains to GIRK channel activation. 2002, Pubmed , Xenbase
Sadler, Progesterone inhibits adenylate cyclase in Xenopus oocytes. Action on the guanine nucleotide regulatory protein. 1981, Pubmed , Xenbase
Sanders, NMDA and GABAB (KIR) conductances: the "perfect couple" for bistability. 2013, Pubmed
Sarvazyan, Fluorescence analysis of receptor-G protein interactions in cell membranes. 2002, Pubmed
Sarvazyan, Determinants of gi1alpha and beta gamma binding. Measuring high affinity interactions in a lipid environment using flow cytometry. 1998, Pubmed
Schreibmayer, Inhibition of an inwardly rectifying K+ channel by G-protein alpha-subunits. 1996, Pubmed , Xenbase
Silverman, Subunit stoichiometry of a heteromultimeric G protein-coupled inward-rectifier K+ channel. 1996, Pubmed , Xenbase
Singer-Lahat, Imaging plasma membrane proteins in large membrane patches of Xenopus oocytes. 2000, Pubmed , Xenbase
Sodickson, GABAB receptor-activated inwardly rectifying potassium current in dissociated hippocampal CA3 neurons. 1996, Pubmed
Stanfield, Constitutively active and G-protein coupled inward rectifier K+ channels: Kir2.0 and Kir3.0. 2002, Pubmed
Takanishi, GFP-based FRET analysis in live cells. 2006, Pubmed
Torrecilla, G-protein-gated potassium channels containing Kir3.2 and Kir3.3 subunits mediate the acute inhibitory effects of opioids on locus ceruleus neurons. 2002, Pubmed
Voigt, Constitutive activity of the acetylcholine-activated potassium current IK,ACh in cardiomyocytes. 2014, Pubmed
Voigt, Changes in I K, ACh single-channel activity with atrial tachycardia remodelling in canine atrial cardiomyocytes. 2008, Pubmed
Vorobiov, Coupling of the muscarinic m2 receptor to G protein-activated K(+) channels via Galpha(z) and a receptor-Galpha(z) fusion protein. Fusion between the receptor and Galpha(z) eliminates catalytic (collision) coupling. 2000, Pubmed , Xenbase
Wang, Quantitative analysis of mammalian GIRK2 channel regulation by G proteins, the signaling lipid PIP2 and Na+ in a reconstituted system. 2014, Pubmed
Whorton, X-ray structure of the mammalian GIRK2-βγ G-protein complex. 2013, Pubmed
Wickman, Ion channel regulation by G proteins. 1995, Pubmed
Williams, KCNJ5 mutations are the most frequent genetic alteration in primary aldosteronism. 2015, Pubmed
Wiser, Modulation of basal and receptor-induced GIRK potassium channel activity and neuronal excitability by the mammalian PINS homolog LGN. 2006, Pubmed , Xenbase
Wühr, Deep proteomics of the Xenopus laevis egg using an mRNA-derived reference database. 2014, Pubmed , Xenbase
Wydeven, Structural elements in the Girk1 subunit that potentiate G protein-gated potassium channel activity. 2012, Pubmed
Wydeven, Mechanisms underlying the activation of G-protein-gated inwardly rectifying K+ (GIRK) channels by the novel anxiolytic drug, ML297. 2014, Pubmed
Yakubovich, Kinetic modeling of Na(+)-induced, Gbetagamma-dependent activation of G protein-gated K(+) channels. 2005, Pubmed , Xenbase
Yakubovich, Slow modal gating of single G protein-activated K+ channels expressed in Xenopus oocytes. 2000, Pubmed , Xenbase
Yakubovich, Amplitude histogram-based method of analysis of patch clamp recordings that involve extreme changes in channel activity levels. 2009, Pubmed , Xenbase
Yamada, Association study of the KCNJ3 gene as a susceptibility candidate for schizophrenia in the Chinese population. 2012, Pubmed
Yokogawa, NMR analyses of the Gbetagamma binding and conformational rearrangements of the cytoplasmic pore of G protein-activated inwardly rectifying potassium channel 1 (GIRK1). 2011, Pubmed
Zhong, A spatial focusing model for G protein signals. Regulator of G protein signaling (RGS) protien-mediated kinetic scaffolding. 2003, Pubmed
Zylbergold, The role of G proteins in assembly and function of Kir3 inwardly rectifying potassium channels. 2010, Pubmed
