|
Fig. 1. ExosC9 morphant embryos specifically display dorsal skin blisters. (A) We injected two-cell embryos with the indicated molecules: morpholino targeting exosc9 mRNA (MoExosc9), mRNA encoding a V5-tagged Exosc9 (Exosc9-V5) and mRNA mutated on the morpholino recognition site encoding a V5-tagged Exosc9 (Exosc9-V5R). We allowed the embryos to develop until stage 26 to assess the accumulation of V5-tagged protein by western blot. Pcna is the loading control. (B) Photographs of stage 33 embryos previously injected with the indicated molecules. Arrows point to blisters. (C) The blister phenotype was scored according to the number of dorsal blisters. The number of embryos scored for each experimental condition is indicated under the graph. |
|
Fig. 2. In situ hybridization for epidermal markers in exosc9 and ptbp1 morphants. Albino embryos were injected with the control morpholino (MoCo, A, D, G, J), MoPtbp1 (B, E, H, K) or MoExosc9 (C, F, I, L) in both blastomeres. Embryos were fixed at stage 32 and processed for in situ hybridization with the following probes: tuba1a (AâC), foxa1 (DâF), foxi1 (GâI) and itln2 (JâL). |
|
Fig. 3. Histological comparison of ptbp1 and exosc9 morphant embryos. Embryos were injected with MoPtbp1 or MoExosc9 in both blastomeres, fixed at stage 40 and processed for histological analysis. (A) Macroscopically, ptbp1 and exosc9 morphant embryos displayed similar blister structures on the dorsal side. (BâQ) 5 µm transversal sections from the embryos presented in A (section plans shown by white line) and stained with hematoxylin/eosin. Detailed images of the dorsal fin (C, G, K, O), and the lateral (D, H, L, P) and ventral (E, I, M, Q) epidermis were shown for each embryo as indicated. Abbreviations: epidermis (ep), neural tube (nt), notochord (nc), somite (sm), sensorial layer cells (slc), ciliated cells (cc) and pigment granule (pg). The scale bar is shown for each image (100 µm, except B, F, J, N 1 mm). Arrowhead points to gap between slc and periderm layer. R) Cells harboring cilia were counted in the dorsal epithelium and normalized to the number of nuclei observed. The number of embryos and sections counted is presented below each barplot. |
|
Fig. 4. Scanning Electron Microscopy (SEM) analysis of the peridermal layer of ptbp1 and exosc9 morphant embryos. (AâL) Stage 26 (A, B, E, F, I, J) and stage 36 (C, D, G, H, K, L) embryos, previously injected with MoPtbp1 or MoExosc9 or left uninjected (control) as indicated, were fixed, dehydrated and processed for SEM. The four cell types described in the Xenopus mucociliary epithelium are indicated as ionocytes (i), goblet cells (gc), ciliated cells (cc) and small secretory cells (ssc). (M) The apical area of the goblet cells was measured in stage 36 embryos (MoCo 262 cells, 4 embryos; MoPtbp1 131 cells, 3 embryos; MoExosc9 168 cells, 4 embryos). The scale bar shown on pictures represents 10 µm (A, C, E, G, I, K) or 100 µm (B, D, F, H, J, L). Abbreviations: dorsal fin (df), eye (e), blister (bl). |
|
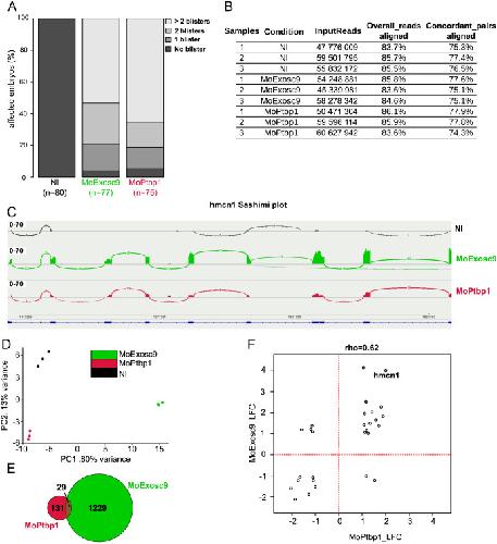
Fig. 5. Transcriptome analysis. (A) Scoring of the blister phenotypes obtained in stage 36 embryos, the siblings of those used to prepare the RNA sequencing libraries. The number of scored embryos is indicated below the categories. (B) Unstranded poly(A)+ RNA sequencing libraries were prepared from biological triplicates of pools of 10 embryos either non-injected (NI), or injected with MoPtbp1 or MoExosc9. Sequencing generated 2Ã101 nt paired reads. The total number of reads obtained (InputReads), the percentage of reads aligned (Overall_read_aligned) and of concordant pairs of reads aligned for each sample is indicated. (C) Example of a Sashimi plot representing read coverage across the hmcn1 locus in the three experimental conditions (samples 1). (D) Principal component analysis of the nine samples discriminates between the experimental conditions. (E) Venn diagram showing the overlap between differentially expressed genes (BH-adjusted pvalue <0.05 and at least twofold fold changes) in ptbp1 and exosc9 morphants. (F) Log 2 fold changes (LFC) are presented for genes differentially expressed in ptbp1 and exosc9 morphant embryos. |
|
Fig. 6. Post-transcriptional networks of Ptbp1 and Exosc9 in epidermis biology. (A) Comparison of enriched GO terms in differentially expressed genes in ptbp1 and exosc9 morphants. The dotted red line indicates p=0.05. (B) Comparison of the fold change in exosc9 (MoExosc9_Log2(FC)) and ptbp1 (MoPtbp1_Log2(FC)) morphant embryos for genes encoding epidermal markers ( Chalmers et al., 2006 and Hayes et al., 2007). Genes significantly (p<0.05 corrected for multiple testing) differentially expressed in ptbp1 morphants are shown in red, those significantly differentially expressed in exosc9 morphants are shown in green and those significantly differentially expressed in both morphants are shown in black. (C) Cumulative distribution of the Log2 fold-change of ciliary genes following Exosc9 depletion (green) and Ptbp1 depletion (red), compared with the non-injected embryos. Differential expression of ciliary genes in exosc9 and ptbp1 morphant embryos. |
|
Fig. 7. Differential expression of genodermatosis-causing genes. (A) Comparison of the fold changes in exosc9 (MoExosc9_Log2(FC)) and ptbp1 (MoPtbp1_Log2(FC)) morphant embryos for genes causing genodermatosis in humans. (B) Schematic diagram of the dermal-epidermal junction in relation to genes differentially expressed upon Ptbp1 or Exosc9 depletion. Genes significantly (p<0.05 corrected for multiple testing) differentially expressed in ptbp1 morphants are highlighted with a red dot, those significantly differentially expressed in exosc9 morphants with a green dot and those significantly differentially expressed in both morphants with a black dot. Abbreviations: HD, hemidesmosome; FA, focal adhesion; DES, desmosome. |
|
itln2 (intelectin 2) gene expression in Xenopus laevis embryo, assayed via in situ hybridization, NF stage 32 lateral view, anterior left, dorsal up. |