XB-ART-51488
Mol Biol Cell
2014 Aug 15;2516:2375-92. doi: 10.1091/mbc.E13-08-0501.
Show Gene links
Show Anatomy links
The XMAP215 family drives microtubule polymerization using a structurally diverse TOG array.
Fox JC, Howard AE, Currie JD, Rogers SL, Slep KC.
???displayArticle.abstract???
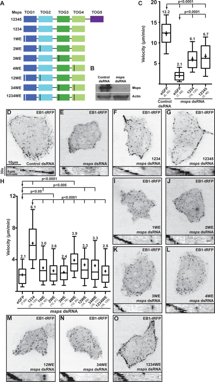
XMAP215 family members are potent microtubule (MT) polymerases, with mutants displaying reduced MT growth rates and aberrant spindle morphologies. XMAP215 proteins contain arrayed tumor overexpressed gene (TOG) domains that bind tubulin. Whether these TOG domains are architecturally equivalent is unknown. Here we present crystal structures of TOG4 from Drosophila Msps and human ch-TOG. These TOG4 structures architecturally depart from the structures of TOG domains 1 and 2, revealing a conserved domain bend that predicts a novel engagement with α-tubulin. In vitro assays show differential tubulin-binding affinities across the TOG array, as well as differential effects on MT polymerization. We used Drosophila S2 cells depleted of endogenous Msps to assess the importance of individual TOG domains. Whereas a TOG1-4 array largely rescues MT polymerization rates, mutating tubulin-binding determinants in any single TOG domain dramatically reduces rescue activity. Our work highlights the structurally diverse yet positionally conserved TOG array that drives MT polymerization.
???displayArticle.pubmedLink??? 24966168
???displayArticle.pmcLink??? PMC4142611
???displayArticle.link??? Mol Biol Cell
???displayArticle.grants??? [+]
R01 GM094415 NIGMS NIH HHS , T32 GM008570 NIGMS NIH HHS , R01GM094415 NIGMS NIH HHS , T32GM008570 NIGMS NIH HHS
Species referenced: Xenopus
Genes referenced: ckap5 mapre1 med20 tmprss13
???attribute.lit??? ???displayArticles.show???
References [+] :
Adams,
PHENIX: a comprehensive Python-based system for macromolecular structure solution.
2010, Pubmed
Adams, PHENIX: a comprehensive Python-based system for macromolecular structure solution. 2010, Pubmed
Al-Bassam, Stu2p binds tubulin and undergoes an open-to-closed conformational change. 2006, Pubmed
Al-Bassam, Fission yeast Alp14 is a dose-dependent plus end-tracking microtubule polymerase. 2012, Pubmed
Al-Bassam, Crystal structure of a TOG domain: conserved features of XMAP215/Dis1-family TOG domains and implications for tubulin binding. 2007, Pubmed , Xenbase
Al-Bassam, Regulation of microtubule dynamics by TOG-domain proteins XMAP215/Dis1 and CLASP. 2011, Pubmed , Xenbase
Andrade, Comparison of ARM and HEAT protein repeats. 2001, Pubmed
Ayaz, A TOG:αβ-tubulin complex structure reveals conformation-based mechanisms for a microtubule polymerase. 2012, Pubmed
Baker, Electrostatics of nanosystems: application to microtubules and the ribosome. 2001, Pubmed
Brittle, Mini spindles, the XMAP215 homologue, suppresses pausing of interphase microtubules in Drosophila. 2005, Pubmed , Xenbase
Brouhard, XMAP215 is a processive microtubule polymerase. 2008, Pubmed , Xenbase
Campbell, αβ-Tubulin and microtubule-binding assays. 2011, Pubmed
Cassimeris, TOGp regulates microtubule assembly and density during mitosis and contributes to chromosome directional instability. 2009, Pubmed
Charrasse, The TOGp protein is a new human microtubule-associated protein homologous to the Xenopus XMAP215. 1998, Pubmed , Xenbase
Cullen, mini spindles: A gene encoding a conserved microtubule-associated protein required for the integrity of the mitotic spindle in Drosophila. 1999, Pubmed , Xenbase
Currie, The microtubule lattice and plus-end association of Drosophila Mini spindles is spatially regulated to fine-tune microtubule dynamics. 2011, Pubmed
Desai, Microtubule polymerization dynamics. 1997, Pubmed
Emsley, Features and development of Coot. 2010, Pubmed
Gard, MAPping the eukaryotic tree of life: structure, function, and evolution of the MAP215/Dis1 family of microtubule-associated proteins. 2004, Pubmed , Xenbase
Gard, A microtubule-associated protein from Xenopus eggs that specifically promotes assembly at the plus-end. 1987, Pubmed , Xenbase
Hasegawa, Advances and pitfalls of protein structural alignment. 2009, Pubmed
Hsu, Ndc80 internal loop interacts with Dis1/TOG to ensure proper kinetochore-spindle attachment in fission yeast. 2011, Pubmed
Kerssemakers, Assembly dynamics of microtubules at molecular resolution. 2006, Pubmed
Kosco, Control of microtubule dynamics by Stu2p is essential for spindle orientation and metaphase chromosome alignment in yeast. 2001, Pubmed , Xenbase
Kronja, XMAP215-EB1 interaction is required for proper spindle assembly and chromosome segregation in Xenopus egg extract. 2009, Pubmed , Xenbase
Leahy, Crystallization of a fragment of human fibronectin: introduction of methionine by site-directed mutagenesis to allow phasing via selenomethionine. 1994, Pubmed
Leano, A cryptic TOG domain with a distinct architecture underlies CLASP-dependent bipolar spindle formation. 2013, Pubmed
Lechner, The N-terminal TOG domain of Arabidopsis MOR1 modulates affinity for microtubule polymers. 2012, Pubmed
Lee, Msps/XMAP215 interacts with the centrosomal protein D-TACC to regulate microtubule behaviour. 2001, Pubmed , Xenbase
Li, EB1 promotes microtubule dynamics by recruiting Sentin in Drosophila cells. 2011, Pubmed
Löwe, Refined structure of alpha beta-tubulin at 3.5 A resolution. 2001, Pubmed
Maurer, EBs recognize a nucleotide-dependent structural cap at growing microtubule ends. 2012, Pubmed
Maurer, GTPgammaS microtubules mimic the growing microtubule end structure recognized by end-binding proteins (EBs). 2011, Pubmed
Nakamura, Dissecting the nanoscale distributions and functions of microtubule-end-binding proteins EB1 and ch-TOG in interphase HeLa cells. 2012, Pubmed
Nogales, Structure of the alpha beta tubulin dimer by electron crystallography. 1998, Pubmed
Otwinowski, Processing of X-ray diffraction data collected in oscillation mode. 1997, Pubmed
Otwinowski, [20] Processing of X-ray diffraction data collected in oscillation mode. 2019, Pubmed
Pecqueur, A designed ankyrin repeat protein selected to bind to tubulin caps the microtubule plus end. 2012, Pubmed , Xenbase
Popov, XMAP215 regulates microtubule dynamics through two distinct domains. 2001, Pubmed , Xenbase
Reber, XMAP215 activity sets spindle length by controlling the total mass of spindle microtubules. 2013, Pubmed , Xenbase
Rice, The lattice as allosteric effector: structural studies of alphabeta- and gamma-tubulin clarify the role of GTP in microtubule assembly. 2008, Pubmed
Rogers, Drosophila EB1 is important for proper assembly, dynamics, and positioning of the mitotic spindle. 2002, Pubmed
Rogers, Culture of Drosophila S2 cells and their use for RNAi-mediated loss-of-function studies and immunofluorescence microscopy. 2008, Pubmed
Slep, The role of TOG domains in microtubule plus end dynamics. 2009, Pubmed , Xenbase
Slep, Structural basis of microtubule plus end tracking by XMAP215, CLIP-170, and EB1. 2007, Pubmed
Spittle, The interaction of TOGp with microtubules and tubulin. 2000, Pubmed , Xenbase
Tournebize, Control of microtubule dynamics by the antagonistic activities of XMAP215 and XKCM1 in Xenopus egg extracts. 2000, Pubmed , Xenbase
van der Vaart, SLAIN2 links microtubule plus end-tracking proteins and controls microtubule growth in interphase. 2011, Pubmed
Vasquez, XMAP from Xenopus eggs promotes rapid plus end assembly of microtubules and rapid microtubule polymer turnover. 1994, Pubmed , Xenbase
Whittington, MOR1 is essential for organizing cortical microtubules in plants. 2001, Pubmed
Widlund, XMAP215 polymerase activity is built by combining multiple tubulin-binding TOG domains and a basic lattice-binding region. 2011, Pubmed
Zanic, Synergy between XMAP215 and EB1 increases microtubule growth rates to physiological levels. 2013, Pubmed
