Click here to close
Hello! We notice that you are using Internet Explorer, which is not supported by Xenbase and may cause the site to display incorrectly.
We suggest using a current version of Chrome,
FireFox, or Safari.
PLoS One
2015 Oct 20;1010:e0141359. doi: 10.1371/journal.pone.0141359.
Show Gene links
Show Anatomy links
The Direct Actions of GABA, 2'-Methoxy-6-Methylflavone and General Anaesthetics at β3γ2L GABAA Receptors: Evidence for Receptors with Different Subunit Stoichiometries.
Chua HC, Absalom NL, Hanrahan JR, Viswas R, Chebib M.
???displayArticle.abstract???
2'-Methoxy-6-methylflavone (2'MeO6MF) is an anxiolytic flavonoid which has been shown to display GABAA receptor (GABAAR) β2/3-subunit selectivity, a pharmacological profile similar to that of the general anaesthetic etomidate. Electrophysiological studies suggest that the full agonist action of 2'MeO6MF at α2β3γ2L GABAARs may mediate the flavonoid's in vivo effects. However, we found variations in the relative efficacy of 2'MeO6MF (2'MeO6MF-elicited current responses normalised to the maximal GABA response) at α2β3γ2L GABAARs due to the presence of mixed receptor populations. To understand which receptor subpopulation(s) underlie the variations observed, we conducted a systematic investigation of 2'MeO6MF activity at all receptor combinations that could theoretically form (α2, β3, γ2L, α2β3, α2γ2L, β3γ2L and α2β3γ2L) in Xenopus oocytes using the two-electrode voltage clamp technique. We found that 2'MeO6MF activated non-α-containing β3γ2L receptors. In an attempt to establish the optimal conditions to express a uniform population of these receptors, we found that varying the relative amounts of β3:γ2L subunit mRNAs resulted in differences in the level of constitutive activity, the GABA concentration-response relationships, and the relative efficacy of 2'MeO6MF activation. Like 2'MeO6MF, general anaesthetics such as etomidate and propofol also showed distinct levels of relative efficacy across different injection ratios. Based on these results, we infer that β3γ2L receptors may form with different subunit stoichiometries, resulting in the complex pharmacology observed across different injection ratios. Moreover, the discovery that GABA and etomidate have direct actions at the α-lacking β3γ2L receptors raises questions about the structural requirements for their respective binding sites at GABAARs.
???displayArticle.pubmedLink???
26496640 ???displayArticle.pmcLink???PMC4619705 ???displayArticle.link???PLoS One
Fig 2. Subunit combinations with detectable function but were not activated by 2’MeO6MF.(A) Representative traces illustrating the robust response elicited by 3 mM GABA, and the lack of activity of 100 μM Zn2+ and 100 μM 2’MeO6MF at α2β3 (20:1) GABAARs (n = 6). (B) The injection of γ2L mRNA at high amounts (28–35 ng/oocyte) resulted in constitutively active channels which were inhibited by 100 μM Zn2+, but were not sensitive to 60 mM GABA, 100 μM etomidate and 100 μM 2’MeO6MF (n = 5). (C) The injection of β3 mRNA (5 ng/oocyte) resulted in the formation of functional receptors. Representative traces of β3 homomeric receptors responses to 1–60 mM GABA (top;), 3–300 μM of 2’MeO6MF and 100 μM Zn2+ (bottom). (D) 2’MeO6MF concentration-response curve for β3 homomeric receptors (n = 5). The efficacy of 2’MeO6MF as an inverse agonist is expressed as a fraction of the inhibited spontaneous current (I) normalised against the holding current (Iholding). Data are presented as mean ± SEM. Bars indicate durations of drug application. The holding current values are represented by the dotted lines.
Fig 3. 2’MeO6MF activity at β3γ2L GABAARs.(A) 2’MeO6MF exhibits a complex spectrum of activity across β3γ2L GABAARs expressed at various injection ratios. Representative traces of 3 mM GABA (black) and 100 μM 2’MeO6MF (red) are shown for each ratio. Bars indicate durations of drug application. The holding current values are represented by the dotted lines. (1:1; n = 7), 2’MeO6MF inhibited the constitutive activity of receptors expressed. (1:5; n = 5) and (1:10; n = 10), 2’MeO6MF exhibited mixed agonist and inverse agonist activity. (1:15; n = 30), 2’MeO6MF directly activated receptors expressed efficaciously. (1:20; n = 49), 2’MeO6MF activated β3γ2L (1:20) receptors with variable efficacy. Sample traces of cell 1 and 2 were taken from a simultaneous experiment conducted on two different oocytes injected at the same time. (1:50; n = 15) and (1:100; n = 21), 2’MeO6MF showed activation with low efficacy at these receptors. (B) Mean efficacy of 100 μM 2’MeO6MF direct activation at β3γ2L (1:15), (1:20), (1:50) and (1:100) GABAARs. Data are normalised to the 3 mM GABA response. The mean efficacy of 100 μM 2’MeO6MF at various ratios was compared using Tukey’s test, and the significance levels are indicated with n.s. (not significant) and *** (p ≤ 0.001).
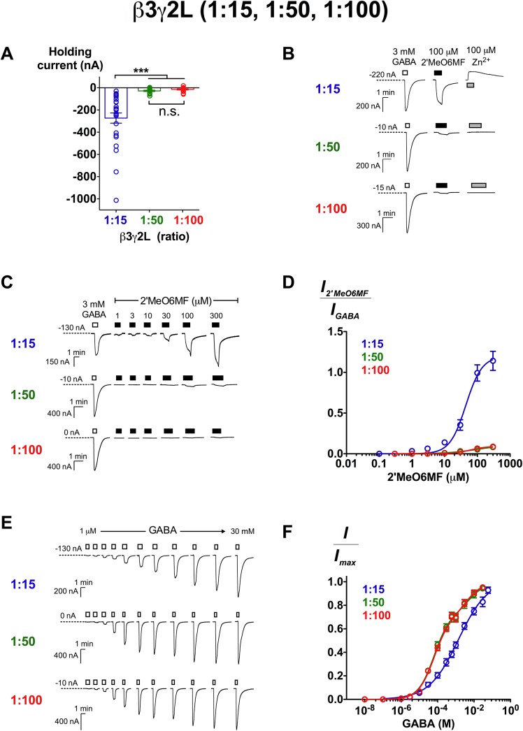
Fig 4. Characterisation of β3γ2L GABAARs expressed at 1:15, 1:50 and 1:100 ratios.The level of constitutive activity is indicated by (A) holding current of injected oocytes and (B) the inhibition of baseline current by 100 μM Zn2+. (A) β3γ2L GABAARs expressed at 1:15 ratio showed significantly larger holding current (-260 ± 40 nA; n = 30) than at 1:50 (-28 ± 6.0 nA; n = 15) and 1:100 (-15 ± 5.0 nA; n = 21) ratios (p ≤ 0.001; Tukey’s test). (B) Representative traces demonstrating current responses of 3 mM GABA, 100 μM 2’MeO6MF and 100 μM Zn2+. At 1:15 ratio, receptors were sensitive to the inhibition of 100 μM Zn2+ (reduction in inward current; n = 10). Zn2+ did not have any effects at 1:50 (n = 7) and 1:100 (n = 8) ratios. (C) Representative traces demonstrating 2’MeO6MF’s direct activation from 1 to 300 μM in comparison to 3 mM GABA response. (D) 2’MeO6MF concentration-response curves of β3γ2L (1:15; n = 8), (1:50; n = 7) and (1:100; n = 6) GABAARs. Data are normalised to the 3 mM GABA response. (E) Representative traces of GABA current responses from 1 μM to 30 mM at β3γ2L (1:15), (1:50) and (1:100) GABAARs. (F) GABA concentration-response curves of β3γ2L (1:15; n = 6), (1:50; n = 8) and (1:100; n = 9) GABAARs. Data are presented as mean ± SEM. Bars indicate durations of drug application. The holding current values are represented by the dotted lines.
Fig 5. Etomidate activates both β3γ2L and β3 GABAARs.(A) Representative traces of etomidate (10 μM) direct activation in comparison to 3 mM GABA at β3γ2L (1:15), (1:50) and (1:100) GABAARs. (B) Mean efficacy of 10 μM etomidate activation at β3γ2L (1:15; n = 7), (1:50; n = 6) and (1:100; n = 7) receptors. Data are normalised to the 3 mM GABA response. The mean efficacy of 10 μM etomidate at various ratios was compared using Tukey’s test, and the significance levels are indicated with n.s. (not significant) and *** (p ≤ 0.001). (C) Concentration-response curves of etomidate activation at β3γ2L receptors expressed at 1:15 (n = 5), 1:50 (n = 6) and 1:100 (n = 7) ratios. Recording was conducted at -60 mV. Data are normalised to the 3 mM GABA response. (D) Concentration-response curves of etomidate activation at β3γ2L receptors expressed at 1:15 (n = 4) and 1:100 (n = 5) ratios. Recording was conducted at -30 mV. Data are normalised to the 3 mM GABA response. (E) Representative traces of β3 homomeric receptors responses to 0.1–300 μM etomidate in comparison to 60 mM GABA response. (F) Etomidate concentration-response curve for β3 homomeric receptors (n = 5). Data are normalised against 60 mM GABA responses. Data are presented as mean ± SEM. Bars indicate durations of drug application. The holding current values are represented by the dotted lines.
Fig 6. Propofol activates β3γ2L (1:15) and (1:100) receptors with different relative efficacies.(A) Representative traces of propofol (1–300 μM) direct activation in comparison to 3 mM GABA at β3γ2L (1:15) and (1:100) GABAARs. (B) Concentration-response curves of propofol activation at β3γ2L receptors expressed at 1:15 (n = 4) and 1:100 (n = 4) ratios. Data are normalised to the 3 mM GABA response.
Fig 1. Characterisation of α2β3γ2L GABAARs expressed at a 3:1:3 injection ratio.(A) Left panel, Representative traces of α2β3γ2L (3:1:3) GABAARs responses to 3 mM GABA and 100 μM Zn2+ alone. Right panel, Mean holding current of oocytes expressing α2β3γ2L (3:1:3) GABAARs (-93 ± 19 nA; n = 8). (B) Left panel, Continuous traces demonstrating two consecutive applications of control (100 μM GABA) followed by the co-application of 10 μM Zn2+ with control. Right panel, Modulation of 100 μM GABA responses by 10 μM Zn2+ (n = 9). (C) Left panel, Continuous traces demonstrating two consecutive applications of control (1 μM GABA) followed by the co-application of 1 μM diazepam with control; 1 μM diazepam and 10 μM flumazenil with control; and control. Right panel, Potentiation by 1 μM diazepam of 1 μM GABA responses (n = 6). Representative traces demonstrating (D) GABA current responses from 1 μM to 10 mM and (E) 2âMeO6MFâs direct activation from 1 to 300 μM (red) in comparison to 3 mM GABA response. Concentration-response curves of GABA (black; n = 6) and 2âMeO6MF (red; n = 5) are shown in (F). Data are presented as mean ± SEM. Bars indicate durations of drug application. The holding current values are represented by the dotted lines.
Baburin,
Estimating the efficiency of benzodiazepines on GABA(A) receptors comprising gamma1 or gamma2 subunits.
2008, Pubmed,
Xenbase
Baburin,
Estimating the efficiency of benzodiazepines on GABA(A) receptors comprising gamma1 or gamma2 subunits.
2008,
Pubmed
,
Xenbase Baumann,
Forced subunit assembly in alpha1beta2gamma2 GABAA receptors. Insight into the absolute arrangement.
2002,
Pubmed
,
Xenbase Baumann,
Subunit arrangement of gamma-aminobutyric acid type A receptors.
2001,
Pubmed
,
Xenbase Baur,
A GABA(A) receptor of defined subunit composition and positioning: concatenation of five subunits.
2006,
Pubmed
,
Xenbase Belelli,
The interaction of the general anesthetic etomidate with the gamma-aminobutyric acid type A receptor is influenced by a single amino acid.
1997,
Pubmed
,
Xenbase Bencsits,
A significant part of native gamma-aminobutyric AcidA receptors containing alpha4 subunits do not contain gamma or delta subunits.
1999,
Pubmed Bianchi,
Neurosteroids shift partial agonist activation of GABA(A) receptor channels from low- to high-efficacy gating patterns.
2003,
Pubmed Boileau,
The relative amount of cRNA coding for gamma2 subunits affects stimulation by benzodiazepines in GABA(A) receptors expressed in Xenopus oocytes.
2002,
Pubmed
,
Xenbase Boileau,
Tandem subunits effectively constrain GABAA receptor stoichiometry and recapitulate receptor kinetics but are insensitive to GABAA receptor-associated protein.
2005,
Pubmed Brickley,
Single-channel properties of synaptic and extrasynaptic GABAA receptors suggest differential targeting of receptor subtypes.
1999,
Pubmed Chiara,
Specificity of intersubunit general anesthetic-binding sites in the transmembrane domain of the human α1β3γ2 γ-aminobutyric acid type A (GABAA) receptor.
2013,
Pubmed Chiara,
Mapping general anesthetic binding site(s) in human α1β3 γ-aminobutyric acid type A receptors with [³H]TDBzl-etomidate, a photoreactive etomidate analogue.
2012,
Pubmed Desai,
Gamma-amino butyric acid type A receptor mutations at beta2N265 alter etomidate efficacy while preserving basal and agonist-dependent activity.
2009,
Pubmed
,
Xenbase Everitt,
Protein interactions involving the gamma2 large cytoplasmic loop of GABA(A) receptors modulate conductance.
2009,
Pubmed Farrant,
Variations on an inhibitory theme: phasic and tonic activation of GABA(A) receptors.
2005,
Pubmed Feng,
Multiple actions of propofol on alphabetagamma and alphabetadelta GABAA receptors.
2004,
Pubmed Feng,
Pentobarbital differentially modulates alpha1beta3delta and alpha1beta3gamma2L GABAA receptor currents.
2004,
Pubmed Feng,
Etomidate produces similar allosteric modulation in α1β3δ and α1β3γ2L GABA(A) receptors.
2014,
Pubmed
,
Xenbase Günther,
Benzodiazepine-insensitive mice generated by targeted disruption of the gamma 2 subunit gene of gamma-aminobutyric acid type A receptors.
1995,
Pubmed Harpsøe,
Unraveling the high- and low-sensitivity agonist responses of nicotinic acetylcholine receptors.
2011,
Pubmed Hoerbelt,
Dopamine directly modulates GABAA receptors.
2015,
Pubmed Im,
Chloride channel expression with the tandem construct of alpha 6-beta 2 GABAA receptor subunit requires a monomeric subunit of alpha 6 or gamma 2.
1995,
Pubmed Jacob,
GABA(A) receptor trafficking and its role in the dynamic modulation of neuronal inhibition.
2008,
Pubmed Janssen,
Etomidate, R-(+)-ethyl-1-( -methyl-benzyl)imidazole-5-carboxylate (R 16659), a potent, short-acting and relatively atoxic intravenous hypnotic agent in rats.
1971,
Pubmed Jayakar,
Positive and Negative Allosteric Modulation of an α1β3γ2 γ-Aminobutyric Acid Type A (GABAA) Receptor by Binding to a Site in the Transmembrane Domain at the γ+-β- Interface.
2015,
Pubmed Jayakar,
Multiple propofol-binding sites in a γ-aminobutyric acid type A receptor (GABAAR) identified using a photoreactive propofol analog.
2014,
Pubmed Joksimović,
Insights into functional pharmacology of α₁ GABA(A) receptors: how much does partial activation at the benzodiazepine site matter?
2013,
Pubmed Karim,
2'-Methoxy-6-methylflavone: a novel anxiolytic and sedative with subtype selective activating and modulating actions at GABA(A) receptors.
2012,
Pubmed
,
Xenbase Knoflach,
Pharmacological and Electrophysiological Properties of Recombinant GABAA Receptors Comprising the alpha3, beta1 and gamma2 Subunits.
1992,
Pubmed
,
Xenbase Li,
Identification of a GABAA receptor anesthetic binding site at subunit interfaces by photolabeling with an etomidate analog.
2006,
Pubmed Luscher,
GABAA receptor trafficking-mediated plasticity of inhibitory synapses.
2011,
Pubmed Masneuf,
Role of α1- and α2-GABA(A) receptors in mediating the respiratory changes associated with benzodiazepine sedation.
2012,
Pubmed Mazzaferro,
Non-equivalent ligand selectivity of agonist sites in (α4β2)2α4 nicotinic acetylcholine receptors: a key determinant of agonist efficacy.
2014,
Pubmed
,
Xenbase Miko,
A TM2 residue in the beta1 subunit determines spontaneous opening of homomeric and heteromeric gamma-aminobutyric acid-gated ion channels.
2004,
Pubmed
,
Xenbase Mortensen,
Extrasynaptic alphabeta subunit GABAA receptors on rat hippocampal pyramidal neurons.
2006,
Pubmed Olsen,
International Union of Pharmacology. LXX. Subtypes of gamma-aminobutyric acid(A) receptors: classification on the basis of subunit composition, pharmacology, and function. Update.
2008,
Pubmed O'Toole,
The apparent voltage dependence of GABAA receptor activation and modulation is inversely related to channel open probability.
2012,
Pubmed Ramerstorfer,
The GABAA receptor alpha+beta- interface: a novel target for subtype selective drugs.
2011,
Pubmed
,
Xenbase Sanna,
Characterization of the electrophysiological and pharmacological effects of 4-iodo-2,6-diisopropylphenol, a propofol analogue devoid of sedative-anaesthetic properties.
1999,
Pubmed
,
Xenbase Saras,
Histamine action on vertebrate GABAA receptors: direct channel gating and potentiation of GABA responses.
2008,
Pubmed
,
Xenbase Sieghart,
A novel GABA(A) receptor pharmacology: drugs interacting with the α(+) β(-) interface.
2012,
Pubmed Sieghart,
Allosteric modulation of GABAA receptors via multiple drug-binding sites.
2015,
Pubmed Sigel,
The benzodiazepine binding site of GABAA receptors.
1997,
Pubmed Sigel,
The effect of subunit composition of rat brain GABAA receptors on channel function.
1990,
Pubmed
,
Xenbase Smith,
Functional domains of GABAA receptors.
1995,
Pubmed Stewart,
Cysteine substitutions define etomidate binding and gating linkages in the α-M1 domain of γ-aminobutyric acid type A (GABAA) receptors.
2013,
Pubmed
,
Xenbase Stewart,
Mutations at beta N265 in γ-aminobutyric acid type A receptors alter both binding affinity and efficacy of potent anesthetics.
2014,
Pubmed
,
Xenbase Stewart,
Tryptophan mutations at azi-etomidate photo-incorporation sites on alpha1 or beta2 subunits enhance GABAA receptor gating and reduce etomidate modulation.
2008,
Pubmed
,
Xenbase Taylor,
Identification of amino acid residues within GABA(A) receptor beta subunits that mediate both homomeric and heteromeric receptor expression.
1999,
Pubmed Tretter,
Gephyrin, the enigmatic organizer at GABAergic synapses.
2012,
Pubmed Varagic,
Identification of novel positive allosteric modulators and null modulators at the GABAA receptor α+β- interface.
2013,
Pubmed
,
Xenbase Varagic,
Subtype selectivity of α+β- site ligands of GABAA receptors: identification of the first highly specific positive modulators at α6β2/3γ2 receptors.
2013,
Pubmed
,
Xenbase Walters,
Benzodiazepines act on GABAA receptors via two distinct and separable mechanisms.
2000,
Pubmed
,
Xenbase Whittemore,
Pharmacology of the human gamma-aminobutyric acidA receptor alpha 4 subunit expressed in Xenopus laevis oocytes.
1996,
Pubmed
,
Xenbase Wooltorton,
Pharmacological and physiological characterization of murine homomeric beta3 GABA(A) receptors.
1997,
Pubmed
,
Xenbase Yeung,
Tonically activated GABAA receptors in hippocampal neurons are high-affinity, low-conductance sensors for extracellular GABA.
2003,
Pubmed