Click here to close
Hello! We notice that you are using Internet Explorer, which is not supported by Xenbase and may cause the site to display incorrectly.
We suggest using a current version of Chrome,
FireFox, or Safari.
J Cell Biol
2015 Oct 26;2112:243-51. doi: 10.1083/jcb.201507065.
Show Gene links
Show Anatomy links
Stable intronic sequence RNAs have possible regulatory roles in Drosophila melanogaster.
Pek JW, Osman I, Tay ML, Zheng RT.
???displayArticle.abstract???
Stable intronic sequence RNAs (sisRNAs) have been found in Xenopus tropicalis, human cell lines, and Epstein-Barr virus; however, the biological significance of sisRNAs remains poorly understood. We identify sisRNAs in Drosophila melanogaster by deep sequencing, reverse transcription polymerase chain reaction, and Northern blotting. We characterize a sisRNA (sisR-1) from the regena (rga) locus and show that it can be processed from the precursor messenger RNA (pre-mRNA). We also document a cis-natural antisense transcript (ASTR) from the rga locus, which is highly expressed in early embryos. During embryogenesis, ASTR promotes robust rga pre-mRNA expression. Interestingly, sisR-1 represses ASTR, with consequential effects on rga pre-mRNA expression. Our results suggest a model in which sisR-1 modulates its host gene expression by repressing ASTR during embryogenesis. We propose that sisR-1 belongs to a class of sisRNAs with probable regulatory activities in Drosophila.
Figure 1. Identification of sisRNAs. (A) Diagram of an ovariole showing stages in the development of the oocyte and its accompanying nurse cells. Also shown is a 0–2-h embryo. GV, germinal vesicle. (B) RT-PCR showing expression of some sisRNAs in unfertilized eggs. (C) RT-PCR showing expression of some RNase R-resistant sisRNAs in unfertilized eggs. rga exon was used as a positive control for RNase R activity. (D) Northern blots showing expression of mbt, csp, and RpS27 sisRNAs during development and in adult somatic tissues and gonads. The gels were stained with SYBR Gold to visualize 5S rRNA as a loading control. L1, first instar larvae; L2, second instar larvae; L3, third instar larvae.
Figure 2. sisRNA (sisR-1) from the regena locus. (A) Genome browser view of exonic and intronic sequences in the rga locus. Blue and red arrows indicate exonic and intronic primers used for RT-PCR. The bottom panel shows an enlarged view of the intronic peak. Red bars indicate the regions to which probes A and B hybridize. (B) Strand-specific RT-PCR using primers in the intron and exon of rga. (C) Northern blots using probes A and B to detect expression of sisR-1 in 0–2 h embryos and ovaries are shown. A band of ∼300 nt was detected with probe A (red arrows). Probe B gave no detectable signal in RNA from 0–2-h embryos but did hybridize with 10 pg of in vitro transcribed (IVT) RNA. (D) Northern blots showing expression of sisR-1 during development and in adult somatic tissues and gonads. The gels were stained with SYBR Gold to visualize 5S rRNA as a loading control. L1, first instar larvae; L2, second instar larvae; L3, third instar larvae.
Figure 3. Processing of sisR-1. (A) Diagram showing the insertion of an EP element EY10731 used to overexpress the rga pre-mRNA. L, long; S, short. (B) A Northern blot showing expression of sisR-1 in the ovaries of controls versus rga overexpression flies. RT-PCR showing expression of rga mRNA and actin5C in the ovaries of controls versus rga overexpression flies. (C) Diagram showing the construct used to overexpress rga intronic sequences. (D) Northern blot showing expression of sisR-1 in ovaries of controls versus rga intronic sequence overexpression flies. RT-PCR verifies expression of dsRed mRNA in the ovaries of dsRed-intron-myc overexpression flies but not in controls. (E) Northern blots showing expression of sisR-1 in the controls versus ldbr RNAi third instar larvae. (F) Model for processing of sisR-1 from the rga pre-mRNA. (G) Northern blot showing detection of sisR-1 in both the nuclear (N) and cytoplasmic (C) fractions of 14–24-h embryos. RT-PCR showing the expression of U85 only in the nuclear fraction. EtBr staining showing the enrichment of 18S, 28S rRNA in the cytoplasmic fraction. RNAs were run on the same gel, and the intervening lanes were removed (white vertical lines). (H) Diagram showing the 5′ and 3′ ends of the nuclear and cytoplasmic sisR-1 determined by RACE. Question mark depicts unknown 3′ end of cytoplasmic sisR-1. (I) Predicted structure of nuclear sisR-1 by Vienna RNA fold software. Red dotted region is shown in J. (J) Magnified view of the dotted region in I shows the base pairing. (K) Diagram with red arrows to indicate regions where the primers anneal to. (L) RT-PCR showing the detection of the short, but not long, isoform of sisR-1 in the cytoplasmic fraction. (M) Model showing the processing of nuclear sisR-1 to cytoplasmic sisR-1 by 3′ end processing.
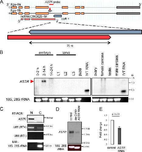
Figure 4. ASTRpromotes robust expression of rga pre-mRNA. (A) Genomic locus showing regions of rga, sisR-1, and ASTR. Red bar indicates the region where the ASTR probe binds. Red arrowhead points to a putative branch point (BP) CTAAT. (B) Northern blots showing expression of ASTR in 2–14-h embryos. In vitro transcribed (IVT) RNA was used as positive controls. The gels were stained with EtBr to visualize 18S, 28S rRNA as a loading control. (C) Strand-specific RT-PCR detecting the presence of ASTR in the nuclear but not the cytoplasmic fraction of 2–14-h embryos. RT-PCR showing the high expression of U85 in the nuclear fraction. EtBr staining showing the enrichment of 18S, 28S rRNA in the cytoplasmic fraction. (D) Northern blot showing the expression of ASTR in controls versus da-Gal4>ASTR RNAi 2–14-h embryos. The gel was stained with EtBr to visualize 18S, 28S rRNA as a loading control. (E) qPCR data showing relative expression of rga pre-mRNA normalized to actin5C in the controls versus da-Gal4>ASTR RNAi 2–14-h embryos. Error bars represent SD. n = 3. P-value represents t test.
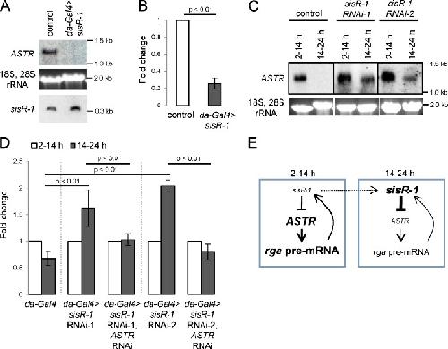
Figure 5. sisR-1promotes robust repression of ASTR. (A) Northern blot showing the expression of ASTR in controls versus da-Gal4>sisR-1 2–14-h embryos. (B) qPCR data showing relative expression of rga pre-mRNA normalized to actin5C in the controls versus da-Gal4>sisR-1 2–14-h embryos. Error bars represent SD. n = 3. P-value represents t test. (C) Northern blots showing expression of ASTR in controls versus embryos expressing sisR-1 shRNA. The gels were stained with EtBr to visualize 18S, 28S rRNA as a loading control. (D) qPCR data showing fold change of rga pre-mRNA expression (normalized to actin5C) from 2–14-h to 14–24-h embryos in controls versus sisR-1 RNAi versus sisR-1 RNAi + ASTR RNAi embryos. Error bars represent SD. n = 3. P-value represents t test. (E) Model for the regulatory relationship between sisR-1, ASTR, and rga pre-mRNA during embryogenesis.
Altschul,
Gapped BLAST and PSI-BLAST: a new generation of protein database search programs.
1997, Pubmed
Altschul,
Gapped BLAST and PSI-BLAST: a new generation of protein database search programs.
1997,
Pubmed Berezikov,
Mammalian mirtron genes.
2007,
Pubmed Bischof,
An optimized transgenesis system for Drosophila using germ-line-specific phiC31 integrases.
2007,
Pubmed Brown,
Intronic noncoding RNAs and splicing.
2008,
Pubmed Bushati,
microRNA functions.
2007,
Pubmed Cech,
The noncoding RNA revolution-trashing old rules to forge new ones.
2014,
Pubmed Clement,
The stability and fate of a spliced intron from vertebrate cells.
1999,
Pubmed Conklin,
Stabilization and analysis of intron lariats in vivo.
2005,
Pubmed Frolov,
Regena (Rga), a Drosophila homolog of the global negative transcriptional regulator CDC36 (NOT2) from yeast, modifies gene expression and suppresses position effect variegation.
1998,
Pubmed Gardner,
Stable intronic sequence RNA (sisRNA), a new class of noncoding RNA from the oocyte nucleus of Xenopus tropicalis.
2012,
Pubmed
,
Xenbase Guil,
Intronic RNAs mediate EZH2 regulation of epigenetic targets.
2012,
Pubmed Heo,
Vernalization-mediated epigenetic silencing by a long intronic noncoding RNA.
2011,
Pubmed Herranz,
MicroRNAs and gene regulatory networks: managing the impact of noise in biological systems.
2010,
Pubmed Herzog,
A strand-specific switch in noncoding transcription switches the function of a Polycomb/Trithorax response element.
2014,
Pubmed Hoskins,
The spliceosome: a flexible, reversible macromolecular machine.
2012,
Pubmed Jao,
Exploring RNA transcription and turnover in vivo by using click chemistry.
2008,
Pubmed Kim,
Processing of intronic microRNAs.
2007,
Pubmed Kung,
Long noncoding RNAs: past, present, and future.
2013,
Pubmed Langmead,
Ultrafast and memory-efficient alignment of short DNA sequences to the human genome.
2009,
Pubmed Larkin,
Clustal W and Clustal X version 2.0.
2007,
Pubmed Lasko,
mRNA localization and translational control in Drosophila oogenesis.
2012,
Pubmed Lee,
Epigenetic regulation by long noncoding RNAs.
2012,
Pubmed Leverette,
Mouse U14 snRNA is a processed intron of the cognate hsc70 heat shock pre-messenger RNA.
1992,
Pubmed
,
Xenbase Liu,
PAPI, a novel TUDOR-domain protein, complexes with AGO3, ME31B and TRAL in the nuage to silence transposition.
2011,
Pubmed Liu,
Mouse U14 snRNA is encoded in an intron of the mouse cognate hsc70 heat shock gene.
1990,
Pubmed Matera,
Non-coding RNAs: lessons from the small nuclear and small nucleolar RNAs.
2007,
Pubmed Moss,
Genome-wide analyses of Epstein-Barr virus reveal conserved RNA structures and a novel stable intronic sequence RNA.
2013,
Pubmed Ni,
A genome-scale shRNA resource for transgenic RNAi in Drosophila.
2011,
Pubmed Nicol,
The Integrated Genome Browser: free software for distribution and exploration of genome-scale datasets.
2009,
Pubmed Okamura,
The mirtron pathway generates microRNA-class regulatory RNAs in Drosophila.
2007,
Pubmed Peláez,
Biological robustness and the role of microRNAs: a network perspective.
2012,
Pubmed Petrella,
The Ovhts polyprotein is cleaved to produce fusome and ring canal proteins required for Drosophila oogenesis.
2007,
Pubmed Raabe,
Biases in small RNA deep sequencing data.
2014,
Pubmed Rinn,
Genome regulation by long noncoding RNAs.
2012,
Pubmed Rubin,
Genetic transformation of Drosophila with transposable element vectors.
1982,
Pubmed Ruby,
Intronic microRNA precursors that bypass Drosha processing.
2007,
Pubmed Sarot,
Evidence for a piwi-dependent RNA silencing of the gypsy endogenous retrovirus by the Drosophila melanogaster flamenco gene.
2004,
Pubmed Sharp,
Splicing of messenger RNA precursors.
1987,
Pubmed Trapnell,
TopHat: discovering splice junctions with RNA-Seq.
2009,
Pubmed Tycowski,
A small nucleolar RNA is processed from an intron of the human gene encoding ribosomal protein S3.
1993,
Pubmed Wahl,
The spliceosome: design principles of a dynamic RNP machine.
2009,
Pubmed Wight,
The functions of natural antisense transcripts.
2013,
Pubmed Xue,
Transcriptional interference by antisense RNA is required for circadian clock function.
2014,
Pubmed Yin,
Long noncoding RNAs with snoRNA ends.
2012,
Pubmed Zhang,
Circular intronic long noncoding RNAs.
2013,
Pubmed