XB-ART-51446
Mol Biol Cell
2015 Dec 15;2625:4562-76. doi: 10.1091/mbc.E15-06-0437.
Show Gene links
Show Anatomy links
Compartmentalized Toxoplasma EB1 bundles spindle microtubules to secure accurate chromosome segregation.
???displayArticle.abstract???
Toxoplasma gondii replicates asexually by a unique internal budding process characterized by interwoven closed mitosis and cytokinesis. Although it is known that the centrosome coordinates these processes, the spatiotemporal organization of mitosis remains poorly defined. Here we demonstrate that centrosome positioning around the nucleus may signal spindle assembly: spindle microtubules (MTs) are first assembled when the centrosome moves to the basal side and become extensively acetylated after the duplicated centrosomes reposition to the apical side. We also tracked the spindle MTs using the MT plus end-binding protein TgEB1. Endowed by a C-terminal NLS, TgEB1 resides in the nucleoplasm in interphase and associates with the spindle MTs during mitosis. TgEB1 also associates with the subpellicular MTs at the growing end of daughter buds toward the completion of karyokinesis. Depletion of TgEB1 results in escalated disintegration of kinetochore clustering. Furthermore, we show that TgEB1's MT association in Toxoplasma and in a heterologous system (Xenopus) is based on the same principles. Finally, overexpression of a high-MT-affinity TgEB1 mutant promotes the formation of overstabilized MT bundles, resulting in avulsion of otherwise tightly clustered kinetochores. Overall we conclude that centrosome position controls spindle activity and that TgEB1 is critical for mitotic integrity.
???displayArticle.pubmedLink??? 26466679
???displayArticle.pmcLink??? PMC4678015
???displayArticle.link??? Mol Biol Cell
???displayArticle.grants??? [+]
R00 MH095768 NIMH NIH HHS, R01 AI081924 NIAID NIH HHS , R03 AI107475 NIAID NIH HHS , R56 AI110690 NIAID NIH HHS , AI067981 NIAID NIH HHS , AI081924 NIAID NIH HHS , AI107475 NIAID NIH HHS , AI110690 NIAID NIH HHS
Species referenced: Xenopus laevis
Genes referenced: mapre1 morn1
???attribute.lit??? ???displayArticles.show???
|
|
FIGURE 1:. Spindle MT assembly in space and time. (A) Spindle assembly initiates when the centrosome rotates to the basal side of the nucleus. Wild-type parasites expressing DDmyc-Centrin1 stabilized with Shield1 were costained with cMyc (marking the centrosome in red) and β-tubulin antisera. The cell division cycle progresses from top to bottom, and phases are as indicated on the left. (B) The centrocone rotates along with the spindle MT upon assembly at the basal end of nucleus. Parasites stably expressing myc2-MORN1 were costained with cMyc and β-tubulin antisera. The cell division cycle progresses from top to bottom, and phases are as indicated on the left. (C) Schematic representation of the results in A and B. The centrosome is marked in red, the centrocone (MORN1) in black, β-tubulin in green, and the nucleus in gray. The cell division cycle progresses from left to right (a to d). (D) The kinetochore complex corotates to the basal end of nucleus upon spindle assembly. Wild-type parasites were costained with β-tubulin and TgNuf2 antisera to highlight the assembled spindle and the kinetochore, respectively. (E) The plastid remains at the top of the nucleus, and the spindle assembles at the basal end of nucleus. Wild-type parasites were costained with β-tubulin antiserum and Alexa 594–conjugated streptavidin to mark the assembled spindle and the plastid, respectively. β-Tubulin staining is shown in green, and other markers are shown in red. Bar, 3 μm. |
|
|
FIGURE 2:. Acetylation of α-tubulin stabilizes spindle MT. (A) Acetylation of α-tubulin increases when the spindle rotates back to the apical end of the nucleus and is reduced before spindle disassembly. Costaining of wild-type parasites with β-tubulin (in green) and Ac-α-tubulin antibodies (in red). The insets highlight the spindle assembly. The cell cycle progression is shown from top to bottom and summarized by the schematic, in which the centrosome is shown in purple, the centrocone (MORN1) in black, β-tubulin in green, Ac-α-tubulin in orange, and the nucleus in gray. The colored background of the premitotic cells of schematics at rows 2–4 corresponds to the stage of quantified tubulin positioning and modification in the pie chart to the right. (B) Determination of the timing of spindle acetylation in mitotic cells (defined by the presence of nuclear β-tubulin). Intracellular parasites are stained as described for A. The incidence at which parasites displayed β-tubulin and Ac-α-tubulin distribution were scored in the four categories illustrated with the cartoons. The schematic represents the centrosome in purple, β-tubulin in green, and acetylation of α-tubulin in orange. (C) Inhibition of deacetylation promotes formation of aberrant spindle bundle. Wild-type parasites were treated with 100 nM TSA and stained with β-tubulin antiserum. The white arrow marks the spindle bundle MT. Bar, 3 μm. |
|
|
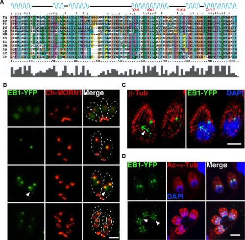
FIGURE 3:. Identification and characterization of TgEB1. (A) Sequence alignment of EB1 CH domain of selected orthologues (T. gondii TGGT1_227650; Neospora caninum NCLIV_045630; Plasmodium falciparum PF3D7_0307300; Eimeria tenella ETH_00010720; Homo sapiens AAC09471; Drosophila melanogaster AAM70826.1; Saccharomyces cerevisiae AAB64549.1; S. pombe SPAC18G6.15; Cryptosporidium parvum cgd7_2370; M. musculus 13589; Chlamydomonas reinhardtii AAO62368.1; X. laevis 398293). The secondary structure is indicated at the top (blue wave represents α-helices), and the four conserved MT-interacting residues are marked in red (number represents the Toxoplasma residue number). The dark gray bars below the sequence alignment represent the conservation of the consensus sequence. Complete sequence alignment is shown in Supplemental Figure S1A. Protein modeling of TgEB1 on the HsEB3 crystal structure is shown in Supplemental Figure S4. (B) Dynamic localization of endogenously tagged TgEB1-YFP at the nucleoplasm, spindle pole, and spindle MTs. TgEB1-YFP–expressing parasites were stably cotransfected with an mCherryRFP-MORN1 construct as a developmental marker. Dashed white lines outline the mother parasite; solid white lines outline the daughter buds. The cell division cycle progresses from top to bottom. (C) TgEB1-YFP highlights the spindle MT protruding into the nucleoplasm (white arrowhead). Endogenously tagged TgEB1-YFP parasites were costained with β-tubulin antiserum and DAPI and analyzed by structured illumination microscopy. (D) TgEB1-YFP translocates to the growing end of daughter cells upon partitioning of divided nuclei into daughter cells. Endogenously tagged TgEB1-YFP parasites were costained with Ac-α-tubulin antibodies and DAPI. Arrowheads mark the YFP signal at the basal end of the daughter buds. TgEB1-YFP signals are shown in green and other markers in red. Bar, 3 μm. |
|
|
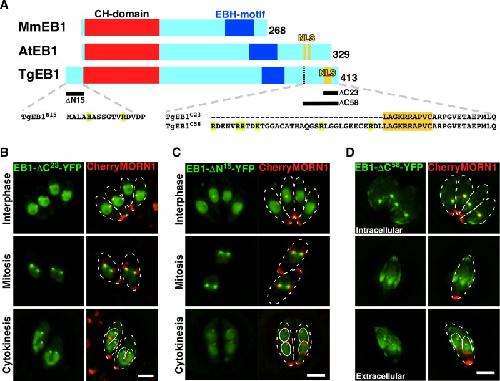
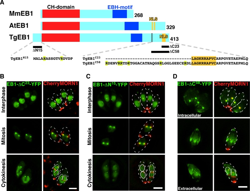
FIGURE 4:. Mapping the TgEB1 nuclear localization signal. (A) Comparative domain analysis of mouse (Mm), Arabidopsis thaliana (At), and T. gondii EB1. MT-interacting CH domain is marked in red, EB1-homology motif in blue, and predicted NLS in yellow (we used both SeqNLS [http://mleg.cse.sc.edu/seqNLS/; Lin et al., 2012] and cNLSmapper [http://nls-mapper.iab.keio.ac.jp/cgi-bin/NLS_Mapper_form.cgi; Kosugi et al., 2009]). Black bars indicate the deleted amino acid region of TgEB1 truncation mutants ÎN15, ÎC23, and ÎC58. The sequences of ÎN15 and ÎC58 are indicated. (BâD) Distinct localization patterns of TgEB1 truncation mutants. Parasites stably expressing mCherryRFP-MORN1 were transiently cotransfected with TgEB1-ÎC23-YFP (B), TgEB1-ÎN15-YFP (C), or TgEB1-ÎC58-YFP (D). Cell division cycle stages are indicated on the left (B, C). White dashed lines outline the parasite; solid white lines mark budding daughter cells. Bar, 3 μm. |
|
|
FIGURE 5:. EB1 mutants display distinct MT-interacting affinity. (A) TgEB1Q117E-YFP reduces affinity to the nuclear spindle MTs. Parasites stably expressing mCherryRFP-MORN1 were transiently cotransfected with a TgEB1Q117E-YFP–expressing construct and imaged live 24 h posttransfection. Dashed white lines outline the parasites. The cell division cycle progresses from top to bottom, and phases are as indicated on the left (B) TgEB1Q117A-YFP promotes formation of an abnormal bar-like structure. Parasites stably expressing mCherryRFP-MORN1 were transiently cotransfected with a TgEB1Q117A-YFP–expressing construct and imaged live 24 h posttransfection. White arrowhead indicates the ruptured centrocone. (C–H) Wild-type parasites were transiently transfected with a TgEB1Q117A-YFP–expressing construct and fixed 24 h after transfection. Parasites are stained with antisera against α-tubulin (C), β-tubulin (D), Ndc80 (E), CENP-A (F), and centrin (G, H). (C, D) The aberrant bar is composed of microtubules. (E, F) The aberrant bar disrupts clustered kinetochore complex. (G, H) The aberrant bar is bundled in between centrosomes. Bars, 3 μm. (I) Transmission electron microscopy of wild-type (i) and TgEB1Q117A-YFP–expressing parasites (ii, iii). Bars, 500 nm (main images), 100 nm (insets). (i) WT parasite, illustrating the nucleus (N) with the small eccentric spindle (arrow). Inset, enlargement of the nuclear spindle, showing that it is enclosed by the nuclear membranes. A, apicoplast; M, mitochondrion. (ii) TgEB1Q117A-YFP parasite exhibiting a rod-like structure (arrows) running through the nucleus (N). Inset, enlargement of the rod, showing the tightly packed microtubules lying naked in the nucleoplasm. A, apicoplast; Mn, micronemes. (iii) Mutant parasite showing the rod-like structure (arrows) running through the nucleus (N) and extending into the cytoplasm, passing through a posterior pore-like structure (P). Inset, enlargement of the enclosed area, showing the nuclear membranes extending over the protruding rod (arrowheads). |
|
|
FIGURE 6:. Comparative behavior of vertebrate and Toxoplasma EB1 proteins by reciprocal expression in T. gondii tachyzoites and in Xenopus embryos. (A) Still images of Xenopus mitotic epidermal cells transiently expressing TgEB1-YFP, TgEB1Q117A-YFP, TgEB1Q117E-YFP, and mouse (M. musculus) MmEB1-YFP. The red box represents the mitotic spindle in the same cell labeled by MmEB1-mKate2 as a control for intact spindle assembly. The complete data set is given in Supplemental Figure S3; complete time-lapse movies are provided in Supplemental Movies S1–S3 (scale bar, 5 μm). (B) Dynamic localization of MmEB1-YFP in T. gondii. Transient expression of mouse MmEB1-YFP in T. gondii tachyzoites stably expressing mCherryRFP-MORN1. Note the general exclusion from the nucleus (scale bar, 3 μm). Dashed and solid white lines outline mother parasites and daughter buds, respectively. Arrowhead marks the spindle MTs emanating from the spindle pole. |
|
|
FIGURE 7:. Fate of the spindle in absence of the Ndc80 complex. TgEB1-YFP constructs were transiently transfected into the TgNuf2-cKD parasite line, seeded into HFF cells, and analyzed with and without ATc for 12 h. Dashed white lines outline the parasites (scale bar, 3 μm). (A, B) TgEB1WT-YFP remains associated with the centrosome in the absence of TgNuf2. TgEB1WT-YFP costained with either Centrin to mark the centrosome (A) or CENP-A antisera to mark the centromeres (B). (C) TgEB1WT-YFP associates with spindle MTs, indicated by costained β-tubulin antiserum. The white arrowhead marks the remnant of the centrocone (spindle pole) in an anucleate cell. (D, E) TgEB1Q117A-YFP–induced MT bundles failed to rescue chromosome segregation defects in the absence of TgNuf2. TgEB1Q117A-YFP costained with either HsCentrin to mark the centrosome (D) or CENP-A antiserum to mark the centromeres (E). Bar, 3 μm. |
|
|
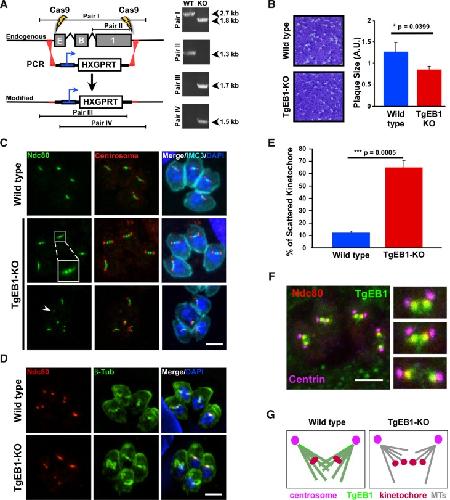
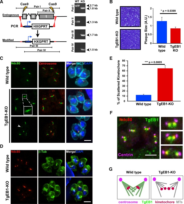
FIGURE 8:. Knockout of TgEB1. (A) Schematic representation of TgEB1-KO transgenic line construction by CRISPR/Cas9-mediated homologous recombination. The position of two double-strand breaks created by Cas9 nuclease is marked by yellow lightning bolts. The red bars represent the 35 base pairs of 5′ and 3′ homologous regions flanking the break sites. Diagnostic PCR primer pairs I–III validating the replacement of the endogenous TgEB1 locus (marked by gray blocks) by the 1.5-kb PCR product containing the HXGPRT cassette are as indicated. Diagnostic PCRs of TgEB1-KO and its parental line using primer pairs I–III confirm the expected genotype. (B) Plaque assay of TgEB1-KO shows a reduction in plaque size compared with wild type after 7 d of incubation before fixation. Plaque size was measured from 50 plaques/sample in three independent experiments with an arbitrary unit by ImageJ (National Institutes of Health, Bethesda, MD) and analyzed with p < 0.05 (unpaired t test); error bars indicate SD. (C) IFA of wild-type and TgEB1-KO cells using α-Ndc80, α-Centrin, and α-IMC3 as kinetochore, centrosome, and parasite cytoskeleton markers, respectively. The inset magnifies the scattered kinetochores in the corresponding square; the white arrowhead marks a drifted kinetochore in an unequally segregated nucleus. (D) IFA shows that the scattered kinetochores appear in cells that underwent mitosis, using β-tubulin antiserum as a spindle MT marker. (E) Quantification of cells with the scattered-kinetochore phenotype. Up to 100 vacuoles with mitotic cells were counted from three independent experiments (total cell number, 336–352). Mitotic spindle staining using β-tubulin was used as a marker determining mitosis. p < 0.01 (Student’s unpaired t test); error bars indicate SD. (F) TgEB1-YFP (green)–expressing parasites costained for the centrosome (in magenta) and kinetochore (in red) show that the kinetochore complex resides in close apposition to the TgEB1-YFP–highlighted spindle poles. (G) Model of spindle association with the kinetochore in the wild-type and TgEB1-KO lines. Centrosomes are shown in magenta, TgEB1 in green, kinetochores in red, and MTs in gray. Bar, 3 μm. |
References [+] :
Akhmanova,
Tracking the ends: a dynamic protein network controls the fate of microtubule tips.
2008, Pubmed
Akhmanova, Tracking the ends: a dynamic protein network controls the fate of microtubule tips. 2008, Pubmed
Anderson-White, Cytoskeleton assembly in Toxoplasma gondii cell division. 2012, Pubmed
Anderson-White, A family of intermediate filament-like proteins is sequentially assembled into the cytoskeleton of Toxoplasma gondii. 2011, Pubmed
Beinhauer, Mal3, the fission yeast homologue of the human APC-interacting protein EB-1 is required for microtubule integrity and the maintenance of cell form. 1997, Pubmed
Bieling, Reconstitution of a microtubule plus-end tracking system in vitro. 2007, Pubmed
Brooks, Toxoplasma gondii sequesters centromeres to a specific nuclear region throughout the cell cycle. 2011, Pubmed
Bu, Regulation of microtubule assembly by human EB1 family proteins. 2001, Pubmed
Chen, The Toxoplasma gondii centrosome is the platform for internal daughter budding as revealed by a Nek1 kinase mutant. 2013, Pubmed
Dubremetz, [Ultrastructural study of schizogonic mitosis in the coccidian, Eimeria necatrix (Johnson 1930)]. 1973, Pubmed
Farrell, The Toxoplasma gondii kinetochore is required for centrosome association with the centrocone (spindle pole). 2014, Pubmed
Ferguson, The expression and distribution of dense granule proteins in the enteric (Coccidian) forms of Toxoplasma gondii in the small intestine of the cat. 1999, Pubmed
Francia, Cell division in Apicomplexan parasites is organized by a homolog of the striated rootlet fiber of algal flagella. 2012, Pubmed
Francia, Cell division in apicomplexan parasites. 2014, Pubmed
Gubbels, A MORN-repeat protein is a dynamic component of the Toxoplasma gondii cell division apparatus. 2006, Pubmed
Hartmann, Golgi and centrosome cycles in Toxoplasma gondii. 2006, Pubmed
Hubbert, HDAC6 is a microtubule-associated deacetylase. 2002, Pubmed
Huynh, Tagging of endogenous genes in a Toxoplasma gondii strain lacking Ku80. 2009, Pubmed
Iimori, A mutation of the fission yeast EB1 overcomes negative regulation by phosphorylation and stabilizes microtubules. 2012, Pubmed
Jacot, Toxoplasma gondii myosin F, an essential motor for centrosomes positioning and apicoplast inheritance. 2013, Pubmed
Janke, Post-translational regulation of the microtubule cytoskeleton: mechanisms and functions. 2011, Pubmed
Janke, Tubulin post-translational modifications: encoding functions on the neuronal microtubule cytoskeleton. 2010, Pubmed
Kline-Smith, Kinetochore-spindle microtubule interactions during mitosis. 2005, Pubmed
Komaki, Nuclear-localized subtype of end-binding 1 protein regulates spindle organization in Arabidopsis. 2010, Pubmed
Komarova, Mammalian end binding proteins control persistent microtubule growth. 2009, Pubmed
Kosugi, Systematic identification of cell cycle-dependent yeast nucleocytoplasmic shuttling proteins by prediction of composite motifs. 2009, Pubmed
Lai, Megaprimer mutagenesis using very long primers. 2003, Pubmed
Lee, Positioning of the mitotic spindle by a cortical-microtubule capture mechanism. 2000, Pubmed
Li, Beyond polymer polarity: how the cytoskeleton builds a polarized cell. 2008, Pubmed
Ligon, The microtubule plus-end proteins EB1 and dynactin have differential effects on microtubule polymerization. 2003, Pubmed
Lin, Minimalist ensemble algorithms for genome-wide protein localization prediction. 2012, Pubmed
Lowery, Growth cone-specific functions of XMAP215 in restricting microtubule dynamics and promoting axonal outgrowth. 2013, Pubmed , Xenbase
Maurer, EBs recognize a nucleotide-dependent structural cap at growing microtubule ends. 2012, Pubmed
Megraw, The centrosome in Drosophila oocyte development. 2000, Pubmed
Montoya, Toxoplasmosis. 2004, Pubmed
Morlon-Guyot, The Toxoplasma gondii calcium-dependent protein kinase 7 is involved in early steps of parasite division and is crucial for parasite survival. 2014, Pubmed
Morrissette, Disruption of microtubules uncouples budding and nuclear division in Toxoplasma gondii. 2002, Pubmed
Nishi, Organellar dynamics during the cell cycle of Toxoplasma gondii. 2008, Pubmed
Piperno, Microtubules containing acetylated alpha-tubulin in mammalian cells in culture. 1987, Pubmed
Roos, Molecular tools for genetic dissection of the protozoan parasite Toxoplasma gondii. 1994, Pubmed
Schwartz, BIM1 encodes a microtubule-binding protein in yeast. 1997, Pubmed
Sheiner, A systematic screen to discover and analyze apicoplast proteins identifies a conserved and essential protein import factor. 2011, Pubmed
Shen, Efficient gene disruption in diverse strains of Toxoplasma gondii using CRISPR/CAS9. 2014, Pubmed
Sidik, Efficient genome engineering of Toxoplasma gondii using CRISPR/Cas9. 2014, Pubmed
Striepen, The plastid of Toxoplasma gondii is divided by association with the centrosomes. 2000, Pubmed
Strobl, Scriptaid and suberoylanilide hydroxamic acid are histone deacetylase inhibitors with potent anti-Toxoplasma gondii activity in vitro. 2007, Pubmed
Tanaka, Microtubule behavior in the growth cones of living neurons during axon elongation. 1991, Pubmed , Xenbase
Tran, SPM1 stabilizes subpellicular microtubules in Toxoplasma gondii. 2012, Pubmed
Vaishnava, Plastid segregation and cell division in the apicomplexan parasite Sarcocystis neurona. 2005, Pubmed
Verhey, The tubulin code. 2007, Pubmed
Xiao, Post-translational modifications to Toxoplasma gondii alpha- and beta-tubulins include novel C-terminal methylation. 2010, Pubmed
