XB-ART-51437
Cell Rep
2015 Oct 27;134:829-839. doi: 10.1016/j.celrep.2015.09.035.
Show Gene links
Show Anatomy links
T-type Calcium Channel Regulation of Neural Tube Closure and EphrinA/EPHA Expression.
???displayArticle.abstract???
A major class of human birth defects arise from aberrations during neural tube closure (NTC). We report on a NTC signaling pathway requiring T-type calcium channels (TTCCs) that is conserved between primitive chordates (Ciona) and Xenopus. With loss of TTCCs, there is a failure to seal the anterior neural folds. Accompanying loss of TTCCs is an upregulation of EphrinA effectors. Ephrin signaling is known to be important in NTC, and ephrins can affect both cell adhesion and repulsion. In Ciona, ephrinA-d expression is downregulated at the end of neurulation, whereas, with loss of TTCC, ephrinA-d remains elevated. Accordingly, overexpression of ephrinA-d phenocopied TTCC loss of function, while overexpression of a dominant-negative Ephrin receptor was able to rescue NTC in a Ciona TTCC mutant. We hypothesize that signaling through TTCCs is necessary for proper anterior NTC through downregulation of ephrins, and possibly elimination of a repulsive signal.
???displayArticle.pubmedLink??? 26489462
???displayArticle.pmcLink??? PMC4980084
???displayArticle.link??? Cell Rep
???displayArticle.grants??? [+]
Species referenced: Xenopus
Genes referenced: acta4 cacna1h cav3 cdh1 celf3 epha2 h2bc21 h4c3 ncam1 rps27a ubb
???displayArticle.morpholinos??? cacna1h MO1 cacna1h MO2
Phenotypes: Xla Wt + cacna1h MO(Fig 3. D) [+]
Xla Wt + cacna1h MO(Fig 3. E-G)
Xla Wt + cacna1h MO(Fig 3. I, L)
Xla Wt + cacna1h MO(Fig 3. J, M)
Xla Wt + cacna1h MO(Fig 3. J, M)
Xla Wt + cacna1h MO(Fig 4 B, C)
Xla Wt + cacna1h MO(Fig 3. I, L)
Xla Wt + cacna1h MO(Fig 3. J, M)
Xla Wt + cacna1h MO(Fig 3. J, M)
Xla Wt + cacna1h MO(Fig 4 B, C)
???attribute.lit??? ???displayArticles.show???
|
|
Figure 3. X. laevis CAV3.2 Morpholino Knockdown (A) Quantification of MO knockdown phenotype at stages 21 and 27. Two MOs targeting X. laevis CAV3.2 (CAV3.2-MO1 and CAV3.2-MO2) and two control MOs (mismatch [CTL-MO1] and standard control [CTL-MO2]; see Experimental Procedures) were tested. The quantities of MO injected per embryo are indicated below the number (N) of embryos scored for each dose of MO. (B) Disruption of CAV3.2 transcript splicing by CAV-MO1. RT-PCR was used to detect both the correct and expected splice-disrupted transcripts in cDNA samples from three pooled CTL-MO and three CAV-MO1-injected embryos. Muscle actin (M. Actin) RT-PCR was used to control for RNA load, and RT-minus controls are also shown. (C and D) Early tail-bud stage embryos (stage 22) injected at the one-cell stage with a CTL-MO1 (C) or a CAV3.2-MO1 (D). Yellow arrowheads in (D) indicate anterior open neural tube. (EâG) Tail-bud stage (stage 26) CTL-MO1- (E) and CAV3.2-MO1- (F and G) injected embryos. Anterior neural tube defects were observed in the CAV3.2-MO1 injections either with cellular matter erupting from the open neural tube (yellow arrowhead in F) or with a malformed head and deep dimple in the hindbrain (yellow arrowhead in G). See also Movie S2. (HâJ) NCAM staining (red) in anterior or posterior coronal sections of CTL-MO1- (H) and CAV3.2-MO1+2- (I and J) injected embryos. (KâM) E-cadherin staining (yellow) in anterior and posterior coronal sections of CTL-MO1- (K) or CAV3.2-MO1+2- (L and M) injected embryos. MO-injected embryos used for sections were stage matched at approximately stage 24 based on somite development. All sections were also stained for nuclei (DAPI, blue). |
|
|
Figure 5. Calcium Transients in the Neural Tubes of C. savignyi and X. laevis (AâAâ²â²) Xenopus embryo injected with GCaMP3 RNA shows Ca2+ transients during neurulation. Top left, a late neurula embryo expressing GCaMP3 in the closing neural tube (A). Low-magnification view of X. laevis embryo shows typical area recorded for Ca2+ transients (yellow box). Anterior is up. (Aâ²) High magnification of the Z plane of the X. laevis anterior neural plate that was imaged. (Aâ²â²) GCaMP fluorescence for a single cell in the neural plate undergoing a Ca2+ transient ([Ca2+] is indicated by color scale). See also Movies S3 and S4. (B) CAV3.2 morpholino knockdown (CAV3.2-MO1, CAV) reduces the number of cells in the neural tube displaying Ca2+ transients and the length and amplitude of the transients, but not the frequency. The y axis in the amplitude graph shows relative fluorescent intensity (see Experimental Procedures). The frequency values are also described in Experimental Procedures. Control embryos were injected with a non-specific MO (CTL-MO2, CTL). Data represent quantification of three embryos from three independent experiments; error bars, SEM (âp < 0.05). (C) Typical Ca2+ transients in CAV-MO knockdown and CTL-MO X. laevis neural tube cells. (D) Ca2+ transients in C. savignyi embryos detected with GCaMP3 expressed from the pan-neural ETR1 promoter. Top panel shows one frame from a time-lapse movie. Lower panel is a close up of the midbrain hindbrain region (yellow box in top panel) showing a single Ca2+ transient with fluorescence intensity using the color scale from (Aâ²â²). See also Movie S5. (E) Time-lapse image of Ca2+ transients in the C. savignyi MHB region. Representative images from two time points (neurula and mid tail-bud) of an embryo expressing GCaMP3 with the MHB region of interest (ROI) are outlined in yellow. Dashed white lines outline the embryo. Bottom panels show relative fluorescence intensity in the ROI over time. Neu-iTB, neurula to initial tail-bud; ETB-MTB, early to mid tail-bud. |
|
|
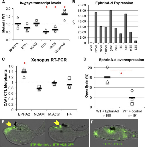
Figure 6. T-type Ca2+ Channel Regulation of EphrinA Signaling Components (A) qRT-PCR assay for expression of the neural genes etr1, otx, six3/6, NCAM, and ephrinA-d in bug and wild-type (WT) larvae. δδCT values were calculated by normalizing to the ubiquitously expressed gene RPS27A and then comparing to WT expression levels. The values for three independent biological repeats are indicated (open squares, etc.), as well as the average of the three (black bar). Red asterisks indicate significant difference between bug mutants and WT for given transcript; p ⤠0.05, t test. RPS27a values represent δCT comparison to WT. (B) C. savignyi EphrinA-d transcript levels quantified over developmental time. qRT-PCR results are represented as log2(X) changes in absolute cycle threshold values for each developmental time point sample. (C) RT-PCR for expression of EPHA2, NCAM, M.Actin, and histone 4(H4) in stage 24 X. laevis embryos were injected with either CAV3.2 splice disrupting morpholinos (CAV-MO1+2, CAV) or a control MO (CTL-MO2, CTL). The values for three independent biological repeats are indicated (open squares, etc.), as well as the average of the three (black bar). EPHA2 values are significantly different between CAV and CTL embryos (red asterisks, p = 0.025, standard t test). (D) Percentage of open brain phenotype observed in WT embryos electroporated with either the EphrinA-d cDNA expression construct (WT+ EphrinAd) or H2B:GFP cDNA (WT+ control). Results from three independent trails are shown, as well as the average of the three (black bars). Red asterisks indicate significance, p = 0.0006, Fisherâs exact test. (E) EphrinA-d overexpression driven by pan-neural ETR promoter in C. intestinalis embryos phenocopies bug. Yellow arrowheads indicate the open brain. Two representative embryos are shown. The co-electroporated plasmid ETR > H2B:GFP labels the nervous system. (F) Control embryo expressing only ETR > H2B:GFP. |
References [+] :
Abdul-Aziz,
EphrinA-EphA receptor interactions in mouse spinal neurulation: implications for neural fold fusion.
2009, Pubmed
Abdul-Aziz, EphrinA-EphA receptor interactions in mouse spinal neurulation: implications for neural fold fusion. 2009, Pubmed
Abdul-Wajid, Exploiting the extraordinary genetic polymorphism of ciona for developmental genetics with whole genome sequencing. 2014, Pubmed
Arvanitis, Eph/ephrin signaling: networks. 2008, Pubmed
Berthier, Alpha(1H) mRNA in single skeletal muscle fibres accounts for T-type calcium current transient expression during fetal development in mice. 2002, Pubmed
Blackiston, High-throughput Xenopus laevis immunohistochemistry using agarose sections. 2010, Pubmed , Xenbase
Brändli, Molecular cloning of tyrosine kinases in the early Xenopus embryo: identification of Eck-related genes expressed in cranial neural crest cells of the second (hyoid) arch. 1995, Pubmed , Xenbase
Bronner-Fraser, Effects of antibodies against N-cadherin and N-CAM on the cranial neural crest and neural tube. 1992, Pubmed
Chen, Abnormal coronary function in mice deficient in alpha1H T-type Ca2+ channels. 2003, Pubmed
Deschet, Frimousse--a spontaneous ascidian mutant with anterior ectodermal fate transformation. 2004, Pubmed
Ferron, T-type Ca²+ signalling regulates aldosterone-induced CREB activation and cell death through PP2A activation in neonatal cardiomyocytes. 2011, Pubmed
François, The Low-Threshold Calcium Channel Cav3.2 Determines Low-Threshold Mechanoreceptor Function. 2015, Pubmed
Frischknecht, Voltage- and ligand-gated ion channels in floor plate neuroepithelia of the rat. 1998, Pubmed
Ghosh, Instructive role of aPKCzeta subcellular localization in the assembly of adherens junctions in neural progenitors. 2008, Pubmed
Gottmann, Development of inward currents in chick sensory and autonomic neuronal precursor cells in culture. 1988, Pubmed
Greene, Neural tube defects. 2014, Pubmed
Hackley, A transiently expressed connexin is essential for anterior neural plate development in Ciona intestinalis. 2013, Pubmed
Haigo, Shroom induces apical constriction and is required for hingepoint formation during neural tube closure. 2003, Pubmed , Xenbase
Harrington, Comparative analysis of neurulation: first impressions do not count. 2009, Pubmed
Haupaix, p120RasGAP mediates ephrin/Eph-dependent attenuation of FGF/ERK signals during cell fate specification in ascidian embryos. 2013, Pubmed
Haupaix, Ephrin-mediated restriction of ERK1/2 activity delimits the number of pigment cells in the Ciona CNS. 2014, Pubmed
Holmberg, Regulation of repulsion versus adhesion by different splice forms of an Eph receptor. 2000, Pubmed
Hotta, A web-based interactive developmental table for the ascidian Ciona intestinalis, including 3D real-image embryo reconstructions: I. From fertilized egg to hatching larva. 2007, Pubmed
Imai, Gene regulatory networks underlying the compartmentalization of the Ciona central nervous system. 2009, Pubmed
Ji, EphrinB2 affects apical constriction in Xenopus embryos and is regulated by ADAM10 and flotillin-1. 2014, Pubmed , Xenbase
Jiang, Pigmentation in the sensory organs of the ascidian larva is essential for normal behavior. 2005, Pubmed
Leclerc, The calcium: an early signal that initiates the formation of the nervous system during embryogenesis. 2012, Pubmed
Lewis, Cloning and characterization of voltage-gated calcium channel alpha1 subunits in Xenopus laevis during development. 2009, Pubmed , Xenbase
Lin, Cav3.2 T-type calcium channel is required for the NFAT-dependent Sox9 expression in tracheal cartilage. 2014, Pubmed
Louhivuori, Role of low voltage activated calcium channels in neuritogenesis and active migration of embryonic neural progenitor cells. 2013, Pubmed
Manni, Stomodeal and neurohypophysial placodes in Ciona intestinalis: insights into the origin of the pituitary gland. 2005, Pubmed
Martin, Mibefradil block of cloned T-type calcium channels. 2000, Pubmed
Murdoch, Severe neural tube defects in the loop-tail mouse result from mutation of Lpp1, a novel gene involved in floor plate specification. 2001, Pubmed
Nelson, The role of T-type calcium channels in epilepsy and pain. 2006, Pubmed
Nishida, Cell lineage analysis in ascidian embryos by intracellular injection of a tracer enzyme. III. Up to the tissue restricted stage. 1987, Pubmed
Okamura, Comprehensive analysis of the ascidian genome reveals novel insights into the molecular evolution of ion channel genes. 2005, Pubmed
Olinski, Three insulin-relaxin-like genes in Ciona intestinalis. 2006, Pubmed
Park, The involvement of Eph-Ephrin signaling in tissue separation and convergence during Xenopus gastrulation movements. 2011, Pubmed , Xenbase
Perez-Reyes, Molecular biology of T-type calcium channels. 2006, Pubmed
Perez-Reyes, Molecular physiology of low-voltage-activated t-type calcium channels. 2003, Pubmed
Picco, Ephrin-Eph signalling drives the asymmetric division of notochord/neural precursors in Ciona embryos. 2007, Pubmed
Pyrgaki, Grainyhead-like 2 regulates neural tube closure and adhesion molecule expression during neural fold fusion. 2011, Pubmed
Raible, Divide et Impera--the midbrain-hindbrain boundary and its organizer. 2004, Pubmed
Ran, Genome engineering using the CRISPR-Cas9 system. 2013, Pubmed
Rosenberg, Calcium signaling in neuronal development. 2011, Pubmed
Roure, A multicassette Gateway vector set for high throughput and comparative analyses in ciona and vertebrate embryos. 2007, Pubmed
Sive, Inducing Ovulation in Xenopus laevis. 2007, Pubmed , Xenbase
Smith, The EphA4 and EphB1 receptor tyrosine kinases and ephrin-B2 ligand regulate targeted migration of branchial neural crest cells. 1997, Pubmed , Xenbase
Solecki, Neuronal polarity in CNS development. 2006, Pubmed
Stolfi, Neural tube patterning by Ephrin, FGF and Notch signaling relays. 2011, Pubmed
Stolfi, Tissue-specific genome editing in Ciona embryos by CRISPR/Cas9. 2014, Pubmed
Takamura, EST analysis of genes that are expressed in the neural complex of Ciona intestinalis adults. 2001, Pubmed
Tian, Imaging neural activity in worms, flies and mice with improved GCaMP calcium indicators. 2009, Pubmed
Tresser, doublesex/mab3 related-1 (dmrt1) is essential for development of anterior neural plate derivatives in Ciona. 2010, Pubmed
Tsuda, Origin of the vertebrate visual cycle: II. Visual cycle proteins are localized in whole brain including photoreceptor cells of a primitive chordate. 2003, Pubmed
Veeman, Ciona genetics. 2011, Pubmed
Veeman, Chongmague reveals an essential role for laminin-mediated boundary formation in chordate convergence and extension movements. 2008, Pubmed
Veeman, The ascidian mouth opening is derived from the anterior neuropore: reassessing the mouth/neural tube relationship in chordate evolution. 2010, Pubmed , Xenbase
Wallingford, The continuing challenge of understanding, preventing, and treating neural tube defects. 2013, Pubmed
Wallingford, Neural tube closure and neural tube defects: studies in animal models reveal known knowns and known unknowns. 2005, Pubmed
Wallingford, Xenopus Dishevelled signaling regulates both neural and mesodermal convergent extension: parallel forces elongating the body axis. 2001, Pubmed , Xenbase
Ybot-Gonzalez, Bending of the neural plate during mouse spinal neurulation is independent of actin microfilaments. 1999, Pubmed
