|
Fig. 1. Nek2 affects LR patterning. (A) Knockdown of nek2 by two different MOs causes heart-looping defects, which co-injection with hNEK2 mRNA rescues. (B) Both overexpression and morpholino knockdown of nek2 lead to abnormal expression patterns of the laterality gene pitx2 in the LPM. Arrows point to asymmetrically expressed pitx2 in the anterior LPM. (C) Both overexpression and morpholino knockdown of nek2 cause perturbation of the normal distribution of dand5 mRNA at the LRO. *Ï2 P-value is <0.01 when compared with controls. â Ï2 P-value is <0.01 when compared with MO1. |
|
Fig. 2. Both overexpression and knockdown of nek2 lead to loss of cilia numbers and motility at the LRO. (A) z-projection of control LRO during live imaging. A motile cilium is highlighted in cyan; an immotile cilium is highlighted in magenta. (B) There is a reduction of cilia from LROs of nek2 morphants and overexpressors. (C) The percent of motile cilia is significantly reduced in both nek2 morphants and overexpressors. (D) Montage of images of motile and immotile cilia over time from A. (E-G) Maps of the distribution of motile and immotile cilia at the Xenopus LRO. Despite the loss of motile cilia, the distribution of motile cilia is not changed in nek2 morphants and overexpressors. Each map is a composite of the first eight LROs analyzed. (H-J) Acetylated tubulin stainings of LROs showing the loss of cilia in nek2 morphants and overexpressors. (K) Nek2 expression levels affect epidermal cilia. The side of a Xenopus embryo injected with either hNEK2 mRNA or nek2 MO glides significantly less than the control side, suggesting a loss of cilia motility. (L) SEM (i-ii) and TEM (iii-iv) images of epidermal cilia from control (i,iii) and nek2 morphant (ii,iv) embryos. Error bars are s.e.m. P-values were calculated by Student's t-test for B,C. For K, P-values were calculated by paired t-test of distance travelled between the injected and uninjected sides of the embryo. |
|
Fig. 3. There is reduced γ-tubulin incorporation into centrioles at the LRO in nek2 morphants. (A,B) Raw epifluorescent images showing LRO explants stained for γ-tubulin (light spots, arrowheads); dark spots (arrows) are pigment granules. Insets are magnifications of boxed areas false colored as heat maps. Heat map scale at bottom of inset. (C) nek2 morphants show a clear decrease in Nek2 protein levels, but do not show a decrease in γ-tubulin protein levels. (D) Quantification of the fluorescence intensity of centrioles of controls and morphants. Five centrioles from sections with comparable background fluorescence from five different embryos for each group were quantified. Error bars are s.e.m. P-values were calculated by unpaired Student's t-test. |
|
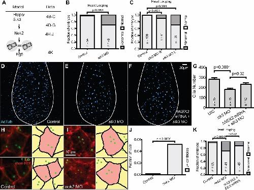
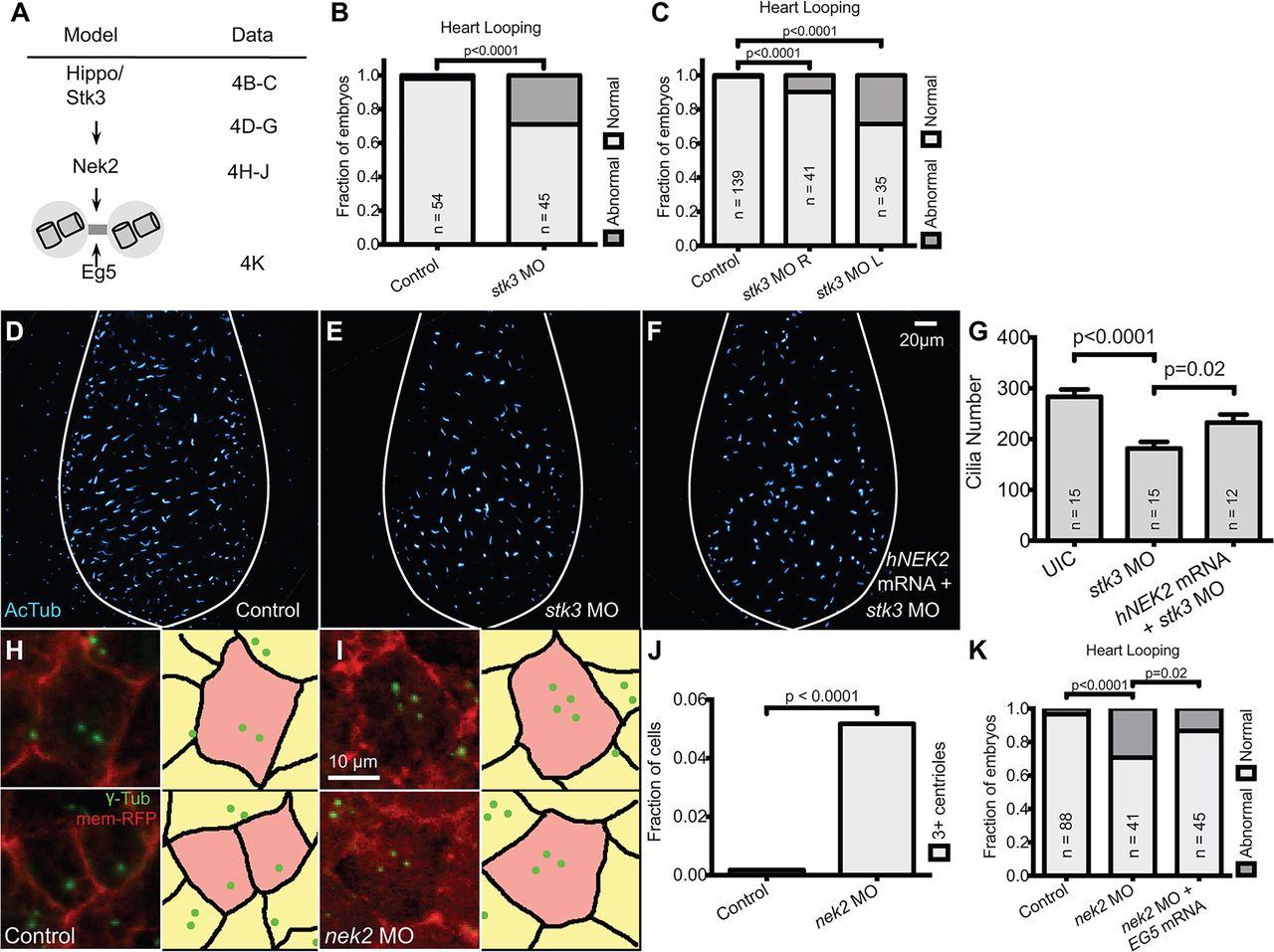
Fig. 4.
The interaction of Nek2 with the Hippo pathway influences cilia number at the LRO. (A) Model of how Nek2 and the Hippo pathway influence centriole splitting upstream of ciliogenesis. (B) Knockdown of stk3 in Xenopus results in abnormal heart-looping. (C) When stk3 is knocked down on the left, it creates a much stronger phenotype than when knocked down on the right, consistent with an LRO cilia phenotype. (D-F) Images of LRO explants stained for acetylated tubulin to show loss of cilia in stk3 morphants and rescue of the morphants when hNEK2 mRNA is injected. (G) Knockdown of stk3 causes a significant loss of LRO cilia, which is partially rescued by injection of hNEK2 mRNA. (H,I) Representative images (left panels) and schematics (right panels) of LRO cells displaying centriole numbers. (J) nek2 morphants have a significantly higher fraction of cells with three or more centrioles than controls. The centrioles of six LROs were counted for each condition. Between 76 and 105 cells were counted in each LRO. (K) Injection of eg5 mRNA is able to partially rescue heart-looping in nek2 morphants. For B,C,J,K, P-values were calculated by χ2 test. For G, error bars are s.e.m. and P-values were calculated by Student's t-test. |
|
Fig. 5. Nek2 affects ciliary resorption upstream of HDAC6. (A) Time line for the evaluation of ciliary resorption in response to tubacin, indicating timepoints of addition of 2â
µM tubacin, transfection with Cherry-nek2, serum addition and cilia analysis. Mock transfected cells are shown in blue, Cherry-nek2 transfected cells are shown in magenta. (B) 2â
µM tubacin effectively blocks Nek2-mediated ciliary resorption. Data shown are the ratio of ciliated cells in transfected cells relative to mock transfected cells 24â
h after transfection. (C) 2â
µM tubacin effectively blocks serum-induced ciliary resorption in mock transfected cells. Data shown are the ratio of ciliated cells after serum feeding relative to baseline. For B,C, the data represent three independent experiments. Cilia were manually counted, and a minimum of 300 cells was counted for each experimental condition. Error bars are s.e.m. and the P-values were calculated by unpaired Student's t-test. |
|
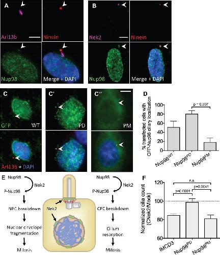
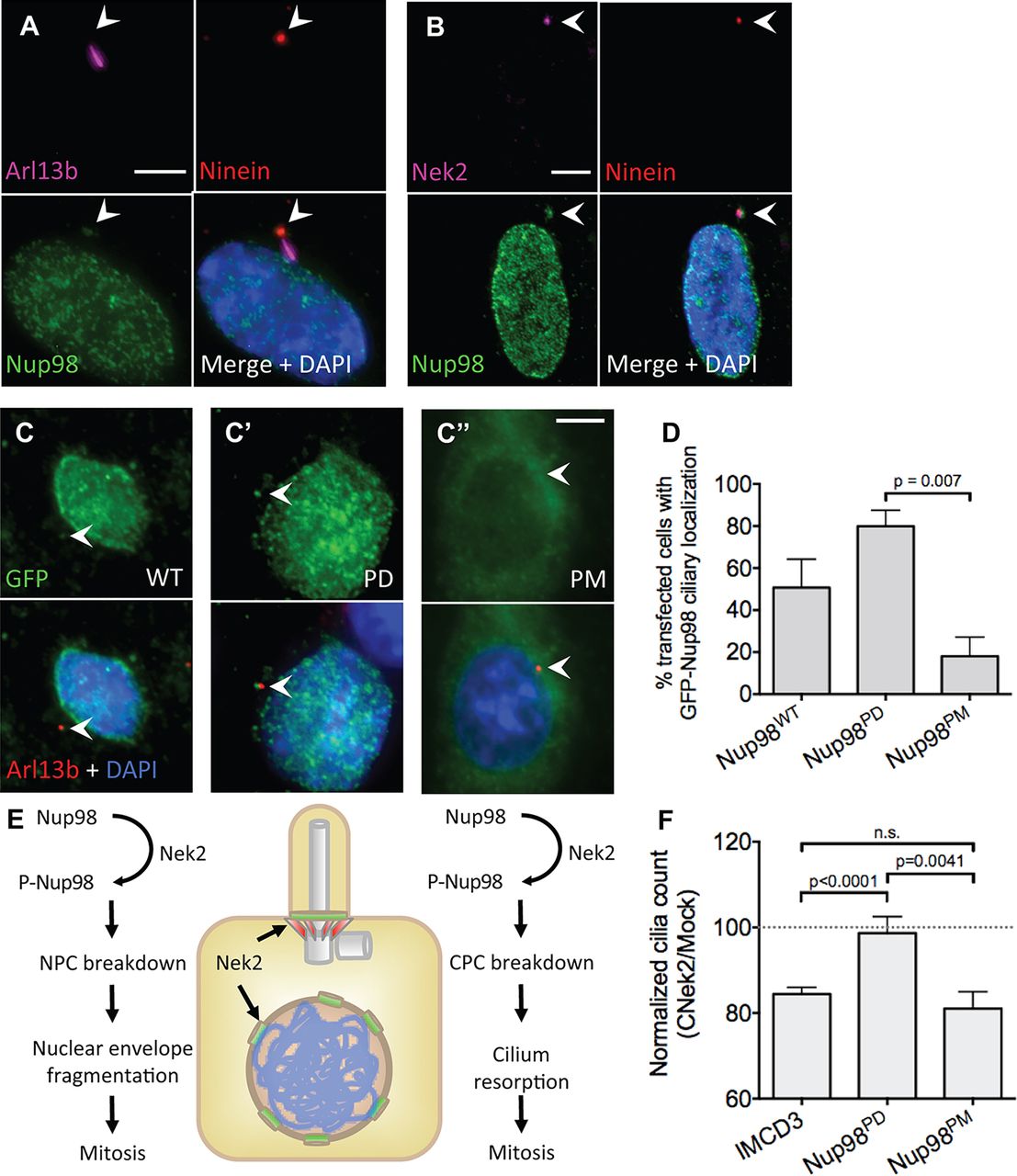
Fig. 6. Nup98 localizes to the base of the cilium and influences Nek2-mediated cilium resorption. (A) RPE1 cells stained with anti-Nup98 antibody show punctate staining across the nuclear envelope and a single focus of staining at the base of the cilium overlapping with the mother centriole marker Ninein. Only the â¼33% of cells that had the cilium positioned distinctly from the nuclear envelope were counted. An average of 42-75% of cells that were scored had Nup98 at the base of the cilium. (B) In interphase cells, Nek2 colocalizes with Nup98 and Ninein. (C) EGFP-tagged Nup98 localizes to the nuclear envelope and to the base of the cilium. (Câ²) PD Nup98 strongly localizes to the nucleus and base of the cilium, whereas (Câ²) PM Nup98 has a more diffuse localization. (D) Percentages of transfected cells with GFP-Nup98 staining at the ciliary base. This experiment was performed three times. (E) Model of hypothesized involvement of Nek2 and Nup98 in cilia resorption. (F) An IMCD3 stable line expressing a Nup98 (PD) construct is significantly more resistant to Nek2-mediated cilium resorption than the parent line or a line stably expressing Nup98 (PM). The normalized cilia count is the ratio between cilia number in transfected cells divided by cilia count in mock-transfected cells. This experiment was performed five times, counting â¼1000 cells each time. Error bars are s.e.m. P-values were calculated by Student's t-test. Scale bars: 10â
µm. |
|
Fig. 7.
Model of the roles of Nek2 in cilia biogenesis and resorption. Nek2 expression levels are important for cilium homeostasis. Overexpression of Nek2 leads to premature resorption, whereas reduced expression results in a failure of cilium biogenesis. Lower panels are images of cells with low expression, normal expression, and high expression. On the diagrams, nucleoporins are shown in green; centrioles are in gray; Hdac6 is in purple; centriole appendages are in red. |
|
Fig. S1. Nek2 overexpression causes a heart-looping phenotype in Xenopus, dependent
on its kinase activity. (A). Nek2 overexpression in Xenopus results in abnormal heartlooping.
(B) Overexpression of Nek2 on the left causes abnormal heart-looping, while
overexpression on the right does not, consistent with an LRO cilia phenotype. Overexpression of an equal amount of kinase-dead Nek2 does not cause a cardiac-looping
phenotype. (C) Knockdown or overexpression of Nek2 does not affect cell numbers in the
LRO of unilaterally-injected embryos. (D) Injection of WT hNEK2 mRNA is able to rescue
LRO cilia loss from MO1; however, injection of kinase-dead hNEK2 is unable to rescue. (E)
Injection of WT hNEK2 mRNA is able to rescue LRO cilia loss from MO2; however,
injection of kinase-dead hNEK2 is unable to rescue. (F) Injection of hSTK3 mRNA is able to
rescue cilia loss from the LRO caused by MO-mediated knockdown of stk3. For (A-B) pvalues
were calculated by 2 test. For (C) all p-values are non-significant, calculated by
paired t-test. For (D-F) error bars are S.E.M. p-values were calculated by unpaired Student’s
t-test. |
|
|
|
Fig. S3. stk3 knockdown and nek2 knockdown and overexpression do not affect cell
numbers in the LRO. 2-cell Xenopus embryos were injected unilaterally with dye (A), nek2
MO1 (B), hNEK2 mRNA (C), or stk3 MO (D), and immuno-labeled for acetylated tubulin
(cilia) and cadherin (membrane). The LRO tissue is outlined in a white dotted line. There
were no changes in cell number between the injected and uninjected sides (E). |
|
Fig. S4. Overexpression of Cherry-Nek2 in cultured cells does not affect levels of
Aurora A phosphorylation. (A) Western blot showing levels of Nek2, Aurora A,
P-Aurora A, with a GAPDH loading control. The quantification shown is the intensity of the
PAA band divided by the intensity of the AA band, and then normalized to the mock
transfected control. This experiment was completed 5 times with similar results. (B)
Representative panels of cultured IMCD3 cells treated with tubacin showing level of
ciliation. Cells are immuno-labeled for acetylated tubulin (cilia, green) and counterstained
with Hoechst nuclear dye (blue). CNek2 transfected cells are immuno-labeled for DS-Red in
the lower left panel. |
|
Fig. S5. NUP98 influences NEK2-mediated cilium resorption. (A) All cell lines in Figure
6F have the same transfection efficiency. (B) Transfection of the cell lines shown in Figure
6F does not influence mitotic index. (C) Multiple lines expressing PD Nup98 are resistant to
Nek2-mediate cilium resorption, while lines expressing PM Nup98 are not. (D) None of the
lines from (C) show different transfection efficiency from the parent line. |
|
nek2 (NIMA-related kinase 2) gene expression in X. tropicalis embryo, assayed via in situ hybridization, NF stage 3 (4-cell), lateral view (left image) and animal pole view (right image). |
|
nek2 (NIMA-related kinase 2 ) gene expression in X. tropicalis embryo, assayed via in situ hybridization, NF stage 8.5, lateral view, animal pole up. |
|
nek2 (NIMA-related kinase 2) gene expression in X. tropicalis embryo, assayed via in situ hybridization, NF stage 3 (4-cell), lateral view, anterior left, dorsal up. |
|
nek2 (NIMA-related kinase 2) gene expression in X. tropicalis embryo, assayed via in situ hybridization, NF stage 17, lateral view, anterior left, dorsal up. |
|
nek2 ( ) gene expression in X. tropicalis embryo, assayed via in situ hybridization, NF stage 27, lateral view, anterior left, dorsal up. |