XB-ART-51369
J Biol Chem
2015 Nov 13;29046:27557-71. doi: 10.1074/jbc.M115.673798.
Show Gene links
Show Anatomy links
Concentration-dependent Effects of Nuclear Lamins on Nuclear Size in Xenopus and Mammalian Cells.
Jevtić P, Edens LJ, Li X, Nguyen T, Chen P, Levy DL.
???displayArticle.abstract???
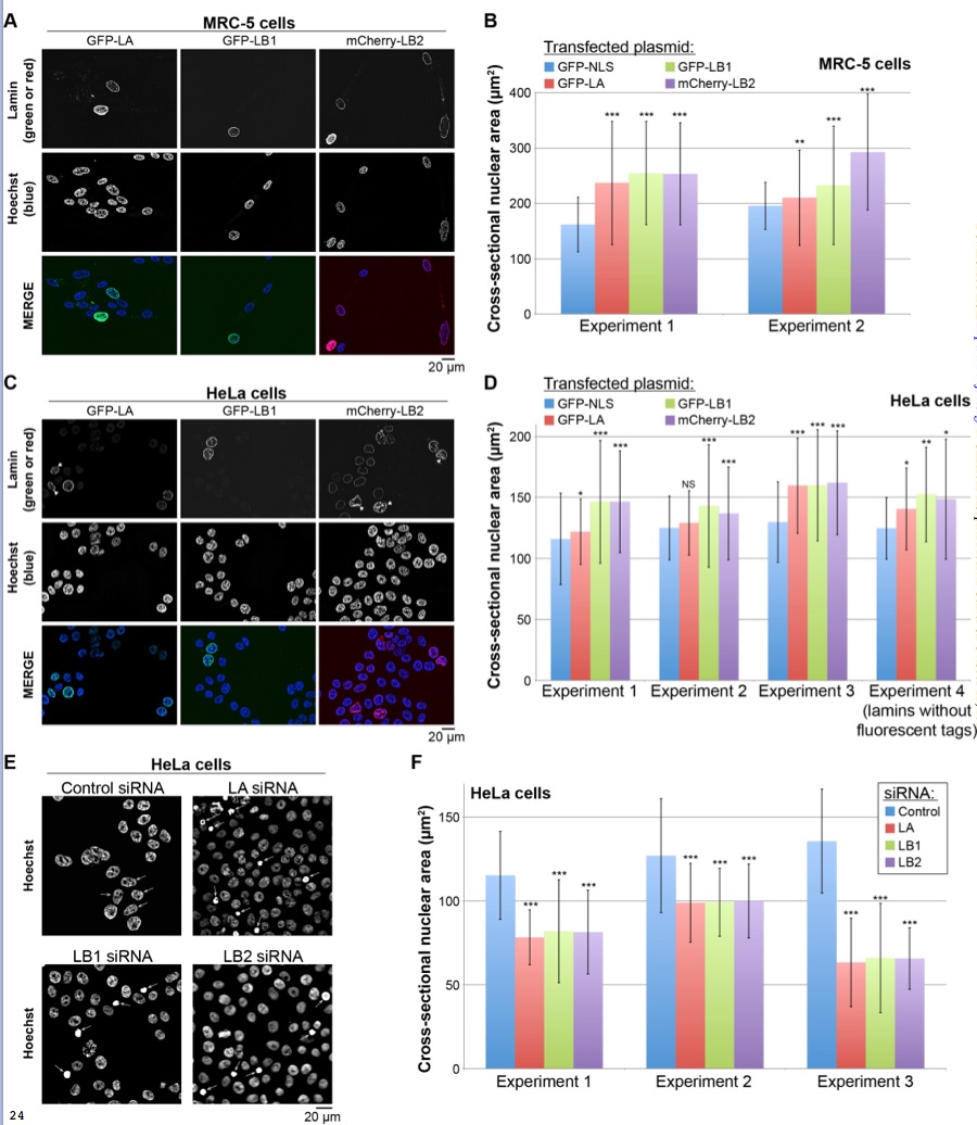
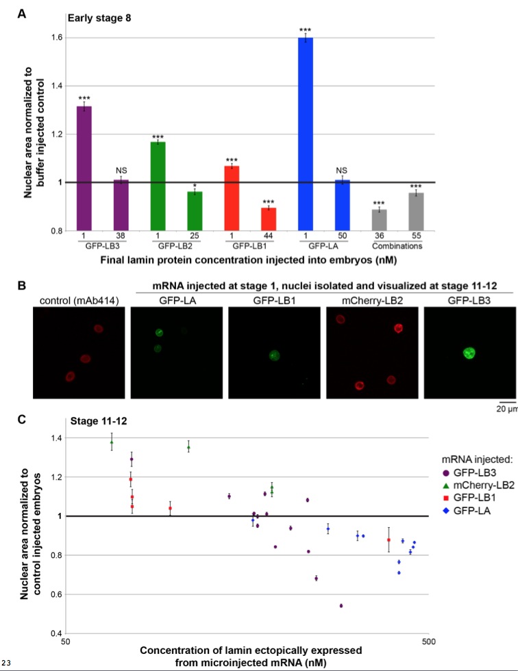
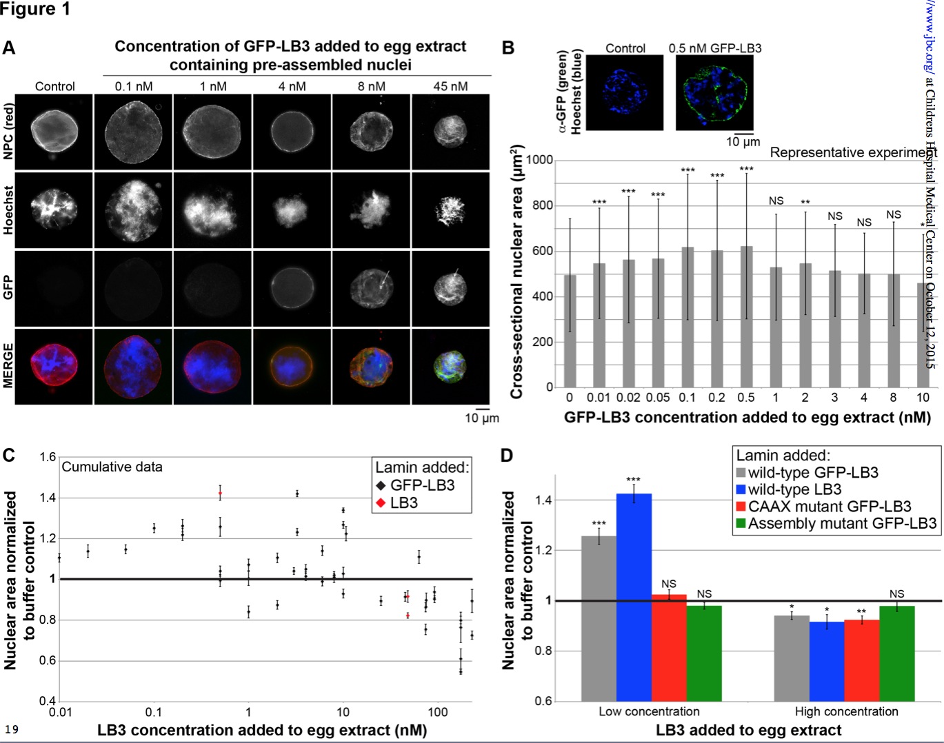
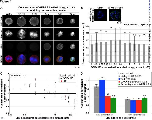
A fundamental question in cell biology concerns the regulation of organelle size. While nuclear size is exquisitely controlled in different cell types, inappropriate nuclear enlargement is used to diagnose and stage cancer. Clarifying the functional significance of nuclear size necessitates an understanding of the mechanisms and proteins that control nuclear size. One structural component implicated in the regulation of nuclear morphology is the nuclear lamina, a meshwork of intermediate lamin filaments that lines the inner nuclear membrane. However, there has not been a systematic investigation of how the level and type of lamin expression influences nuclear size, in part due to difficulties in precisely controlling lamin expression levels in vivo. In this study, we circumvent this limitation by studying nuclei in Xenopus laevis egg and embryo extracts, open biochemical systems that allow for precise manipulation of lamin levels by the addition of recombinant proteins. We find that nuclear growth and size are sensitive to the levels of nuclear lamins, with low and high concentrations increasing and decreasing nuclear size, respectively. Interestingly, each type of lamin that we tested (lamins B1, B2, B3, and A) similarly affected nuclear size whether added alone or in combination, suggesting that total lamin concentration, and not lamin type, is more critical to determining nuclear size. Furthermore, we show that altering lamin levels in vivo, both in Xenopus embryos and mammalian tissue culture cells, also impacts nuclear size. These results have implications for normal development and carcinogenesis where both nuclear size and lamin expression levels change.
???displayArticle.pubmedLink??? 26429910
???displayArticle.pmcLink??? PMC4646008
???displayArticle.link??? J Biol Chem
???displayArticle.grants??? [+]
Species referenced: Xenopus laevis
Genes referenced: ckap2 gnl3 h2bc21 igf2bp3 lmnb1 lmnb3 ran
???attribute.lit??? ???displayArticles.show???
References [+] :
Abdalla,
Correlation of nuclear morphometry of breast cancer in histological sections with clinicopathological features and prognosis.
2009, Pubmed
Abdalla, Correlation of nuclear morphometry of breast cancer in histological sections with clinicopathological features and prognosis. 2009, Pubmed
Adam, Regulation of nuclear lamin polymerization by importin alpha. 2008, Pubmed , Xenbase
Agrelo, Inactivation of the lamin A/C gene by CpG island promoter hypermethylation in hematologic malignancies, and its association with poor survival in nodal diffuse large B-cell lymphoma. 2005, Pubmed
Alfonso, Proteome analysis of membrane fractions in colorectal carcinomas by using 2D-DIGE saturation labeling. 2008, Pubmed
Anderson, Reshaping of the endoplasmic reticulum limits the rate for nuclear envelope formation. 2008, Pubmed
Anderson, Nuclear envelope formation by chromatin-mediated reorganization of the endoplasmic reticulum. 2007, Pubmed , Xenbase
Benavente, Cell type-specific expression of nuclear lamina proteins during development of Xenopus laevis. 1985, Pubmed , Xenbase
Bengtsson, Large-scale proteomics analysis of human ovarian cancer for biomarkers. 2007, Pubmed
Broers, Nuclear A-type lamins are differentially expressed in human lung cancer subtypes. 1993, Pubmed
Capell, Inhibiting farnesylation of progerin prevents the characteristic nuclear blebbing of Hutchinson-Gilford progeria syndrome. 2005, Pubmed
Chan, In vitro study of nuclear assembly and nuclear import using Xenopus egg extracts. 2006, Pubmed , Xenbase
Chan, Scaling properties of cell and organelle size. 2010, Pubmed
Chow, The nuclear envelope environment and its cancer connections. 2012, Pubmed
Coradeghini, Differential expression of nuclear lamins in normal and cancerous prostate tissues. 2006, Pubmed
Dahl, The nuclear envelope lamina network has elasticity and a compressibility limit suggestive of a molecular shock absorber. 2004, Pubmed , Xenbase
Davidson, Broken nuclei--lamins, nuclear mechanics, and disease. 2014, Pubmed
Dittmer, The lamin protein family. 2011, Pubmed , Xenbase
Edens, cPKC regulates interphase nuclear size during Xenopus development. 2014, Pubmed , Xenbase
Ellis, GST-lamin fusion proteins act as dominant negative mutants in Xenopus egg extract and reveal the function of the lamina in DNA replication. 1997, Pubmed , Xenbase
Foeger, Solubility properties and specific assembly pathways of the B-type lamin from Caenorhabditis elegans. 2006, Pubmed
Foster, Lamins as cancer biomarkers. 2010, Pubmed
Gieffers, In vitro reconstitution of recombinant lamin A and a lamin A mutant lacking the carboxy-terminal tail. 1991, Pubmed , Xenbase
Gu, In vitro assembly properties of mutant and chimeric intermediate filament proteins: insight into the function of sequences in the rod and end domains of IF. 2004, Pubmed
Guo, Concentration-dependent lamin assembly and its roles in the localization of other nuclear proteins. 2014, Pubmed
Hara, Dynein-Based Accumulation of Membranes Regulates Nuclear Expansion in Xenopus laevis Egg Extracts. 2015, Pubmed , Xenbase
Hatch, Breaching the nuclear envelope in development and disease. 2014, Pubmed
Heald, Mutations of phosphorylation sites in lamin A that prevent nuclear lamina disassembly in mitosis. 1990, Pubmed
Heitlinger, Expression of chicken lamin B2 in Escherichia coli: characterization of its structure, assembly, and molecular interactions. 1991, Pubmed
Heitlinger, The role of the head and tail domain in lamin structure and assembly: analysis of bacterially expressed chicken lamin A and truncated B2 lamins. 1992, Pubmed
Hudson, Identification of differentially expressed proteins in ovarian cancer using high-density protein microarrays. 2007, Pubmed
Isobe, The last twenty residues in the head domain of mouse lamin A contain important structural elements for formation of head-to-tail polymers in vitro. 2007, Pubmed
Izumi, Head and/or CaaX domain deletions of lamin proteins disrupt preformed lamin A and C but not lamin B structure in mammalian cells. 2000, Pubmed , Xenbase
Jenkins, Nuclei that lack a lamina accumulate karyophilic proteins and assemble a nuclear matrix. 1993, Pubmed , Xenbase
Jevtić, Nuclear size scaling during Xenopus early development contributes to midblastula transition timing. 2015, Pubmed , Xenbase
Jevtić, Mechanisms of nuclear size regulation in model systems and cancer. 2014, Pubmed , Xenbase
Jung, An absence of nuclear lamins in keratinocytes leads to ichthyosis, defective epidermal barrier function, and intrusion of nuclear membranes and endoplasmic reticulum into the nuclear chromatin. 2014, Pubmed
Karabinos, The single nuclear lamin of Caenorhabditis elegans forms in vitro stable intermediate filaments and paracrystals with a reduced axial periodicity. 2003, Pubmed
Kau, Nuclear transport and cancer: from mechanism to intervention. 2004, Pubmed
Kaufmann, Differential expression of nuclear envelope lamins A and C in human lung cancer cell lines. 1991, Pubmed
Kitten, The CaaX motif is required for isoprenylation, carboxyl methylation, and nuclear membrane association of lamin B2. 1991, Pubmed
Kochin, Interphase phosphorylation of lamin A. 2014, Pubmed
Kuramitsu, Proteomic analysis for nuclear proteins related to tumour malignant progression: a comparative proteomic study between malignant progressive cells and regressive cells. 2010, Pubmed
Lammerding, Lamins A and C but not lamin B1 regulate nuclear mechanics. 2006, Pubmed
Lammerding, Lamin A/C deficiency causes defective nuclear mechanics and mechanotransduction. 2004, Pubmed
Levy, Mechanisms of intracellular scaling. 2012, Pubmed , Xenbase
Levy, Nuclear size is regulated by importin α and Ntf2 in Xenopus. 2010, Pubmed , Xenbase
Lim, Proteome analysis of hepatocellular carcinoma. 2002, Pubmed
Mall, Mitotic lamin disassembly is triggered by lipid-mediated signaling. 2012, Pubmed
Mallampalli, Inhibiting farnesylation reverses the nuclear morphology defect in a HeLa cell model for Hutchinson-Gilford progeria syndrome. 2005, Pubmed
Moss, Decreased and aberrant nuclear lamin expression in gastrointestinal tract neoplasms. 1999, Pubmed
Mossbacher, Increased nuclear volume in metastasizing "thick" melanomas. 1996, Pubmed
Newport, A lamin-independent pathway for nuclear envelope assembly. 1990, Pubmed , Xenbase
Oguchi, Expression of lamins depends on epidermal differentiation and transformation. 2002, Pubmed
Paradisi, Dermal fibroblasts in Hutchinson-Gilford progeria syndrome with the lamin A G608G mutation have dysmorphic nuclei and are hypersensitive to heat stress. 2005, Pubmed
Prüfert, The myristoylation site of meiotic lamin C2 promotes local nuclear membrane growth and the formation of intranuclear membranes in somatic cultured cells. 2005, Pubmed , Xenbase
Prüfert, The lamin CxxM motif promotes nuclear membrane growth. 2004, Pubmed , Xenbase
Ralle, Intranuclear membrane structure formations by CaaX-containing nuclear proteins. 2004, Pubmed , Xenbase
Roth, Differential expression proteomics of human colorectal cancer based on a syngeneic cellular model for the progression of adenoma to carcinoma. 2010, Pubmed
Schirmer, Involvement of the lamin rod domain in heterotypic lamin interactions important for nuclear organization. 2001, Pubmed
Schirmer, The stability of the nuclear lamina polymer changes with the composition of lamin subtypes according to their individual binding strengths. 2004, Pubmed
Shimi, The A- and B-type nuclear lamin networks: microdomains involved in chromatin organization and transcription. 2008, Pubmed
Shimi, Nuclear lamins and oxidative stress in cell proliferation and longevity. 2014, Pubmed
Shumaker, Functions and dysfunctions of the nuclear lamin Ig-fold domain in nuclear assembly, growth, and Emery-Dreifuss muscular dystrophy. 2005, Pubmed , Xenbase
Skvortsov, Proteomics profiling of microdissected low- and high-grade prostate tumors identifies Lamin A as a discriminatory biomarker. 2011, Pubmed
Stick, Changes in the nuclear lamina composition during early development of Xenopus laevis. 1985, Pubmed , Xenbase
Sun, Quantitative proteomics of Xenopus laevis embryos: expression kinetics of nearly 4000 proteins during early development. 2014, Pubmed , Xenbase
Sun, Circulating Lamin B1 (LMNB1) biomarker detects early stages of liver cancer in patients. 2010, Pubmed
Venables, Expression of individual lamins in basal cell carcinomas of the skin. 2001, Pubmed
Wang, Differential protein mapping of ovarian serous adenocarcinomas: identification of potential markers for distinct tumor stage. 2009, Pubmed
Wang, Morphometry of nuclei of the normal and malignant prostate in relation to DNA ploidy. 1992, Pubmed
Wilson, The nuclear envelope at a glance. 2010, Pubmed
Wu, Reduced expression of lamin A/C correlates with poor histological differentiation and prognosis in primary gastric carcinoma. 2009, Pubmed
Wühr, Deep proteomics of the Xenopus laevis egg using an mRNA-derived reference database. 2014, Pubmed , Xenbase
Yanai, Mapping gene expression in two Xenopus species: evolutionary constraints and developmental flexibility. 2011, Pubmed , Xenbase
Zink, Nuclear structure in cancer cells. 2004, Pubmed
