|
Figure 1. Sulfated steroid-induced calcium responses in the olfactory organ. (A) Schematic of a larval Xenopus laevis (stage: 52–53). The black rectangle outlines the olfactory system. An enlargement of the olfactory system is shown on the right hand side. The main olfactory epithelium (MOE) and the vomeronasal organ (VNO) are connected via the olfactory nerve (ON) to the main olfactory bulb (MOB) and the accessory olfactory bulb (AOB), respectively. (B) Olfactory organ of larval Xenopus laevis visualized by biocytin-streptavidin retrograde labeling of sensory neurons (MOE, green; VNO, magenta). (C) Time courses of sulfated steroid-induced [Ca2+]i transients of individual sensory neurons of the MOE (green traces, 2 different cells) and the VNO (magenta traces, 2 different cells). We recorded a total of 90 P mix-responsive sensory neurons in the MOE (18 slices) and 75 in the VNO (33 slices). We recorded a total of 30 E mix-responsive sensory neurons in the MOE (18 slices) and 5 in the VNO (32 slices). Sulfated steroid mixtures were applied at a concentration of 100–200 μM. All cells responded to high K+ solution, but did not respond upon application of standard bath solution. |
|
Figure 2. Sulfated steroid-induced calcium transients depend on extracellular Ca2+. (A) Calcium responses of individual neurons to single sulfated steroids (200 μM) are shown. All tested neurons, in both MOE and VNO, showed no response after 3 min incubation in Ca2+-free bath solution. After 3 min of washout, all responses recovered. (B) Mean calcium responses (±SEM), expressed as percentage of control (MOE/P8168, 9 cells, 2 slices; VNO/P8168, 9 cells, 2 slices; MOE/E0588, 9 cells, 6 slices) are shown in standard (colored columns) and Ca2+-free bath solution (gray columns; 3 min after application of Ca2+-free bath solution). All responses were virtually abolished in Ca2+-free bath solution (**p < 0.01; paired Student's t-test). |
|
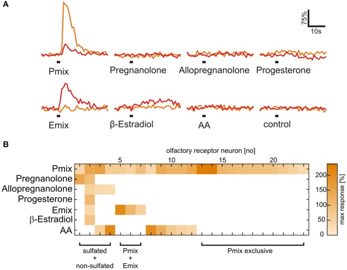
Figure 3. Presence of a sulfate group is necessary for activation of most sulfated steroid-sensitive neurons. (A) Sulfated steroid-induced calcium responses of two neurons in the MOE (orange and red trace). Both neurons responded upon application of E and P sulfated steroids (200 μM), but were not sensitive to their non-sulfated analogs (200 μM). (B) Response matrix of MOE neurons sensitive to sulfated (E mix and P mix) and non-sulfated steroids (pregnanolone, allopregnanolone, progesterone, and β-estradiol; 23 cells, 2 slices). The majority of sulfated steroids-sensitive neurons (19 cells) did not respond upon application of non-sulfated steroids. Response intensity is coded by a color gradient. A mixture of amino acids (AA, 100 μM) was applied as a control for slice viability. |
|
Figure 4. Sulfated steroids are processed in the olfactory bulb. (A) 3D rendering of reactive volumes in the MOB (left hand side) and AOB (right hand side) upon mucosal application of E and P mix (E mix-responsive areas, blue; P mix-responsive areas, red). Active regions always contained both cell somata and glomerular structures. Schematics of the olfactory bulb in the upper part show the approximate location of the responsive regions. (B) Calcium responses of the glomerular regions indicated by an arrow and green color in A (MOB, green traces; AOB, magenta traces). Amino acid mixture (AA, 100 μM) was applied as a positive control for activation of the MOB. (C) Representative calcium responses of mitral/tufted cells in the MOB (green) and AOB (magenta) upon mucosal application of sulfated steroids (E mix and P mix, 200 μM) and amino acids (AA, 100 μM). In both main and accessory olfactory bulb, mitral/tufted cells were activated by either E or P steroids, or both stimuli. Amino acids only elicited calcium responses in mitral/tufted cells of the MOB. Similar results were obtained in 4 MOBs and 3 AOBs. |
|
Figure 5. Physiological characterization of sulfated steroid responses. (A) Calcium responses of three sensory neurons upon application of sulfated steroid mixtures and of single compounds from each mixture (200 μM). (B) Concentration-dependent response curves for a single component of the P mix (P8168) in sensory neurons of the MOE (9 cells) and the VNO (8 cells). (C) Graphs showing the percentage of responsive neurons having a certain detection threshold. MOE: 0.1–1 μM, 1 cell; 1–10 μM, 8 cells; 10–50 μM, 2 cells (8 slices). VNO: 1–10 μM, 2 cells; 10–50 μM, 10 cells (6 slices). (D) Response profiles of P steroid-sensitive neurons in the MOE (24 cells, 7 slices; response intensities are coded by a color gradient). (E) Response profiles of P steroid-sensitive neurons in the VNO (25 cells, 5 slices). (F) Response profiles of E steroid-sensitive neurons in the MOE (15 cells, 7 slices). (G) Percentage of observed responses to individual sulfated steroids. P steroids showed a similar trend between MOE and VNO, with all three steroids eliciting between 20 and 40% of the total responses. A different trend was detected for E steroids, with one compound of the mixture (E0588) eliciting more than half (~60%) of the observed responses. (H) Venn diagram showing groups of P mix responsive neurons in the MOE. The majority of the neurons (13 cells) responded to all three components of the mixture. (I) Venn diagram showing groups of P mix responsive neurons in the VNO. The two main groups (9 and 8 cells) include neurons responding to two and three chemicals of the P mix. (J) Venn diagram showing groups of E mix responsive neurons in the MOE. The largest group (8 cells) contains neurons responding to only one chemical in the mixture, namely E0588. |
|
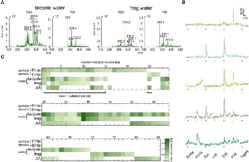
Figure 6. Tadpole and frog breeding water contains sulfated compounds and activates neurons sensitive to synthetic steroids. (A) Following chromatographic extraction of steroids from breeding water, precursor ion scan mass spectrometry was used to analyze the abundance of peaks that fragment to produce negative ions with m/z of 80 (SO3â, left column) or 97 (HSO4â, right column). (B) Representative calcium responses of five MOE neurons. The shown cells include the main subgroups of responding cells, i.e., cells responding to both synthetic steroids (200 μM) and breeding water (1:1 dilution), cells responding to amino acids (100 μM) and breeding water, cells responding to breeding water only, and cells responding to synthetic steroids, breeding water and amino acids. (C) Response matrix of neurons in the MOE responding to breeding water (1:1 dilution) and synthetic sulfated steroids (200 μM; 85 cells, 5 slices). The majority of the neurons responding to synthetic steroids also responded upon application of breeding water (16 out of 27 cells). Response intensity is coded by a color gradient. A mixture of amino acids (AA, 100 μM) was applied as a control for slice viability. TW, tadpole breeding water; FW, frog breeding water; TapW, tap water control; ctrl, bath solution control. |