|
Fig. 1. Structure and expression of
ASPN. (A) A phylogenic tree of SLRPs,
which are divided into classes I-V.
(B) Comparison of the amino acid
sequences of ASPN in different species.
The amino-terminal aspartic acid-rich
domain and leucine-rich domains are
circled with red and light blue rectangles,
respectively. Asterisks mark isoleucine,
leucine and valine; black circles mark
cysteine (in the cysteine-rich domain); I-VIII
indicate leucine-rich repeats, as predicted
by a database search using LRR finder
(http://www.lrrfinder.com). (C) Semiquantitative
RT-PCR of ASPN and
Histone4. Whole embryos from various
stages were analysed by RT-PCR. uf,
unfertilised eggs. (D-G) Spatial expression
of ASPN in Xenopus embryos at neurula
stage (st18; anterior view; D) compared
with Pax6 expression at neurula stage
(st18; anterior view; E) and ASPN
expression in early tailbud (st22; lateral
view; F) and tadpole (st35; G) stages was
analysed by in situ hybridisation. The
neural plate border (D) and the
presumptive eye region (F) are indicated by
yellow arrowheads. (H) Expression levels
of ASPN in various types of explants, as
assayed by qRT-PCR. Animal caps
[control (i) or injected with mRNAs of Chd
(ii) and Chd+Wnt8 (iii)] and dorsal marginal
zone (DMZ; iv) and ventral marginal zone
(VMZ; v) were prepared at stage 10.5 and
assayed at stage 18. Error bars represent
s.e.m. |
|
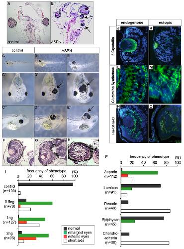
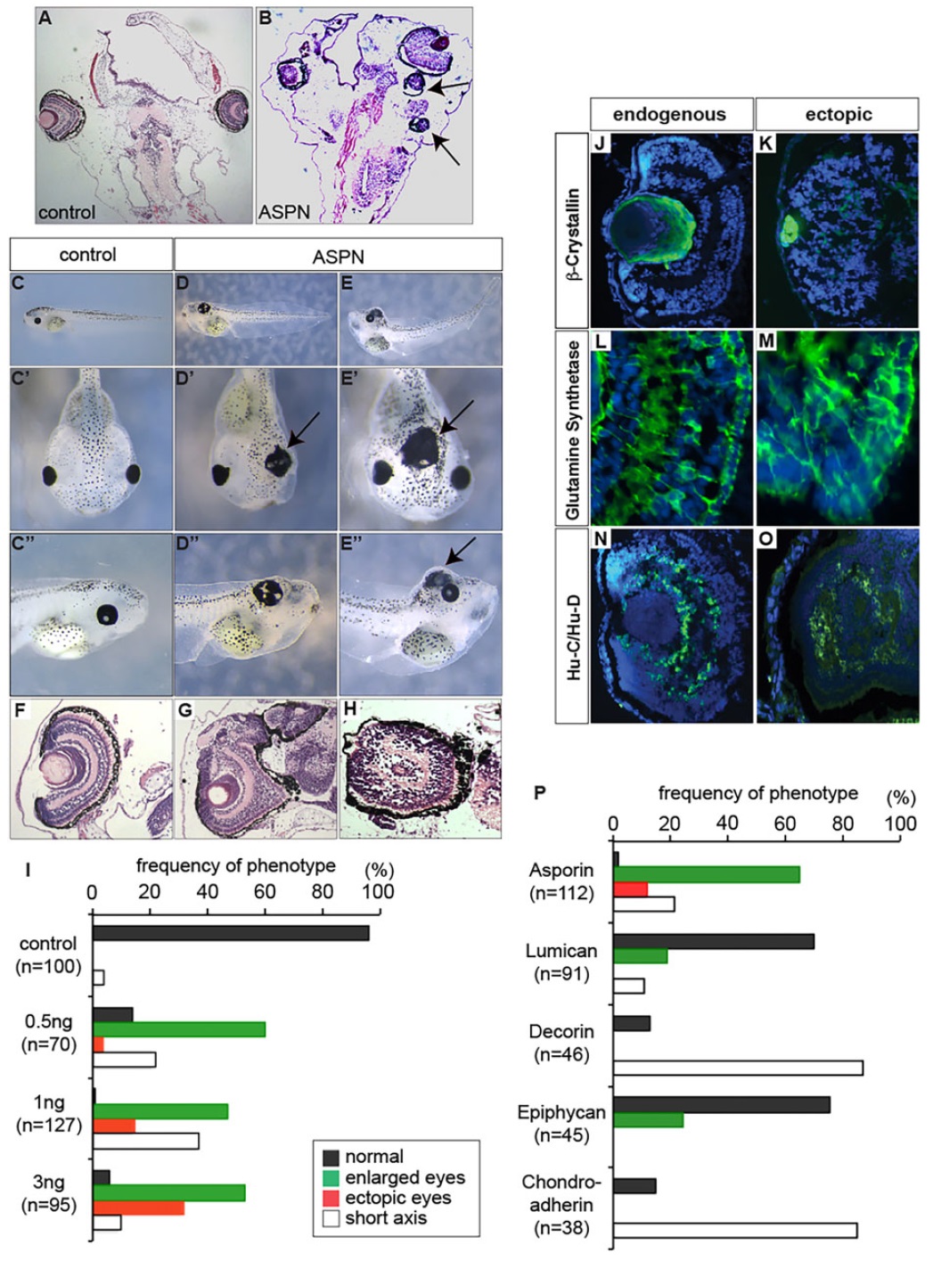
Fig. 2. ASPN induces eye-like structures.
(A,B) Arrows indicate ectopic eye-like structures that
appeared following overexpression of ASPN
mRNA (B). (C-H) Injection of ASPN mRNA induces
an eye-like structure. In contrast to the embryos
injected with 3 ng of control (β-Galactosidase)
mRNA (C-Câ²,F), either 1 ng (D-Dâ²,G) or 3 ng
(E-Eâ²,H) of ASPN mRNA at the 4-cell stage induced
ectopic pigmented structures (arrows) at stage 42.
The whole structure was imaged (C-Eâ²), or
Haematoxylin and Eosin staining was performed
with sectioned samples (F-H). (I) Quantification of
the phenotypes induced by injection of ASPN mRNA
at various concentrations. The phenotypes were
divided into four categories: embryos with normal
eyes, with enlarged eyes (as in D-Dâ²), with
ectopic eyes (as in E-Eâ²) and with a short axis.
(J-O) Immunohistochemistry performed on sections
of the pigmented eye-like structure induced by
ASPN show that it contains eye-specific
components. Embryonic eyes (J,L,N) and the
pigmented structure induced by injection of ASPN
(K,M,O) were analysed at stage 42 with β-Crystallin
(J,K), Glutamine Synthetase (L,M) and Hu-C/Hu-D
(N,O) antibodies. Green, immunohistochemical
signal; blue, DAPI. (P) The phenotypes found
following injection of SLRP family members. SLRP
family members were injected at 3 ng into a dorsal
animal blastomere at the 4-cell stage and the
phenotypes were categorised at stage 42. Key is
shown in I. |
|
Fig. 3. ASPN induces forebrain marker genes both in vivo and in vitro.
(A-L) Forebrain marker genes were increased at the expense of posterior
markers in vivo. The tracer β-Galactosidase (light blue product) was injected
without (A,C,E,G,I,K) or with (B,D,F,H,J,L) ASPN mRNA and embryos were
analysed by in situ hybridisation with Rx (A,B), Pax6 (C,D), Otx2 (E,F), FoxG1
(G,H), En2 (I,J) or Krox20 (K,L) probes at stage 18. Affected areas are
indicated by arrowheads. (M) Control (lane 2) or ASPN-injected (lane 3) animal
cap explants were analysed by semi-quantitative RT-PCR. Whole embryos
(lane 1) were used as a positive control for the PCR. |
|
Fig. 4. ASPN is required for eye
development. (A-C) Representative images
from the injection of control-MO (A), ASPNMO1
(B) and ASPN-MO1 together with the
coding region of ASPN (ASPNCDR) mRNA (C).
(D) Quantification of the phenotypes. For the
rescue experiment, embryos were injected
with either 20 ng ASPN-MO1 and 1 ng
ASPNCDR, or 20 ng ASPN-MO1 and 3 ng
ASPNCDR, and the phenotypes analysed at
stage 41. (E-X) Expression of marker genes
caused by ASPN-MO1. Either control-MO
(E,G,I,K,M,O,Q,S,U,W) or ASPN-MO
(F,H,J,L,N,P,R,T,V,X) was injected together
with β-Galactosidase mRNA as a tracer (light
blue product) and embryos were analysed at
stage 17 (E,F,I,J,M,N,Q,R,U,V) or stage 22
(G,H,K,L,O,P,S,T,W,X) by in situ hybridisation
with the probes of Rx (E,F), Six3 (G,H), Pax6
(I,J), Six6 (K,L), Otx2 (M-P), En2 (Q-T) and
Krox20 (U-X). Arrowheads in F and J indicate
affected areas. (Y) ASPN is essential for the
induction of EFTFs by Chordin (Chd). Animal
caps of control (i; black bars), Chd-injected
(ii; blue bars) and Chd+ASPN-MO-injected
(iii; red bars) embryos were prepared and the
animal caps were analysed at stage 22 by
qRT-PCR (*P<0.01; Studentâs t-test).
Error bars represent s.e.m. |
|
Fig. 5. Cooperation of ASPN and IGF is essential for eye
development. (A) ASPN activates ERK and AKT.
Conditioned media taken from control GFP (lane 1), ASPN
(lane 2) or IGF2 (lane 3) expressing cells were applied to HEK
293 cells for 20 min.Western blotting analysis was performed
with antibodies for phosphorylated ERK (p-ERK), ERK,
phosphorylated AKT (p-AKT) and AKT. (B) ASPN physically
interacts with IGF1R. HEK 293 cells were transfected with
expression vectors carrying IGF1R (lanes 1,2) and ASPN
(lane 2) and co-immunoprecipitation analysis was performed
with the IGF1R antibody and detected with the myc antibody.
IB, immunoblotting; IP, immunoprecipitation. (C-I) Embryonic
eye formation requires both ASPN and IGF signals.
(C-G) Embryos were injected with 3 ng β-Galactosidase
mRNA (control: C), 1 ng ASPN mRNA (D), 1 ng ASPN+3 ng
dnIGFR mRNAs (E), 1 ng IGF2 mRNA+20 ng control-MO
(F) or 1 ng IGF2 mRNA+10 ng ASPN-MO (G) into the dorsal
blastomere at the 4-cell stage and phenotypes were evaluated
at stage 42. Affected areas are indicated with yellow
arrowheads. (H,I) The same combination of mRNAs and
morpholinos were injected. Animal caps were prepared and
analysed at stage 22 for Pax6 and Rx2a expression with
qRT-PCR (*P<0.01; Studentâs t-test). Error bars represent
s.e.m. |
|
Fig. 6. ASPN inhibits multiple signal molecules. (A) ASPN
blocks endogenous Activin, BMP and Wnt signals, as examined
by luciferase assays. ARE-luc, BRE-luc or TOPFLASH reporter
constructs were injected with 1 ng β-Galactosidase (control),
100 pg Xnr1 mRNA (for ARE), 100 pg BMP4 mRNA (for
BRE),100 pg Wnt8 mRNA (for TOPFLASH), 100 pg Xnr1+1 ng
ASPN mRNAs (for ARE), 100 pg BMP4+1 ng ASPN mRNAs (for
BRE) or 100 pg Wnt8+1 ng ASPN mRNAs (for TOPFLASH) and
were assayed at stage 12. (B) ASPN inhibits the Nodal signalling
pathway. Animal caps injected with control or ASPN mRNA were
prepared at stage 9 and cultured with control medium or medium
containing human Nodal protein until stage 10.5. Mix.2
expression was analysed by qRT-PCR. (C,D) Xbra expression
was inhibited by ASPN, as analysed by in situ hybridisation. The
β-Galactosidase mRNA (light blue product) was injected without
(C) or with (D) ASPN mRNAs into one blastomere at the equator
region of 4-cell stage embryos and embryos were cultured until
stage 10.5. Affected areas are indicated with arrowheads.
(E) ASPN has neural-inducing activity. Animal caps injected with
500 pg Chd (lane 3) or 1 ng ASPN (lane 4) mRNAs were
analysed at stage 14 by semi-quantitative PCR. (F) ASPN inhibits
the Wnt signalling pathway. Animal caps injected with Wnt8 and
ASPN mRNAs were prepared and the expression of Xnr3 was
analysed at stage 10.5. (G-I) ASPN forms complexes with BMP4
(G), Xnr1 (H) and Wnt8 (I) proteins. In order to avoid artificial
interactions in the same cells, each expression construct was
separately transfected into HEK293 cells and cells were
combined on the following day as indicated. The cell lysates were
collected after two additional days and immunoprecipitation (IP)
was performed with the HA antibody and western blotting (IB) was
performed with the FLAG (G) or myc (H,I) antibodies (*P<0.01;
**P<0.05; Studentâs t-test). Error bars represent s.e.m. |
|
Figure S1. Expression of ASPN and other related genes in various explants. Expression levels of ASPN (A), Otx2 (B) and Krox20 (C) in various types of explants, as assayed by qRT-PCR. Animal caps (control (i) or injected with mRNAs of 500 pg IGF2 (ii), 500 pg Chd (iii) or 500pg Chd + 100 pg Wnt8 (iv)) and dorsal marginal zone (DMZ; v) and ventral marginal zone (VMZ; vi) were prepared at stage 10.5 and assayed at stage 18. Note that the data indicated with (â ) are identical to those in Fig.1H. |
|
Figure S2. Characterisation of Lumican and Decorin. (A-C) Representative images of the embryos injected with 3 ng ASPN (A), 3 ng Lumican (B) and 3 ng Decorin (C) mRNAs. (D) Differential activation of ERK and AKT by SLRP proteins. Control (i), ASPN-myc (ii), Lumican-myc (iii) or Decorin-myc (iv) expression media were prepared and applied onto HEK293 cells as in Fig. 5A. |
|
Figure S3. Designation of morpholino oligonucleotides against ASPN and the phenotypes caused by the ASPN-MO2. (A) In addition to ASPNa, which this study is based on, we found another genome sequence probably due to the pseudotetraploidity, and termed it ASPNb. The nucleotide sequences (black characters) around the start codon (circled) of Xenopus ASPN and the sequences of ASPN-MO1 (red) ASPNa-MO2 (blue) and ASPNb-MO2 (purple) are shown. (B-D) Representative images from the injection of 20 ng control-MO (B), 20 ng ASPN-MO2 (C) and 20ng ASPN-MO2 together with 1 ng of the coding region of ASPN (ASPNCDR) mRNA (D). (E) Quantification of the phenotypes. For the rescue experiment embryos were injected with either 20 ng ASPN-MO2 and 1 ng ASPNCDR, or 20 ng ASPN-MO2 and 3 ng ASPNCDR and the phenotypes analysed at stage 41. |
|
Figure S4. Both IGF and ASPN are required for the full activation of ERK. Animal cap explants were prepared from 3 ng control ï¢-Galactosidase (i,ii,iv), 3ng dnIGFR mRNA (iii), 20 ng control-MO (v) or 20 ng ASPN-MO (vi) injected embryos and were incubated with the conditioned media expressing control (i,iv), ASPN (ii,iii) or IGF2 (v,vi) for 20 minutes. The explants were analysed by western blotting using phosphor-ERK or ERK antibodies. |
|
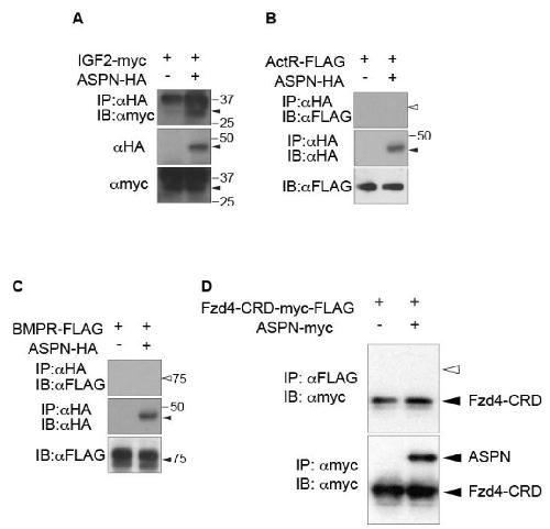
Figure S5 Interactions between ASPN and other molecules. The expression plasmids encoding ASPN-HA, IGF2-myc (A), Activin receptor (ActR)-FLAG (B), BMP receptor (BMPR)-FLAG (C) and Fzd4-CRD (the cysteine-rich domain in the extracellular part of Frz4)-myc-FLAG (D) were transfected as in Fig. 6G-I. The cell extracts were analysed by coimmunoprecipitation assays. |
|
Figure S6. The phenotypes caused by the ventral injection of ASPN mRNA. 3 ng of ASPN mRNA was injected at the equator regions of one of the blastomeres at 4-cell stage and the phenotype observed at stage 42. In contrast to the control embryos (A), the injected embryos exhibited shortened bodies (B).
Table |
|
aspn (asporin) gene expression in Xenopus laevis embryo, assayed via in situ hybridization, NF stage 18, dorsal view, anterior up. |
|
aspn (asporin) gene expression in Xenopus laevis embryo, assayed via in situ hybridization, NF stage 22, lateral view, anterior right, dorsal up. |
|
aspn (asporin) gene expression in Xenopus laevis embryo, assayed via in situ hybridization, NF stage 35, lateral view, anterior right, dorsal up. |