|
Fig.1. Prdm12 expression in Xenopus, chicken and amphioxus embryos. (A-G) Whole-mount ISH analysis of prdm12 expression in Xenopus. In C,E,F, transverse sections at the levels indicated in B,D are shown. (H-M) Double ISH comparing prdm12 with the indicated genes. In panels H,L and M, both Prdm12 and the second probe are revealed in dark blue. In panels I-K, prdm12 is in dark blue and the second probe is in light blue. (N) Diagram summarizing the expression domains of Prdm12 and of HD TFs in the ventricular zone of the Xenopus ventral caudal neural tube. (O) A transverse section of the neural tube of a chick embryo hybridized for Prdm12 and immunostained for Dbx1 (red). (P,Q) Prdm12 and Engrailed are co-expressed in restricted cells of the ventral nerve cord (arrows) of amphioxus larvae (48â
hpf). Lateral and dorsal views as well as a transverse section are shown. |
|
Fig. 2. prdm12 is dependent on RA signaling and Pax6, and is repressed by Dbx1 and Nkx6. (A) RT-PCR analysis of the expression of the indicated genes in animal caps isolated from wild-type or noggin-injected (100â
pg/blastomere) embryos, cultivated in the presence or absence of RA. Expression levels were compared with the expression level of uninjected caps, which was defined as 1. (B,C,F,G) prdm12 expression in Xenopus neurula-stage embryos injected unilaterally at the 2-cell stage with the indicated mRNA (500â
pg/blastomere). (D,E,H,K). prdm12 is downregulated in the spinal cord of E12.5 pax6Sey/Sey mutants and is expanded in dbx1lacZ/lacZ and nkx6-1â/â embryos (brackets) (nâ¥2 for all mutant lines). IS, injected side. |
|
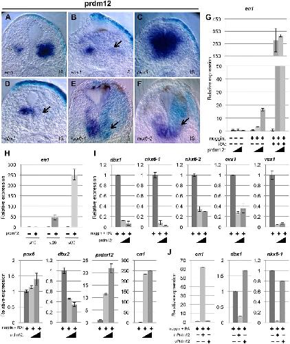
Fig. 3. prdm12 knockdown in Xenopus dramatically reduces the V1 marker en1 and affects gene expression in ventral spinal cord progenitors. (A-F) Transverse sections at the neural tube of stage 32 embryos unilaterally injected with 20â
ng of Prdm12 MO and hybridized as indicated. The disappearance of the gap between nkx6-1 and dbx1 expression in Prdm12 morphants is indicated by an arrow. IS, injected side. |
|
Fig. 4. Xenopus and mouse Prdm12, but not amphioxus Prdm12, downregulate dbx1, nkx6-1 and nkx6-2, and induces en1 in Xenopus. (A-F) Transverse sections at the neural tube of stage 32 embryos injected unilaterally with mPrdm12 mRNA (200â
pg/blastomere) and hybridized with indicated probes. The decrease of dbx1, nkx6-1, nkx6-2 and evx1 is indicated by arrows. IS, injected side. (G-J) RT-PCR analysis of the expression of indicated genes in RA-treated neuralized animal caps isolated from embryos injected with mouse Prdm12 mRNA (50 or 250â
pg/blastomere), amphioxus Prdm12 and chimeric constructs mRNA (250â
pg/blastomere) as indicated. In G and H, expression levels were compared with the expression level of uninjected caps, defined as 1. |
|
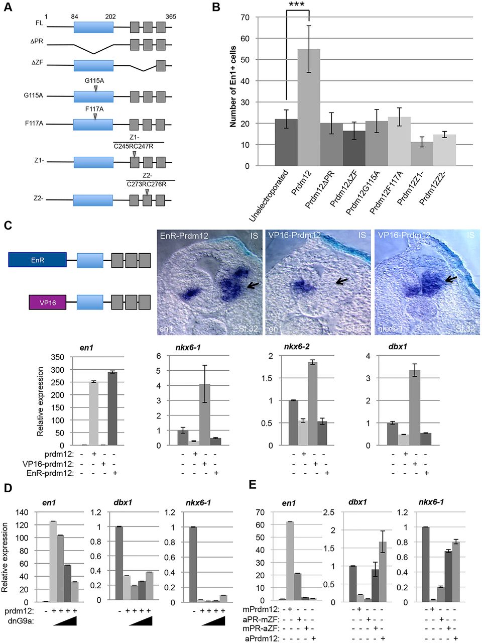
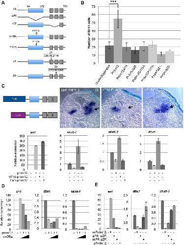
Fig. 5. Prdm12 function requires both the PR and zinc-finger domains and acts as a G9a-dependent repressor to induce en1. (A) Diagram of the Flag-mPrdm12 wild-type and mutants. (B) Average number of En1+ cells detected on the electroporated side of embryos overexpressing the indicated constructs. *, P<0.05; **, P<0.01; ***, P<0.001; nâ¥3. (C) Top panels: scheme of the VP16-Prdm12 and EnR-Prdm12 constructs and transverse sections of the neural tube of embryos overexpressing the indicated constructs (250â
pg/blastomere for EnR-Prdm12 and 50â
pg/blastomere for VP16-Prdm12) hybridized with the indicated probes. The upregulation of en1 by EnR-Prdm12, the downregulation of en1 and the upregulation of nkx6-1 by VP16-Prdm12 are indicated (arrows). Bottom panels: RT-PCR analysis of the expression of the indicated genes in RA-treated neuralized animal caps overexpressing mouse Prdm12 (250â
pg/blastomere), EnR-Prdm12 (250â
pg/blastomere) or VP16-Prdm12 (50â
pg/blastomere) mRNA as indicated. (D) A dominant negative form of G9a (25, 500 and 100â
pg mRNA injected) reduces the ability of Prdm12 to induce en1 and slightly attenuates the repression of dbx1 and nkx6-1 in RA-treated neuralized animal caps. (E) The mouse-amphioxus Prdm12 chimeric protein aPR-mZF, but not the complementary chimeric protein mPR-aZF, induces en1 and represses dbx1 and nkx6-1 in RA-treated neuralized animal caps. |
|
Fig. 6. dbx1 and nkx6 overexpression blocks Prdm12 activity, and their knockdown upregulates En1. (A) RT-PCR analysis of en1 in neuralized animal caps overexpressing mouse Prdm12 mRNA (250â
pg/blastomere), dbx1, dbx2, nkx6-1 or nkx6-2 mRNA (50 and 250â
pg/blastomere) and treated with RA as indicated. (B) RT-PCR analysis of en1 and prdm12 in neuralized animal caps derived from embryos injected with MO against dbx1, nkx6-1 and nkx6-2 as indicated. |
|
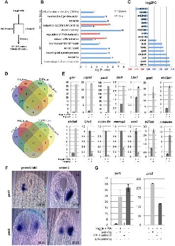
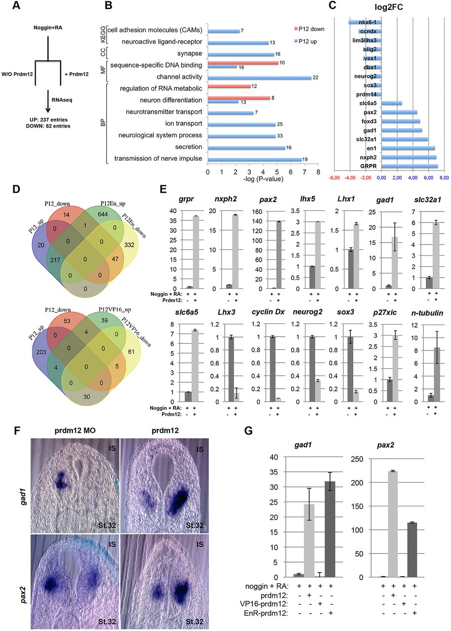
Fig. 7. RNA-Seq identification of Prdm12-regulated genes. (A) Experimental setup for the RNA-Seq analysis. (B) Selected ontological classification of genes regulated by Prdm12. (C) Examples of identified differentially expressed genes. (D) Venn diagram showing the overlap of differentially regulated genes between Prdm12, Prdm12-EnR and Prdm12-VP16. (E) Validation of some of the identified genes as prdm12 target genes by RT-PCR in RA-treated neuralized animal caps. (F) pax2 and gad1 on sections of embryos injected with either mouse Prdm12 mRNA (200â
pg/blastomere) or with a Prdm12 MO. IS, injected side. (G) RT-qPCR analysis of pax2 and gad1 in EnR-Prdm12- and VP16-Prdm12-overexpressing RA-treated neuralized caps. |
|
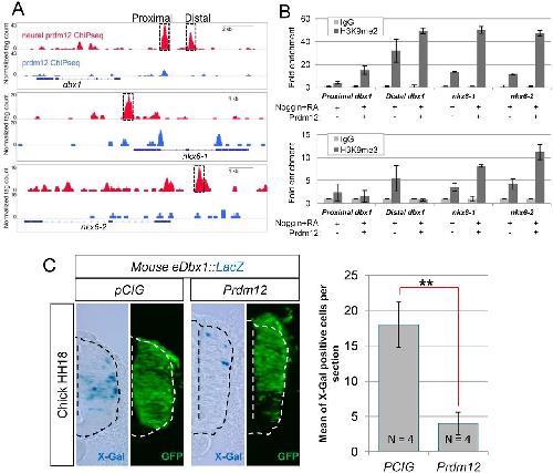
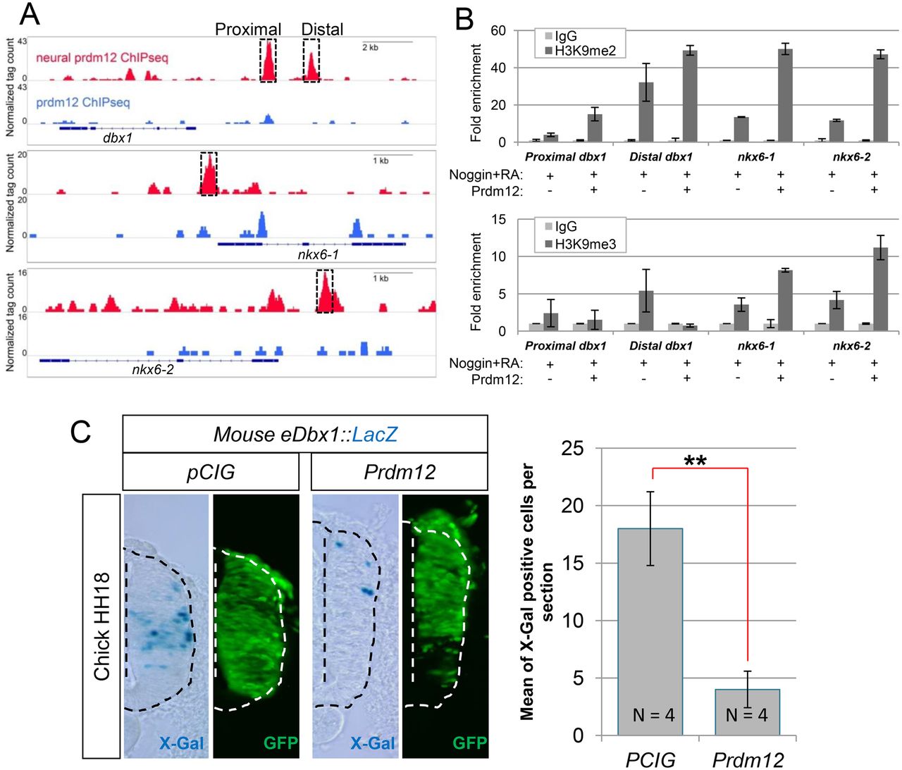
Fig. 8. Prdm12 binds dbx1 and nkx6 promoter regions, promotes their methylation and affects the activity of a dbx1 promoter-lacZ reporter construct. (A) IGV browser screenshots showing differential binding of Flag-mPrdm12 in RA-treated neuralized caps versus naïve caps in the promoters of dbx1, nxk6-1 and nkx6-2. Two major peaks in the dbx1 locus (at â3â
kb and â5â
kb), one in the nkx6-1 locus (at â0.5â
kb), and another in the nkx6-2 locus (at â1.0â
kb) are boxed. (B) ChIP-qPCR analysis of the dbx1, nkx6-1 and nkx6-2 promoter regions (with primers designed at the dashed boxes highlighted in A) in RA-treated neuralized caps overexpressing or not mPrdm12 with α-H3K9me2 (upper histogram) or α-H3K9me3 (lower histogram) antibodies. Fold enrichment is shown. (C) X-gal staining of a transverse section of the neural tube of a chick embryo electroporated with a 5.7 kb mouse eDbx1::lacZ reporter, plus or minus a pCIG-Prdm12 or an empty pCIG vector, and immunostained for GFP to show electroporation efficiency. Quantification of the number of X-gal+ cells observed in the electroporated side is shown (nâ¥4 embryos). Error bars denote s.e.m. **P<0.01. |
|
Fig. S1. Structure, sequence, subcellular localization and histone methyltransferase (HMTase) activity of Prdm12. (A) Schematic representation of the Xenopus laevis Prdm12 protein. (8) Amino acid sequence alignment using Clustal Omega of the predicted Xenopus laevis Prdm12 sequence with the corresponding human, mouse, chick, zebrafish and amphioxus sequences. Conserved amino acids are highlighted in blue. The overall identity between Xenopus Prdm12 and Prdm12 of the other vertebrate species is 64%-91%. The conserved PR domain (showing 92-95% identity) and the three zinc fingers (showing 99-100% identity) are indicated. The overall sequence identity of amphioxus Prdm12 with Xenopus Prdm12 is 50%. (C) Subcellular localization of a Flag-tagged Xenopus Prdm12 protein in animal pole cells of early gastrula embryos. Note the spotted staining suggesting that the protein is localized in the cell nucleus. (D) Prdm12 has HMTase activity. Core histones were used as substrate in a HMTase assay with immunopurified mouse Flag-Prdm12 protein produced in 293T cells. Mouse Flag-Prdm3 was used as a positive control. Cells transfected with empty vector were used to control for non-specific background. The results represent the average of triplicate samples plus standard deviation (SO). P < 0.05. The amount of Prdm3 and Prdm12 proteins in the extract of transfected cells (input) and in the immunoprecipitated proteins (Ip) used in the assay is shown on the western blots (arrows). Note that Prdm12 is expressed at a much lower level than Prdm3. On the autoradiograph, multiple bands are visib le for Prdm3, which likely correspond to Prdm3 degradation products. A non-specific IgG band is indicated by an arrowhead. |
|
Fig. S3. Mapping of the A/P limit of prdm12 expression domain in the developing neural tube. (A,B) Dorsal view of neurula embryos analysed by double in situ hybridization with a prdm12 antisense probe and with krox20 or mafB probes. All probes are revealed in dark blue. Note that at neurula stages prdm12 is caudal to krox20 and mafB, and that its expression terminates at the domain of mafb expression. (C) Horizontal section at the level of the ventral neural tube of a prdm12 in situ hybridized stage 28 Xenopus embryo. Anterior is to right. The otic vesicle that marks rhombomere 4 is indicated (arrowhead). Note that at that stage, prdm12 expression extends to the anterior hindbrain. |
|
Fig. S4. Comparison of dbx1 and dbx2 expression in the caudal neural tube of Xenopus tail bud stage embryos. (A-F) Corresponding transverse sections from the posterior hindbrain to the anterior spinal cord of the neural tube of a stage 28 embryo stained for dbxl or dbx2. Note that, at all levels, dbx2 staining is broader than that of dbxl. |
|
Fig. S5. prdm12 expression compared to dbx1, nkx6-1 and nkx6-2 in the posterior hindbrain of Xenopus tailbud stage embryos. (A-H) Transverse sections of the neural tube of stage 28 embryos hybridized with the indicated probes. In the double in situ hybridization experiments shown in E-H, both probes are revealed in dark blue. Note the gap of staining between nkx6-1 or nkx6-2 and dbx1, which corresponds to the p1 progenitor domain (brackets in E, F) and the absence of this gap between nkx6-1 or nkx6-2 and prdm12. |
|
Fig. S6. Inhibition of retinoic acid signaling reduces Prdm12 expression. (A) Dorsal view of a Xenopus neurula stage embryo injecled with cyp26 mRNA (500 pg/blastomere) and hybridized for prdm12. LacZ mRNA was used as a lineage tracer (light blue). IS, injected side. (6, C) In situ hybridization revealing Prdm12 and En1 expression (as V1 markers) on transverse sections of the neural tube of HH24 chick embryos. with the right side overexpressing a dominant negative form of the human retinoic acid receptor a (dnRAR403). (D) Control immunofluorescence with GFP antibodies to reveal the transfected side. Note the reduction of prdm12 in the Xenopus neural plate of Cyp26 mRNA injected embryos (58% affected, n=120) and the decrease of both Prdm12 and En1 staining (arrows) in the chick neural tube. ES: electroporation side. |
|
Fig. S11. Prdm12 knockdown and overexpression affects swimming movements. (A) Quantification of the embryos with normal, impaired and paralyzed swimming movements. Number in parentheses indicates the number of embryos analyzed. (8) In situ hybridization analysis of En1 expression in uninjected controls, mouse Prdm12 mRNA (200 pg/blastomere) or Prdm12 MO injected stage 28 embryos. Transverse sections at the level of the posterior hindbrain are shown. Note the strongly increased expression of En1 in the Prdm12-injected embryos and the absence of En1 expression in the Prdm12 MO injected embryos. UI : uninjected. |
|
Fig. S12. prdm12 overexpression does not affect irx3, pax3, pax7 and ptf1a. (A,B) Dorsal views of early neurula embryos injected unilaterally with prdm12 mRNA and hybridized with the indicated probes. (C-F) Cross-sections through the posterior hindbrain of stage 28 embryos injected unilaterally with Prdm12 mRNA. LacZ mRNA was used as a tracer. The injected side (IS) was revealed by LacZ staining (light blue). Statistics: none affected, n=12 for pax3, 9 for pax7 and 28 for ptf1a. |
|
prdm12 (PR domain containing 12) gene expression in Xenopus laevis embryo, assayed via in situ hybridization, NF stage 12.5, anterior view, dorsal up. |
|
prdm12 (PR domain containing 12) gene expression in Xenopus laevis embryo, assayed via in situ hybridization, NF stage 13, dorsal view, anterior right. |
|
prdm12 (PR domain containing 12) gene expression in Xenopus laevis embryo, assayed via in situ hybridization, NF stage 32, partial lateral view, anterior right, dorsal up. |