Click here to close
Hello! We notice that you are using Internet Explorer, which is not supported by Xenbase and may cause the site to display incorrectly.
We suggest using a current version of Chrome,
FireFox, or Safari.
???displayArticle.abstract???
Equilibrative nucleoside transporters (ENTs) are integral membrane proteins, which reside in plasma membranes of all eukaryotic cells and mediate thermodynamically downhill transport of nucleosides. This process is essential for nucleoside recycling, and also plays a key role in terminating adenosine-mediated cellular signaling. Furthermore, ENTs mediate the uptake of many drugs, including anticancer and antiviral nucleoside analogues. The structure and mechanism, by which ENTs catalyze trans-membrane transport of their substrates, remain unknown. To identify the core of the transporter needed for stability, activity, and for its correct trafficking to the plasma membrane, we have expressed human ENT deletion mutants in Xenopus laevis oocytes and determined their localization, transport properties and susceptibility to inhibition. We found that the carboxyl terminal trans-membrane segments are essential for correct protein folding and trafficking. In contrast, the soluble extracellular and intracellular loops appear to be dispensable, and must be involved in the fine-tuning of transport regulation.
???displayArticle.pubmedLink???
26406980 ???displayArticle.pmcLink???PMC4583308 ???displayArticle.link???PLoS One
Fig 2. Plasma membrane localization of hENT1 variants.Fluorescent confocal microscope images of WT hENT1, ∆EL1, ∆IL6, and ∆EL1/∆IL6 loop deletion mutants, T248 and S254A point mutants, and ∆1CTM and ∆3CTM carboxyl-terminus deletion mutant expressed in X. laevis oocytes. Constructs are indicated on the panels. The individual images along the focal plane of the microvilli on the membrane (EGFP in green, mch-TMEM in red) are shown, followed by the merge of EGFP and mch-TMEM in (yellow). Orthogonal sections through Z stacks also show co-localization. Carboxyl-terminal deletions did not show EGFP fluorescence on the membrane. Images are representative of 30 oocytes. Scale bar = 5μm.
Fig 3. Intracellular distribution of the hENT1 variants.Shown are the confocal images for WT hENT1, ∆EL1, and ∆EL1/∆IL6 loop deletion mutants, S254A point mutant, ∆3CTM carboxyl-terminus deletion mutant expressed in X. laevis oocytes. Two images were taken: one on the plasma membrane (left panel) and the other deep within the cell showing the ER structure (right panel). Only the orthogonal sections are shown for ∆IL6, T248A and ∆1CTM. Left panel shows normal distribution of EGFP (green) on the membrane and mch-KDEL (red) in the ER for the WT, T248A and S254A. In contrast, ∆EL1, ∆IL6, ∆EL1/∆IL6 shows some co-localization of hENT1 and KDEL in the ER. Carboxyl-terminal deletions did not show EGFP fluorescence on the membrane. Instead, EGFP was present within the ER, co-localized with mch-KDEL. All the confocal images show a single, representative, section of a Z-series taken through the entire cell. Images are representative of 30 oocytes. Scale bar = 5μm.
Fig 4. hENT1 loop deletion mutants show similar sub-cellular distribution and susceptibility to NBMPR inhibition.(a) Fraction of intra- and extra-cellular distribution of EGFP-hENT1 variants. Confocal images shown in Fig 2 were quantified and the fluorescence in the ER and plasma membrane expressed as percent of the total fluorescence. Shown are means and SE for 30 oocytes. * p<0.05. The black and grey bars represent the extra and intracellular fluorescence respectively. (b) The total protein expression assessed by Western blot. 100 μg of proteins were loaded in each lane. The EGFP-hENT1 fusion proteins were visualized using EGFP monoclonal antibody. Constructs are shown above the lanes. (c) Western blots showing deglycosylation of the WT and âIL6 mutant. 100 μg of the proteins were incubated with and without deglycosylase for 4 hr at 37°C. (d) Western blots for carboxyl terminal deletions. 400 μg of the WT, â3CTM and â1CTM deletions were loaded in each lane and visualized with EGFP monoclonal antibody. The migration positions of the molecular weights standards are indicated in panelâs b-d. Actin was used as the internal control to show equal loading in lanes b and d. (e) Quantification of NBMPR binding sites. Oocytes were injected EGFP-hENT1 RNA were incubated for 48 hrs prior to addition of 500 nM 3H NBMPR for one hr. Radioactivity retained by washed oocytes was measured and corrected for background. Values are expressed as mean ± SE for 5 oocytes for 3 independent experiments done in triplicate. (f) Adenosine uptake after NBMPR inhibition. Values corrected for background are expressed as mean ± SE for 5 oocytes for 3 independent experiments done in triplicate. Shown are WT (closed circles), âIL1 (open circles), âIL6 (closed squares), and âEL1/âIL6 (open squares).
Fig 5. hENT1 deletion mutants show similar substrate uptake.Time dependence of uptake of 5 μM adenosine (a) and uridine (b). Concentration dependence of adenosine (c) and uridine (d) uptake. The incubation time was 1 minute for adenosine and 3 minutes for uridine. Values are corrected for background and expressed as means ± SE for 5 oocytes for 3 independent experiments done in triplicate. Shown are WT (closed circles), âEL1 (open circles), âIL6 (closed squares), and âEL1/âIL6 (open squares).
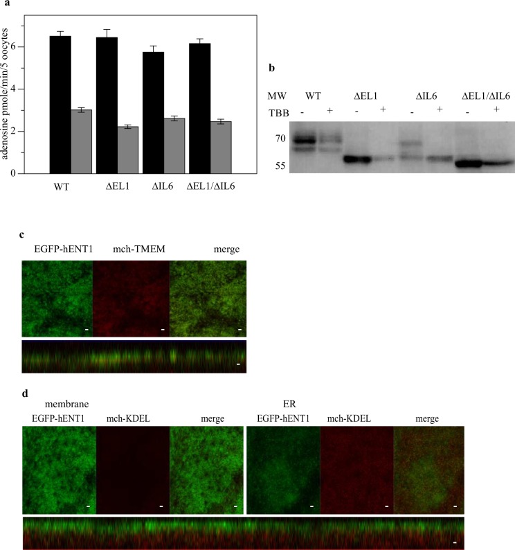
Fig 6. Effect of TBB on the deletion constructs.(a) Uptake of 5 μM 14C-adenosine after 1 minute incubation period without (black) and with (gray) pre-incubation with TBB. Values are expressed as mean ± SE for 5 oocytes for 3 independent experiments done in triplicate. (b) Western blot of the oocytes with and without treatment with TBB probed with EGFP monoclonal antibody. (c) Confocal images of oocytes co-injected with RNA expressing WT EGFP-hENT1 and mch-TMEM after treatment with 25 μM TBB for 12 hr. (d) Confocal images of oocytes co-injected with RNA expressing WT EGFP-hENT1 and mch-KDEL. Images were taken along the plane of the microvilli (left) and within the ER (right).
Fig 1. Structure of hENT1 with deletions and mutations.Shown is the predicted topology of hENT1 with the cytoplasmic amino-terminus, 11 TMs and short extracellular carboxyl-terminus. Red bars show the beginnings and the ends of the deleted regions in the extracellular, âEL1, and intracellular, âIL6, loops and the beginnings of the deletions at the carboxyl-terminus, â3CTM and â1CTM. The predicted CK2 phosphorylation sites, Thr 248 and Ser 254, are marked in magenta. EGFP was fused to the amino-terminus.
Acimovic,
Molecular evolution of the equilibrative nucleoside transporter family: identification of novel family members in prokaryotes and eukaryotes.
2002, Pubmed
Acimovic,
Molecular evolution of the equilibrative nucleoside transporter family: identification of novel family members in prokaryotes and eukaryotes.
2002,
Pubmed Baldwin,
The equilibrative nucleoside transporter family, SLC29.
2004,
Pubmed Bone,
Differential regulation of mouse equilibrative nucleoside transporter 1 (mENT1) splice variants by protein kinase CK2.
2007,
Pubmed Borbath,
Human equilibrative nucleoside transporter 1 (hENT1) expression is a potential predictive tool for response to gemcitabine in patients with advanced cholangiocarcinoma.
2012,
Pubmed Chen,
Role of an extracellular loop in determining the stoichiometry of Na+-HCO₃⁻ cotransporters.
2011,
Pubmed
,
Xenbase Claessen,
The transmembrane segment of a tail-anchored protein determines its degradative fate through dislocation from the endoplasmic reticulum.
2010,
Pubmed Conseil,
Multiple roles of charged amino acids in cytoplasmic loop 7 for expression and function of the multidrug and organic anion transporter MRP1 (ABCC1).
2009,
Pubmed Crawford,
Cloning of the human equilibrative, nitrobenzylmercaptopurine riboside (NBMPR)-insensitive nucleoside transporter ei by functional expression in a transport-deficient cell line.
1998,
Pubmed Fusca,
Single point mutations in the small cytoplasmic loop of ACA8, a plasma membrane Ca2+-ATPase of Arabidopsis thaliana, generate partially deregulated pumps.
2009,
Pubmed Griffith,
Expression of sodium-dependent nucleoside transporters in Xenopus oocytes.
1991,
Pubmed
,
Xenbase Griffiths,
Molecular cloning and characterization of a nitrobenzylthioinosine-insensitive (ei) equilibrative nucleoside transporter from human placenta.
1997,
Pubmed
,
Xenbase Griffiths,
Cloning of a human nucleoside transporter implicated in the cellular uptake of adenosine and chemotherapeutic drugs.
1997,
Pubmed
,
Xenbase Handa,
Cloning of a novel isoform of the mouse NBMPR-sensitive equilibrative nucleoside transporter (ENT1) lacking a putative phosphorylation site.
2001,
Pubmed Hyde,
The ENT family of eukaryote nucleoside and nucleobase transporters: recent advances in the investigation of structure/function relationships and the identification of novel isoforms.
2001,
Pubmed Johnson,
Crystal structure of a concentrative nucleoside transporter from Vibrio cholerae at 2.4 Å.
2012,
Pubmed King,
Nucleoside transporters: from scavengers to novel therapeutic targets.
2006,
Pubmed Lee,
Identification of the mitochondrial targeting signal of the human equilibrative nucleoside transporter 1 (hENT1): implications for interspecies differences in mitochondrial toxicity of fialuridine.
2006,
Pubmed Liman,
Subunit stoichiometry of a mammalian K+ channel determined by construction of multimeric cDNAs.
1992,
Pubmed
,
Xenbase Machaca,
Store-operated calcium entry inactivates at the germinal vesicle breakdown stage of Xenopus meiosis.
2000,
Pubmed
,
Xenbase Magidovich,
Intrinsic disorder in the C-terminal domain of the Shaker voltage-activated K+ channel modulates its interaction with scaffold proteins.
2007,
Pubmed Mangravite,
Localization of human equilibrative nucleoside transporters, hENT1 and hENT2, in renal epithelial cells.
2003,
Pubmed
,
Xenbase Minezaki,
Intrinsically disordered regions of human plasma membrane proteins preferentially occur in the cytoplasmic segment.
2007,
Pubmed Nivillac,
Disrupted plasma membrane localization and loss of function reveal regions of human equilibrative nucleoside transporter 1 involved in structural integrity and activity.
2009,
Pubmed
,
Xenbase Nordh,
hENT1 expression is predictive of gemcitabine outcome in pancreatic cancer: a systematic review.
2014,
Pubmed Nørholm,
The intracellular distal tail of the Na+/H+ exchanger NHE1 is intrinsically disordered: implications for NHE1 trafficking.
2011,
Pubmed Reyes,
The Equilibrative Nucleoside Transporter (ENT1) can be phosphorylated at multiple sites by PKC and PKA.
2011,
Pubmed Reyes,
Analysis of recombinant tagged equilibrative nucleoside transporter 1 (ENT1) expressed in E. coli.
2011,
Pubmed Riegelhaupt,
Transmembrane segment 11 appears to line the purine permeation pathway of the Plasmodium falciparum equilibrative nucleoside transporter 1 (PfENT1).
2010,
Pubmed Robillard,
Characterization of mENT1Delta11, a novel alternative splice variant of the mouse equilibrative nucleoside transporter 1.
2008,
Pubmed Stolk,
Subtype-specific regulation of equilibrative nucleoside transporters by protein kinase CK2.
2005,
Pubmed Sundaram,
Topology of a human equilibrative, nitrobenzylthioinosine (NBMPR)-sensitive nucleoside transporter (hENT1) implicated in the cellular uptake of adenosine and anti-cancer drugs.
2001,
Pubmed
,
Xenbase Valdés,
Identification of the intracellular gate for a member of the equilibrative nucleoside transporter (ENT) family.
2014,
Pubmed Valdés,
An ab Initio structural model of a nucleoside permease predicts functionally important residues.
2009,
Pubmed Vickers,
Functional production and reconstitution of the human equilibrative nucleoside transporter (hENT1) in Saccharomyces cerevisiae. Interaction of inhibitors of nucleoside transport with recombinant hENT1 and a glycosylation-defective derivative (hENT1/N48Q).
1999,
Pubmed Wall,
Localized adenosine signaling provides fine-tuned negative feedback over a wide dynamic range of neocortical network activities.
2015,
Pubmed Ward,
Functional analysis of site-directed glycosylation mutants of the human equilibrative nucleoside transporter-2.
2003,
Pubmed Ward,
Prediction and functional analysis of native disorder in proteins from the three kingdoms of life.
2004,
Pubmed Wu,
Fine tuning of rabbit equilibrative nucleoside transporter activity by an alternatively spliced variant.
2005,
Pubmed Xue,
Orderly order in protein intrinsic disorder distribution: disorder in 3500 proteomes from viruses and the three domains of life.
2012,
Pubmed Yao,
Nucleobase transport by human equilibrative nucleoside transporter 1 (hENT1).
2011,
Pubmed
,
Xenbase Yu,
Constitutive recycling of the store-operated Ca2+ channel Orai1 and its internalization during meiosis.
2010,
Pubmed
,
Xenbase