Click here to close
Hello! We notice that you are using Internet Explorer, which is not supported by Xenbase and may cause the site to display incorrectly.
We suggest using a current version of Chrome,
FireFox, or Safari.
???displayArticle.abstract???
Elimination of the excess synaptic contacts established in the early stages of neuronal development is required to refine the function of neuronal circuits. Here we investigate whether secreted protein acidic and rich in cysteine (SPARC), a molecule produced by glial cells, is involved in synapse removal. SPARC production peaks when innervation of the rat superior cervical ganglion and the tail of Xenopus tropicalis tadpoles are remodeled. The formation of new cholinergic synapses in autaptic single-cell microcultures is inhibited by SPARC. The effect resides in the C-terminal domain, which is also responsible for triggering a concentration- and time-dependent disassembly of stable cholinergic synapses. The loss of synaptic contacts is associated with the formation of retracted axon terminals containing multivesicular bodies and secondary lysosomes. The biological relevance of in vitro results was supported by injecting the tail of Xenopus tropicalis tadpoles with peptide 4.2, a 20-aa sequence derived from SPARC that mimics full-length protein effects. Swimming was severely impaired at ∼5 h after peptide application, caused by the massive elimination of neuromuscular junctions and pruning of axonal branches. Effects revert by 6 d after injection, as motor innervation reforms. In conclusion, SPARC triggers a cell-autonomous program of synapse elimination in cholinergic neurons that likely occurs when protein production peaks during normal development.
Fig. 1. Variations in SPARC production during refinement of cholinergic innervation
in two different vertebrate structures. (A) Section of a rat superior
cervical ganglion at postnatal day 20 showing SPARC accumulates around putative
presynaptic terminals labeled with VAMP2 (arrows). (B) Plot profile
of VAMP2 and SPARC fluorescence intensities measured from the dotted line
shown in A). (C) Relative SPARC expression in the rat superior cervical ganglion
at the indicated postnatal days. (D) Relative changes in SPARC levels in the tails
of X. tropicalis during normal development. The relationship of Nieuwkoopâ
Faber stages to days postfertilization is indicated. Images show the characteristic
morphology of tadpoles at the stages of embryogenesis (Emb),
premetamorphosis (PreM), prometamorphosis (ProM), metamorphosis climax,
and postmetamorphosis (PostM). Data in C and D are mean ± SEM.
Fig. 2. Identification and mapping of the functional SPARC region inhibiting
synaptic development. (A) Schematic diagram of the experimental
procedure used to investigate the inhibitory role of SPARC throughout the
whole period of synapse formation and maturation. The time course of
in vitro synaptic development is indicated. (B) Effect of SPARC on evoked
autaptic currents and the density of presynaptic terminals, visualized as
bassoon puncta. (C) Amino acid sequence and location of p2.1 and p4.2 in
the full-length protein. (D) Average EPSC of neurons developed in the
presence of 5 nM SPARC (n = 24), 5 nM SPARC + 50 nM p2.1 (n = 8), and 5 nM
SPARC + 50 nM p4.2 (n = 29). (E) Relative decay in EPSC amplitude as a
function of SPARC or p4.2. Sigmoidal fits of averaged data (from 6–24 independent
observations) revealed [SPARC]50 and [p4.2]50 of 13 nM and 14 nM,
respectively. The absence of inhibition by 50 nM p2.1 (n = 6) is also indicated.
(F) Summary of SPARC-derived peptides on the density of bassoon puncta
(control, n = 14; 5 nM SPARC, n = 10; 25 nM SPARC, n = 6; 50 nM p2.1, n = 5;
10 nM p4.2, n = 12; 25 nM p4.2, n = 7; 50 nM p4.2, n = 17; 100 nM p4.2, n = 6).
All averages are presented as mean ± SEM. *P < 0.01; **P < 0.001.
Fig. 3. SPARC p4.2 triggers the disassembly of mature cholinergic synapses.
(A) Experimental protocol used to investigate the role of SPARC-derived
peptides on the activity of stable autapses. (B) Average EPSCs of mature
neurons acutely exposed to p2.1 (n = 8) or p4.2 (n = 33). (C) p4.2 decreased
the number of functional presynaptic terminals measured as bassoon
puncta. (D) The amplitude of postsynaptic responses decreased as a function
of p4.2. Exposure to p2.1 did not modify EPSC amplitude. All peptides were
incubated for 4–6 h before recording. Note that the effect of p4.2 was
inhibited by jasplakinolide, but remained unchanged when firing of action
potentials was blocked by TTX (200 nM p2.1, n = 13; 50 nM p4.2, n = 18;
100 nM p4.2, n = 6; 200 nM p4.2, n = 16, 1 μM jasplakinolide, n = 11; 1 μM
jasplakinolide + 200 nM p4.2, n = 12; 20 nM TTX, n = 6; 20 nM TTX + 200 nM
p4.2, n = 8). (E) Image of a control presynaptic terminal from a recorded
autaptic neuron (Inset). (F) Image from a presynaptic terminal acutely
treated with p4.2. Arrows indicate membrane invaginations near an active
zone. (G–J) Images from four different synapses treated with p4.2. Note the
presence of presynaptic and postsynaptic endocytic profiles (arrows). (J) A
presynaptic terminal containing a multivesicular body (asterisk). All averages
are presented as mean ± SEM. *P < 0.01; **P < 0.001.
Fig. 4. SPARC p4.2 activates the formation of secondary lysosomes in mature
presynaptic terminals. (A) Lysosomes of neurons treated for 6 h with
200 nM p4.2 (n = 49) are larger than those found after acute exposure to
200 nM p2.1 (n = 40). (B) A secondary lysosome located in a presynaptic
terminal treated with p4.2 (arrow). (C) A secondary lysosome formed by
fusion to a multivesicular body. (D) A lysosome found in a retracting axon
terminal. Averages are presented as mean ± SEM. **P < 0.001.
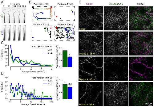
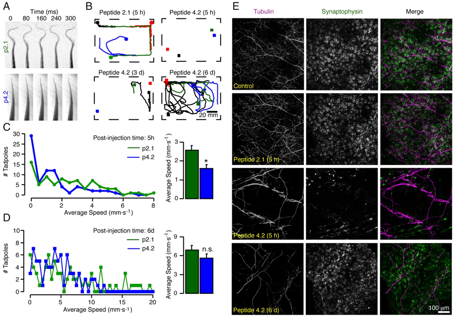
Fig. 5. SPARC p4.2 induces retraction of motor neuron axons and impairs tadpole swimming. (A) Images from tadpole tails showing how the characteristic â¼3-Hz tail
beat is blocked by local injection with p4.2 but is unaffected by p2.1. (B) Swimming activity integrated over 30 s. Motor behavior is transiently affected by p4.2, shown
by tracking movements of four different tadpoles (squares) at three consecutive time points: 5 h, 3 d, and 6 d. Swimming is unaffected by p2.1 (Movies S1âS4).
(C) Distribution and mean average speed (mean ± SEM; P < 0.01) of tadpoles at 5 h after injection with p2.1 (n = 80) or p4.2 (n = 80). (D) Same as C but at 6 d after
injection with p2.1 (n = 76) or p4.2 (n = 78; P = 0.16). (E) Staining of X. tropicalis tadpole tails for acetylated tubulin and synaptophysin to indicate the location of axons
and presynaptic terminals, respectively. Note how neuromuscular junctions virtually disappear at 5 h after p4.2 injection but become evident within 6 d.
Fig. S5. Estimated p4.2 clearance from X. tropicalis tadpoletail obtained by injecting peptide conjugated to FITC. (A) Diffusion to distaltail regions was
observed within 30 min of injection. (B) p4.2-FITC fluorescence collected from a 4 Ã 3-mm region around the injection site, covering â¼35% of the whole tail.
Images were obtained using an ImageEM camera (Hamamatsu). Fluorescence decreased following double-exponential kinetics, indicating that p4.2 concentration
was reduced by 80% at the injection site after â¼5 h, when impairment of motility is maximal. This time window supports an acute effect of the peptide
in vivo and shows that [p4.2] is negligible at 6 d after injection, when recovery of swimming is observed.
Fig. S6. p4.2 disrupts axonal arborizations of motor neurons. (A) Acetylated tubulin staining of a X. tropicalis tadpoletail injected with p2.1. An estimate of
the width of axon branches was obtained by measuring interceptions with four lines covering the whole image (yellow). The image is a 620 à 620 μm Z-stack
maximum projection, acquired with a 25Ã/0.95W objective (Leica). (B) Example of the profile measured from the line indicated by arrows in A. In this particular
example, 52 putative axon branches were identified, and the corresponding FWHM was calculated using individual Gaussian fits. Axon thickness was above
resolution, given the FWHM of 100-nm latex beads of 460 nm. (C) Apparent thickness of axonal branches crossing line profiles in the four experimental groups.
Three different animals were used in each condition. Bars indicate mean ± SEM. **P < 0.001.
Aguayo,
Neonatal neuronal loss in rat superior cervical ganglia: retrograde effects on developing preganglionic axons and Schwann cells.
1976, Pubmed
Aguayo,
Neonatal neuronal loss in rat superior cervical ganglia: retrograde effects on developing preganglionic axons and Schwann cells.
1976,
Pubmed Albrecht,
SPARC prevents maturation of cholinergic presynaptic terminals.
2012,
Pubmed Allen,
Astrocyte glypicans 4 and 6 promote formation of excitatory synapses via GluA1 AMPA receptors.
2012,
Pubmed Bishop,
Axon branch removal at developing synapses by axosome shedding.
2004,
Pubmed Brill,
Spatial constraints dictate glial territories at murine neuromuscular junctions.
2011,
Pubmed Brown,
Amphibian metamorphosis.
2007,
Pubmed
,
Xenbase Buhl,
The role of a trigeminal sensory nucleus in the initiation of locomotion.
2012,
Pubmed
,
Xenbase Christopherson,
Thrombospondins are astrocyte-secreted proteins that promote CNS synaptogenesis.
2005,
Pubmed Chung,
Astrocytes mediate synapse elimination through MEGF10 and MERTK pathways.
2013,
Pubmed Cohen,
Active zones on motor nerve terminals contain alpha 3beta 1 integrin.
2000,
Pubmed
,
Xenbase Combes,
Developmental segregation of spinal networks driving axial- and hindlimb-based locomotion in metamorphosing Xenopus laevis.
2004,
Pubmed
,
Xenbase Damjanovski,
Transient expression of SPARC in the dorsal axis of early Xenopus embryos: correlation with calcium-dependent adhesion and electrical coupling.
1994,
Pubmed
,
Xenbase Darabid,
Glial cells decipher synaptic competition at the mammalian neuromuscular junction.
2013,
Pubmed Darabid,
Neuromuscular synaptogenesis: coordinating partners with multiple functions.
2014,
Pubmed Forehand,
Spinal cord development in anuran larvae: I. Primary and secondary neurons.
1982,
Pubmed Goda,
Mechanisms of synapse assembly and disassembly.
2003,
Pubmed Hoffman,
Dystrophin: the protein product of the Duchenne muscular dystrophy locus.
1987,
Pubmed Huynh,
Interaction between SPARC and tubulin in Xenopus.
2004,
Pubmed
,
Xenbase Jones,
Astrocytes control glutamate receptor levels at developing synapses through SPARC-beta-integrin interactions.
2011,
Pubmed Kucukdereli,
Control of excitatory CNS synaptogenesis by astrocyte-secreted proteins Hevin and SPARC.
2011,
Pubmed Lichtman,
The elimination of redundant preganglionic innervation to hamster sympathetic ganglion cells in early post-natal life.
1980,
Pubmed Lin,
AMPA receptor stimulation increases alpha5beta1 integrin surface expression, adhesive function and signaling.
2005,
Pubmed López-Murcia,
Presynaptic clathrin levels are a limiting factor for synaptic transmission.
2014,
Pubmed Martinek,
Evolutionary conservation and association of SPARC with the basal lamina in Drosophila.
2002,
Pubmed Murphy-Ullrich,
SPARC mediates focal adhesion disassembly in endothelial cells through a follistatin-like region and the Ca(2+)-binding EF-hand.
1995,
Pubmed Murphy-Ullrich,
Revisiting the matricellular concept.
2014,
Pubmed Nakamura,
Secreted protein acidic and rich in cysteine internalization and its age-related alterations in skeletal muscle progenitor cells.
2014,
Pubmed Nelson,
The actin cytoskeleton in presynaptic assembly.
2013,
Pubmed Nie,
IFATS collection: Combinatorial peptides identify alpha5beta1 integrin as a receptor for the matricellular protein SPARC on adipose stromal cells.
2008,
Pubmed Perez-Gonzalez,
Schwann cells modulate short-term plasticity of cholinergic autaptic synapses.
2008,
Pubmed Rubin,
Development of the rat superior cervical ganglion: initial stages of synapse formation.
1985,
Pubmed Sasaki,
Limited cleavage of extracellular matrix protein BM-40 by matrix metalloproteinases increases its affinity for collagens.
1997,
Pubmed Schafer,
Microglia sculpt postnatal neural circuits in an activity and complement-dependent manner.
2012,
Pubmed Smith,
Terminal Schwann cells participate in the competition underlying neuromuscular synapse elimination.
2013,
Pubmed Song,
Lysosomal activity associated with developmental axon pruning.
2008,
Pubmed Stephan,
The complement system: an unexpected role in synaptic pruning during development and disease.
2012,
Pubmed Stevens,
The classical complement cascade mediates CNS synapse elimination.
2007,
Pubmed Vincent,
SPARC is expressed by macroglia and microglia in the developing and mature nervous system.
2008,
Pubmed Watts,
Glia engulf degenerating axons during developmental axon pruning.
2004,
Pubmed Weaver,
The copper binding domain of SPARC mediates cell survival in vitro via interaction with integrin beta1 and activation of integrin-linked kinase.
2008,
Pubmed Yarar,
A dynamic actin cytoskeleton functions at multiple stages of clathrin-mediated endocytosis.
2005,
Pubmed