Click here to close
Hello! We notice that you are using Internet Explorer, which is not supported by Xenbase and may cause the site to display incorrectly.
We suggest using a current version of Chrome,
FireFox, or Safari.
???displayArticle.abstract???
Centromeres are defined by the presence of CENP-A nucleosomes in chromatin and are essential for accurate chromosome segregation. Centromeric chromatin epigenetically seeds new CENP-A nucleosome formation, thereby maintaining functional centromeres as cells divide. The features within centromeric chromatin that direct new CENP-A assembly remain unclear. Here, we developed a cell-free CENP-A assembly system that enabled the study of chromatin-bound CENP-A and soluble CENP-A separately. We show that two distinct domains of CENP-A within existing CENP-A nucleosomes are required for new CENP-A assembly and that CENP-A nucleosomes recruit the CENP-A assembly factors CENP-C and M18BP1 independently. Furthermore, we demonstrate that the mechanism of CENP-C recruitment to centromeres is dependent on the density of underlying CENP-A nucleosomes.
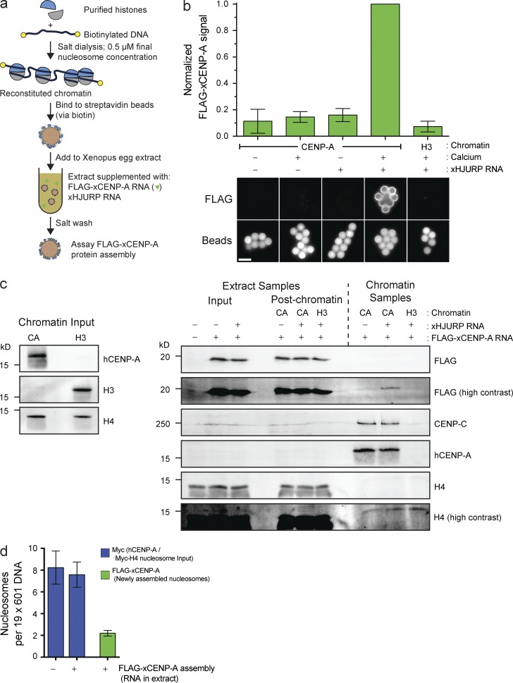
Figure 1. Reconstitution of CENP-A assembly in vitro. (a) Schematic of in vitro CENP-A assembly assay. (b) In vitro FLAG–xCENP-A assembly requires HJURP and mitotic exit. Extracts were supplemented with calcium, xHJURP RNA, or both. The top graph shows the means ± SEM; n = 5. The bottom images show FLAG–xCENP-A staining (FLAG) and bead autofluorescence (Beads). Bar, 5 µm. (c) Characterization of FLAG–xCENP-A assembly. (left) The levels of CENP-A (hCENP-A), histone H3, and histone H4 on the beads before extract addition. (right) The levels of FLAG–xCENP-A, CENP-C, and histone H4 in the extract before chromatin bead addition and after bead recovery (Extract Samples), and the chromatin bead–bound proteins after their recovery from the extract (Chromatin Samples). (d) Summary of quantitative Western blots (see Fig. S1 c) estimating the number of input nucleosomes (Myc-H4 signal) and newly assembled FLAG–xCENP-A nucleosomes per chromatin array; bars show the means ± SEM; n = 5.
Figure 2. CENP-C depletion prevents in vitro CENP-A assembly but not M18BP1 recruitment. (a) Levels of CENP-C, hCENP-A, and M18BP1 on chromatin beads after bead incubation in mock-depleted (−) or CENP-C–depleted (Δ) extracts. All bar graphs represent means ± SEM; n = 4. (b) The levels of CENP-C protein in egg extracts before (Input extracts) or after (Postchromatin extracts) incubation of chromatin beads in the extract and CENP-A assembly. The extracts were mock depleted (−), CENP-C depleted (Δ), or complemented with CENP-C (+). Tubulin is shown as a loading control. (c) CENP-C signal on chromatin was assessed after the experiment described in b; n = 3. (d) Representative images showing FLAG–xCENP-A assembly on chromatin beads as described in b. The FLAG–xCENP-A signal (top row) and the bead autofluorescence (bottom row) are shown. Bar, 5 µm. (e) Quantification of FLAG–xCENP-A assembly assays described in d; n = 3.
Figure 3. CENP-A assembly on chromatin arrays requires M18BP1 isoform 2. (a, top) M18BP1 levels in egg extract after mock depletion (−), M18BP1 depletion (Δ), or complementation with M18BP1 isoform 1 (bottom band of doublet), isoform 2 (top band of doublet) or both (1, 2, and 1/2, respectively). (bottom) A nonspecific band shown as a loading control. (b) M18BP1 (left) and FLAG–xCENP-A (right) levels on chromatin beads after M18BP1 depletion from egg extracts as described in a. All graphs show the means ± SEM, normalized to the mock-depleted CENP-A signal, n = 4. (c) CENP-C levels on chromatin beads after M18BP1 depletion as described in a.
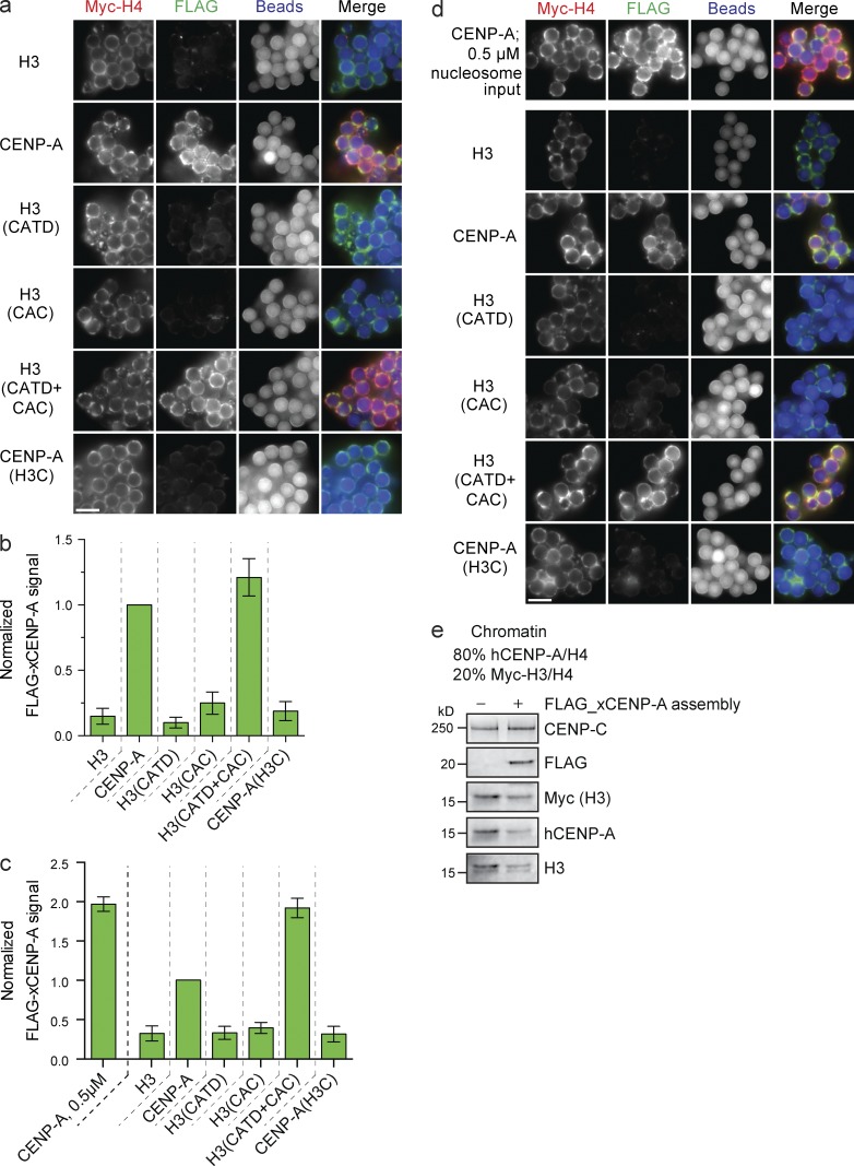
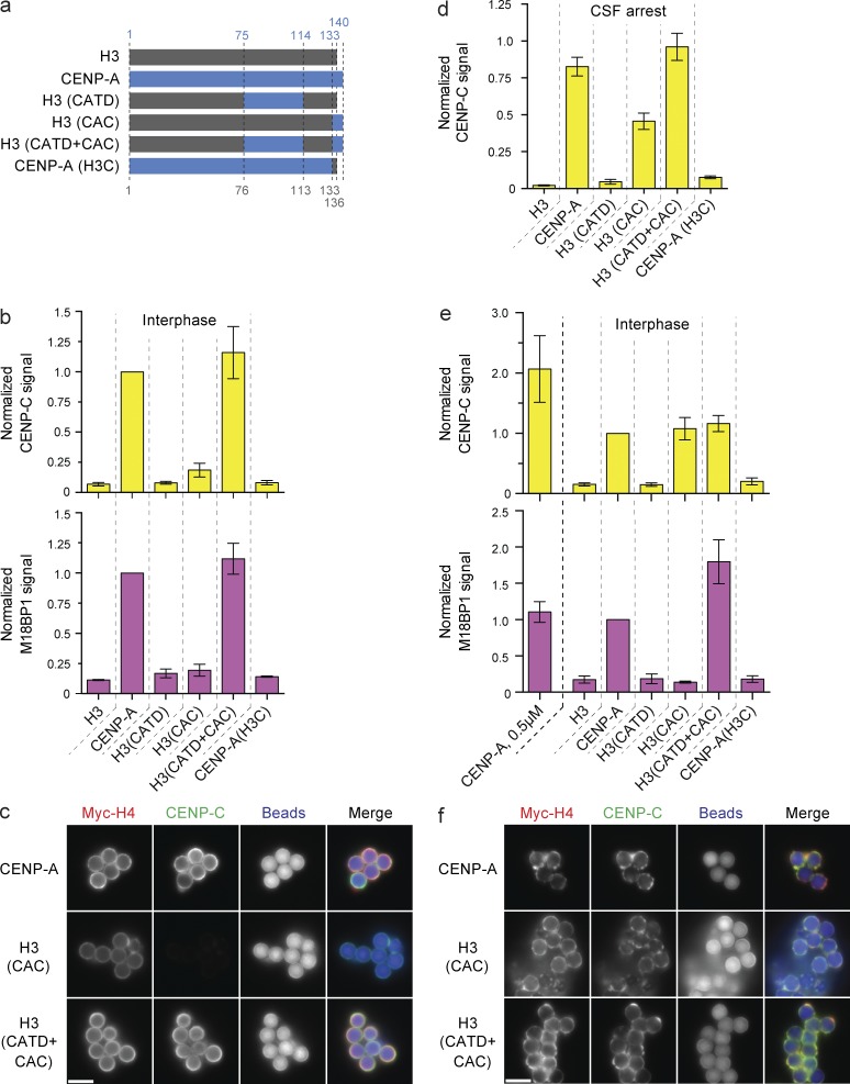
Figure 4. CAC-mediated CENP-C recruitment is dependent on high nucleosome density. (a) Schematic of the histone chimeras used and the amino acid residues of human CENP-A (blue) and histone H3 (gray), respectively. (b) CENP-C (top) and M18BP1 (bottom) levels on low saturation chimeric nucleosome arrays in interphase. Signals are compared with the amount of recruitment to wild-type CENP-A beads and internally normalized in each sample to the levels of Myc-H4 on the beads. Bars in all panels represent the means ± SEM; n = 3. (c) Fluorescent images of CENP-C recruitment to low-saturation CENP-A, H3(CAC), and H3(CATD+CAC) chromatin arrays. The Myc-H4, CENP-C, and bead autofluorescence signals are shown. (d) CENP-C levels on CENP-A/H3 chimeric nucleosome arrays reconstituted at 0.5 µM nucleosome concentration in CSF-arrested extract. Signals are normalized as in b. (e) CENP-C (top) and M18BP1 (bottom) levels on high-saturation chimeric nucleosome arrays. Signals are normalized as in b. The signal on low-saturation CENP-A arrays (CENP-A, 0.5 µM) are shown for comparison. (f) Fluorescence images of CENP-C levels on high-saturation CENP-A, H3(CAC), and H3(CATD+CAC) chromatin arrays. Images labeled as in c. Bars, 5 µm.
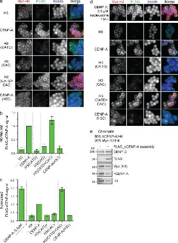
Figure 5. FLAG–xCENP-A assembly requires the CATD and CAC. (a) Fluorescence images of FLAG–xCENP-A assembly on low saturation chimeric chromatin. Myc-H4, FLAG–xCENP-A, and bead autofluorescence are shown. (b) Quantification of FLAG–xCENP-A assembly as shown in a; all bars represent means ± SEM normalized to the signal on CENP-A arrays; n = 4. (c) FLAG–xCENP-A assembly on high saturation CENP-A/H3 chimeric chromatin. Normalized as in b. n = 4. (d) Fluorescence images of FLAG–xCENP-A assembly on high saturation CENP-A/H3 chimeric chromatin. Labeled as in a. (e) Protein levels of CENP-C, FLAG–xCENP-A, Myc-H3, hCENP-A, and H3 with son saturated chromatin arrays containing 80% hCENP-A nucleosomes and 20% Myc-H3 nucleosomes after incubation in extract supplemented with buffer (−) or with FLAG_xCENP-A and xHJURP RNA (+). Bars, 5 µm.
Bassett,
HJURP uses distinct CENP-A surfaces to recognize and to stabilize CENP-A/histone H4 for centromere assembly.
2012, Pubmed
Bassett,
HJURP uses distinct CENP-A surfaces to recognize and to stabilize CENP-A/histone H4 for centromere assembly.
2012,
Pubmed Bergmann,
Epigenetic engineering shows H3K4me2 is required for HJURP targeting and CENP-A assembly on a synthetic human kinetochore.
2011,
Pubmed Bernad,
Xenopus HJURP and condensin II are required for CENP-A assembly.
2011,
Pubmed
,
Xenbase Black,
Structural determinants for generating centromeric chromatin.
2004,
Pubmed Blower,
Conserved organization of centromeric chromatin in flies and humans.
2002,
Pubmed Bodor,
The quantitative architecture of centromeric chromatin.
2014,
Pubmed Bodor,
Assembly in G1 phase and long-term stability are unique intrinsic features of CENP-A nucleosomes.
2013,
Pubmed Carroll,
Dual recognition of CENP-A nucleosomes is required for centromere assembly.
2010,
Pubmed Carroll,
Centromere assembly requires the direct recognition of CENP-A nucleosomes by CENP-N.
2009,
Pubmed Cheeseman,
Molecular architecture of the kinetochore-microtubule interface.
2008,
Pubmed Dambacher,
CENP-C facilitates the recruitment of M18BP1 to centromeric chromatin.
2012,
Pubmed Desai,
The use of Xenopus egg extracts to study mitotic spindle assembly and function in vitro.
1999,
Pubmed
,
Xenbase Dunleavy,
H3.3 is deposited at centromeres in S phase as a placeholder for newly assembled CENP-A in G₁ phase.
2011,
Pubmed Dunleavy,
HJURP is a cell-cycle-dependent maintenance and deposition factor of CENP-A at centromeres.
2009,
Pubmed Erhardt,
Genome-wide analysis reveals a cell cycle-dependent mechanism controlling centromere propagation.
2008,
Pubmed Fachinetti,
DNA Sequence-Specific Binding of CENP-B Enhances the Fidelity of Human Centromere Function.
2015,
Pubmed Fachinetti,
A two-step mechanism for epigenetic specification of centromere identity and function.
2013,
Pubmed Folco,
The CENP-A N-tail confers epigenetic stability to centromeres via the CENP-T branch of the CCAN in fission yeast.
2015,
Pubmed Foltz,
Centromere-specific assembly of CENP-a nucleosomes is mediated by HJURP.
2009,
Pubmed Foltz,
The human CENP-A centromeric nucleosome-associated complex.
2006,
Pubmed Fujita,
Priming of centromere for CENP-A recruitment by human hMis18alpha, hMis18beta, and M18BP1.
2007,
Pubmed Geiss,
CENP-A arrays are more condensed than canonical arrays at low ionic strength.
2014,
Pubmed
,
Xenbase Guse,
In vitro centromere and kinetochore assembly on defined chromatin templates.
2011,
Pubmed
,
Xenbase Guse,
A cell-free system for functional centromere and kinetochore assembly.
2012,
Pubmed
,
Xenbase Hayashi,
Mis16 and Mis18 are required for CENP-A loading and histone deacetylation at centromeres.
2004,
Pubmed Hayashi,
Schizosaccharomyces pombe centromere protein Mis19 links Mis16 and Mis18 to recruit CENP-A through interacting with NMD factors and the SWI/SNF complex.
2014,
Pubmed Hellwig,
Dynamics of CENP-N kinetochore binding during the cell cycle.
2011,
Pubmed Hinshaw,
An Iml3-Chl4 heterodimer links the core centromere to factors required for accurate chromosome segregation.
2013,
Pubmed Hori,
The CCAN recruits CENP-A to the centromere and forms the structural core for kinetochore assembly.
2013,
Pubmed Hori,
CCAN makes multiple contacts with centromeric DNA to provide distinct pathways to the outer kinetochore.
2008,
Pubmed Jansen,
Propagation of centromeric chromatin requires exit from mitosis.
2007,
Pubmed Kato,
A conserved mechanism for centromeric nucleosome recognition by centromere protein CENP-C.
2013,
Pubmed Kwon,
CENP-C is involved in chromosome segregation, mitotic checkpoint function, and kinetochore assembly.
2007,
Pubmed Lagana,
A small GTPase molecular switch regulates epigenetic centromere maintenance by stabilizing newly incorporated CENP-A.
2010,
Pubmed Logsdon,
Both tails and the centromere targeting domain of CENP-A are required for centromere establishment.
2015,
Pubmed Maddox,
Functional genomics identifies a Myb domain-containing protein family required for assembly of CENP-A chromatin.
2007,
Pubmed McKinley,
Polo-like kinase 1 licenses CENP-A deposition at centromeres.
2014,
Pubmed Miell,
CENP-A confers a reduction in height on octameric nucleosomes.
2013,
Pubmed Milks,
Dissection of CENP-C-directed centromere and kinetochore assembly.
2009,
Pubmed
,
Xenbase Moree,
CENP-C recruits M18BP1 to centromeres to promote CENP-A chromatin assembly.
2011,
Pubmed
,
Xenbase Nechemia-Arbely,
Replicating centromeric chromatin: spatial and temporal control of CENP-A assembly.
2012,
Pubmed Ohzeki,
Breaking the HAC Barrier: histone H3K9 acetyl/methyl balance regulates CENP-A assembly.
2012,
Pubmed Okada,
The CENP-H-I complex is required for the efficient incorporation of newly synthesized CENP-A into centromeres.
2006,
Pubmed Panchenko,
Replacement of histone H3 with CENP-A directs global nucleosome array condensation and loosening of nucleosome superhelical termini.
2011,
Pubmed Sekulic,
Molecular underpinnings of centromere identity and maintenance.
2012,
Pubmed Silva,
Cdk activity couples epigenetic centromere inheritance to cell cycle progression.
2012,
Pubmed Subramanian,
Eic1 links Mis18 with the CCAN/Mis6/Ctf19 complex to promote CENP-A assembly.
2014,
Pubmed Sullivan,
Centromeric chromatin exhibits a histone modification pattern that is distinct from both euchromatin and heterochromatin.
2004,
Pubmed Tachiwana,
HJURP involvement in de novo CenH3(CENP-A) and CENP-C recruitment.
2015,
Pubmed Tan,
A modular polycistronic expression system for overexpressing protein complexes in Escherichia coli.
2001,
Pubmed Westhorpe,
Functions of the centromere and kinetochore in chromosome segregation.
2013,
Pubmed Westhorpe,
The centromere: epigenetic control of chromosome segregation during mitosis.
2014,
Pubmed Yu,
Dynamic phosphorylation of CENP-A at Ser68 orchestrates its cell-cycle-dependent deposition at centromeres.
2015,
Pubmed