XB-ART-51259
J Cell Biol
2015 Sep 14;2106:899-916. doi: 10.1083/jcb.201506020.
Show Gene links
Show Anatomy links
Kinetochore function is controlled by a phospho-dependent coexpansion of inner and outer components.
Wynne DJ, Funabiki H.
???displayArticle.abstract???
It is widely accepted that the kinetochore is built on CENP-A-marked centromeric chromatin in a hierarchical order from inner to outer kinetochore. Recruitment of many kinetochore proteins depends on microtubule attachment status, but it remains unclear how their assembly/disassembly is orchestrated. Applying 3D structured illumination microscopy to Xenopus laevis egg extracts, here we reveal that in the absence of microtubule attachment, proteins responsible for lateral attachment and spindle checkpoint signaling expand to form micrometer-scale fibrous structures over CENP-A-free chromatin, whereas a core module responsible for end-on attachment (CENP-A, CENP-T, and Ndc80) does not. Both outer kinetochore proteins (Bub1, BubR1, Mad1, and CENP-E) and the inner kinetochore component CENP-C are integral components of the expandable module, whose assembly depends on multiple mitotic kinases (Aurora B, Mps1, and Plx1) and is suppressed by protein phosphatase 1. We propose that phospho-dependent coexpansion of CENP-C and outer kinetochore proteins promotes checkpoint signal amplification and lateral attachment, whereas their selective disassembly enables the transition to end-on attachment.
???displayArticle.pubmedLink??? 26347137
???displayArticle.pmcLink??? PMC4576862
???displayArticle.link??? J Cell Biol
???displayArticle.grants??? [+]
S10RR031855 NCRR NIH HHS , R01GM075249 NIGMS NIH HHS , S10 RR031855 NCRR NIH HHS , F32 GM103147 NIGMS NIH HHS , F32GM103147 NIGMS NIH HHS , R01 GM075249 NIGMS NIH HHS
Species referenced: Xenopus laevis
Genes referenced: aurkb bub1 bub1b cenpa cenpc cenpe cenpt ddx59 gnl3 mxd1 ndc80 plk1 rps27
???attribute.lit??? ???displayArticles.show???
|
|
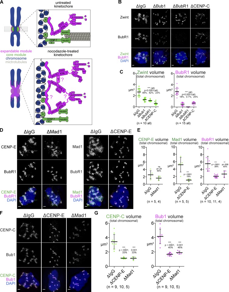
Figure 1. Kinetochores expand by forming micrometer-scale fibrous structures that extend throughout the chromosome mass in the absence of microtubules. (AâD) Comparison of mitotic chromosomes and kinetochores in human RPE-hTERT cells (A and B) and Xenopus egg extracts (C and D) in the presence (right) or absence (left) of 33 µM nocodazole to completely depolymerize microtubules (not depicted). Each image represents a set of chromosomes derived from a single nucleus. Centromeres are stained (green) with CREST antisera (A and B) or CENP-A (C and D) and costained for the outer kinetochore protein BubR1 (magenta) and DAPI (blue). All chromosomes (A and C; bars, 1 µm) and blowups of sister centromeres (B and D; bars, 0.2 µm) are shown at the same magnification to allow size comparison. (B and D) Colored arrows indicate lengths of maximum BubR1 signal perpendicular to the centromereâcentromere axis (magenta) and the distance between centroids of centromere signals (green). White arrows indicate length measurements of traces along the filamentous structure beginning from the centroid of the nearest CENP-A focus. (E) Quantification of the total kinetochore staining on the chromosome cluster. Mean and standard deviation plotted in black. Mean values and fold change indicated above. MannâWhitney test: ns, P > 0.5; *, P < 0.05; **, P < 0.01; ***, P < 0.001 (n = 4â10 nuclei). (F) Staining of KMN network components (green) in nocodazole-treated extracts costained with BubR1 (magenta, chromosomes not depicted). Bars, 1 µm. All images are maximum intensity projections of 3D-SIM datasets. A.U., arbitrary unit. |
|
|
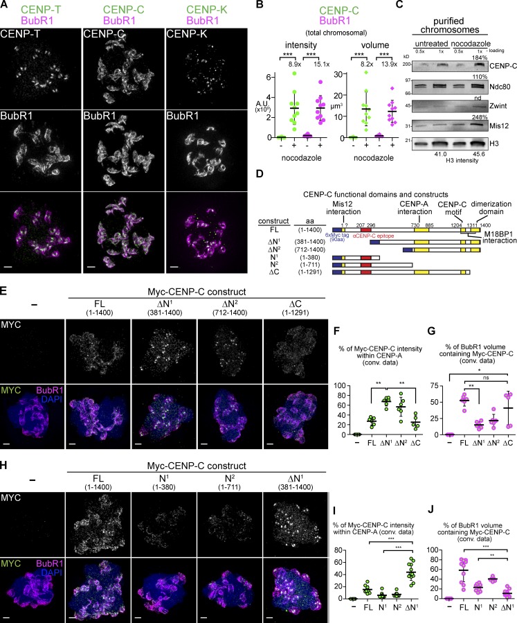
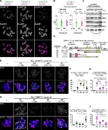
Figure 2. CENP-C is a component of the expanded kinetochore. (A) Staining of CCAN proteins (green) in nocodazole-treated extracts costained with BubR1 (magenta, chromosomes not depicted). (B) Quantification of the total kinetochore staining on the chromosome cluster. Mean, standard deviation, and fold change indicated in black (n = 8–10 nuclei). (C) Western blots of chromosomes purified from untreated or nocodazole-treated extracts. Percent values calculated by correcting raw values with the ratio of H3 signal. (D) Schematic of Xenopus CENP-C protein and constructs used in D–I. (E) Mitotic chromosomes assembled in extracts in which the indicated 6×Myc–CENP-C construct was expressed. (F and G) Quantification of data from D, comparing the Myc signal to CENP-A or BubR1 staining. (H–J) Sample preparation and quantification as in E–G. Mann–Whitney test: ns, P > 0.5; *, P < 0.05; **, P < 0.01; ***, P < 0.001. All images are maximum intensity projections of 3D-SIM datasets; bars, 1 µm. A.U., arbitrary unit. |
|
|
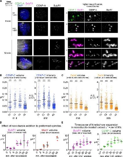
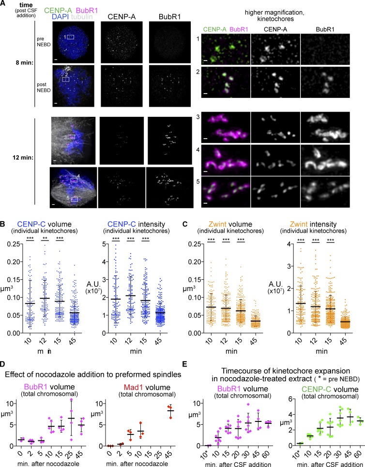
Figure 3. The kinetics of expansion. (A) Examples of kinetochore staining at time points shortly after nuclear envelope breakdown (∼10 min after addition of fresh CSF extract to induce M phase entry). (left) Images of two nuclei at each time point to illustrate the types of figures seen at that time point. Bars, 1 µm. (right) Higher magnification images of a group of kinetochores from each nucleus. Note that after 8 min, small amounts of BubR1 have loaded only in nuclei that have lost their circularity and have presumably completed nuclear envelope breakdown (NEBD). In contrast, after 12 min, much more BubR1 staining can be seen, particularly in kinetochores in locations where the spindle is more disorganized (inset 3 and 4; bars, 0.2 µm). All images are maximum intensity projections of 3D-SIM datasets. (B and C) Quantification of individual kinetochore signals for the indicated protein over a time course during spindle assembly. Significance relative to the 45-min value. Mann–Whitney test: ***, P < 0.001; **, P < 0.01. n > 100 kinetochores from 5–8 nuclei. (D and E) Quantification of total signal from chromosome clusters for the indicated kinetochore component over a time course to indicate the rate of kinetochore expansion. Mean and standard deviation are plotted in black. A.U., arbitrary unit. |
|
|
Figure 4. Formation of the expanded kinetochore requires outer kinetochore proteins and CENP-C. (A) Model of kinetochore expansion. Proteins present on the expanded kinetochore are shown in magenta, whereas the core kinetochore proteins are in green. Question marks indicate sites of potential oligomerization. (B–G) Mitotic chromosomes assembled in Xenopus egg extracts after depletion indicated, treated with nocodazole, and stained for the kinetochore proteins indicated. Bars, 1 µm. (C, E, and G) Quantification of total signal from chromosome clusters in extracts from B, D, and F. P-values from Mann–Whitney test and percentage of mean value relative to ΔIgG are indicated above each condition. Mean and standard deviation are plotted in black. All images are maximum intensity projections of 3D-SIM datasets. |
|
|
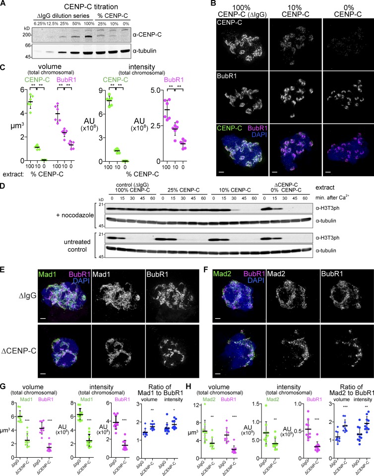
Figure 5. CENP-C–dependent kinetochore expansion supports the SAC signal. (A) Extracts were immunodepleted of CENP-C and mixed with control extract to produce intermediate levels of CENP-C. (B) Mitotic chromosomes assembled in CENP-C titration extracts shown in A and treated with nocodazole. Bars, 1 µm. (C) Quantification of total signal for samples as in B. (D) Extracts described in A were assayed for checkpoint activity by challenging M-phase extract to cycle into interphase upon addition of calcium, which does not occur over 60 min in control extracts but occurred after 30 min in extracts with 10% and more rapidly in extracts with 0% of endogenous CENP-C. Cell cycle state was monitored by the presence of phosphorylated Threonine 3 of Histone H3 (H3T3ph). (E and F) Mitotic chromosomes assembled in nocodazole-treated control (ΔIgG) or CENP-C–depleted (ΔCENP-C) extracts and stained for the indicated checkpoint protein. (G and H) Quantification of total signal from E and F. Mean and standard deviation in black. Mann–Whitney test: ***, P < 0.0005; **, P < 0.01; *, P < 0.05. All images are maximum intensity projections of 3D-SIM datasets. AU, arbitrary unit. |
|
|
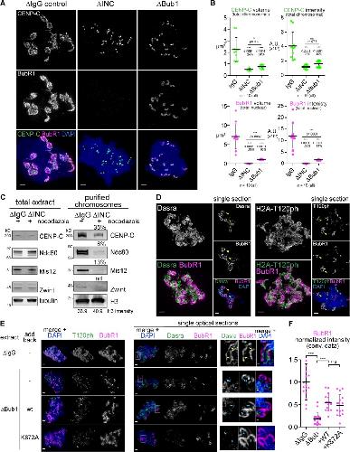
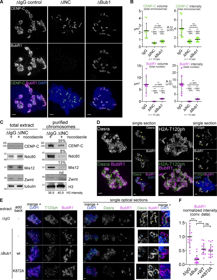
Figure 6. Aurora B is required for the core outer kinetochore, whereas Bub1 is specifically required for the expandable module. (A) Mitotic chromosomes assembled in Xenopus egg extracts immunodepleted of Bub1 kinase (ΔBub1) or the CPC using antibodies recognizing INCENP (ΔINC) and treated with nocodazole. (B) Quantification of the total signal, P values from Mann–Whitney test, and percentage of control mean value are shown. A.U., arbitrary unit. (C) Western blots of total extract (left) and chromosomes purified from nocodazole-treated control (ΔIgG) or CPC-depleted (ΔINC) extracts (right) show a reduction in CENP-C and a more severe loss of Ndc80, Mis12, and Zwint signal. (D) Mitotic chromosomes assembled in nocodazole-treated extracts. (left) Maximum intensity projections of whole nuclei. (right) Single optical section from the same dataset to highlight the inner centromeric staining underlying the expanded kinetochores (yellow arrows). (E) Mitotic chromosomes assembled in indicated extracts. Higher magnification images of a single optical section within the chromosome mass of Dasra-stained samples (area of inset shown with white boxes) are shown in the right-most panels to highlight the mislocalization of the CPC in all Bub1-depleted nuclei (cyan arrows) relative to controls (yellow arrows). wt, wild type. (F) Quantification normalized to the intensity of the BubR1 staining in control depletion (ΔIgG). Mean and standard deviation plotted in black. Mann–Whitney test: ***, P < 0.0001; ns, P = 0.28. All images are maximum intensity projections, except when “single section” is indicated, of 3D-SIM datasets. Bars: (A, D, and E, left) 1 µm; (E, right) 0.2 µm. |
|
|
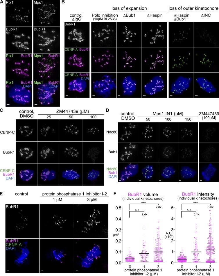
Figure 7. A balance of kinase and phosphatase activity tunes the extent of expansion. (A–D) Mitotic chromosomes assembled in the indicated nocodazole-treated extract. (E) Mitotic spindles assembled in extracts treated with 1–3 µM PP1 inhibitor I-2 and processed for immunofluorescence against BubR1 (top, white; bottom, magenta). (F) Quantification of BubR1 signal for individual kinetochores, mean, standard deviation, and fold change in black. Mann–Whitney test: ***, P < 0.0001. All images are maximum intensity projections of 3D-SIM datasets; bars, 1 µm. A.U., arbitrary unit. |
|
|
Figure 8. Assembly of distinct functional modules within the kinetochore. (A) Comparison of the conventional view of kinetochore structure and assembly with our model of the kinetochore as distinct functional domains: an expandable and core module, each comprised of both inner and outer kinetochore components. Arrows indicate the direction of kinetochore assembly. (B) Schematic of the functional transition promoted by the dynamics of the expandable module. |
References [+] :
Abrieu,
Mps1 is a kinetochore-associated kinase essential for the vertebrate mitotic checkpoint.
2001, Pubmed,
Xenbase
Abrieu, Mps1 is a kinetochore-associated kinase essential for the vertebrate mitotic checkpoint. 2001, Pubmed , Xenbase
Akiyoshi, The aurora B kinase promotes inner and outer kinetochore interactions in budding yeast. 2013, Pubmed
Basilico, The pseudo GTPase CENP-M drives human kinetochore assembly. 2014, Pubmed
Boyarchuk, Bub1 is essential for assembly of the functional inner centromere. 2007, Pubmed , Xenbase
Cheerambathur, Crosstalk between microtubule attachment complexes ensures accurate chromosome segregation. 2013, Pubmed
Cheeseman, KNL1 and the CENP-H/I/K complex coordinately direct kinetochore assembly in vertebrates. 2008, Pubmed
Cheeseman, The conserved KMN network constitutes the core microtubule-binding site of the kinetochore. 2006, Pubmed
Chen, BubR1 is essential for kinetochore localization of other spindle checkpoint proteins and its phosphorylation requires Mad1. 2002, Pubmed , Xenbase
Chen, Association of spindle assembly checkpoint component XMAD2 with unattached kinetochores. 1996, Pubmed , Xenbase
Chen, Phosphorylation and activation of Bub1 on unattached chromosomes facilitate the spindle checkpoint. 2004, Pubmed , Xenbase
Chen, Spindle checkpoint protein Xmad1 recruits Xmad2 to unattached kinetochores. 1998, Pubmed , Xenbase
Cleveland, Centromeres and kinetochores: from epigenetics to mitotic checkpoint signaling. 2003, Pubmed
De La Fuente, ATRX contributes to epigenetic asymmetry and silencing of major satellite transcripts in the maternal genome of the mouse embryo. 2015, Pubmed
DeLuca, Hec1 and nuf2 are core components of the kinetochore outer plate essential for organizing microtubule attachment sites. 2005, Pubmed
DeLuca, Kinetochore microtubule dynamics and attachment stability are regulated by Hec1. 2006, Pubmed
Desai, The use of Xenopus egg extracts to study mitotic spindle assembly and function in vitro. 1999, Pubmed , Xenbase
Elowe, Tension-sensitive Plk1 phosphorylation on BubR1 regulates the stability of kinetochore microtubule interactions. 2007, Pubmed
Emanuele, Measuring the stoichiometry and physical interactions between components elucidates the architecture of the vertebrate kinetochore. 2005, Pubmed , Xenbase
Emanuele, Aurora B kinase and protein phosphatase 1 have opposing roles in modulating kinetochore assembly. 2008, Pubmed , Xenbase
Espeut, Phosphorylation relieves autoinhibition of the kinetochore motor Cenp-E. 2008, Pubmed , Xenbase
Foley, Microtubule attachment and spindle assembly checkpoint signalling at the kinetochore. 2013, Pubmed
Funabiki, The Xenopus chromokinesin Xkid is essential for metaphase chromosome alignment and must be degraded to allow anaphase chromosome movement. 2000, Pubmed , Xenbase
Funabiki, Making an effective switch at the kinetochore by phosphorylation and dephosphorylation. 2013, Pubmed
Gassmann, A new mechanism controlling kinetochore-microtubule interactions revealed by comparison of two dynein-targeting components: SPDL-1 and the Rod/Zwilch/Zw10 complex. 2008, Pubmed
Gassmann, Removal of Spindly from microtubule-attached kinetochores controls spindle checkpoint silencing in human cells. 2010, Pubmed
Ghenoiu, Autoinhibition and Polo-dependent multisite phosphorylation restrict activity of the histone H3 kinase Haspin to mitosis. 2013, Pubmed , Xenbase
Gudimchuk, Kinetochore kinesin CENP-E is a processive bi-directional tracker of dynamic microtubule tips. 2013, Pubmed
Gustafsson, Three-dimensional resolution doubling in wide-field fluorescence microscopy by structured illumination. 2008, Pubmed
Hannak, Investigating mitotic spindle assembly and function in vitro using Xenopus laevis egg extracts. 2006, Pubmed , Xenbase
Hara, A cytoplasmic clock with the same period as the division cycle in Xenopus eggs. 1980, Pubmed , Xenbase
Hoffman, Microtubule-dependent changes in assembly of microtubule motor proteins and mitotic spindle checkpoint proteins at PtK1 kinetochores. 2001, Pubmed
Hori, The CCAN recruits CENP-A to the centromere and forms the structural core for kinetochore assembly. 2013, Pubmed
Hori, CENP-O class proteins form a stable complex and are required for proper kinetochore function. 2008, Pubmed
Howell, Spindle checkpoint protein dynamics at kinetochores in living cells. 2004, Pubmed
Howell, Cytoplasmic dynein/dynactin drives kinetochore protein transport to the spindle poles and has a role in mitotic spindle checkpoint inactivation. 2001, Pubmed
Kallio, Inhibition of aurora B kinase blocks chromosome segregation, overrides the spindle checkpoint, and perturbs microtubule dynamics in mitosis. 2002, Pubmed , Xenbase
Kang, Self-regulated Plk1 recruitment to kinetochores by the Plk1-PBIP1 interaction is critical for proper chromosome segregation. 2006, Pubmed
Kapoor, Chromosomes can congress to the metaphase plate before biorientation. 2006, Pubmed
Kelly, Survivin reads phosphorylated histone H3 threonine 3 to activate the mitotic kinase Aurora B. 2010, Pubmed , Xenbase
Kern, The outer kinetochore protein KNL-1 contains a defined oligomerization domain in nematodes. 2015, Pubmed
Kim, Structure of human Mad1 C-terminal domain reveals its involvement in kinetochore targeting. 2012, Pubmed
Kim, Multiple assembly mechanisms anchor the KMN spindle checkpoint platform at human mitotic kinetochores. 2015, Pubmed
Kim, CENP-E combines a slow, processive motor and a flexible coiled coil to produce an essential motile kinetochore tether. 2008, Pubmed , Xenbase
Kimelman, The events of the midblastula transition in Xenopus are regulated by changes in the cell cycle. 1987, Pubmed , Xenbase
Kiyomitsu, Protein interaction domain mapping of human kinetochore protein Blinkin reveals a consensus motif for binding of spindle assembly checkpoint proteins Bub1 and BubR1. 2011, Pubmed
Kwiatkowski, Small-molecule kinase inhibitors provide insight into Mps1 cell cycle function. 2010, Pubmed
London, Phosphoregulation of Spc105 by Mps1 and PP1 regulates Bub1 localization to kinetochores. 2012, Pubmed
Maddox, Direct observation of microtubule dynamics at kinetochores in Xenopus extract spindles: implications for spindle mechanics. 2003, Pubmed , Xenbase
Magidson, The spatial arrangement of chromosomes during prometaphase facilitates spindle assembly. 2011, Pubmed
Mao, Microtubule capture by CENP-E silences BubR1-dependent mitotic checkpoint signaling. 2005, Pubmed , Xenbase
Mao, Activating and silencing the mitotic checkpoint through CENP-E-dependent activation/inactivation of BubR1. 2003, Pubmed , Xenbase
Maresca, The long and the short of it: linker histone H1 is required for metaphase chromosome compaction. 2006, Pubmed , Xenbase
Martin-Lluesma, Role of Hec1 in spindle checkpoint signaling and kinetochore recruitment of Mad1/Mad2. 2002, Pubmed
Matsumura, Polo-like kinase 1 facilitates chromosome alignment during prometaphase through BubR1. 2007, Pubmed
McCleland, The highly conserved Ndc80 complex is required for kinetochore assembly, chromosome congression, and spindle checkpoint activity. 2003, Pubmed , Xenbase
McEwen, A new look at kinetochore structure in vertebrate somatic cells using high-pressure freezing and freeze substitution. 1998, Pubmed
Milks, Dissection of CENP-C-directed centromere and kinetochore assembly. 2009, Pubmed , Xenbase
Minshull, A MAP kinase-dependent spindle assembly checkpoint in Xenopus egg extracts. 1994, Pubmed , Xenbase
Monen, Differential role of CENP-A in the segregation of holocentric C. elegans chromosomes during meiosis and mitosis. 2005, Pubmed
Murray, Cell cycle extracts. 1991, Pubmed
Nijenhuis, A TPR domain-containing N-terminal module of MPS1 is required for its kinetochore localization by Aurora B. 2013, Pubmed
Nishino, CENP-T provides a structural platform for outer kinetochore assembly. 2013, Pubmed
Overlack, A molecular basis for the differential roles of Bub1 and BubR1 in the spindle assembly checkpoint. 2015, Pubmed
Perpelescu, The ABCs of CENPs. 2011, Pubmed
Petrovic, Modular assembly of RWD domains on the Mis12 complex underlies outer kinetochore organization. 2014, Pubmed
Pinsky, Protein phosphatase 1 regulates exit from the spindle checkpoint in budding yeast. 2009, Pubmed
Przewloka, CENP-C is a structural platform for kinetochore assembly. 2011, Pubmed
Rago, Distinct organization and regulation of the outer kinetochore KMN network downstream of CENP-C and CENP-T. 2015, Pubmed
Ribeiro, A super-resolution map of the vertebrate kinetochore. 2010, Pubmed
Rieder, The formation, structure, and composition of the mammalian kinetochore and kinetochore fiber. 1982, Pubmed
Rieder, Kinetochores are transported poleward along a single astral microtubule during chromosome attachment to the spindle in newt lung cells. 1990, Pubmed
Rosenberg, KNL1/Spc105 recruits PP1 to silence the spindle assembly checkpoint. 2011, Pubmed
Sampath, The chromosomal passenger complex is required for chromatin-induced microtubule stabilization and spindle assembly. 2004, Pubmed , Xenbase
Schermelleh, Subdiffraction multicolor imaging of the nuclear periphery with 3D structured illumination microscopy. 2008, Pubmed
Schleiffer, CENP-T proteins are conserved centromere receptors of the Ndc80 complex. 2012, Pubmed
Screpanti, Direct binding of Cenp-C to the Mis12 complex joins the inner and outer kinetochore. 2011, Pubmed
Shah, Dynamics of centromere and kinetochore proteins; implications for checkpoint signaling and silencing. 2004, Pubmed
Sharp-Baker, Spindle checkpoint protein Bub1 is required for kinetochore localization of Mad1, Mad2, Bub3, and CENP-E, independently of its kinase activity. 2001, Pubmed , Xenbase
Shepperd, Phosphodependent recruitment of Bub1 and Bub3 to Spc7/KNL1 by Mph1 kinase maintains the spindle checkpoint. 2012, Pubmed
Skibbens, Directional instability of kinetochore motility during chromosome congression and segregation in mitotic newt lung cells: a push-pull mechanism. 1993, Pubmed
Stear, The Caenorhabditis elegans kinetochore reorganizes at prometaphase and in response to checkpoint stimuli. 2004, Pubmed
Sugimoto, Characterization of internal DNA-binding and C-terminal dimerization domains of human centromere/kinetochore autoantigen CENP-C in vitro: role of DNA-binding and self-associating activities in kinetochore organization. 1997, Pubmed
Suijkerbuijk, Integration of kinase and phosphatase activities by BUBR1 ensures formation of stable kinetochore-microtubule attachments. 2012, Pubmed
Suzuki, Spindle microtubules generate tension-dependent changes in the distribution of inner kinetochore proteins. 2011, Pubmed
Thrower, Modulation of CENP-E organization at kinetochores by spindle microtubule attachment. 1996, Pubmed
Vanoosthuyse, A novel protein phosphatase 1-dependent spindle checkpoint silencing mechanism. 2009, Pubmed
Varma, The KMN protein network--chief conductors of the kinetochore orchestra. 2012, Pubmed
Vigneron, Kinetochore localization of spindle checkpoint proteins: who controls whom? 2004, Pubmed , Xenbase
Wan, Protein architecture of the human kinetochore microtubule attachment site. 2009, Pubmed
Weaver, Centromere-associated protein-E is essential for the mammalian mitotic checkpoint to prevent aneuploidy due to single chromosome loss. 2003, Pubmed
Westhorpe, Functions of the centromere and kinetochore in chromosome segregation. 2013, Pubmed
Wojcik, Kinetochore dynein: its dynamics and role in the transport of the Rough deal checkpoint protein. 2001, Pubmed
Wong, Loading of the 3F3/2 antigen onto kinetochores is dependent on the ordered assembly of the spindle checkpoint proteins. 2006, Pubmed , Xenbase
Wood, CENP-E is a plus end-directed kinetochore motor required for metaphase chromosome alignment. 1997, Pubmed , Xenbase
Wynne, Kinetochore function is controlled by a phospho-dependent coexpansion of inner and outer components. 2015, Pubmed
Yamagishi, Two histone marks establish the inner centromere and chromosome bi-orientation. 2010, Pubmed
Yamagishi, MPS1/Mph1 phosphorylates the kinetochore protein KNL1/Spc7 to recruit SAC components. 2012, Pubmed
Yang, Phosphorylation of HsMis13 by Aurora B kinase is essential for assembly of functional kinetochore. 2008, Pubmed
Zhou, Polo-like kinase-1 triggers histone phosphorylation by Haspin in mitosis. 2014, Pubmed
Zierhut, Nucleosomal regulation of chromatin composition and nuclear assembly revealed by histone depletion. 2014, Pubmed , Xenbase
