Click here to close
Hello! We notice that you are using Internet Explorer, which is not supported by Xenbase and may cause the site to display incorrectly.
We suggest using a current version of Chrome,
FireFox, or Safari.
PLoS One
2015 Sep 01;109:e0135249. doi: 10.1371/journal.pone.0135249.
Show Gene links
Show Anatomy links
Basic Properties of the p38 Signaling Pathway in Response to Hyperosmotic Shock.
Ben Messaoud N, Katzarova I, López JM.
???displayArticle.abstract???
Some properties of signaling systems, like ultrasensitivity, hysteresis (a form of biochemical memory), and all-or-none responses at a single cell level, are important to understand the regulation of irreversible processes. Xenopus oocytes are a suitable cell model to study these properties. The p38MAPK (mitogen-activated protein kinase) pathway is activated by different stress stimuli, including osmostress, and regulates multiple biological processes, from immune response to cell cycle. Recently, we have reported that activation of p38 and JNK regulate osmostress-induced apoptosis in Xenopus oocytes and that sustained activation of p38 accelerates cytochrome c release and caspase-3 activation. However, the signaling properties of p38 in response to hyperosmotic shock have not been studied. Here we show, using Xenopus oocytes as a cell model, that hyperosmotic shock activates the p38 signaling pathway with an ultrasensitive and bimodal response in a time-dependent manner, and with low hysteresis. At a single cell level, p38 activation is not well correlated with cytochrome c release 2 h after hyperosmotic shock, but a good correlation is observed at 4 h after treatment. Interestingly, cytochrome c microinjection induces p38 phosphorylation through caspase-3 activation, and caspase inhibition reduces p38 activation induced by osmostress, indicating that a positive feedback loop is engaged by hyperosmotic shock. To know the properties of the stress protein kinases activated by hyperosmotic shock will facilitate the design of computational models to predict cellular responses in human diseases caused by perturbations in fluid osmolarity.
???displayArticle.pubmedLink???
26335493 ???displayArticle.pmcLink???PMC4559375 ???displayArticle.link???PLoS One
Fig 2. p38 is ultrasensitive to hyperosmolar sorbitol.Oocytes were treated with increasing concentrations of sorbitol for 4 h and pools of 20 oocytes were collected and lysed to analyze pp38, p38, cytochrome c (CC), and cleaved caspase-3 by Western blot. p38 activity is represented as pp38/p38 ratio, giving 100% value to the highest activity. Results are represented as mean ± SEM of four independent experiments. Hill coefficient (nH) was calculated with SAS 9.2 informatics program and represented with GraphPad Prism 4 program. A representative Western blot is shown. Caspase-3 activity was determined at different concentrations of sorbitol as reported before. Data are represented as mean ± SEM (n = 3), *p<0.05 (ANOVA and Dunnett’s test) comparing with non treated oocytes.
Fig 3. Monostability in the p38 signaling system.Time course of p38 activation in oocytes treated with 300 mM sorbitol. After 4 h of treatment (arrow), oocytes were washed several times with MBS and maintained in MBS without sorbitol. Pools of 20 oocytes were collected at different times to determine pp38, p38, cytochrome c (CC), and cleaved caspase-3 by Western blot. p38 activity is represented as pp38/p38 ratio, given 100% value to the highest activity. Results are represented as mean ± SEM of three independent experiments. A representative Western blot is shown. Caspase-3 activity was determined as reported before. Data are represented as mean ± SEM (n = 3), *p<0.05 (ANOVA and Dunnett’s test) comparing with non treated oocytes.
Fig 4. Bimodal and time-dependent response of the p38 system to hyperosmolar sorbitol.(A) Oocytes were incubated with 200 mM sorbitol for 2 h and pp38, p38, and cytochrome c (CC) were measured by Western blot in individual oocytes. p38 activity is represented as pp38/p38 ratio, taking as maximum activity (100% value) the oocytes treated with 400 mM sorbitol (M). Each box represents one individual oocyte. Results are the pool of three independent experiments. The Western blot shows a representative experiment. The arrow indicates no correlation between p38 activation and cytochrome c release at 2 h. (B) p38 activity in individual oocytes treated with 200 mM sorbitol for 4 h. Activity was measured by Western blot, as described previously, and the results expressed as pp38/p38, taking as maximum activity the value obtained with 400 mM sorbitol. (C) Correlation between pp38 and cytochrome c in oocytes incubated with 200 mM sorbitol for 2 h. pp38 and cytochrome c (CC) levels were determined by Western blot in individual oocytes (n = 50) from 5 independent experiments, giving 100% value to individual oocytes treated with 400 mM sorbitol. The data obtained for each oocyte was represented graphically and the correlation coefficient (Pearson r, Spearman r) calculated with GraphPad Prism4. (D) Correlation between pp38 and cytochrome c in oocytes incubated with 200 mM sorbitol for 4 h. pp38 and cytochrome c (CC) were determined by Western blot in individual oocytes (n = 50) as reported before, the data obtained represented graphically, and the correlation coefficients calculated with GraphPad Prism4.
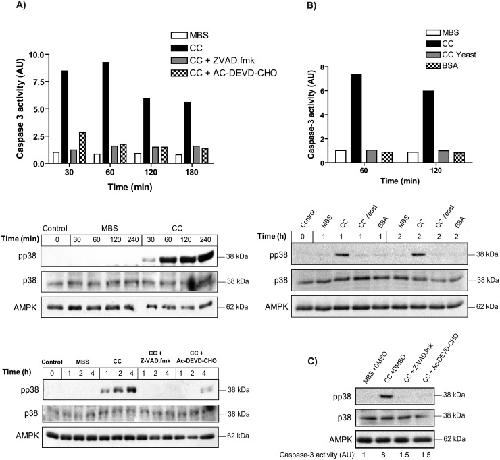
Fig 5. Microinjection of cytochrome c (CC) induces caspase-3 activation and p38 phosphorylation.(A) Caspase inhibitors reduce p38 phosphorylation induced by cytochrome c injection. Oocytes were injected with MBS, horse cytochrome c (CC) (0.5 μM final concentration), CC (0.5 μM) plus Z-VAD.fmk (5 μM), CC (0.5 μM) plus Ac-DEVD-CHO (100 nM), or non injected (control). Pools of 20 oocytes were collected at different times and caspase-3 activity was determined as the concentration of fluorescent AMC formation from Z-DEVD-AMC substrate, and represented as arbitrary units of caspase-3 activity, giving value 1 to MBS injected oocytes. pp38, p38 and AMPK (loading control) were analyzed by Western blot. The result presented is representative of three independent experiments. (B) Injection of BSA or cytochrome c from Saccharomyces cerevisiae (CC Yeast) does not induce caspase-3 activation and p38 phosphorylation. Oocytes were injected with MBS, horse cytochrome c (CC) (0.5 μM), yeast cytochrome c (CC Yeast) (0.5 μM), BSA (0.5 μM), or non injected (control). Pools of 20 oocytes were collected at different times and caspase-3 activity was determined as described before. pp38, p38 and AMPK were analyzed by Western blot. (C) DMSO injection does not interfere with p38 phosphorylation and caspase-3 activation induced by cytochrome c. Oocytes were injected with MBS plus DMSO (diluted 1:50 in MBS), horse cytochrome c (CC) (0.5 μM) plus DMSO (diluted 1:50 in CC), CC (0.5 μM) plus Z-VAD.fmk (50 μM), or CC (0.5 μM) plus Ac-DEVD-CHO (1 μM). Pools of 20 oocytes were collected at different times and caspase-3 activity was determined as described before. pp38, p38 and AMPK were analyzed by Western blot.
Fig 6. Caspase-3 inhibitor reduces p38 phosphorylation induced by hyperosmotic shock.Oocytes were incubated with 200 mM sorbitol for 4 h in the presence or absence of caspase-3 inhibitor Z-DEVD.fmk (50 μM), or with 400 mM sorbitol for 1 h. Pools of 20 oocytes were collected and pp38, p38, cytochrome c (CC) and AMPK (loading control) were analyzed by Western blot. Caspase-3 activity was determined as the concentration of fluorescent AMC formation from Z-DEVD-AMC substrate, and represented as arbitrary units of caspase-3 activity, giving value 1 to non treated oocytes.
Fig 1. Hyperosmotic shock activates p38 in Xenopus laevis oocytes.Oocytes (stage VI) were treated with sorbitol (400 mM) and pools of 20 oocytes were lysed at different times to analyze pp38, p38, cytochrome c (CC), and cleaved caspase-3 by Western blot. p38 activity is represented as pp38/p38 ratio, giving 100% value to the highest activity. Results are represented as mean ± SEM of four independent experiments. A representative Western blot is shown. Caspase-3 activity was determined at different times, using the synthetic peptide Z-DEVD-AMC as a substrate and giving value 1 to non treated oocytes. Data are represented as mean ± SEM (n = 3), *p<0.05 (ANOVA and Dunnettâs test) comparing with non treated oocytes.
Bagowski,
Bistability in the JNK cascade.
2001, Pubmed,
Xenbase
Bagowski,
Bistability in the JNK cascade.
2001,
Pubmed
,
Xenbase Bagowski,
c-Jun N-terminal kinase activation in Xenopus laevis eggs and embryos. A possible non-genomic role for the JNK signaling pathway.
2001,
Pubmed
,
Xenbase Bellou,
VEGF autoregulates its proliferative and migratory ERK1/2 and p38 cascades by enhancing the expression of DUSP1 and DUSP5 phosphatases in endothelial cells.
2009,
Pubmed Ben Messaoud,
Osmostress-induced apoptosis in Xenopus oocytes: role of stress protein kinases, calpains and Smac/DIABLO.
2015,
Pubmed
,
Xenbase Bhuyan,
Resting membrane potential as a marker of apoptosis: studies on Xenopus oocytes microinjected with cytochrome c.
2001,
Pubmed
,
Xenbase Brancho,
Mechanism of p38 MAP kinase activation in vivo.
2003,
Pubmed Brewster,
An osmosensing signal transduction pathway in yeast.
1993,
Pubmed Clotet,
Control of cell cycle in response to osmostress: lessons from yeast.
2007,
Pubmed Cuadrado,
Mechanisms and functions of p38 MAPK signalling.
2010,
Pubmed Cuenda,
p38 MAP-kinases pathway regulation, function and role in human diseases.
2007,
Pubmed Cuenda,
Activation of stress-activated protein kinase-3 (SAPK3) by cytokines and cellular stresses is mediated via SAPKK3 (MKK6); comparison of the specificities of SAPK3 and SAPK2 (RK/p38).
1997,
Pubmed
,
Xenbase Cuenda,
Purification and cDNA cloning of SAPKK3, the major activator of RK/p38 in stress- and cytokine-stimulated monocytes and epithelial cells.
1996,
Pubmed Cuenda,
Differential activation of stress-activated protein kinase kinases SKK4/MKK7 and SKK1/MKK4 by the mixed-lineage kinase-2 and mitogen-activated protein kinase kinase (MKK) kinase-1.
1998,
Pubmed Deak,
Fas-induced proteolytic activation and intracellular redistribution of the stress-signaling kinase MEKK1.
1998,
Pubmed de Nadal,
Multilayered control of gene expression by stress-activated protein kinases.
2010,
Pubmed Ferreiro,
Whole genome analysis of p38 SAPK-mediated gene expression upon stress.
2010,
Pubmed Freshney,
Interleukin-1 activates a novel protein kinase cascade that results in the phosphorylation of Hsp27.
1994,
Pubmed Han,
A MAP kinase targeted by endotoxin and hyperosmolarity in mammalian cells.
1994,
Pubmed Ito,
Plasma hyperosmolality augments peripheral vascular response to baroreceptor unloading during heat stress.
2005,
Pubmed Kurokawa,
Caspases and kinases in a death grip.
2009,
Pubmed Lee,
A protein kinase involved in the regulation of inflammatory cytokine biosynthesis.
,
Pubmed López,
Digital kinases: A cell model for sensing, integrating and making choices.
2010,
Pubmed
,
Xenbase Maeda,
A two-component system that regulates an osmosensing MAP kinase cascade in yeast.
1994,
Pubmed Martiáñez,
Generation of digital responses in stress sensors.
2009,
Pubmed
,
Xenbase Mitono,
Acute hypoosmolality attenuates the suppression of cutaneous vasodilation with increased exercise intensity.
2005,
Pubmed Nicke,
Involvement of MINK, a Ste20 family kinase, in Ras oncogene-induced growth arrest in human ovarian surface epithelial cells.
2005,
Pubmed Owens,
Differential regulation of MAP kinase signalling by dual-specificity protein phosphatases.
2007,
Pubmed Pelet,
Transient activation of the HOG MAPK pathway regulates bimodal gene expression.
2011,
Pubmed Perez,
Simultaneous measurement of multiple active kinase states using polychromatic flow cytometry.
2002,
Pubmed Raingeaud,
MKK3- and MKK6-regulated gene expression is mediated by the p38 mitogen-activated protein kinase signal transduction pathway.
1996,
Pubmed Ricci,
Caspase-mediated loss of mitochondrial function and generation of reactive oxygen species during apoptosis.
2003,
Pubmed Rouse,
A novel kinase cascade triggered by stress and heat shock that stimulates MAPKAP kinase-2 and phosphorylation of the small heat shock proteins.
1994,
Pubmed
,
Xenbase Tobiume,
ASK1 is required for sustained activations of JNK/p38 MAP kinases and apoptosis.
2001,
Pubmed Tomlinson,
Mitogen-activated protein kinases as glucose transducers for diabetic complications.
1999,
Pubmed Wang,
Caspase-mediated fragmentation of calpain inhibitor protein calpastatin during apoptosis.
1998,
Pubmed Wang,
Hyperosmotic stress-induced ATF-2 activation through Polo-like kinase 3 in human corneal epithelial cells.
2011,
Pubmed Westfall,
Stress resistance and signal fidelity independent of nuclear MAPK function.
2008,
Pubmed Widmann,
MEK kinase 1, a substrate for DEVD-directed caspases, is involved in genotoxin-induced apoptosis.
1998,
Pubmed