XB-ART-51225
Nat Commun
2015 Sep 04;6:7982. doi: 10.1038/ncomms8982.
Show Gene links
Show Anatomy links
Spinal corollary discharge modulates motion sensing during vertebrate locomotion.
Chagnaud BP, Banchi R, Simmers J, Straka H.
???displayArticle.abstract???
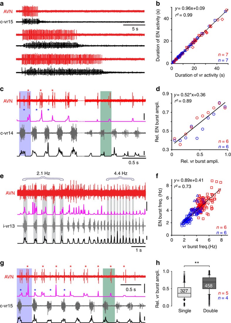
During active movements, neural replicas of the underlying motor commands may assist in adapting motion-detecting sensory systems to an animal's own behaviour. The transmission of such motor efference copies to the mechanosensory periphery offers a potential predictive substrate for diminishing sensory responsiveness to self-motion during vertebrate locomotion. Here, using semi-isolated in vitro preparations of larval Xenopus, we demonstrate that shared efferent neural pathways to hair cells of vestibular endorgans and lateral line neuromasts express cyclic impulse bursts during swimming that are directly driven by spinal locomotor circuitry. Despite common efferent innervation and discharge patterns, afferent signal encoding at the two mechanosensory peripheries is influenced differentially by efference copy signals, reflecting the different organization of body/water motion-detecting processes in the vestibular and lateral line systems. The resultant overall gain reduction in sensory signal encoding in both cases, which likely prevents overstimulation, constitutes an adjustment to increased stimulus magnitudes during locomotion.
???displayArticle.pubmedLink??? 26337184
???displayArticle.pmcLink??? PMC4569702
???displayArticle.link??? Nat Commun
Species referenced: Xenopus laevis
Genes referenced: gnl3
???attribute.lit??? ???displayArticles.show???
References [+] :
Angelaki,
Vestibular system: the many facets of a multimodal sense.
2008, Pubmed
Angelaki, Vestibular system: the many facets of a multimodal sense. 2008, Pubmed
Bell, An efference copy which is modified by reafferent input. 1981, Pubmed
Birinyi, Location of dye-coupled second order and of efferent vestibular neurons labeled from individual semicircular canal or otolith organs in the frog. 2001, Pubmed
Bleckmann, Peripheral and central processing of lateral line information. 2008, Pubmed
Boyle, Efferent control of hair cell and afferent responses in the semicircular canals. 2009, Pubmed
Boyle, Efferent vestibular system in the toadfish: action upon horizontal semicircular canal afferents. 1990, Pubmed
Boyle, Morphological correlates of response dynamics and efferent stimulation in horizontal semicircular canal afferents of the toadfish, Opsanus tau. 1991, Pubmed
Brandt, You are better off running than walking with acute vestibulopathy. 1999, Pubmed
Brichta, Responses to efferent activation and excitatory response-intensity relations of turtle posterior-crista afferents. 2000, Pubmed
Brooks, Early vestibular processing does not discriminate active from passive self-motion if there is a discrepancy between predicted and actual proprioceptive feedback. 2014, Pubmed
Cabelguen, Bimodal locomotion elicited by electrical stimulation of the midbrain in the salamander Notophthalmus viridescens. 2003, Pubmed
Carriot, Statistics of the vestibular input experienced during natural self-motion: implications for neural processing. 2014, Pubmed
Chagnaud, Predictability of visual perturbation during locomotion: implications for corrective efference copy signaling. 2012, Pubmed , Xenbase
Chagnaud, Vocal corollary discharge communicates call duration to vertebrate auditory system. 2013, Pubmed
Chagnaud, Vocalization frequency and duration are coded in separate hindbrain nuclei. 2011, Pubmed
Cochran, Evidence against a hypothesis of vestibular efferent function. 1994, Pubmed
Combes, Developmental segregation of spinal networks driving axial- and hindlimb-based locomotion in metamorphosing Xenopus laevis. 2004, Pubmed , Xenbase
Crapse, Corollary discharge across the animal kingdom. 2008, Pubmed
Cullen, Sensory signals during active versus passive movement. 2004, Pubmed
Cullen, Internal models of self-motion: computations that suppress vestibular reafference in early vestibular processing. 2011, Pubmed
Fritzsch, Development of the labyrinthine efferent system. 1996, Pubmed
Goldberg, Physiology of peripheral neurons innervating semicircular canals of the squirrel monkey. 3. Variations among units in their discharge properties. 1971, Pubmed
Goldberg, Efferent vestibular system in the squirrel monkey: anatomical location and influence on afferent activity. 1980, Pubmed
Goldberg, Afferent diversity and the organization of central vestibular pathways. 2000, Pubmed
Hellmann, Neuroanatomical and histochemical evidence for the presence of common lateral line and inner ear efferents and of efferents to the basilar papilla in a frog, Xenopus laevis. 1996, Pubmed , Xenbase
Highstein, Action of the efferent vestibular system on primary afferents in the toadfish, Opsanus tau. 1985, Pubmed
Highstein, The central nervous system efferent control of the organs of balance and equilibrium. 1991, Pubmed
Highstein, Organization of the efferent vestibular nuclei and nerves of the toadfish, Opsanus tau. 1986, Pubmed
Holt, Mechanisms of efferent-mediated responses in the turtle posterior crista. 2006, Pubmed
Jahn, Differential effects of vestibular stimulation on walking and running. 2000, Pubmed
Jamali, Response of vestibular nerve afferents innervating utricle and saccule during passive and active translations. 2009, Pubmed
Jordan, A review of synaptic mechanisms of vestibular efferent signaling in turtles: extrapolation to efferent actions in mammals. 2013, Pubmed
Kahn, Experiments on the central pattern generator for swimming in amphibian embryos. 1982, Pubmed , Xenbase
Kennedy, A temporal basis for predicting the sensory consequences of motor commands in an electric fish. 2014, Pubmed
Lacalli, New perspectives on the evolution of protochordate sensory and locomotory systems, and the origin of brains and heads. 2001, Pubmed
Lambert, Semicircular canal size determines the developmental onset of angular vestibuloocular reflexes in larval Xenopus. 2008, Pubmed , Xenbase
Lambert, Gaze stabilization by efference copy signaling without sensory feedback during vertebrate locomotion. 2012, Pubmed , Xenbase
Leijon, Physiological characterization of vestibular efferent brainstem neurons using a transgenic mouse model. 2014, Pubmed
Lewicki, Efficient coding of natural sounds. 2002, Pubmed
Medrea, Multisensory integration in early vestibular processing in mice: the encoding of passive vs. active motion. 2013, Pubmed
Montgomery, Signals and noise in the elasmobranch electrosensory system. 1999, Pubmed
Montgomery, An adaptive filter that cancels self-induced noise in the electrosensory and lateral line mechanosensory systems of fish. 1994, Pubmed
Montgomery, Hindbrain signal processing in the lateral line system of the dwarf scorpionfish Scopeana papillosus. 1996, Pubmed
Myers, Efferent neurons and vestibular cross talk in the frog. 1997, Pubmed
Rabbitt, Hair-cell versus afferent adaptation in the semicircular canals. 2005, Pubmed
Requarth, Plastic corollary discharge predicts sensory consequences of movements in a cerebellum-like circuit. 2014, Pubmed
Requarth, A role for mixed corollary discharge and proprioceptive signals in predicting the sensory consequences of movements. 2014, Pubmed
Roberts, The activity of lateral-line efferent neurones in stationary and swimming dogfish. 1972, Pubmed
Rossi, Activation of the efferent system in the isolated frog labyrinth: effects on the afferent EPSPs and spike discharge recorded from single fibres of the posterior nerve. 1980, Pubmed
Russell, The role of the lateral-line efferent system in Xenopus laevis. 1971, Pubmed , Xenbase
Sadeghi, Neural variability, detection thresholds, and information transmission in the vestibular system. 2007, Pubmed
Sadeghi, Efferent-mediated responses in vestibular nerve afferents of the alert macaque. 2009, Pubmed
Saitoh, Tectal control of locomotion, steering, and eye movements in lamprey. 2007, Pubmed
Sienknecht, Evolution and development of hair cell polarity and efferent function in the inner ear. 2014, Pubmed
Sillar, The development of swimming rhythmicity in post-embryonic Xenopus laevis. 1991, Pubmed , Xenbase
Smith, Efficient auditory coding. 2006, Pubmed
Sommer, Brain circuits for the internal monitoring of movements. 2008, Pubmed
SPERRY, Neural basis of the spontaneous optokinetic response produced by visual inversion. 1950, Pubmed
Straka, Rhombomeric organization of vestibular pathways in larval frogs. 2001, Pubmed
Straka, Basic organization principles of the VOR: lessons from frogs. 2004, Pubmed
Tomchik, Auditory physiology and anatomy of octavolateral efferent neurons in a teleost fish. 2006, Pubmed
Tricas, Action of the octavolateralis efferent system upon the lateral line of free-swimming toadfish, Opsanus tau. 1991, Pubmed
Wada, Evolutionary history of free-swimming and sessile lifestyles in urochordates as deduced from 18S rDNA molecular phylogeny. 1998, Pubmed
Wallén, Fictive locomotion in the lamprey spinal cord in vitro compared with swimming in the intact and spinal animal. 1984, Pubmed
Wark, Sensory adaptation. 2007, Pubmed
Weeg, Vocal pathways modulate efferent neurons to the inner ear and lateral line. 2005, Pubmed
