XB-ART-51223
Sci Rep
2015 Jan 12;5:13605. doi: 10.1038/srep13605.
Show Gene links
Show Anatomy links
Hypoxia-induced carbonic anhydrase IX facilitates lactate flux in human breast cancer cells by non-catalytic function.
Jamali S, Klier M, Ames S, Barros LF, McKenna R, Deitmer JW, Becker HM.
???displayArticle.abstract???
The most aggressive tumour cells, which often reside in hypoxic environments, rely on glycolysis for energy production. Thereby they release vast amounts of lactate and protons via monocarboxylate transporters (MCTs), which exacerbates extracellular acidification and supports the formation of a hostile environment. We have studied the mechanisms of regulated lactate transport in MCF-7 human breast cancer cells. Under hypoxia, expression of MCT1 and MCT4 remained unchanged, while expression of carbonic anhydrase IX (CAIX) was greatly enhanced. Our results show that CAIX augments MCT1 transport activity by a non-catalytic interaction. Mutation studies in Xenopus oocytes indicate that CAIX, via its intramolecular H(+)-shuttle His200, functions as a "proton-collecting/distributing antenna" to facilitate rapid lactate flux via MCT1. Knockdown of CAIX significantly reduced proliferation of cancer cells, suggesting that rapid efflux of lactate and H(+), as enhanced by CAIX, contributes to cancer cell survival under hypoxic conditions.
???displayArticle.pubmedLink??? 26337752
???displayArticle.pmcLink??? PMC4559800
???displayArticle.link??? Sci Rep
Species referenced: Xenopus
Genes referenced: bsg ca2 ldha mcts1 pnma2 slc16a3 slc16a7 slc2a1 slc4a4 slc4a7
???attribute.lit??? ???displayArticles.show???
|
|
Figure 1. Lactate flux in MCF-7 cancer cells is augmented under hypoxic conditions.(a) Relative change in intracellular lactate concentration in MCF-7 cells under normoxic (21% O2, black trace) and hypoxic (1% O2, blue trace) conditions, respectively, as induced by application of 1 and 3 mM lactate, measured with Laconic. (b) Rate of change in intracellular lactate concentration in MCF-7 cells under normoxic (21% O2) and hypoxic (1% O2) conditions, respectively, as induced by application of 1 and 3 mM lactate. Hypoxia induces a significant increase in lactate flux. (c) Change in intracellular pH (pHi) in MCF-7 cells under normoxic (21% O2, black trace) and hypoxic (1% O2, blue trace) conditions, respectively, as induced by application of 3 and 10 mM lactate in the absence and presence of the MCT1 inhibitor AR-C155858. (d) Rate of change in pHi in MCF-7 cells under normoxic (21% O2) and hypoxic (1% O2) conditions, respectively, as induced by application and removal, of 3 and 10 mM lactate, respectively. Rate of lactate-induced proton flux is augmented under hypoxic conditions. AR-C155858 fully inhibits proton flux. Data are represented as mean ± SEM. |
|
|
Figure 2. Expression of CAIX but not of MCT1 and MCT4 is upregulated under hypoxic conditions.(a) Determination of the Km value for lactate in MCF-7 cells under normoxic (21% O2, grey) and hypoxic (1% O2, blue) conditions, respectively, as determined by the rate of change in pHi during application of 0.3, 1, 3, 10 and 30 mM lactate. Western blots of lysate from MCF-7 cells, incubated under normoxic (21% O2) and hypoxic (1% O2) conditions, labelled for MCT1 (b), MCT2 (c) and MCT4 (d), respectively. For positive control of MCT2, lysate from MCT2-expressing oocytes was used. Actin was used as loading control. (e) Relative change in the RNA level of MCT1 and MCT4 in MCF-7 cells after three days under hypoxic conditions. (f) Relative change in the RNA level of NHE1 and NBCn1 in MCF-7 cells after three days under hypoxic conditions. (g) Relative change in the RNA level of CAII and CAIX in MCF-7 cells after three days under hypoxic conditions. Expression level of CAIX is strongly upregulated, while the expression levels of MCT1, MCT4, NHE1 and NBCe1 show no significant changes. (h) Western blot of MCF-7 cell lysate, labelled for CAIX and actin as loading control. (i) Quantification of CAIX protein level by western blot analysis in MCF-7 cells under normoxic (21% O2) and hypoxic (1% O2) conditions, respectively. (j) Western blots of lysate from MCF-7 cells, incubated under normoxic (21% O2) and hypoxic (1% O2) conditions, labelled for NHE1 and actin. Data are represented as mean ± SEM. |
|
|
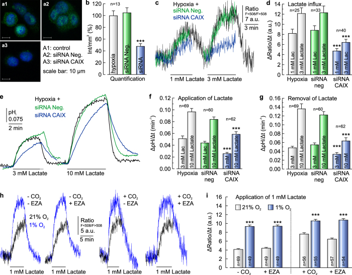
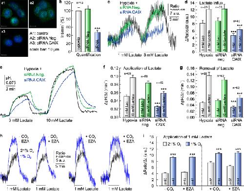
Figure 3. Knockdown of CAIX decreases lactate transport in cancer cells.(a) Antibody staining for CAIX (green) in MCF-7 cells, kept under hypoxic conditions. Hypoxic cells either remained untreated (a1), mock-transfected with non-targeting negative control siRNA (a2) or transfected with siRNA against CAIX (a3). Nuclei are stained with Hoechst (blue). (b) Quantification of the fluorescent signal for CAIX as shown in (a). (c) Original recording of the relative change in intracellular lactate concentration in MCF-7 cells kept under hypoxic conditions during application of 1 and 3âmM lactate. Cells were either untreated (black trace), mock-transfected with non-targeting negative control siRNA (green trace) or transfected with siRNA against CAIX (blue trace). (d) Rate of change in lactate level during application of 1 and 3âmM lactate in hypoxic MCF-7 cells, either untreated (gray bars), mock-transfected with non-targeting negative control siRNA (green bars) or transfected with siRNA against CAIX (blue bars). Knock-down of CAIX induced a significant decrease in lactate flux. (e) Original recordings of changes in pHi in hypoxic MCF-7 cells, either untreated (control, gray traces), mock-transfected with non-targeting negative control siRNA (green traces) or transfected with siRNA against CAIX (blue traces). (f,g) Rate of change in pHi, as induced by application (f) and removal (g) of lactate, respectively. (h) Original recordings of the relative change in intracellular lactate concentration in MCF-7 cells kept under normoxic (blue traces) or hypoxic (red traces) conditions during application of lactate in the presence and absence of 5% CO2/15âmM HCO3â and 30âμM EZA, respectively. (i) Rate of change in intracellular lactate concentration in MCF-7 cells under normoxic and hypoxic conditions, respectively, as induced by application of 1âmM lactate in the absence and presence of 5% CO2/15âmM HCO3â and 30âμM EZA, respectively. Hypoxia induces a significant increase in lactate flux both in the absence and in the presence of CO2/HCO3â and EZA. Knockdown of CAIX induced a significant decrease in the rate of change in pHi, both during addition and removal of lactate. Data are represented as meanâ±âSEM. |
|
|
Figure 4. CAIX enhances MCT transport activity by facilitating its intramolecular H+ shuttle.(a) Original recordings of intracellular H+-concentration ([H+]i) in Xenopus oocytes expressing MCT1 (black trace), MCT1+CAIX-WT (blue trace), or MCT1+CAIX-H200A (green trace), respectively, during application of 3 and 10 mM lactate and of 5% CO2/10 mM HCO3−. (b,c) Rate of rise in [H+]i, as induced by application of lactate (b) or 5% CO2/10 mM HCO3− (c) in oocytes expressing MCT1, MCT1+CAIX-WT and MCT1+CAIX-H200A, respectively. (d) Original recordings of the log enrichment of 20 native oocytes and 20 oocytes expressing either CAIX-WT or CAIX-H200A. The beginning of the traces shows the rate of degradation of the 18O-labeled substrate in the non-catalysed reaction. The black arrowhead indicates addition of oocytes. (e) Enzymatic activity of native oocytes and oocytes expressing either CAIX-WT or CAIX-H200A. One unit is defined as 100% stimulation of the non-catalysed 18O depletion of doubly labelled 13C18O2. Data are represented as mean ± SEM. |
|
|
Figure 5. Glycolysis and lactate production are augmented under hypoxic conditions.(a) Relative change in intracellular glucose concentration in MCF-7 cells under normoxia (21% O2, black trace) and hypoxia (1% O2, blue trace), respectively, before and during inhibition of glucose uptake with 20 μM Cytochalasin B. (b) Rate of fall in intracellular glucose concentration, after inhibition of glucose uptake with Cytochalasin B in MCF-7 cells under normoxia (21% O2, light grey bar) and hypoxia (1% O2, blue bar), respectively. Hypoxia leads to a significant increase in glycolytic activity, as indicated by the increased rate of fall in glucose. (c) Relative change in intracellular lactate concentration in MCF-7 cells under normoxia (21% O2, black trace) and hypoxia (1% O2, blue trace), respectively, during inhibition of lactate efflux via MCT1 with 300 nm AR-C155858. (d) Rate of change in intracellular lactate concentration, after inhibition of lactate transport in MCF-7 cells under normoxia (21% O2, light grey bar) and hypoxia (1% O2, blue bar), respectively. Hypoxia leads to a robust increase in the rate of lactate production. (e) Relative change in the RNA level of GLUT1 and LDH1 in MCF-7 cells after three days under hypoxic conditions. Data are represented as mean ± SEM. |
|
|
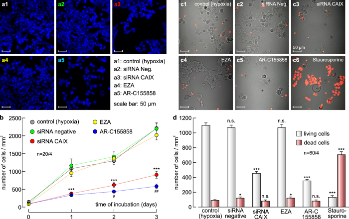
Figure 6. Knockdown of CAIX decreases cell proliferation.(a) Staining of nuclei with Hoechst (blue) in MCF-7 cells after 3 days in culture. Hypoxic cells remained either untreated (a1), mock-transfected with non-targeting negative control siRNA (a2), transfected with siRNA against CAIX (a3), incubated with the CA inhibitor EZA (a4), or incubated with the MCT1 inhibitor AR-C155858 (a5). (b) Total number of nuclei/mm2 in MCF-7 cell cultures, kept for 0â3 days under the conditions as described in (a). For every data point four dishes of cells were used and five pictures were taken from each dish at random locations, yielding 20 pictures/data point (nâ=â20/4). (c) Staining of dead MCF-7 cells with propidium iodide (red) after 3 days in culture. Living cells are visualised by phase contrast. Hypoxic cells remained either untreated (c1), mock-transfected with non-targeting negative control siRNA (c2), transfected with siRNA against CAIX (c3), incubated with the CA inhibitor EZA (c4), or incubated with the MCT1 inhibitor AR-C155858 (c5). As positive control, apoptosis was induced by application of staurosporine (c6). (d) Total number of living (grey) and dead (red) cells/mm2, kept for 3 days under the conditions as described in (c). For every data point 4 dishes of cells from two independent batches were used and 15 pictures were taken from each dish at random locations, yielding 60 pictures/data point (nâ=6â0/4). Data are represented as meanâ±âSEM. |
|
|
Figure 7. Schematic model of the CAIX-mediated increase in lactate transport in cancer cells under hypoxic conditions.Under normoxic conditions (upper scheme), cancer cells rely on glycolysis and oxidative energy production in the tricarboxylic acid cycle (TCA) to meet their metabolic requirements. Under hypoxic conditions, glycolysis becomes the prime energy source, which leads to vast production of lactate (produced from pyruvate by lactate dehydrogenase, LDH) and H+. Under these conditions (lower left scheme), hypoxia-regulated CAIX, which is directly bound to the complex of MCT and its chaperon CD147, could move protons between the transporter pore and extracellular protonatable residues (light brown circles). Thereby CAIX can function as a ‘H+-distributing antenna’ for the MCT to facilitate rapid extrusion of lactate and H+ from the cell. Knockdown of CAIX (lower right scheme) leads to loss of the ‘H+-distributing antenna’, which decreases MCT transport activity, leading to accumulation of lactate and H+ in the cytosol. A detailed description of the mechanism is given in the Discussion section. |
References [+] :
Abbate,
Carbonic anhydrase inhibitors: E7070, a sulfonamide anticancer agent, potently inhibits cytosolic isozymes I and II, and transmembrane, tumor-associated isozyme IX.
2004, Pubmed
Abbate, Carbonic anhydrase inhibitors: E7070, a sulfonamide anticancer agent, potently inhibits cytosolic isozymes I and II, and transmembrane, tumor-associated isozyme IX. 2004, Pubmed
Badger, Carbonic Anhydrase Activity Associated with the Cyanobacterium Synechococcus PCC7942. 1989, Pubmed
Becker, Intramolecular proton shuttle supports not only catalytic but also noncatalytic function of carbonic anhydrase II. 2011, Pubmed , Xenbase
Becker, Facilitated lactate transport by MCT1 when coexpressed with the sodium bicarbonate cotransporter (NBC) in Xenopus oocytes. 2004, Pubmed , Xenbase
Bittner, High resolution measurement of the glycolytic rate. 2010, Pubmed
Boedtkjer, Physiology, pharmacology and pathophysiology of the pH regulatory transport proteins NHE1 and NBCn1: similarities, differences, and implications for cancer therapy. 2012, Pubmed
Brahimi-Horn, Hypoxia and energetic tumour metabolism. 2011, Pubmed
Brizel, Elevated tumor lactate concentrations predict for an increased risk of metastases in head-and-neck cancer. 2001, Pubmed
Bröer, Characterization of the monocarboxylate transporter 1 expressed in Xenopus laevis oocytes by changes in cytosolic pH. 1998, Pubmed , Xenbase
Bröer, Comparison of lactate transport in astroglial cells and monocarboxylate transporter 1 (MCT 1) expressing Xenopus laevis oocytes. Expression of two different monocarboxylate transporters in astroglial cells and neurons. 1997, Pubmed , Xenbase
Bröer, Characterization of the high-affinity monocarboxylate transporter MCT2 in Xenopus laevis oocytes. 1999, Pubmed , Xenbase
Cardone, The role of disturbed pH dynamics and the Na+/H+ exchanger in metastasis. 2005, Pubmed
Carpenter, The kinetics, substrate and inhibitor specificity of the lactate transporter of Ehrlich-Lettre tumour cells studied with the intracellular pH indicator BCECF. 1994, Pubmed
Cheng, Oroxylin A inhibits hypoxia-induced invasion and migration of MCF-7 cells by suppressing the Notch pathway. 2014, Pubmed
Chiche, Tumour hypoxia induces a metabolic shift causing acidosis: a common feature in cancer. 2010, Pubmed
Deitmer, Electrogenic sodium-dependent bicarbonate secretion by glial cells of the leech central nervous system. 1991, Pubmed
Dimmer, The low-affinity monocarboxylate transporter MCT4 is adapted to the export of lactate in highly glycolytic cells. 2000, Pubmed , Xenbase
Dong, Hypoxia decreased chemosensitivity of breast cancer cell line MCF-7 to paclitaxel through cyclin B1. 2012, Pubmed
Draoui, Antitumor activity of 7-aminocarboxycoumarin derivatives, a new class of potent inhibitors of lactate influx but not efflux. 2014, Pubmed
Gallagher, Monocarboxylate transporter 4 regulates maturation and trafficking of CD147 to the plasma membrane in the metastatic breast cancer cell line MDA-MB-231. 2007, Pubmed
Gatenby, Why do cancers have high aerobic glycolysis? 2004, Pubmed
Ghattass, The quinoxaline di-N-oxide DCQ blocks breast cancer metastasis in vitro and in vivo by targeting the hypoxia inducible factor-1 pathway. 2014, Pubmed
Gillies, Evolutionary dynamics of carcinogenesis and why targeted therapy does not work. 2012, Pubmed
Gorbatenko, Regulation and roles of bicarbonate transporters in cancer. 2014, Pubmed
Hanahan, Hallmarks of cancer: the next generation. 2011, Pubmed
Höckel, Tumor hypoxia: definitions and current clinical, biologic, and molecular aspects. 2001, Pubmed
Kennedy, Tumor metabolism of lactate: the influence and therapeutic potential for MCT and CD147 regulation. 2010, Pubmed
Le Floch, CD147 subunit of lactate/H+ symporters MCT1 and hypoxia-inducible MCT4 is critical for energetics and growth of glycolytic tumors. 2011, Pubmed
Martin, Intracellular pH gradients in migrating cells. 2011, Pubmed
Mitani, Resveratrol reduces the hypoxia-induced resistance to doxorubicin in breast cancer cells. 2014, Pubmed
Morgan, Interactions of transmembrane carbonic anhydrase, CAIX, with bicarbonate transporters. 2007, Pubmed
Neri, Interfering with pH regulation in tumours as a therapeutic strategy. 2011, Pubmed
Okuyama, Human carbonic anhydrase IV: cDNA cloning, sequence comparison, and expression in COS cell membranes. 1992, Pubmed
Osborne, An improved method for the purification of carbonic anhydrase isozymes by affinity chromatography. 1975, Pubmed
Parks, Disrupting proton dynamics and energy metabolism for cancer therapy. 2013, Pubmed
Parks, pH control mechanisms of tumor survival and growth. 2011, Pubmed
Pastorekova, Carbonic anhydrase activators: activation of the human tumor-associated isozymes IX and XII with amino acids and amines. 2008, Pubmed
Pinheiro, Expression of monocarboxylate transporters 1, 2, and 4 in human tumours and their association with CD147 and CD44. 2010, Pubmed
Pinheiro, Monocarboxylate transporter 1 is up-regulated in basal-like breast carcinoma. 2010, Pubmed
Pinheiro, GLUT1 and CAIX expression profiles in breast cancer correlate with adverse prognostic factors and MCT1 overexpression. 2011, Pubmed
Polański, Activity of the monocarboxylate transporter 1 inhibitor AZD3965 in small cell lung cancer. 2014, Pubmed
Poole, Transport of lactate and other monocarboxylates across mammalian plasma membranes. 1993, Pubmed
Porporato, Anticancer targets in the glycolytic metabolism of tumors: a comprehensive review. 2011, Pubmed
Raghunand, Plasmalemmal pH-gradients in drug-sensitive and drug-resistant MCF-7 human breast carcinoma xenografts measured by 31P magnetic resonance spectroscopy. 1999, Pubmed
Reshkin, Na+/H+ exchanger-dependent intracellular alkalinization is an early event in malignant transformation and plays an essential role in the development of subsequent transformation-associated phenotypes. 2000, Pubmed
Rosafio, Oxygen tension controls the expression of the monocarboxylate transporter MCT4 in cultured mouse cortical astrocytes via a hypoxia-inducible factor-1α-mediated transcriptional regulation. 2014, Pubmed
San Martín, A genetically encoded FRET lactate sensor and its use to detect the Warburg effect in single cancer cells. 2013, Pubmed
Schneiderhan, CD147 silencing inhibits lactate transport and reduces malignant potential of pancreatic cancer cells in in vivo and in vitro models. 2009, Pubmed
Schornack, Contributions of cell metabolism and H+ diffusion to the acidic pH of tumors. 2003, Pubmed
Schulze, How cancer metabolism is tuned for proliferation and vulnerable to disruption. 2012, Pubmed
Sedlakova, Carbonic anhydrase IX, a hypoxia-induced catalytic component of the pH regulating machinery in tumors. 2014, Pubmed
Silverman, Carbonic anhydrase: oxygen-18 exchange catalyzed by an enzyme with rate-contributing proton-transfer steps. 1982, Pubmed
Stock, Protons make tumor cells move like clockwork. 2009, Pubmed
Storci, The basal-like breast carcinoma phenotype is regulated by SLUG gene expression. 2008, Pubmed
Stridh, Lactate flux in astrocytes is enhanced by a non-catalytic action of carbonic anhydrase II. 2012, Pubmed , Xenbase
Sültemeyer, Mass Spectrometric Measurement of Intracellular Carbonic Anhydrase Activity in High and Low C(i) Cells of Chlamydomonas: Studies Using O Exchange with C/O Labeled Bicarbonate. 1990, Pubmed
Svastova, Carbonic anhydrase IX interacts with bicarbonate transporters in lamellipodia and increases cell migration via its catalytic domain. 2012, Pubmed
Swietach, New insights into the physiological role of carbonic anhydrase IX in tumour pH regulation. 2010, Pubmed
Swietach, The chemistry, physiology and pathology of pH in cancer. 2014, Pubmed
Syková, Diffusion in brain extracellular space. 2008, Pubmed
Tafani, Up-regulation of pro-inflammatory genes as adaptation to hypoxia in MCF-7 cells and in human mammary invasive carcinoma microenvironment. 2010, Pubmed
Takanaga, GLUT1 and GLUT9 as major contributors to glucose influx in HepG2 cells identified by a high sensitivity intramolecular FRET glucose sensor. 2008, Pubmed
Talbot, A randomized phase II pharmacokinetic and pharmacodynamic study of indisulam as second-line therapy in patients with advanced non-small cell lung cancer. 2007, Pubmed
Ullah, The plasma membrane lactate transporter MCT4, but not MCT1, is up-regulated by hypoxia through a HIF-1alpha-dependent mechanism. 2006, Pubmed
Vaupel, Blood flow, oxygen and nutrient supply, and metabolic microenvironment of human tumors: a review. 1989, Pubmed
Walenta, Correlation of high lactate levels in head and neck tumors with incidence of metastasis. 1997, Pubmed
Walenta, High lactate levels predict likelihood of metastases, tumor recurrence, and restricted patient survival in human cervical cancers. 2000, Pubmed
Warburg, THE METABOLISM OF TUMORS IN THE BODY. 1927, Pubmed
WARBURG, On respiratory impairment in cancer cells. 1956, Pubmed
Ward, New strategies for targeting the hypoxic tumour microenvironment in breast cancer. 2013, Pubmed
