Click here to close
Hello! We notice that you are using Internet Explorer, which is not supported by Xenbase and may cause the site to display incorrectly.
We suggest using a current version of Chrome,
FireFox, or Safari.
???displayArticle.abstract???
The NF2 gene product Merlin is a FERM-domain protein possessing a broad tumor-suppressing function. NF2/Merlin has been implicated in regulating multiple signaling pathways critical for cell growth and survival. However, it remains unknown whether NF2/Merlin regulates Wnt/β-catenin signaling during vertebrate embryogenesis. Here we demonstrate that NF2/Merlin is required for body pattern formation in the Xenopus laevis embryo. Depletion of the maternal NF2/Merlin enhances organizer gene expression dependent on the presence of β-catenin, and causes dorsanteriorized development; Morpholino antisense oligo-mediated knockdown of the zygotic NF2/Merlin shifts posterior genes anteriorwards and reduces the anterior development. We further demonstrate that targeted depletion of NF2 in the presumptive dorsal tissues increases the levels of nuclear β-catenin in the neural epithelial cells. Biochemical analyses reveal that NF2 depletion promotes the production of active β-catenin and concurrently decreases the level of N-terminally phosphorylated β-catenin under the stimulation of the endogenous Wnt signaling. Our findings suggest that NF2/Merlin negatively regulates the Wnt/β-catenin signaling activity during the pattern formation in early X. laevis embryos.
???displayArticle.pubmedLink???
26344136 ???displayArticle.link???Mech Dev
Fig. 1. Expression pattern of nf2 in early Xenopus laevis development. (A) qPCR analysis of nf2 mRNA expression in the different stages of early development. The relative expression of nf2 mRNA was normalized to that of odc. (BâE) Embryos at different stages in situ hybridized with nf2. (B) 4-Cell stage, animal view. (C) Early gastrula (st10), animal view. (Câ²) Early gastrula viewed from a bisection surface, dorsal to right, red triangle points to dorsal lip. (D) Early neural stage (st15), dorsal view. (E) Stage 40, lateral view. Scale bar: 1 mm.
Fig. 2. Depletion of maternal NF2 results in dorsanteriorized development. (A) qPCR analysis for nf2 in oocytes injected with water or different doses of antisense oligo AS4m targeting Xenopus nf2. The relative expression of nf2 mRNA was normalized to that of odc. (B) Early tailbud embryos obtained through fertilizing oocytes injected with water (brown), 1 ng AS4m (red), or 2 ng AS4m (blue) via host transfer techniques. (C) A dorsal anterior index (DAI) scoring of the control and maternal NF2-depleted embryos at the early tailbud stage as shown in (B). The numbers of embryos with the indicated treatment are shown on the top of each histogram. p-Values were obtained by the student t-test. (D) Embryos at stage 10.5 in situ hybridized with organizer genes. All embryos are viewed from vegetal pole with dorsal side upwards. (E) qPCR comparison of organizer genes, gsc, siamois, Xnr3, and chrd in control, AS4m-injected, β-catenin MO-injected, and AS4m + β-catenin MO-injected embryos at stage 10.5. (F) Tailbud stage embryos showing AS4m-caused dorsanteriorization could be partially rescued by reintroducing nf2 mRNA. (G) qPCR analysis for organizer genes in the control, AS4m-injected, and AS4m + nf2 mRNA-injected embryos at stage 10.5.
Fig. 3. Depletion of zygotic NF2 reduces anterior development. (A) Depiction of a part of nf2 cDNA sequence spanning the start codon (boxed) and the sequences complementary to the NF2 MOs. (B) Western blotting analysis for the endogenous NF2 protein in the control MO (cMO) and NF2 MO1-, or MO2-injected embryos at different developmental stages. β-Actin was used as a loading control. Each MO was injected at the dose of 40 ng per embryo. The numerical numbers indicate the relative expression levels of NF2 protein after normalized to the levels of β-actin. (C) Early tadpole stage embryos (st39/40) showing the phenotypic effects of zygotic NF2 depletion. Red arrows point to the encircling eyes. (D) Early tailbud stage (st23/24) embryos in situ hybridized with six3 and hoxb9. Upper panels: anterior view. Lower panels: dorsal view with anterior upwards. (E, F) Early tailbud stage embryos (dorsal anterior view) in situ hybridized with krox20, en2, and rx. (G) Western blotting analysis of NF2 protein in embryos at stage 15 with the indicated treatments. NF2 MOs were injected into both cells at 2-cell stage; MO-insensitive nf2 mRNA (200 pg) was injected into all four cells at 4-cell stage. The resultant embryos were lysed at stage 15. β-actin was used a loading control.
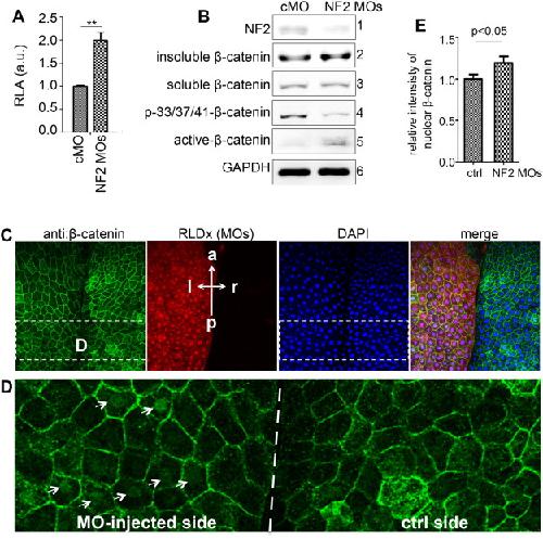
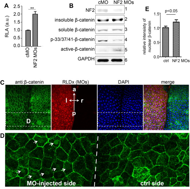
Fig. 4. NF2 depletion increases the Wnt/β-catenin signaling activity. Dual luciferase assay comparing the activities of TOP-flash reporter in cMO- and NF2 MO-injected embryos. cMO or NF2 MOs together dual luciferase reporter DNA were injected into two dorsal animal cells at the 8-cell stage, embryos were lysed at stage 15 for the detection of luciferase activities. (B) Western blotting analysis for NF2, β-catenin in the neural plate explants from cMO- or NF2 MOs-injected embryos. cMO or NF2 MOs were injected into two dorsal animal cells at the 8-cell stage and neural plates were dissected at stage 15 and subjected to western blotting analysis. GAPDH was used a loading control. (C, D) Comparison of the levels of nuclear β-catenin in control and NF2 MO-injected neural plate of Xenopus embryo at stage 15 side by side through indirect immunofluorescence analysis, indicating that the levels of nuclear β-catenin in NF2 depleted cells were higher than those in control cells. Photographs shown in panel C were acquired using a 20 à lens. The boxed area in panel C was digitally enlarged 4 times and displayed in panel (D). RLDx was used as a lineage tracer. The nuclei were counter stained with DAPI. (E) Quantitative comparison of the signal intensity of nuclear β-catenin in the neural epithelial cells in the uninjected and NF2 MOs-injected side of neural plate. p-Value was obtained through the student t-test.
nf2 (NF2, moesin-ezrin-radixin like (MERLIN) tumor suppressor ) gene expression in Xenopus laevis embryo, assayed via in situ hybridization, NF stage 40, lateral view, anteriorleft, dorsal up.
nf2 (NF2, moesin-ezrin-radixin like (MERLIN) tumor suppressor )) gene expression in Xenopus laevis embryo, assayed via in situ hybridization, NF stage 15, dorsal view, anterior up.
nf2 (NF2, moesin-ezrin-radixin like (MERLIN) tumor suppressor) gene expression in Xenopus laevis embryo, assayed via in situ hybridization, NF stage 10, (C) dorsal view, anterior up. (C') in midsagittal section, dorsal right.
nf2 (NF2, moesin-ezrin-radixin like (MERLIN) tumor suppressor) gene expression in Xenopus laevis embryo, assayed via in situ hybridization, NF stage 3 (4cell), animal hemisphere view.