|
Fig 7. Global reduction of VICKZ in Xenopus embryos inhibits CNC migration non-cell autonomously.
(A) A scheme illustrating the position of blastomere a2 in a 32-cell stage embryo that gives rise to most of the CNC cells in the embryo. (B,C) 32 cell-stage embryos were injected in a2 with Alexa-red and either control morpholino (CMO) (B) or xVICKZ antisense morpholino (AMO) (C) and allowed to develop to tailbud stage. Both AMO-and CMO-injected cells reach their homing sites in the branchial, hyoid, and mandibular arches (b.a., h, m). (D-F) CNC orthotopic transplantations. Wildâtype CNC grafts (in green) exhibited normal migration in control embryos (D), with grafts taken from a rostral position in the neural folds migrating along the mandibular migration pathway (D1) whereas grafts from more caudal position migrating to the branchial arches (D2). Grafts taken from xVICKZ-depleted embryos in orange, were able to migrate properly in WT embryos (E). However, wild-type CNC (green) were unable to migrate in xVICKZ AMO-injected embryos (orange). Abbreviations: m, mandibular; h, hyoid; b.a, branchial arches.
doi:10.1371/journal.pone.0136408.g007 |
|
Fig 2. Down-regulation of VICKZ enhances CNC delamination and causes NT dissociation.2-4ss embryos were electroporated with either control GFP (A,G), Y396F-GFP (B,F,H), FITC labeled control morpholino (CMO) (C) or FITC labeled cVICKZ-antisense morpholino (AMO) (D) and fixed and sectioned either 10 hours (A,B,C,D,F) or 20 hours (G,H) post-electroporation. All sections were stained for HNK-1 expression (red) and GFP (green). (E) For each treatment, the percentage of the total number of GFP-positive cells that delaminated post-electroporation was calculated for each embryo (see Materials and Methods) and graphed as the mean ± SEM (N = 5). Y396F-treated embryos showed a 2.4-fold increase in delamination as compared to the controls; AMO-treated embryos showed a 2.8-fold increase in delamination compared to CMO-treated embryos. Insets in D, F and H (inset 2) show enlarged images of the nuclei in the corresponding rectangles indicated by the dotted lines. Inset 1 in H shows the red channel (HNK-1) outlined by the rectangle. Arrowheads indicate emigrating, electroporated CNC (B,C,D). Arrows in (D) indicate disorganization of the electroporated neuroepithelium. |
|
Fig 3. Overexpression of cVICKZ1 inhibits CNC emigration.2-4ss embryos were electroporated with either control GFP (A,C) or cVICKZ1-GFP (B,D), and fixed 20 hours post-electroporation. Embryos were stained for HNK-1 expression (red) and GFP (green) and photographed either as whole mount preparations (A,B) or after sectioning (C,D). The grey dotted line in (A) and (B) indicate the plane of section shown in (C) and (D), respectively. Almost no CNC delamination occurs in the cVICKZ1-GFP embryos, although GFP-negative, HNK-1-positive cells emigrate normally. (E) The percentage of the total number of GFP-positive cells that delaminated by 20 hours post-electroporation was calculated for each embryo and was graphed as the mean ± SEM (N = 5). Abbreviations: E, eye. |
|
Fig 4. Down-regulation of VICKZ causes DM dissociation.(A-C) VICKZ is expressed in newly-formed somites in E2 embryos (A) particularly in the apical adherens junctions, and later in the early dermomyotome (B). In E3 embryos, VICKZ is down-regulated in the emerging dermis but maintained in the developing myofiber (C). (VICKZ is also down-regulated in the emigrating trunk NC cells (arrows in B)). (D-G) Embryos were electroporated with either control GFP (D, F) or Y396F-GFP (E, G) into the dorsal medial lip (DML) of early dissociating somites. Embryos were fixed either 12 (D,E) or 20 (F,G) hours post-electroporation and stained for the DM marker, Pax 7 (purple) and/or the myotome marker, Desmin (red). After 12 hours, control GFP-labeled DML cells retain their epithelial structure and are Pax7-positive (D) whereas many DML cells that received Y396F-GFP have begun rounding up and losing their epithelial pseudostratified morphology (E, arrowheads). By 20 hours post-electroporation, in the control-GFP embryos, GFP-positive, Desmin-positive myofibers derived from the DML occupy the medial-most aspect of the myotome (F, arrows). In Y396F-GFP treated embryos, however, the DM was completely dissociated, with GFP-positive, Pax7-negative cells having lost their epithelial morphology. None of the GFP-positive cells generated myofibers. Abbreviations: ES, epithelial somite; DM, dermomyotome; D, dermis; M, myotome. |
|
Fig 5. Integrin α6 and VICKZ expression during CNC delamination.Cross-sections at the midbrain level from chick embryos at 5ss (A,D,G), 8ss (B,E,H), and 12ss (C,F,I) were double stained with antibodies against Integrin α6 (A-C) and VICKZ (D-F). Merged images are shown in panels G-I. Higher magnification of the regions indicated by rectangles in G-I are shown in G’-I’. Integrin α6 is co-expressed with VICKZ in the neural folds in 5ss embryos (G, arrows, G’), undergoes down-regulation concomitantly with VICKZ as CNC delaminate (H, arrows, H’), and remains down-regulated, as does VICKZ, immediately following CNC emigration (I, arrowhead, I’). |
|
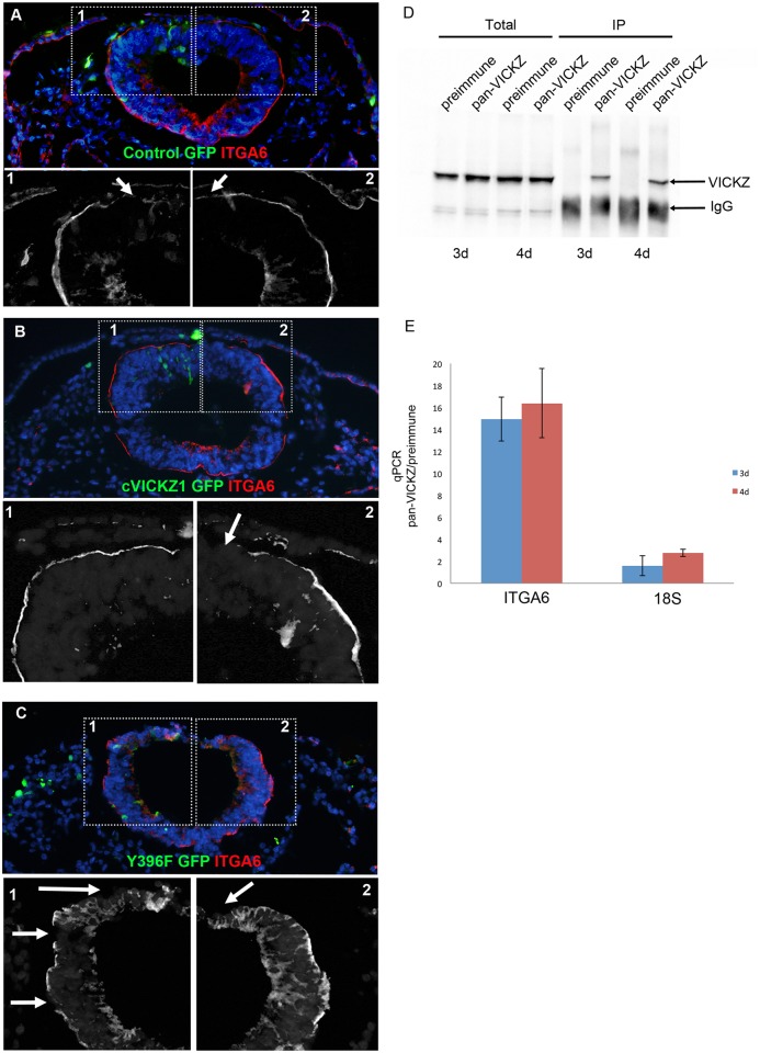
Fig 6. VICKZ1 mediates Integrin α6 expression and co-immunoprecipitates with Integrin α6 mRNA.2-4ss embryos were electroporated with control-GFP (A), full length VICKZ1- GFP (B), or Y396F-GFP (C), and then fixed and stained for Integrin α6 (red) and GFP (green) 10 hours later. In control-GFP transfected embryos, Integrin α6 is down-regulated in the dorsal aspect of the tube in the region where CNC delaminate, on both the transfected and non-transfected sides (A, inset 1 and 2). Overexpression of VICKZ1 maintains Integrin α6 expression even in the most dorsal regions of the tube, but only on the transfected side (B, inset 1), and not on the non-transfected side (B, inset 2). Y396F expression causes a precocious emigration of CNC and down-regulation of Integrin α6 in more lateral regions of the tube, only on the transfected side (C, inset 1) and not on the non-transected side (C, inset 2). All insets show only the red channel (ITGA6). Arrows in insets indicate areas of downregulation of ITGA6. (D) RNP complexes were prepared from 3d and 4d old chick embryos and immunoprecipitated with either pre-immune serum or pan-VICKZ antibody. Equal volumes of total lysates (Total) and immunoprecipitates (IP) were subjected to western blot analysis using the pan-VICKZ antibody. VICKZ protein is pulled down exclusively by the pan-VICKZ antibody. (E) Quantitative RT-PCR analysis was performed on cDNAs prepared from both pre-immune and pan-VICKZ immunoprecipitations and tested for the presence of ITGA6 mRNA. Values of pan-VICKZ IP mRNA were normalized to the amounts of total mRNA, and compared to the pre-immune normalized values (pan-VICKZ/pre-immune). A 15–16 fold enrichment of ITGA6 mRNA is observed in the pan-VICKZ IP, as compared to the pre-immune serum. A control RNA, 18S, shows only 1–2 fold enrichment when analysed in the same way. The data show the mean±SEM. |
|
Fig 1. VICKZ expression during CNC delamination.(A) The three VICKZ paralogs were detected by RT-PCR in isolates from chick embryos at the 4â10 somite-stage (lanes 1â4) and at E2.5 (trunk region, lanes 5â9), using primer sets for cVICKZ3 (lanes 1,5), cVICKZ2 (lanes 2,6) and cVICKZ1 (lanes 3,7). All RT-PCR products were the appropriate size on ethidium bromide stained agarose-gel (cVICKZ3 = 426nt, cVICKZ2 = 206nt, cVICKZ1 = 172nt). Marker-1kb ladder. Negative controls: cVICKZ3-RT, PCR reaction using cVICKZ3 primers but without Reverse Transcriptase (lanes 4,8). Positive controls: cVICKZ3 (clone 5e15, Pubmed accession number AJ719686; lanes 9â11) and ZBP-1 for cVICKZ1 (lanes 12â14) using primer sets for cVICKZ3 (lanes 9,12), cVICKZ2 (lanes 10,13) and cVICKZ1 (lanes 11,14). (B) Proteins were extracted from tailbud stage Xenopus embryos, or from chick E2 stage whole embryos, head, or trunk. One embryo equivalent was loaded on each lane, and VICKZ expression was examined following electrophoresis by western blot analysis using an anti-pan VICKZ antibody. (C-K) Cross-sections at the midbrain (MB) level in chick embryos at 5ss (C,F,H,J), 8ss (D,G,I,K), and 13ss (E) were stained using antibodies directed against VICKZ (C-G, J-K), HNK-1 (E), Snail2 (F-G), ZO-1 (H-I), and N-cadherin (J-K). (Fâ) and (Gâ) are higher magnifications of the individual channels (red, green, and merge) of the boxed regions in (F) and (G). At early stages of CNC specification, presumptive CNC cells are located in the neural folds in the dorsolateral region (C, F, Fâ, H, J, arrows), where they express both VICKZ and Snail2 (F). ZO-1 and N-cadherin are expressed along the apical surface of the neuroepithelium at this stage, but are mostly excluded from the neural folds (H,J). Down-regulation of VICKZ occurs in 8ss embryos in the dorsal-most, delaminating CNC cells that remain Snail2-positive (G, arrow, Gâ) and are negative for ZO-1 and N-cadherin (I,K arrowhead). HNK-1-positive migrating CNC do not express VICKZ (E, arrows). Abbreviations: MB, midbrain. All sections were also stained with Hoechst to show nuclei (blue). |