XB-ART-51176
Nature
2015 Sep 17;5257569:345-50. doi: 10.1038/nature14887.
Show Gene links
Show Anatomy links
The mechanism of DNA replication termination in vertebrates.
???displayArticle.abstract???
Eukaryotic DNA replication terminates when replisomes from adjacent replication origins converge. Termination involves local completion of DNA synthesis, decatenation of daughter molecules and replisome disassembly. Termination has been difficult to study because termination events are generally asynchronous and sequence nonspecific. To overcome these challenges, we paused converging replisomes with a site-specific barrier in Xenopus egg extracts. Upon removal of the barrier, forks underwent synchronous and site-specific termination, allowing mechanistic dissection of this process. We show that DNA synthesis does not slow detectably as forks approach each other, and that leading strands pass each other unhindered before undergoing ligation to downstream lagging strands. Dissociation of the replicative CMG helicase (comprising CDC45, MCM2-7 and GINS) occurs only after the final ligation step, and is not required for completion of DNA synthesis, strongly suggesting that converging CMGs pass one another and dissociate from double-stranded DNA. This termination mechanism allows rapid completion of DNA synthesis while avoiding premature replisome disassembly.
???displayArticle.pubmedLink??? 26322582
???displayArticle.pmcLink??? PMC4575634
???displayArticle.link??? Nature
???displayArticle.grants??? [+]
GM62267 NIGMS NIH HHS , GM80676 NIGMS NIH HHS , R01 GM062267 NIGMS NIH HHS , R01 GM080676 NIGMS NIH HHS , Howard Hughes Medical Institute
Species referenced: Xenopus laevis
Genes referenced: ccna1 cdc45 flt3 mcm2 mcm7 mnt pcna rpa1 top2a
???attribute.lit??? ???displayArticles.show???
|
|
Extended Data Figure 2. Supplemental fork progression data(A) The gel shown in Figure 1E was overexposed and shown in its entirety so that the smaller leftward strands (LWS, Fig 1D) could be detected. As observed for the rightward strands (RWS, Fig 1E), LWS rapidly increased in size and then disappeared as they were ligated to produce full length strands (FLS, Fig 1E).(B–E) To determine whether the heterogeneity of LWS (A) and RWS (Fig 1E) was due to delayed extension of lagging strands, or because a significant fraction of leading strands did not restart upon IPTG addition, we specifically monitored leading strand progression upon IPTG addition on p[lacOx16]. To this end, DNA samples were treated with Nt.BspQI or Nb.BsrDI to specifically liberate the rightward or leftward leading strands, respectively (B), and DNAs were separated on a denaturing agarose gel (C). Prior to IPTG addition, discrete leading strand products of the expected size were observed (lanes 2 and 10). The presence of two stall products reflects the fact that at a slow rate, the replisome bypasses LacR (see also Fig 3). Upon IPTG addition, these species rapidly and completely shifted up the gel, indicating that rightward and leftward leading strands restarted efficiently. Therefore, the heterogeneity of the LWS (A) and RWS (Fig. 1E) is probably due to delayed ligation of a new Okazaki fragment to the lagging strands. Quantification of leading strands that had not reached the midpoint of the array (rightward and leftward strands smaller than 550 and 500 nts, respectively, B) revealed that by 6.25 minutes, 90% of rightward and leftward leading strands passed the midpoint of the array (D–E). This demonstrates that leading strands pass each other when forks meet. |
|
|
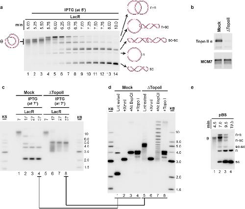
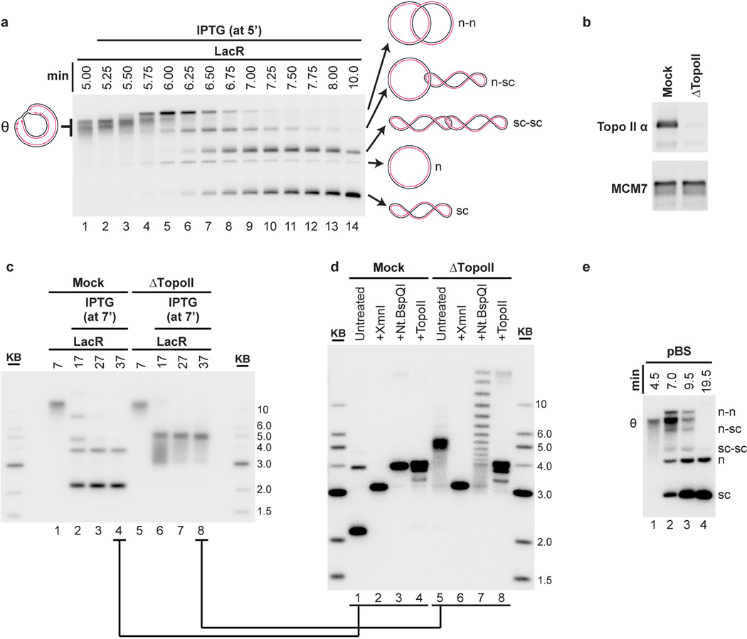
Extended Data Figure 3. Topo II-dependent decatenation of p[lacOx16](A) The autoradiograph in primary Figure 1G is reproduced with cartoons indicating the structures of the replication and termination intermediates n-n, n-sc, sc-sc, n, and sc (see main text for definitions). The order of appearance of the different catenanes matches previous work5 (n-n, then n-sc, then sc-sc).(BâD) To determine the role of Topo II during termination within a lacO array, termination was monitored in mock- or Topo II-depleted extracts. To confirm immunodepletion of Topo II, Mock and Topo II-depleted NPE was blotted with MCM7 and Topo II antibodies (B). p[lacOx16] was incubated with LacR, then replicated in either mock- or Topo II-depleted egg extracts in the presence of [α-32P]dATP, and termination was induced with IPTG (at 7â). Untreated DNA intermediates were separated by native gel electrophoresis (C). In the mock-depleted extract, nicked and supercoiled monomers were readily produced (as in (A), albeit with slower kinetics due to nonspecific inhibition of the extracts by the immunodepletion procedure), while in the Topo II-depleted extracts, a discrete species was produced. DNA from the last time point in each reaction (lanes 4 and 8 in (C)) was purified and treated with XmnI, which cuts p[lacOx16] once, or Nt.BspQI, which nicks p[lacOx16] once, or recombinant Topo II, and then separated by native gel electrophoresis (D). Cleavage of the mock- and TopoII-depleted products with XmnI yielded the expected linear 3.15 kb band (lanes 2 and 6), demonstrating that in both extracts, all products were fully dissolved topoisomers of each other. Relaxation of the mock-depleted products by nicking with Nt.BspQI yielded a discrete band corresponding to nicked plasmid (lane 3), while the TopoII-depleted products were converted to a ladder of discrete topoisomers (lane 7), which we infer represent catenated dimers of different linking numbers, since the mobility difference cannot be due to differences in supercoiling. Importantly, the mobility shift following Nt.BspQI treatment (lane 5 vs lane 7) demonstrated that the Topo II-depleted products (lane 5) were covalently closed and thus in the absence of Topo II ligation of the daughter strands still occurred. Treatment of the mock- and Topo II-depleted products with recombinant human Topo II produced the same relaxed monomeric species (lanes 4 and 8), further confirming that the Topo II-depleted products contained catenanes. Collectively, these observations demonstrate that termination within a lacO array in Topo II depleted extracts produces highly catenated supercoiled-supercoiled dimers, as seen in cells lacking Topo II16,17. These data confirm that Topo II is responsible for decatenation and argue that termination within a lacO array reflects physiological termination.(E) n-n, n-sc, sc-sc, n, and sc products were also detected when plasmid lacking lacO sequences (pBlueScript) was replicated in the absence of LacR without the use of Cyclin A to synchronize replication. Therefore, these intermediates arise in the course of unperturbed DNA replication in Xenopus egg extracts. |
|
|
Extended Data Figure 4. Inhibition of termination by different size LacR arrays(A) Cartoon depicting intermediates detected in the dissolution assay.(B) To determine the ability of different-sized LacR arrays to inhibit termination, the earliest stage of termination, dissolution (A), was monitored in plasmids containing 0, 12, 16, 32, or 48 lacO repeats. Plasmids were incubated with LacR, and replicated in the presence of [α-32P]dATP. To measure dissolution, radiolabelled termination intermediates were cut with XmnI. Cleaved products were separated on a native agarose gel and detected by autoradiography.(C) Quantification of dissolution in (B). When 12 or more lacO repeats were present in the array, dissolution was robustly inhibited for at least 5 minutes. Potent inhibition lasted 10 minutes when 32 lacO sequences were present, and 20 minutes in the presence of 48 lacO sequences. In the absence of lacO sequences, dissolution was essentially complete by 5 minutes. Therefore, 12 lacO repeats are sufficient to inhibit termination for 5 minutes. |
|
|
Extended Data Figure 5. The rate of total DNA synthesis does not slow before dissolution(A–C) To further test whether replication stalls or slows prior to dissolution, p[lacOx12] was pre-incubated with LacR and replicated in Xenopus egg extracts. Termination was then induced by addition of IPTG after 5 minutes. Simultaneously, [α-32P]dATP was added to specifically radiolabel DNA synthesized following IPTG addition (A). Radiolabelled DNA was then separated on a native agarose gel and total signal was measured by autoradiography (B). Total signal was quantified, normalized to peak signal, and graphed alongside the rate of dissolution, which was also measured in the same experiment (C). This approach gives a highly sensitive measure of DNA synthesis without manipulation of DNA samples. DNA synthesis should occur primarily within the lacO array (see Extended Data Fig. 1). Upon IPTG addition, there was an approximately linear increase in signal, which plateaued by 5.83 min. Importantly, dissolution was 65% complete by 5.83 min. Therefore, the large majority of dissolution occurs without stalling of DNA synthesis.(D–E) Experimental repeats of (B–C)(F) The experiments shown in (C–E) were graphed together with mean±s.d. Synthesis data was normalized so that for each experiment, synthesis at 1 min was assigned a value of 84.4%, since this was the average value from (C–D), where synthesis was allowed to plateau. Given the rate of replication fork progression in these egg extracts (260 bp/minute32) and the size of the array (365 bp), forks should require, on average, 0.7 minutes to converge if no stalling occurs (365 bp ÷ 2 ÷ 260 bp/min = 0.7 min). The time required for dissolution was not appreciably longer than this (dissolution was 50% complete by 0.67 min after IPTG addition, (F)), consistent with a lack of stalling.(G–H) The experiment shown in (B–C) was repeated using p[lacOx16]. Synthesis was approximately linear until 6.17 minutes, at which point 81% of molecules had dissolved, further demonstrating that the majority of dissolution occurs without stalling of DNA synthesis. |
|
|
Extended Data Figure 6. Replisome progression through 12x and 32x lacO arrays(A–D) To test whether replisomes meet later in a lacOx32 array than a lacOx12 array, we monitored dissolution. LacR Block-IPTG release was performed on p[lacOx12] and p[lacOx32] and radiolabelled termination intermediates were digested with XmnI to monitor the conversion of double-Y molecules to linear molecules (Dissolution). Cleaved molecules were separated on a native agarose gel, detected by autoradiography (A,C), and quantified (B,D). Upon IPTG addition, dissolution was delayed by at least 1 minute within the 32xlacO array compared to the 12xlacO array (B,D). Moreover, by 6 minutes, 92% of forks had undergone dissolution on p[lacOx12] while only 9% had dissolved on p[lacOx32] (B,D).(E) Stall products within the 12xlacO array (Fig. 3B, Lane 2) were quantified, signal was corrected based on size differences of the products, and the percentage of stall products at each stall point was calculated. 78% of leading strands stalled at the first three arrest points (red columns), 19% stalled at the fourth to tenth arrest points (yellow columns) and the remaining 3% stalled at the tenth to fourteenth arrest points (grey columns). The appearance of fourteen arrest points reproducible and surprising, given that the presence of only twelve lacO sequences was confirmed by sequencing in the very preparation of p[lacOx12] that was used in Fig. 3. The thirteenth and fourteenth arrest points cannot stem from cryptic lacO sites beyond the twelfth lacO site, as this would position the first leftward leading strand stall product ∼90 nucleotides from the lacO array, instead of the observed ∼30 nucleotides (see F-G). At present, we do not understand the origin of these stall products.(F–G) Progression of leftward leading strands into the array. The same DNA samples used in Fig. 3 were digested with the nicking enzyme Nb.BsrDI, which released leftward leading strands (F), and separated on a denaturing polyacrylamide gel (G). The lacO sites of p[lacOx12] are highlighted in blue on the sequencing ladder (G), which was generated using the primer JDO109 (Green arrow, F). Green circles indicate two non-specific products of digestion. These products arise because nicking enzyme activity varies between experiments, even under the same conditions. There was no significant difference in the pattern of leftward leading strand progression between the 12xlacO and 32xlacO arrays, as seen for the rightward leading strands (Fig. 3B). Specifically, by 5.67 minutes, the majority of leading strands had extended beyond the seventh lacO repeat within lacOx12 (lane 6) and the equivalent region of lacOx32 (lane 18). Therefore, progression of leftward leading strands is unaffected by the presence of an opposing replisome, suggesting that converging replisomes do not stall when they meet. |
|
|
Extended Data Figure 7. Supplemental ChIP data(A) Cartoon depicting the LAC, FLK2 and FAR loci, which were used for ChIP. Their precise locations relative to the leftward edge of the lacO array are indicated. The LAC amplicon is present in four copies distributed across the lacOx16 array and three copies distributed across the lacOx12 array.(B–E) p[lacOx12] was incubated with buffer or LacR and termination was induced at 5 minutes by IPTG addition. MCM7, RPA, CDC45, and Polε ChIP was performed at different time points after IPTG addition but also in the buffer control and no IPTG control. Recovery of FLK2 was measured as a percentage of input DNA. Upon IPTG addition, ChIP signal declined and by 9 minutes was comparable to the buffer control, demonstrating that unloading of replisomes was induced within 4 minutes of IPTG addition.(F) To test whether movement of the replisome into and out of the lacO array could be detected upon IPTG addition, termination was monitored within a lacO array, and we performed ChIP of the leading strand polymerase Polε, which was inferred to move into and out of the array based on the behavior of leading strands during termination (Extended Data Fig 2B–E). It was predicted that Polε ChIP at the LAC locus should increase slightly as Polε enters the lacO array and decline again as converging polymerases pass each other, but persist at FLK2 while the polymerases move out of the array. Prior to IPTG addition, Polε was enriched at LAC and FLK2 compared to FAR, consistent with the leading strands being positioned on either side of the lacO array (Extended Data Fig 2C, Fig. 3). Upon IPTG addition, Polε became modestly enriched at LAC compared to FLK2 (5.5 min) but then declined to similar levels at both LAC and FLK2 by 6.5 min. These data are consistent with the leading strand polymerases entering the lacO array and passing each other.(G–H) To test whether CMG exhibited the same ChIP profile as Polε, MCM7 and CDC45 ChIP was performed using the same samples. Following IPTG addition, MCM7 and CDC45 were enriched at LAC compared to FLK2 (5.5 min), then declined to similar levels at both LAC and FLK2 by 6.5 min, as seen for Polε (F). These data are consistent with a model in which CMGs enter the array and pass each other during termination. A caveat of these experiments is the relatively high recovery of the FAR locus in MCM7, CDC45, and Polε ChIP. Specifically, signal was at most only ∼2-fold enriched at LAC compared to FAR. This was not due to high background binding, because by the end of the experiment (10 minute time point, not shown), we observed a decrease in signal of ∼5–7 fold. Furthermore, we observed ∼5–7 fold enrichment in binding (ChIP) of replisome components to p[lacOx12] that had been incubated in LacR compared to a buffer control (see G-I, below). Instead, the high FAR signal was likely due to poor spatial resolution of the ChIP. Consistent with this, when a plasmid containing a DNA interstrand cross-link (ICL) was replicated, essentially all replisomes converged upon the ICL but the ChIP signal for MCM7 and CDC45 was only ∼3–4 fold enriched at the ICL compared to a control locus41. We speculate that the higher background observed at the control locus in our experiments is due to the decreased distance of the control locus from the experimental locus (1.3 kb for p[lacOx16] and p[lacOx12] vs. 2.4 kb for the ICL plasmid) and possibly due to increased catenation of the parental strands during termination. The high signal at FAR should not complicate interpretation of the MCM7, CDC45 and Polε ChIP (F), as signal at FAR was essentially unaltered between 5 and 6.5 minutes. Further evidence that the high signal seen at the FAR locus emanates from forks stalled near the lacO array is presented in panel (K).(I) ChIP of RPA was performed on the same chromatin samples used in B-D. As seen for pol ɛ, MCM7, and CDC45, enrichment of RPA at LAC compared to FAR was relatively low, consistent with poor spatial resolution.(J) Predicted binding of CMGs to the LAC, FLK2 and FAR loci before and after IPTG addition if CMGs converging CMG pass each other.(K) To determine whether most forks stalled at the array and not elsewhere in the plasmid, we performed a time course in which p[lacOx16] undergoing termination was examined by 2-dimensional gel electrophoresis (2-D gel) at various time points. p[lacOx16] was pre-bound to LacR and replicated in Xenopus egg extract containing [α-32P]dATP. Termination was induced by IPTG addition and samples were withdrawn at different times. Radiolabelled replication intermediates were cleaved with XmnI (as in Extended Data Fig. 1A) and separated according to size and shape on 2-D gels50. A parallel reaction was performed in which samples were analyzed by ChIP, which was one of the repeats analyzed in (B)-(E). In the presence of LacR, a subset of Double Y molecules accumulated (blue arrowhead), demonstrating that 83% of replication intermediates (signal in dashed blue circle) contained two forks converged at a specific locus. Following IPTG addition, linear molecules rapidly accumulated (orange arrow) as dissolution occurred. Importantly, the vast majority of signal was present in the discrete double-Y and linear species (blue and orange arrows), demonstrating that the relatively high ChIP signal observed at FAR in panels F-I was derived from forks present at the lacOx16 array and not elsewhere. |
|
|
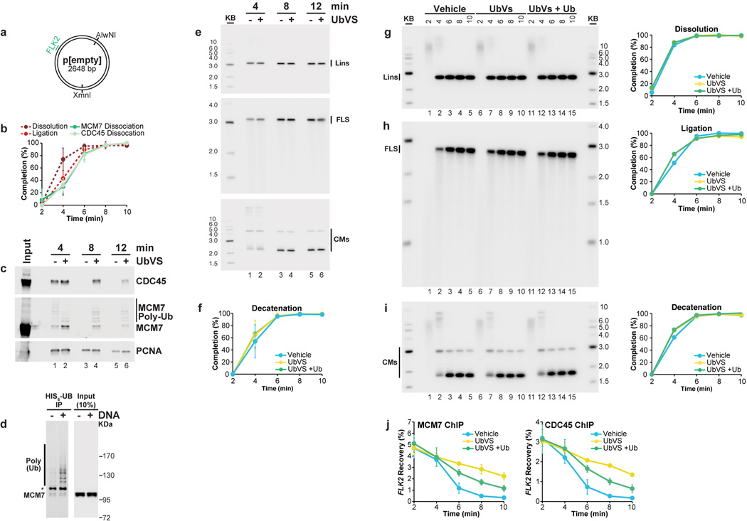
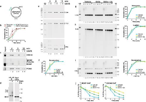
Extended Data Figure 8. Supplemental termination data for p[empty] experiments(A) Cartoon depicting the XmnI and AlwNI sites on p[empty], which are used for the dissolution and ligation assays, respectively, and the FLK2 locus, which is used for ChIP.(B) Plasmid DNA without a lacO array (p[empty]) was replicated and at different times chromatin was subjected to MCM7 and CDC45 ChIP. Percent recovery of FLK2 was quantified and used to measure dissociation of MCM7 and CDC45 (see methods). Dissolution and ligation were also quantified in parallel. mean±s.d. is plotted (n=3). The MCM7 and CDC45 dissociation data is obtained from the vehicle controls in Figure 5B–C, while the dissolution and ligation data are obtained from the vehicle controls in Fig 5D–E.(C) To seek independent evidence for the conclusions of the ChIP data presented in Figure 5B–C, we used a plasmid pull-down procedure. p[empty] was replicated in egg extracts treated with Vehicle or Ub-VS. At the indicated times, chromatin-associated proteins were captured on LacR-coated beads (which binds DNA independently of lacO sites) and analyzed by Western blotting for CDC45, MCM7, and PCNA. CDC45 and MCM7 dissociated from chromatin by 8’ in the vehicle control, but persisted following UbVS treatment.(D) To test whether the MCM7 modifications detected in panel (C) represented ubiquitylation, extracts were incubated with HIS6-Ubiquitin in the absence of Cyclin A, and in the absence or presence of plasmid DNA. After 15 minutes, HIS6-tagged proteins were captured by nickel resin pull down and blotted for MCM7. DNA replication greatly increased the levels of ubiquitylated MCM7, with the exception of a single species that was ubiquitylated independently of DNA replication (*). These data show that MCM7 is ubiquitylated during plasmid replication in egg extracts, as observed in yeast and during replication of sperm chromatin following nuclear assembly in egg extracts24,25.(E) In parallel to the plasmid pull-downs performed in (C), DNA samples were withdrawn for dissolution, ligation, and decatenation assays, none of which were perturbed by UbVS treatment. These data support our conclusion, based on ChIP experiments (Fig. 5), that defective CMG unloading does not affect dissolution, ligation, or decatenation.(F) Decatenation was measured in the same reactions used to measure Dissolution and Ligation (Fig. 5D–E), mean±s.d. is plotted (n=3).(G–I) Given the experimental variability at the 4 minute time point in Figures 5D–F, the primary data and quantification for dissolution (G), ligation (H), and decatenation (I) for one of the three experiments summarized in Figure 5D–F is presented. This reveals that Ub-VS does not inhibit dissolution, ligation, or decatenation at the 4 minute time point. The same conclusion applies to two additional repetitions of this experiment (data not shown).(J) The primary ChIP data used to measure dissociation of MCM7 and CDC45 in Fig 5B–C is shown. Recovery of FLK2 was measured. mean±s.d. is plotted (n=3). |
|
|
Extended Data Figure 9. Tables of plasmids and oligonucleotides used |
|
|
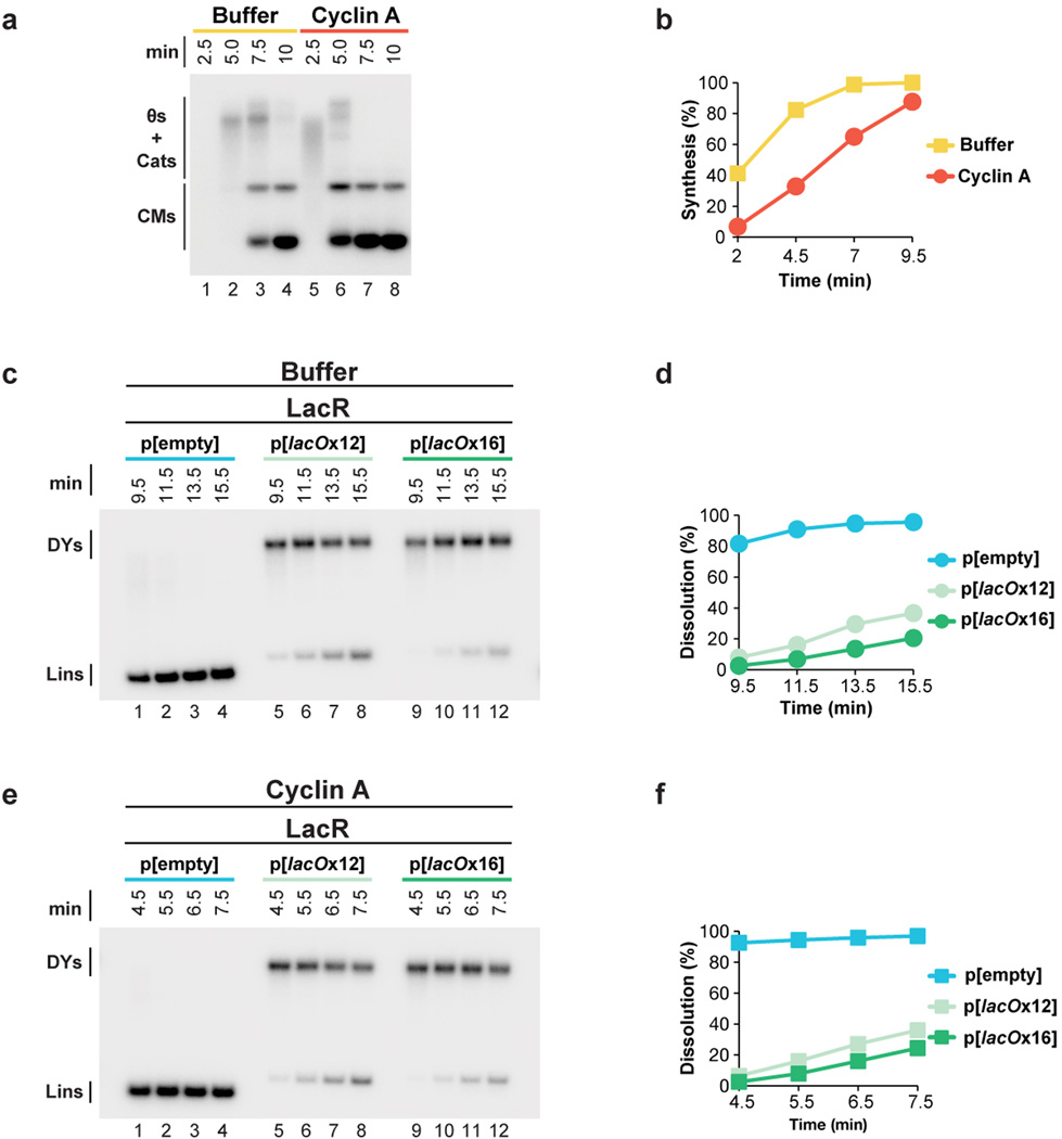
Extended Data Figure 10. Cyclin A treatment synchronizes DNA replication in Xenopus egg extracts(A–B) To synchronize DNA replication in Xenopus egg extracts, we treated extracts with Cyclin A, which probably accelerates replication initiation45. Plasmid DNA was incubated in High Speed Supernatant for 20 minutes, then either buffer or Cyclin A was added for a further 20 minutes. NucleoPlasmic extract was added to initiate DNA replication, along with [α-32P]dATP to label replication intermediates. Replication products were separated on a native agarose gel, detected by autoradiography (A), and quantified (B). In the presence of vehicle, replication was not complete by 9.5 minutes, but in the presence of Cyclin A, replication was almost complete by 4.5 minutes (B). Thus, Cyclin A treatment approximately doubles the speed of DNA replication in Xenopus egg extracts.(C–F) To test whether Cyclin A affects the ability of LacR to inhibit termination, we monitored dissolution of plasmids containing a 12x or 16x LacR array in the presence and absence of Cyclin A. p[lacOx12], p[lacOx16], and the parental control plasmid p[empty] were incubated with LacR, and then treated with buffer or Cyclin A before replication was initiated with NPE in the presence of [α-32P]dATP. Samples were withdrawn when dissolution of p[empty] plateaued (9.5 minutes in the presence of buffer, 4.5 minutes in the presence of Cyclin A). Given that Cyclin A treatment approximately doubles the speed of replication (see B), samples were withdrawn from these reactions twice as frequently as the buffer-treated samples. To measure dissolution, radiolabelled termination intermediates were cut with XmnI to monitor the conversion of double-Y molecules to linear molecules. Cut molecules were separated on a native agarose gel and detected by autoradiography (C,E). By the time the first sample was withdrawn, dissolution of p[empty] was essentially complete, in the absence (9.5 min, D) or presence (4.5 min, F) of Cyclin A. Importantly, dissolution of p[lacOx12] and p[lacOx16] was prevented in the absence (9.5 min, D) or presence (4.5 min, F) of Cyclin A. Moreover, dissolution occurred approximately twice as fast in the presence of Cyclin A (note the similarity between (D) and (F) even though samples are withdrawn twice as frequently in F.) consistent with replication being approximately twice as fast in the presence of Cyclin A. Therefore, Cyclin A does not affect the ability of a LacR array to block replication forks. |
|
|
Figure 1. A model system to study replication terminationA. Scheme to induce site-specific termination. Key restriction sites are highlighted.B. Schematic of the dissolution assay.C. p[lacOx16] was incubated in buffer or LacR, then replicated in the presence of [α-32P]dATP, before termination was induced by the addition of IPTG. To measure dissolution, radiolabelled termination intermediates were cut with XmnI, separated on a native agarose gel, and analyzed by autoradiography.D. Schematic of the ligation assay.E. To measure ligation, replication intermediates were cut with AlwNI and separated on a denaturing agarose gel.F. Schematic of the decatenation assayG. To measure decatenation, replication intermediates were separated on a native agarose gel. The additional copy of lane 10 highlights catenated termination intermediates.H. Multiple dissolution, ligation, and decatenation assays were quantified. Means±standard deviation (s.d.) are plotted (n=4). |
|
|
Figure 2. DNA synthesis does not stall during terminationA. Cartoon depicting the assay for lacO array synthesis.B. LacR Block-IPTG release was performed on p[lacOx12]. To measure synthesis within the array, termination intermediates were cut with AflIII and PvuII to liberate the array fragment from the vector. Cleaved products were separated by native gel electrophoresis. Different exposures of array and vector fragments are shown (see methods).C. Array synthesis, vector synthesis, and dissolution were quantified. Means±s.d. are plotted (n=3). |
|
|
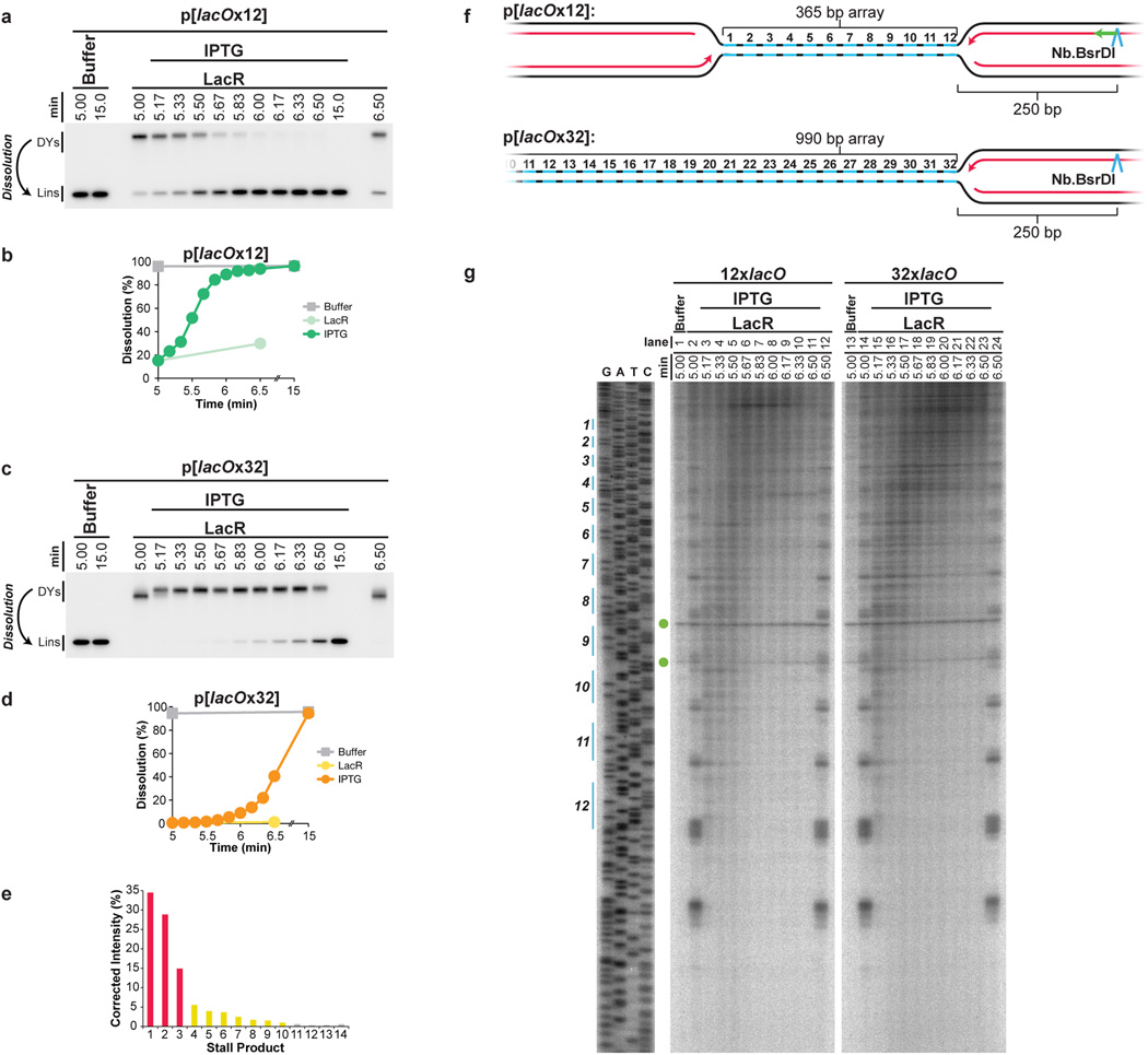
Figure 3. Leading strands pass each other unhindered during terminationA. Schematic of rightward leading strands arrested at 12x and 32xlacO arrays, and the predicted point of fork collision upon IPTG addition.B. LacR block-IPTG release was performed on p[lacOx12] and p[lacOx32]. Termination intermediates were digested with Nt.BspQI. Nascent strands were separated alongside a sequencing ladder (generated by primer JDO107, green arrow in (A)) on a denaturing polyacrylamide gel and visualized by autoradiography. The lacO sites of p[lacOx12] are indicated in blue. Red, yellow, and grey lines indicate stall products that were quantified (Extended Data Fig. 6E).C. Leading strands whose 3’ ends were located before lacO7 were quantified (see methods) along with dissolution (Extended Data Fig. 6A–D).D. Experimental repeat of (C). |
|
|
Figure 4. Leading strands abut lagging strands of the opposing replisome during terminationA. Cartoon illustrating the leading and lagging strands released by Nb.BtsI and Nb.BbvCI nicking enzymes. Primers JDO111 (purple arrow) and JDO110 (pink arrow) generated the sequencing ladders in (B) and (C), respectively.B. LacR block-IPTG release was performed on p[lacOx12]. Termination intermediates were digested with Nb.BbvCI to liberate leftward leading strands, which were separated alongside a sequencing ladder on a denaturing polyacrylamide gel and visualized by autoradiography. Prominent leading strand products are highlighted (green symbols), and their sizes, measured relative to the Nb.BtsI site, are indicated.C. Same samples as in (B) were digested with Nb.BtsI to liberate rightward lagging strands. The size of prominent lagging strand products (orange symbols), measured relative to the Nb.BtsI site, are indicated.D. Schematic of the mapped leading (B) and lagging (C) strands. |
|
|
Figure 5. CMGs dissociate after dissolution and ligationA. LacR block-IPTG release was followed by MCM7, CDC45, RPA and, Polε ChIP at the indicated times after IPTG addition. Dissolution, ligation, and decatenation were measured in parallel. means±s.d. are plotted (n=3).B. p[empty] was replicated in extracts treated with Vehicle, Ubiqutin-Vinyl Sulfone (Ub-VS), or Ub-VS and free ubiquitin (UbVS + Ub). Dissociation of MCM7 was measured by ChIP (see methods). mean±s.d. is plotted (n=3).C. Same as (B), but CDC45 dissociation was measured.D-E. In parallel to MCM7 and CDC45 dissociation (B, C), dissolution (D) and ligation (E) were measured. mean±s.d. is plotted (n=3). See Extended Data Fig. 8F–I for decatenation measurements and representative gels.(E) New model of vertebrate replication termination. |
References [+] :
Baxter,
Topoisomerase II inactivation prevents the completion of DNA replication in budding yeast.
2008, Pubmed
Baxter, Topoisomerase II inactivation prevents the completion of DNA replication in budding yeast. 2008, Pubmed
Budzowska, Regulation of the Rev1-pol ζ complex during bypass of a DNA interstrand cross-link. 2015, Pubmed , Xenbase
Charbin, Condensin aids sister chromatid decatenation by topoisomerase II. 2014, Pubmed
Chen, Simian virus 40 DNA replication: characterization of gaps in the termination region. 1976, Pubmed
Costa, The structural basis for MCM2-7 helicase activation by GINS and Cdc45. 2011, Pubmed
Czajkowsky, DNA combing reveals intrinsic temporal disorder in the replication of yeast chromosome VI. 2008, Pubmed
DiNardo, DNA topoisomerase II mutant of Saccharomyces cerevisiae: topoisomerase II is required for segregation of daughter molecules at the termination of DNA replication. 1984, Pubmed
Duxin, Repair of a DNA-protein crosslink by replication-coupled proteolysis. 2014, Pubmed , Xenbase
Espeli, Temporal regulation of topoisomerase IV activity in E. coli. 2003, Pubmed
Fachinetti, Replication termination at eukaryotic chromosomes is mediated by Top2 and occurs at genomic loci containing pausing elements. 2010, Pubmed
Fanning, SV40 DNA replication: from the A gene to a nanomachine. 2009, Pubmed
Fu, Selective bypass of a lagging strand roadblock by the eukaryotic replicative DNA helicase. 2011, Pubmed , Xenbase
Gaggioli, DNA topoisomerase IIα controls replication origin cluster licensing and firing time in Xenopus egg extracts. 2013, Pubmed , Xenbase
Hiasa, Two distinct modes of strand unlinking during theta-type DNA replication. 1996, Pubmed
Hiasa, Tus prevents overreplication of oriC plasmid DNA. 1994, Pubmed
Hook, Mechanisms to control rereplication and implications for cancer. 2007, Pubmed
Ilves, Activation of the MCM2-7 helicase by association with Cdc45 and GINS proteins. 2010, Pubmed
Ishimi, Topoisomerase II plays an essential role as a swivelase in the late stage of SV40 chromosome replication in vitro. 1992, Pubmed
Ivessa, The Saccharomyces Pif1p DNA helicase and the highly related Rrm3p have opposite effects on replication fork progression in ribosomal DNA. 2000, Pubmed
Kang, Properties of the human Cdc45/Mcm2-7/GINS helicase complex and its action with DNA polymerase epsilon in rolling circle DNA synthesis. 2012, Pubmed
Kaplan, Mcm4,6,7 uses a "pump in ring" mechanism to unwind DNA by steric exclusion and actively translocate along a duplex. 2003, Pubmed
Laskey, Assembly of SV40 chromatin in a cell-free system from Xenopus eggs. 1977, Pubmed , Xenbase
Lebofsky, DNA replication in nucleus-free Xenopus egg extracts. 2009, Pubmed , Xenbase
Levine, DNA replication in SV40 infected cells. I. Analysis of replicating SV40 DNA. 1970, Pubmed
Long, BRCA1 promotes unloading of the CMG helicase from a stalled DNA replication fork. 2014, Pubmed , Xenbase
Long, Mechanism of RAD51-dependent DNA interstrand cross-link repair. 2011, Pubmed , Xenbase
Loveland, A general approach to break the concentration barrier in single-molecule imaging. 2012, Pubmed , Xenbase
Lucas, Topoisomerase II can unlink replicating DNA by precatenane removal. 2001, Pubmed , Xenbase
Magnaghi, Covalent and allosteric inhibitors of the ATPase VCP/p97 induce cancer cell death. 2013, Pubmed
Maric, Cdc48 and a ubiquitin ligase drive disassembly of the CMG helicase at the end of DNA replication. 2014, Pubmed
McGuffee, Quantitative, genome-wide analysis of eukaryotic replication initiation and termination. 2013, Pubmed
Moreno, Polyubiquitylation drives replisome disassembly at the termination of DNA replication. 2014, Pubmed , Xenbase
Moyer, Isolation of the Cdc45/Mcm2-7/GINS (CMG) complex, a candidate for the eukaryotic DNA replication fork helicase. 2006, Pubmed
Pacek, Localization of MCM2-7, Cdc45, and GINS to the site of DNA unwinding during eukaryotic DNA replication. 2006, Pubmed , Xenbase
Prokhorova, DNA replication of mitotic chromatin in Xenopus egg extracts. 2003, Pubmed , Xenbase
Räschle, Mechanism of replication-coupled DNA interstrand crosslink repair. 2008, Pubmed , Xenbase
Rudolph, Avoiding chromosome pathology when replication forks collide. 2013, Pubmed
Santamaría, Bi-directional replication and random termination. 2000, Pubmed , Xenbase
Segawa, Association of simian virus 40 T antigen with replicating nucleoprotein complexes of simian virus 40. 1980, Pubmed
Seidman, Late replicative intermediates are accumulated during simian virus 40 DNA replication in vivo and in vitro. 1979, Pubmed
Sofueva, Ultrafine anaphase bridges, broken DNA and illegitimate recombination induced by a replication fork barrier. 2011, Pubmed
Steinacher, The DNA helicase Pfh1 promotes fork merging at replication termination sites to ensure genome stability. 2012, Pubmed
Sundin, Arrest of segregation leads to accumulation of highly intertwined catenated dimers: dissection of the final stages of SV40 DNA replication. 1981, Pubmed
Sundin, Terminal stages of SV40 DNA replication proceed via multiply intertwined catenated dimers. 1980, Pubmed
Tack, Analysis of simian virus 40 chromosome-T-antigen complexes: T-antigen is preferentially associated with early replicating DNA intermediates. 1983, Pubmed
Tapper, Discontinuous DNA replication: accumulation of Simian virus 40 DNA at specific stages in its replication. 1978, Pubmed
Walter, Regulated chromosomal DNA replication in the absence of a nucleus. 1998, Pubmed , Xenbase
Walter, Initiation of eukaryotic DNA replication: origin unwinding and sequential chromatin association of Cdc45, RPA, and DNA polymerase alpha. 2000, Pubmed , Xenbase
Yardimci, Uncoupling of sister replisomes during eukaryotic DNA replication. 2010, Pubmed , Xenbase
Zhang, DNA interstrand cross-link repair requires replication-fork convergence. 2015, Pubmed , Xenbase
