XB-ART-51159
Mol Biol Cell
2014 Sep 01;2517:2592-603.
Show Gene links
Show Anatomy links
DIPA-family coiled-coils bind conserved isoform-specific head domain of p120-catenin family: potential roles in hydrocephalus and heterotopia.
???displayArticle.abstract???
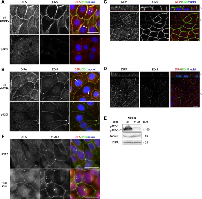
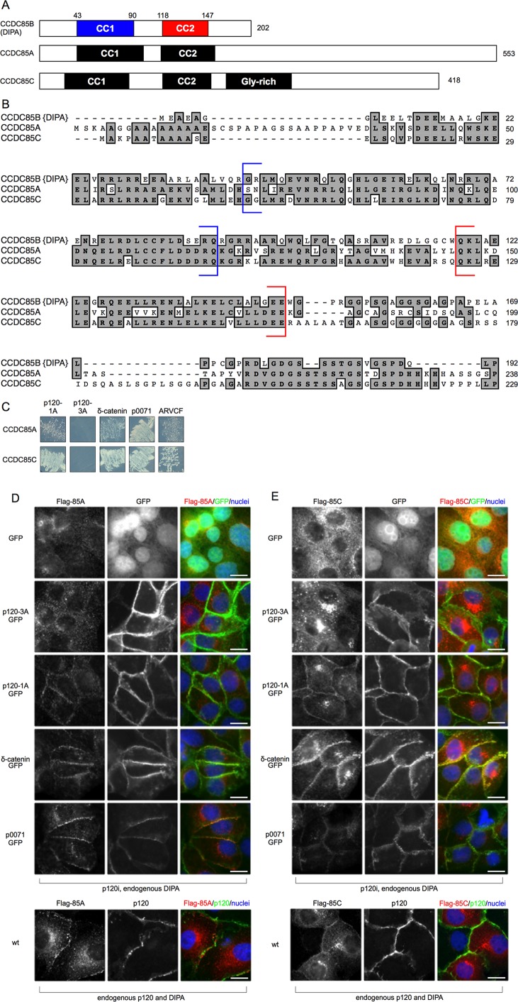
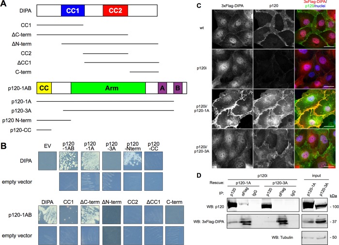
p120-catenin (p120) modulates adherens junction (AJ) dynamics by controlling the stability of classical cadherins. Among all p120 isoforms, p120-3A and p120-1A are the most prevalent. Both stabilize cadherins, but p120-3A is preferred in epithelia, whereas p120-1A takes precedence in neurons, fibroblasts, and macrophages. During epithelial-to-mesenchymal transition, E- to N-cadherin switching coincides with p120-3A to -1A alternative splicing. These isoforms differ by a 101-amino acid "head domain" comprising the p120-1A N-terminus. Although its exact role is unknown, the head domain likely mediates developmental and cancer-associated events linked to p120-1A expression (e.g., motility, invasion, metastasis). Here we identified delta-interacting protein A (DIPA) as the first head domain-specific binding partner and candidate mediator of isoform 1A activity. DIPA colocalizes with AJs in a p120-1A- but not 3A-dependent manner. Moreover, all DIPA family members (Ccdc85a, Ccdc85b/DIPA, and Ccdc85c) interact reciprocally with p120 family members (p120, δ-catenin, p0071, and ARVCF), suggesting significant functional overlap. During zebrafish neural tube development, both knockdown and overexpression of DIPA phenocopy N-cadherin mutations, an effect bearing functional ties to a reported mouse hydrocephalus phenotype associated with Ccdc85c. These studies identify a novel, highly conserved interaction between two protein families that may participate either individually or collectively in N-cadherin-mediated development.
???displayArticle.pubmedLink??? 25009281
???displayArticle.pmcLink??? PMC4148249
???displayArticle.grants??? [+]
K01 DK092320 NIDDK NIH HHS
Species referenced: Xenopus
Genes referenced: arvcf ccdc85a ccdc85b ccdc85c cdh2 ctnnd1 lgals4.2 tjp1 wnt1
???attribute.lit??? ???displayArticles.show???
References [+] :
Aho,
Human p120ctn catenin: tissue-specific expression of isoforms and molecular interactions with BP180/type XVII collagen.
1999, Pubmed
Aho, Human p120ctn catenin: tissue-specific expression of isoforms and molecular interactions with BP180/type XVII collagen. 1999, Pubmed
Anastasiadis, Inhibition of RhoA by p120 catenin. 2000, Pubmed
Anastasiadis, The p120 catenin family: complex roles in adhesion, signaling and cancer. 2000, Pubmed
Aono, p120(ctn) acts as an inhibitory regulator of cadherin function in colon carcinoma cells. 1999, Pubmed
Bezy, Delta-interacting protein A, a new inhibitory partner of CCAAT/enhancer-binding protein beta, implicated in adipocyte differentiation. 2005, Pubmed
Brazas, A cellular homolog of hepatitis delta antigen: implications for viral replication and evolution. 1996, Pubmed
Carnahan, The molecular evolution of the p120-catenin subfamily and its functional associations. 2010, Pubmed
Chae, The hyh mutation uncovers roles for alpha Snap in apical protein localization and control of neural cell fate. 2004, Pubmed
Chalasani, N-cadherin-mediated cell adhesion restricts cell proliferation in the dorsal neural tube. 2011, Pubmed
Chauvet, Distribution of p120 catenin during rat brain development: potential role in regulation of cadherin-mediated adhesion and actin cytoskeleton organization. 2003, Pubmed
Chen, Acidic extracellular pH induces p120-catenin-mediated disruption of adherens junctions via the Src kinase-PKCδ pathway. 2011, Pubmed
Daniel, The catenin p120(ctn) interacts with Kaiso, a novel BTB/POZ domain zinc finger transcription factor. 1999, Pubmed
Davis, A core function for p120-catenin in cadherin turnover. 2003, Pubmed
Desai, Monomeric α-catenin links cadherin to the actin cytoskeleton. 2013, Pubmed
Dohn, An essential role for p120-catenin in Src- and Rac1-mediated anchorage-independent cell growth. 2009, Pubmed
Doll, Subnuclear development of the zebrafish habenular nuclei requires ER translocon function. 2011, Pubmed
Drees, Alpha-catenin is a molecular switch that binds E-cadherin-beta-catenin and regulates actin-filament assembly. 2005, Pubmed
Du, DIPA, which can localize to the centrosome, associates with p78/MCRS1/MSP58 and acts as a repressor of gene transcription. 2006, Pubmed
Ferland, Disruption of neural progenitors along the ventricular and subventricular zones in periventricular heterotopia. 2009, Pubmed
Formstecher, Protein interaction mapping: a Drosophila case study. 2005, Pubmed
Gamse, The parapineal mediates left-right asymmetry in the zebrafish diencephalon. 2003, Pubmed
Hatzfeld, Targeting of p0071 to desmosomes and adherens junctions is mediated by different protein domains. 2003, Pubmed
Hong, N-cadherin is required for the polarized cell behaviors that drive neurulation in the zebrafish. 2006, Pubmed
Hong, The gene for soluble N-ethylmaleimide sensitive factor attachment protein alpha is mutated in hydrocephaly with hop gait (hyh) mice. 2004, Pubmed
Hosking, The transcriptional repressor Glis2 is a novel binding partner for p120 catenin. 2007, Pubmed
Ichii, p120-catenin regulates microtubule dynamics and cell migration in a cadherin-independent manner. 2007, Pubmed
Ireton, A novel role for p120 catenin in E-cadherin function. 2002, Pubmed
Ito, Transformation of intact yeast cells treated with alkali cations. 1983, Pubmed
Iwai, Coiled-coil domain containing 85B suppresses the beta-catenin activity in a p53-dependent manner. 2008, Pubmed
James, Genomic libraries and a host strain designed for highly efficient two-hybrid selection in yeast. 1996, Pubmed
Kane, Mutations in half baked/E-cadherin block cell behaviors that are necessary for teleost epiboly. 2005, Pubmed
Kaufmann, The armadillo repeat region targets ARVCF to cadherin-based cellular junctions. 2000, Pubmed
Kawauchi, Cell adhesion and its endocytic regulation in cell migration during neural development and cancer metastasis. 2012, Pubmed
Keirsebilck, Molecular cloning of the human p120ctn catenin gene (CTNND1): expression of multiple alternatively spliced isoforms. 1998, Pubmed
Kendirgi, Interaction between the shuttling mRNA export factor Gle1 and the nucleoporin hCG1: a conserved mechanism in the export of Hsp70 mRNA. 2005, Pubmed
Kim, Myofibroblast keratinocyte growth factor reduces tight junctional integrity and increases claudin-2 levels in polarized Caco-2 cells. 2012, Pubmed
Kim, Non-canonical Wnt signals are modulated by the Kaiso transcriptional repressor and p120-catenin. 2004, Pubmed , Xenbase
Kimmel, Stages of embryonic development of the zebrafish. 1995, Pubmed , Xenbase
Kurley, p120-catenin is essential for terminal end bud function and mammary morphogenesis. 2012, Pubmed
Lele, parachute/n-cadherin is required for morphogenesis and maintained integrity of the zebrafish neural tube. 2002, Pubmed
Lohia, The Scribble polarity protein stabilizes E-cadherin/p120-catenin binding and blocks retrieval of E-cadherin to the Golgi. 2012, Pubmed
Lo Sardo, An evolutionary recent neuroepithelial cell adhesion function of huntingtin implicates ADAM10-Ncadherin. 2012, Pubmed
Markham, Monoclonal antibodies to DIPA: a novel binding partner of p120-catenin isoform 1. 2012, Pubmed
Meng, Anchorage of microtubule minus ends to adherens junctions regulates epithelial cell-cell contacts. 2008, Pubmed
Merkle, Neural stem cells in mammalian development. 2006, Pubmed
Miao, p120ctn isoform 1 expression significantly correlates with abnormal expression of E-cadherin and poor survival of lung cancer patients. 2010, Pubmed
Mo, Identification of murine p120 isoforms and heterogeneous expression of p120cas isoforms in human tumor cell lines. 1996, Pubmed
Molina-Ortiz, Overexpression of E-cadherin on melanoma cells inhibits chemokine-promoted invasion involving p190RhoGAP/p120ctn-dependent inactivation of RhoA. 2009, Pubmed
Mori, Ccdc85c encoding a protein at apical junctions of radial glia is disrupted in hemorrhagic hydrocephalus (hhy) mice. 2012, Pubmed
Nanes, p120-catenin binding masks an endocytic signal conserved in classical cadherins. 2012, Pubmed
Naydenov, A membrane fusion protein αSNAP is a novel regulator of epithelial apical junctions. 2012, Pubmed
Noren, p120 catenin regulates the actin cytoskeleton via Rho family GTPases. 2000, Pubmed
Park, Kaiso/p120-catenin and TCF/beta-catenin complexes coordinately regulate canonical Wnt gene targets. 2005, Pubmed , Xenbase
Prokhortchouk, The p120 catenin partner Kaiso is a DNA methylation-dependent transcriptional repressor. 2001, Pubmed
Reynolds, p120-catenin: Past and present. 2007, Pubmed
Reynolds, Regulation of cadherin stability and turnover by p120ctn: implications in disease and cancer. 2004, Pubmed
Saito, Classical and desmosomal cadherins at a glance. 2012, Pubmed
Sato, Numb controls E-cadherin endocytosis through p120 catenin with aPKC. 2011, Pubmed
Shikanai, N-cadherin regulates radial glial fiber-dependent migration of cortical locomoting neurons. 2011, Pubmed
Sival, Neuroependymal denudation is in progress in full-term human foetal spina bifida aperta. 2011, Pubmed
Slorach, Zeppo1 is a novel metastasis promoter that represses E-cadherin expression and regulates p120-catenin isoform expression and localization. 2011, Pubmed
Smith, Association of Rho-associated protein kinase 1 with E-cadherin complexes is mediated by p120-catenin. 2012, Pubmed
Stewart, Differential regulation of endogenous cadherin expression in Madin-Darby canine kidney cells by cell-cell adhesion and activation of beta -catenin signaling. 2000, Pubmed
Talvinen, Altered expression of p120catenin predicts poor outcome in invasive breast cancer. 2010, Pubmed
Thisse, High-resolution in situ hybridization to whole-mount zebrafish embryos. 2008, Pubmed
Thoreson, Selective uncoupling of p120(ctn) from E-cadherin disrupts strong adhesion. 2000, Pubmed
Tomonari, A rat antibody against a structure functionally related to the mouse T-cell receptor/T3 complex. 1988, Pubmed
Walker, Haploid screens and gamma-ray mutagenesis. 1999, Pubmed
Wildenberg, p120-catenin and p190RhoGAP regulate cell-cell adhesion by coordinating antagonism between Rac and Rho. 2006, Pubmed
Wu, Production and characterization of monoclonal antibodies to the catenin p120ctn. 1998, Pubmed
Wu, P-cadherin and E-cadherin are co-expressed in MDCK cells. 1993, Pubmed
Xiao, p120-Catenin regulates clathrin-dependent endocytosis of VE-cadherin. 2005, Pubmed
Xiao, Cellular levels of p120 catenin function as a set point for cadherin expression levels in microvascular endothelial cells. 2003, Pubmed
Yanagisawa, A p120 catenin isoform switch affects Rho activity, induces tumor cell invasion, and predicts metastatic disease. 2008, Pubmed
Yanagisawa, A novel interaction between kinesin and p120 modulates p120 localization and function. 2004, Pubmed
Yang, Delta-catenin affects the localization and stability of p120-catenin by competitively interacting with E-cadherin. 2010, Pubmed
Yap, The juxtamembrane region of the cadherin cytoplasmic tail supports lateral clustering, adhesive strengthening, and interaction with p120ctn. 1998, Pubmed , Xenbase
Zebda, Interaction of p190RhoGAP with C-terminal domain of p120-catenin modulates endothelial cytoskeleton and permeability. 2013, Pubmed
