XB-ART-51158
Open Biol
2015 Aug 01;58:. doi: 10.1098/rsob.150063.
Show Gene links
Show Anatomy links
Short linear motif acquisition, exon formation and alternative splicing determine a pathway to diversity for NCoR-family co-repressors.
???displayArticle.abstract???
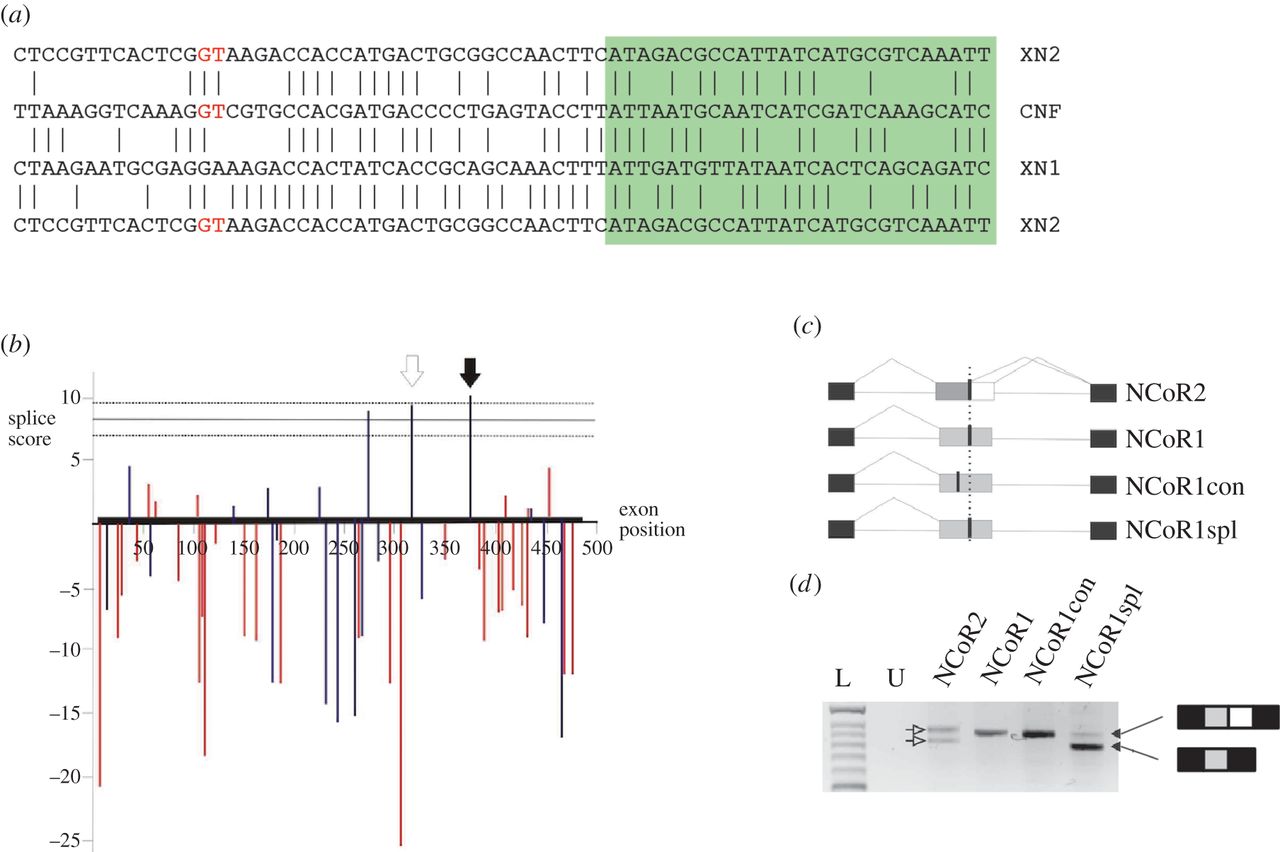
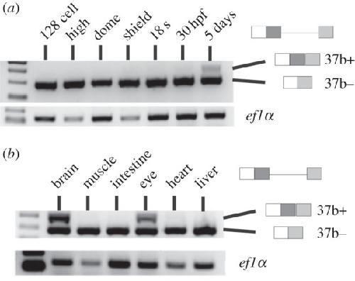
Vertebrate NCoR-family co-repressors play central roles in the timing of embryo and stem cell differentiation by repressing the activity of a range of transcription factors. They interact with nuclear receptors using short linear motifs (SLiMs) termed co-repressor for nuclear receptor (CoRNR) boxes. Here, we identify the pathway leading to increasing co-repressor diversity across the deuterostomes. The final complement of CoRNR boxes arose in an ancestral cephalochordate, and was encoded in one large exon; the urochordates and vertebrates then split this region between 10 and 12 exons. In Xenopus, alternative splicing is prevalent in NCoR2, but absent in NCoR1. We show for one NCoR1 exon that alternative splicing can be recovered by a single point mutation, suggesting NCoR1 lost the capacity for alternative splicing. Analyses in Xenopus and zebrafish identify that cellular context, rather than gene sequence, predominantly determines species differences in alternative splicing. We identify a pathway to diversity for the NCoR family beginning with the addition of a SLiM, followed by gene duplication, the generation of alternatively spliced isoforms and their differential deployment.
???displayArticle.pubmedLink??? 26289800
???displayArticle.pmcLink??? PMC4554918
???displayArticle.link??? Open Biol
???displayArticle.grants??? [+]
MC_U137981013 Medical Research Council , MC_UU_12009/8 Medical Research Council , Biotechnology and Biological Sciences Research Council , MRC_MC_U137981013 Medical Research Council , MRC_MC_UU_12009/8 Medical Research Council
Species referenced: Xenopus laevis
Genes referenced: ncor1 ncor2
???attribute.lit??? ???displayArticles.show???
References [+] :
Alrfaei,
microRNA-100 targets SMRT/NCOR2, reduces proliferation, and improves survival in glioblastoma animal models.
2013, Pubmed
Alrfaei, microRNA-100 targets SMRT/NCOR2, reduces proliferation, and improves survival in glioblastoma animal models. 2013, Pubmed
Baralle, Identification of a mutation that perturbs NF1 agene splicing using genomic DNA samples and a minigene assay. 2003, Pubmed
Barbosa-Morais, The evolutionary landscape of alternative splicing in vertebrate species. 2012, Pubmed , Xenbase
Beato, Transcriptional control by nuclear receptors. 1991, Pubmed
Blencowe, Alternative splicing: new insights from global analyses. 2006, Pubmed
Bowes, Xenbase: gene expression and improved integration. 2010, Pubmed , Xenbase
Boyer, The SANT domain: a unique histone-tail-binding module? 2004, Pubmed
Buljan, Alternative splicing of intrinsically disordered regions and rewiring of protein interactions. 2013, Pubmed
Castelo-Branco, Neural stem cell differentiation is dictated by distinct actions of nuclear receptor corepressors and histone deacetylases. 2014, Pubmed
Cheatle Jarvela, Evolution of transcription factor function as a mechanism for changing metazoan developmental gene regulatory networks. 2015, Pubmed
Cohen, The specificity of interactions between nuclear hormone receptors and corepressors is mediated by distinct amino acid sequences within the interacting domains. 2001, Pubmed
Conant, Turning a hobby into a job: how duplicated genes find new functions. 2008, Pubmed
De Conti, Exon and intron definition in pre-mRNA splicing. 2013, Pubmed
Dehal, Two rounds of whole genome duplication in the ancestral vertebrate. 2005, Pubmed
Delsuc, Additional molecular support for the new chordate phylogeny. 2008, Pubmed
Downes, Two receptor interaction domains in the corepressor, N-CoR/RIP13, are required for an efficient interaction with Rev-erbA alpha and RVR: physical association is dependent on the E region of the orphan receptors. 1996, Pubmed
Faist, Alternative splicing determines the interaction of SMRT isoforms with nuclear receptor-DNA complexes. 2009, Pubmed
Gissi, Huntingtin gene evolution in Chordata and its peculiar features in the ascidian Ciona genus. 2006, Pubmed , Xenbase
Goodson, Alternative mRNA splicing of corepressors generates variants that play opposing roles in adipocyte differentiation. 2011, Pubmed
Goodson, Alternative mRNA splicing of SMRT creates functional diversity by generating corepressor isoforms with different affinities for different nuclear receptors. 2005, Pubmed
Goodson, Corepressors: custom tailoring and alterations while you wait. 2005, Pubmed
Guenther, The SMRT and N-CoR corepressors are activating cofactors for histone deacetylase 3. 2001, Pubmed
He, Distinct interactions of PML-RARalpha and PLZF-RARalpha with co-repressors determine differential responses to RA in APL. 1998, Pubmed
He, Rapid subfunctionalization accompanied by prolonged and substantial neofunctionalization in duplicate gene evolution. 2005, Pubmed
Heinzel, A complex containing N-CoR, mSin3 and histone deacetylase mediates transcriptional repression. 1997, Pubmed
Hong, Rescue of a primary myelofibrosis model by retinoid-antagonist therapy. 2013, Pubmed
Horowitz, Mechanisms for selecting 5' splice sites in mammalian pre-mRNA splicing. 1994, Pubmed
Hu, The CoRNR motif controls the recruitment of corepressors by nuclear hormone receptors. 1999, Pubmed
Hu, Determinants of CoRNR-dependent repression complex assembly on nuclear hormone receptors. 2001, Pubmed
Jepsen, SMRT-mediated repression of an H3K27 demethylase in progression from neural stem cell to neuron. 2007, Pubmed
Jepsen, Combinatorial roles of the nuclear receptor corepressor in transcription and development. 2000, Pubmed
Jepsen, Biological roles and mechanistic actions of co-repressor complexes. 2002, Pubmed
Jonas, SMRT and N-CoR corepressors are regulated by distinct kinase signaling pathways. 2004, Pubmed
Kelemen, Function of alternative splicing. 2013, Pubmed
Lee, Silencing mediator of retinoic acid and thyroid hormone receptors, as a novel transcriptional corepressor molecule of activating protein-1, nuclear factor-kappaB, and serum response factor. 2000, Pubmed
Levine, Looping back to leap forward: transcription enters a new era. 2014, Pubmed
Levine, Transcription regulation and animal diversity. 2003, Pubmed
Li, Both corepressor proteins SMRT and N-CoR exist in large protein complexes containing HDAC3. 2000, Pubmed , Xenbase
Lin, Role of the histone deacetylase complex in acute promyelocytic leukaemia. 1998, Pubmed
Löhr, Cofactor-interaction motifs and the cooption of a homeotic Hox protein into the segmentation pathway of Drosophila melanogaster. 2005, Pubmed
Makowski, Determination of nuclear receptor corepressor interactions with the thyroid hormone receptor. 2003, Pubmed
Malartre, Alternative splicing generates multiple SMRT transcripts encoding conserved repressor domains linked to variable transcription factor interaction domains. 2004, Pubmed , Xenbase
Malartre, Xenopus embryos lacking specific isoforms of the corepressor SMRT develop abnormal heads. 2006, Pubmed , Xenbase
Mangelsdorf, The nuclear receptor superfamily: the second decade. 1995, Pubmed
Mengeling, Aberrant corepressor interactions implicated in PML-RAR(alpha) and PLZF-RAR(alpha) leukemogenesis reflect an altered recruitment and release of specific NCoR and SMRT splice variants. 2011, Pubmed
Mengeling, SMRTε, a corepressor variant, interacts with a restricted subset of nuclear receptors, including the retinoic acid receptors α and β. 2012, Pubmed
Mottis, Emerging roles of the corepressors NCoR1 and SMRT in homeostasis. 2013, Pubmed
Nagy, Nuclear receptor repression mediated by a complex containing SMRT, mSin3A, and histone deacetylase. 1997, Pubmed
Nagy, Mechanism of corepressor binding and release from nuclear hormone receptors. 1999, Pubmed
Nofsinger, SMRT repression of nuclear receptors controls the adipogenic set point and metabolic homeostasis. 2008, Pubmed
Pagani, Splicing factors induce cystic fibrosis transmembrane regulator exon 9 skipping through a nonevolutionary conserved intronic element. 2000, Pubmed
Perissi, Molecular determinants of nuclear receptor-corepressor interaction. 1999, Pubmed
Rastinejad, Structure of the RXR-RAR DNA-binding complex on the retinoic acid response element DR1. 2000, Pubmed
Reilly, Nuclear receptor corepressor SMRT regulates mitochondrial oxidative metabolism and mediates aging-related metabolic deterioration. 2010, Pubmed
Romero, Alternative splicing in concert with protein intrinsic disorder enables increased functional diversity in multicellular organisms. 2006, Pubmed
Ryo, Pinning down HER2-ER crosstalk in SMRT regulation. 2009, Pubmed
Shi, Sharp, an inducible cofactor that integrates nuclear receptor repression and activation. 2001, Pubmed
Short, SMRT has tissue-specific isoform profiles that include a form containing one CoRNR box. 2005, Pubmed , Xenbase
Su, Evolution of alternative splicing after gene duplication. 2006, Pubmed
Van Roey, Short linear motifs: ubiquitous and functionally diverse protein interaction modules directing cell regulation. 2014, Pubmed
Varlakhanova, Regulation of SMRT corepressor dimerization and composition by MAP kinase phosphorylation. 2011, Pubmed
Wagner, The gene regulatory logic of transcription factor evolution. 2008, Pubmed
Watson, Nuclear hormone receptor co-repressors: structure and function. 2012, Pubmed
Weatheritt, Linear motifs: lost in (pre)translation. 2012, Pubmed
Wei, Ncor2 is required for hematopoietic stem cell emergence by inhibiting Fos signaling in zebrafish. 2014, Pubmed
Weston, Active repression by unliganded retinoid receptors in development: less is sometimes more. 2003, Pubmed , Xenbase
Wray, The evolutionary significance of cis-regulatory mutations. 2007, Pubmed
Xu, Coactivator and corepressor complexes in nuclear receptor function. 1999, Pubmed
Yang, Suppression of histone deacetylation promotes the differentiation of human pluripotent stem cells towards neural progenitor cells. 2014, Pubmed
Yeo, Maximum entropy modeling of short sequence motifs with applications to RNA splicing signals. 2004, Pubmed
Yu, A SANT motif in the SMRT corepressor interprets the histone code and promotes histone deacetylation. 2003, Pubmed
Zeng, The expression and alternative splicing of alpha-neurexins during Xenopus development. 2006, Pubmed , Xenbase
