XB-ART-51157
Elife
2015 Jan 06;4. doi: 10.7554/eLife.06585.
Show Gene links
Show Anatomy links
Lamellipodin promotes actin assembly by clustering Ena/VASP proteins and tethering them to actin filaments.
Hansen SD, Mullins RD.
???displayArticle.abstract???
Enabled/Vasodilator (Ena/VASP) proteins promote actin filament assembly at multiple locations, including: leading edge membranes, focal adhesions, and the surface of intracellular pathogens. One important Ena/VASP regulator is the mig-10/Lamellipodin/RIAM family of adaptors that promote lamellipod formation in fibroblasts and drive neurite outgrowth and axon guidance in neurons. To better understand how MRL proteins promote actin network formation we studied the interactions between Lamellipodin (Lpd), actin, and VASP, both in vivo and in vitro. We find that Lpd binds directly to actin filaments and that this interaction regulates its subcellular localization and enhances its effect on VASP polymerase activity. We propose that Lpd delivers Ena/VASP proteins to growing barbed ends and increases their polymerase activity by tethering them to filaments. This interaction represents one more pathway by which growing actin filaments produce positive feedback to control localization and activity of proteins that regulate their assembly.
???displayArticle.pubmedLink??? 26295568
???displayArticle.pmcLink??? PMC4543927
???displayArticle.link??? Elife
???displayArticle.grants??? [+]
Species referenced: Xenopus
Genes referenced: abi1 acta1 aicda enah evl lif lyn pfn1 rho rho.2 tbx2 vasp zyx
???attribute.lit??? ???displayArticles.show???
|
|
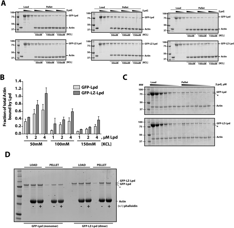
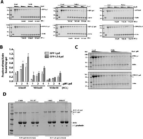
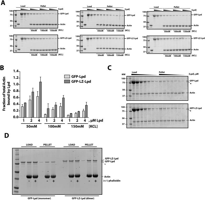
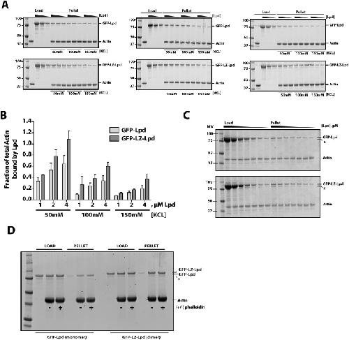
Figure 1. Lamellipodin (Lpd) binds directly to single actin filaments in vitro.(A) Cartoon representation of the human Lpd850â1250aa highlighting the Enabled/Vasodilator (Ena/VASP) binding sites (grey), Abi1/endophilin SH3 binding sites (red), and basic amino acid residues comprising the actin-binding region (blue). (B) Representative Total Internal Reflection Fluorescence (TIRF)-M images showing 500 nM monomeric GFP-Lpd850â1250aa bound to single actin filaments in the presence of TIRF buffer containing 20 mM HEPES [pH 7.0], 50â100 mM KCl, 1 mg/ml BSA, and 1 mM TCEP. Scale bar, 10 µm. (C) Calculation of Kd for GFP-Lpd850â1250aa actin filament binding using the average fluorescence intensity of GFP-Lpd bound to phalloidin stabilized actin filaments (20% Cy5 labeled). Error bars represent standard error of the mean. (D) Mutations in all 44 lysine/arginine residues to alanine (called Lpd44A) abolish F-actin binding of GFP-Lpd850â1250aa. Actin filament binding was visualized in the presence 500 nM GFP-Lpd850â1250aa, wild-type and 44A mutant, in the presence of 50 mM KCl containing buffer as in (B). Scale bar, 10 µm. (E) Purification of GFP-Lpd850â1250aa (monomer), GFP-LZ-Lpd850â1250aa (dimer), and his10-GFP-Lpd850â1250aa (monomers and trimer/tetramer) by size exclusion chromatography. (F) Cartoon representation of purified Lpd oligomers in (E). (G) Oligomerization of GFP-Lpd850â1250aa enhances actin filament binding. Localization of 250 nM GFP-Lpd850â1250aa (monomer), GFP-LZ-Lpd850â1250aa (dimer), and his10-GFP-Lpd850â1250aa (oligomers) bound to phalloidin stabilized actin filaments (20% Cy5 labeled) in the presence of TIRF buffer containing 100 mM KCl. Scale bar, 5 µm. (H) Representative SDS-PAGE showing co-sedimentation of 1 µM filamentous actin in the presence of increasing concentrations of GFP-Lpd or GFP-LZ-Lpd (0â10 µM monomer concentration). Asterisks (*) on SDS-PAGE gel marks partially translated or proteolyzed GFP-Lpd and GFP-LZ-Lpd that could not be removed during the purification. (I) Calculation of Kd for GFP-Lpd and GFP-LZ-Lpd actin binding domains (BDs) by actin co-sedimentation in the presence of 100 mM KCl buffer (± represents error of fit; error bars are S.D. of the mean from two independent experiments). Note that a small fraction of Lpd is non-specifically absorbed to the walls of the centrifuge tubes in the actin co-sedimentation assay. As a result, the stoichiometry of Lpd bound to actin is likely over-estimated by 5â10% (see âMaterials and methodsâ). (J) Kymograph showing diffusion of his10-GFP-Lpd850â1250aa oligomers along the length of a phalloidin stabilized actin filaments. Vertical scale bar, 5 s. (K) Membrane bound his10GFP-Lpd850â1250aa associates with single actin filaments. Localization of 50 nm extruded small unilamellar vesicles (SUVs) DOPC/DOGS-NTA(Ni+2) (99:1 molar ratio) coated with his10GFP-Lpd850â1250aa bound to Alexa568 phalloidin stabilized actin filaments. 25 nM his10GFP-Lpd850â1250aa from (E) was combined with 50 nm SUVs (5 µM total lipid containing 1% or 50 nM DOGS-NTA lipid) in buffer containing 20 mM HEPES [pH7], 100 mM KCl, 100 µg/ml BSA, 1 mM TCEP. Scale bar, 5 µm.DOI: http://dx.doi.org/10.7554/eLife.06585.003Figure 1âfigure supplement 1. Interactions between filamentous actin, GFP-Lpd (850â1250aa), and GFP-LZ-Lpd (850â1250aa) measured by cosedimentation at different buffer ionic strengths.(A) Monomeric GFP-Lpd850â1250aa and dimeric GFP-LZ-Lpd850â1250aa interact with filamentous actin in the presence of 50, 100, 150 mM KCl. SDS-PAGE from three experiments showing the cosedimentation of 2 µM filamentous actin (+4 µM dark phalloidin) in the presence of 1, 2, and 4 µM GFP-Lpd850â1250aa or GFP-LZ-Lpd850â1250aa (monomeric protein concentration). Buffer composition is 20 mM HEPES [pH 7], 50â150 mM KCl, 0.5 mM ATP, 0.5 mM MgCl2, 0.5 mM EGTA. (B) Average molar ratio of GFP-Lpd or GFP-LZ-Lpd bound to filamentous actin in the presence of 50, 100, and 150 mM KCl. Error bars represent S.D. of the mean (n = 3 experiments). (C) SDS-PAGE as in Figure 1H, showing the results of co-sedimentation of 1 µM filamentous actin in the presence of increasing concentrations of GFP-Lpd or GFP-LZ-Lpd (0â10 µM monomer concentration). (D) GFP-Lpd and GFP-LZ-Lpd interact with both ânativeâ and phalloidin stabilized actin filaments. Actin was polymerized at a concentration of 20 µM in the absence (termed ânativeâ) or presence of an equal molar concentration of dark phalloidin (indicated by â+â). After 45 min, filamentous actin was combined with an equal volume of either 2 µM GFP-Lpd850â1250aa or GFP-LZ-Lpd850â1250aa and incubated for 1 hr before ultracentrifugation (also see âMaterials and methodsâ). The final buffer composition was 20 mM HEPES [pH 7.0], 100 mM KCl, 1 mM TCEP, 0.5 mM ATP, 0.5 mM MgCl2, and 0.5 mM EGTA. (C, D) Asterisks (*) on SDS-PAGE gel marks partially translated or proteolyzed GFP-Lpd and GFP-LZ-Lpd that could not be removed during the purification.DOI: http://dx.doi.org/10.7554/eLife.06585.004 |
|
|
Figure 2. Conservation of Lpd (850–1250aa) amino acid sequence and isoelectric point (pI).(A) Protein sequence alignment of human Lpd and homologs C-termini. Basic amino acid residues (arginine and lysine) are highlighted in blue. Gray boxes mark the location of the canonical Ena/VASP homology 1 (EVH1) BDs (i.e., FPPPP or LPPPP), while red boxes highlight the predicted Abi1/endophilin SH3 domain binding sites (i.e., PxxPxR). Secondary structure prediction algorithms suggest that the Lpd (850–1250aa) lacks secondary structure (data not shown). (B) Comparison of Lpd, Pico, mig-10, RIAM, ActA, and Zyxin pIs across the canonical Ena/VASP BD containing one or more FPPPP motifs. Domain boundaries for this region are termed, Lpd C-terminus (Lpd CT). The number of arginine and lysine residues were calculated across the region specified ‘Lpd C-terminus (Lpd CT)’. The number of Ena/VASP and SH3 domain binding sites were counted across the domain boundaries defined, Lpd CT, and are shown in columns five and six, respectively. The pIs for Lpd CT were calculated using EXPASY (Wilkins et al., 1999). Abbreviations are as follows: full-length (FL); binding-domain (BD); Lamellipodin (Lpd).DOI: http://dx.doi.org/10.7554/eLife.06585.005 |
|
|
Figure 3. Membrane-tethered Lpd slows dendritic actin network assembly in vitro.(A) Cartoon illustrating his10Cherry-SCARAPWCA, his10GFP-Lpd850−1250aa, and his10GFP tethered to a lipid coated beads (LCBs) containing DOGS-NTA(Ni) lipid (blue head groups). Actin network assembly on the bead surface is initiated by adding monomeric actin, profilin 1, Arp2/3, capping protein, and buffer containing KCl. (B, C) Membrane tethered his10-GFP-Lpd850−1250aa slows actin network assembly on LCBs. (B) Representative actin comet tails assembled in the presence of 7.5 µM actin (5% Alexa488-Actin), 3 µM hProfilin 1, 100 nM Arp2/3, 100 nM capping protein, and buffer containing 150 mM NaCl. LCBs (2.3 µm, 4% DOGS-NTA(Ni): 96% DOPC) were charged with 75 nM his10-Cherry-SCARAPWCA, plus 25 nM his10-GFP-Lpd850−1250aa or 25 nM his10-GFP (i.e., 75% his10-Cherry, 25% his10-GFP). Actin network assembly and disassembly was stopped at the indicated time points by combining the bead motility assay, 1:1, with 37.5 µM Latrunculin B-phalloidin mixture. Scale bar, 5 µm. (C) Representative actin comet tails assembled as in (B) for 5 min before transitioning from actin motility mix with 7.5 µM actin (5% Alexa488 labeled, GREEN) into an identical mix, but containing 7.5 µM actin (5% Cy3-Actin, RED). The length of Cy3-actin incorporated into the comet tail was measured to determine the growth velocity of multiple tails (n ≥ 50 tails). Error (±) represents the standard deviation of the mean (p-value = 3 × 10−29; two-tailed t-test for data sets with equal variance). Scale bar, 10 µm. (D) Homogenous distribution of his10-Cherry-SCARAPWCA and his10GFP-Lpd850−1250aa before initiating actin network assembly. Scale bar, 5 µm. (E, F) Spatial distribution of his10Cherry-SCARAPWCA, his10GFP-Lpd850−1250aa, and his10-GFP during steady state actin tail growth and recycling (30 min time point). Actin networks were assembled in the presence of 7.5 µM actin (5% Alexa488), 3 µM hProfilin 1, 100 nM Arp2/3, 100 nM Mm capping protein, and 3 µM hCofilin. (E) his10Cherry-SCARAPWCA and his10GFP-Lpd850−1250aa concentrate on the barbed end dense side of the actin comet tail. (F) his10-Cherry-SCARAPWCA concentrates on the barbed end dense side of the actin comet tail, while his10-GFP is excluded from the barbed end attachment zone. Line scans across LCBs are shown to the right. Scale bar, 5 µm.DOI: http://dx.doi.org/10.7554/eLife.06585.006Figure 3—figure supplement 1. Actin based motility on lipid coated glass beads.(A) Montage of actin comet tails frozen at different times point with 37.5 µM Latrunculin B-phalloidin containing buffer. Actin networks were assembled in the presence of 7.5 µM actin (5% Alexa488), 50 nM Arp2/3, 100 nM capping protein, 6 µM hPro1, 3 µM cofilin. Scale bar, 10 µm. (B) Image of actin comet tails at steady-state in the presence of cofilin dependent network recycling described in (A). Scale bar, 10 µm. (C) Images of asymmetric his10-Cherry-SCARAPWCA localization in the presence of actin comet tail. Scale bar, 5 µm. (D) Line scan across lipid coated bead surface in (C) showing fluorescent intensity of asymmetric his10-Cherry-SCARAPWCA.DOI: http://dx.doi.org/10.7554/eLife.06585.007 |
|
|
Figure 4. Lpd (850â1250aa) localizes to the leading edge membranes and undergoes retrograde flow with the actin cytoskeleton.(A, B) Plasma membrane localization of GFP-Lpd1â1250aa visualized with TIRF microscopy in Xenopus Tissue Culture (XTC) cells spread on poly-L-lysine (PLL). GFP-Lpd1â1250aa was ectopically expressed from a (A) cytomegalovirus (CMV) or (B) DeltaCMV promoter. (B) Maximum intensity projection of a XTC cell expressing a single molecule concentration of GFP-Lpd1â1250aa. Scale bar, 10 µm. Leading edge membrane marked by dashed box is enlarged below. Scale bar, 5 µm. (C) Leading edge membrane localization of GFP-Lpd1â1250aa in XTC cell viewed by TIRF-M following the addition of 8 µM Jasplakinolide, 10 µM Latrunculin B, and 10 µM Y27632 (Rock kinase inhibitor) (Peng et al., 2011). Scale bar, 5 µm. (D) Representative image of XTC cell coexpressing GFP-Lpd850â1250aa and mCherry-Actin. Scale bar, 5 µm. (E) Kymographs show retrograde flow of GFP-Lpd850â1250aa and mCherry-Actin. Scale bar, 5 µm. (F) Histogram showing distribution of GFP-Lpd850â1250aa and mCherry-Actin speckle velocities. Mean speckle velocities of 71.9 ± 17.5 nm/s (n = 246 speckles) and 73.5 ± 14 nm/s (n = 373 speckles) were calculated for GFP-Lpd850â1250aa and mCherry-Actin, respectively. (G) GFP-Lpd850â1250aa localizes to the leading edge membrane of polarized mouse B16F1 cell migrating on laminin coated glass substrate. Scale bar, 20 µm.DOI: http://dx.doi.org/10.7554/eLife.06585.008Figure 4âfigure supplement 1. Localization of GFP-Lpd (850â1250aa) and GFP-LZ-Lpd (850â1250aa).(A, C) Representative images showing the plasma membrane localization of (A) GFP-Lpd1â1250aa, (B) GFP-Lpd850â1250aa, and (C) dimeric GFP-LZ-Lpd850â1250aa visualized with TIRF microscopy in XTC cells spread on PLL. Image in (A), marked with asterisk (*), is a representative cell imaged using with wide-field epifluorescence. Note the cytoplasmic localization of GFP-Lpd1â1250aa is not visible by TIRF microscopy. Scale bar, 20 µm. (D) Representative images of GFP-Lpd850â1250aa localization in polarized B16F1 cell migrating on laminin coated glass and imaged with wide-field epifluorescence. Scale bar, 20 µm.DOI: http://dx.doi.org/10.7554/eLife.06585.009 |
|
|
Figure 4âfigure supplement 2. Retrograde flow of GFP-Lpd (850â1250aa) and GFP-LZ-Lpd (850â1250aa) with the actin cytoskeleton.(A, B) Representative kymographs showing retrograde flow of (A) monomeric GFP-Lpd850â1250aa and (B) mCherry-Actin in XTC cells. Images were acquired every 5 s. Scale bars, 5 µm and 5 min. (C, D) Representative kymographs showing retrograde flow of (C) monomeric GFP-Lpd850â1250aa and (D) dimeric GFP-LZ-Lpd850â1250aa. Compared to (A, B), images were acquired every 2 s. Scale bars, 5 µm and 1 min.DOI: http://dx.doi.org/10.7554/eLife.06585.010 |
|
|
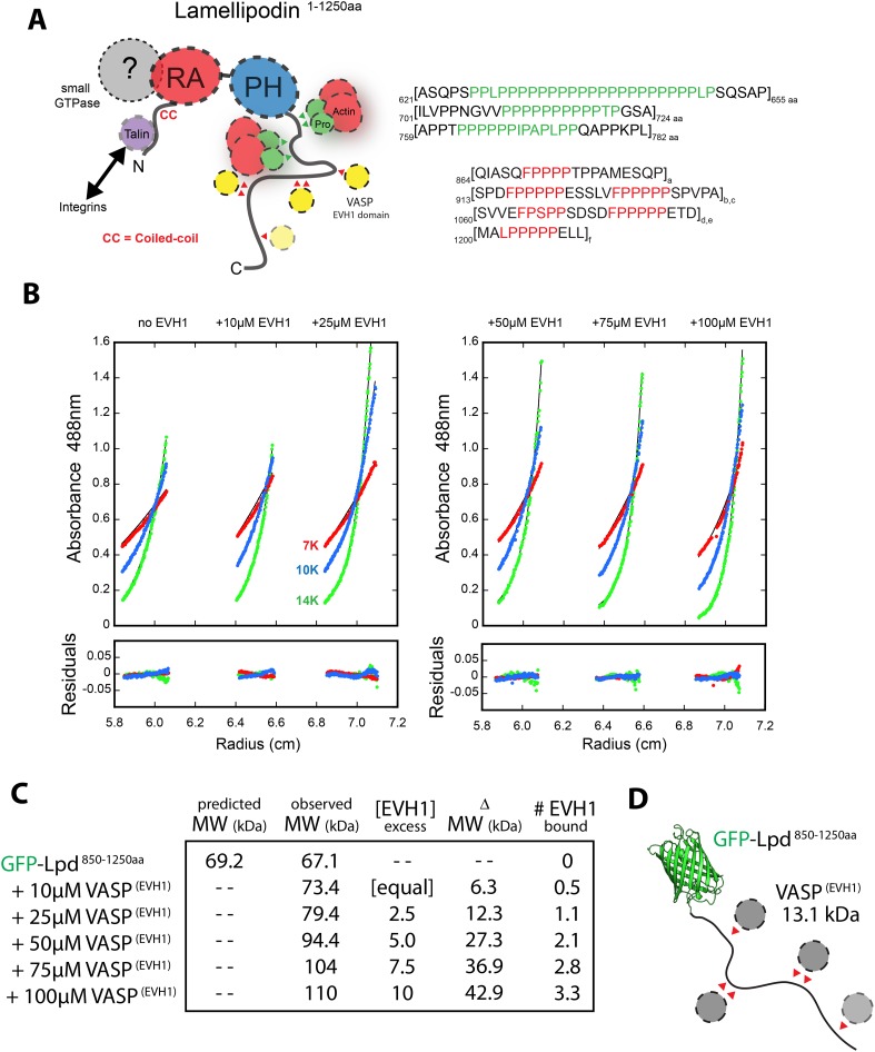
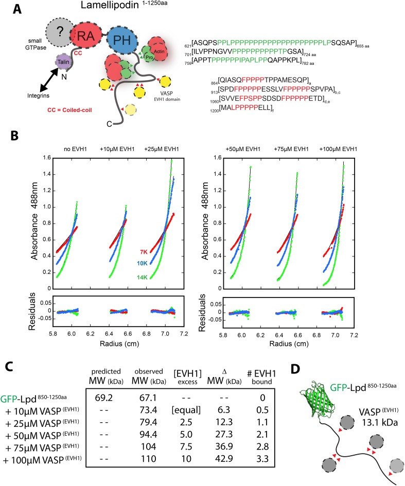
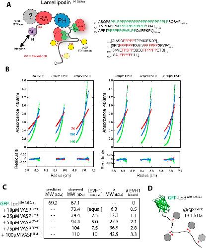
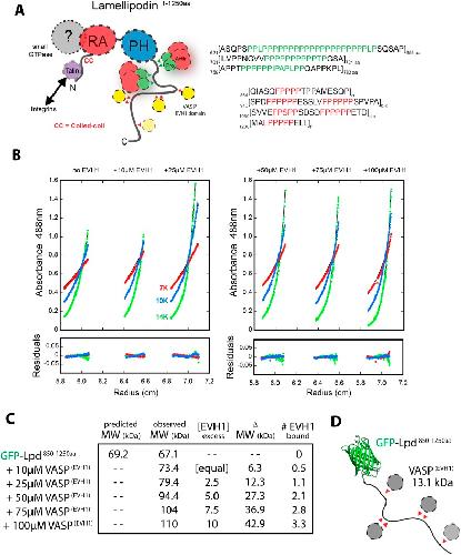
Figure 5. Interactions with Ena/VASP or Abi1/endophilin are not required for Lpd (850–1250aa) membrane localization.(A) Lpd FPPPP peptide sequences are required to recruit Ena/VASP proteins to the lipid coated beads (LCBs). Glass microspheres were coated with SUVs containing DOPC/DOGS Ni-NTA lipids (96:4 molar ratio). LCBs were then incubated with 100 nM his10-GFP-Lpd850−1250aa, (wild-type and AAPPPx6 mutants) for 15 min, before being mixed with 500 nM Cy3-VASP or Cy3-EVL. Lpd mutant, (AAPPP)x6, cannot recruit purified Cy3-VASP or Cy3-EVL to LCBs. (B) Basic residues in flanking the Ena/VASP and Abi1/endophilin binding sites are required for leading edge localization of GFP-Lpd850−1250aa in XTC cells. Representative images of wild-type and mutant GFP-Lpd850−1250aa protein in XTC cells. Localization of full length GFP-Lpd1−1250aa (top panel) is shown for comparison. Scale bar, 5 µm. Refer to Figure 5—figure supplement 2 for amino acid sequences of each Lpd850−1250aa mutant. (C) Cartoon schematic showing palmitoylated Lyn-GFP and Lyn-GFP-Lpd (WT and FPPPP → AAPPPx6 mutant) anchored in the plasma membrane. The crystal structure of GFP was derived from Yang et al. (1996) (1GFL.pdb). (D) Constitutively membrane tethered Lyn-GFP-Lpd850−1250aa localizes to the leading edge. Leading edge localization of Lyn-GFP-Lpd850−1250aa does not require interactions with Ena/VASP proteins or Abi1/endophilin. Localization of Lyn-GFP and GFP-PLCδ (pleckstrin homology [PH] domain that binds to PI(4,5)P2), phenocopied the uniform membrane localization of Lyn-GFP-Lpd (35A and 44A). Scale bar, 10 µm. (B, D) The percentage of cells with leading edge localization is indicated in the upper right-hand corner of each representative image (n = 96–167 cells imaged for each GFP-Lpd850−1250aa construct expressed in XTC cells).DOI: http://dx.doi.org/10.7554/eLife.06585.014Figure 5—figure supplement 1. Lpd-VASP binding stoichiometry determined by sedimentation equilibrium.(A) Cartoon showing domain organization of human Lpd (1–1250aa). (B) Analytical ultracentrifugation sedimentation equilibrium traces for GFP-Lpd850−1250aa in the absence (left) and presence of 10, 25, 50, 75, 100 µM VASP1−114aa EVH1 domain. (C) Table showing the predicted and observed molecular weight of GFP-Lpd850−1250aa in absence and presence of different VASP1−114aa EVH1 domain protein concentrations. (D) Cartoon showing GFP-Lpd850−1250aa with VASP1−114aa EVH1 domains (grey spheres) binding to FPPPP sites (red triangles). Based on the observed binding stoichiometry between GFP-Lpd850−1250aa and VASP1−114aa, we hypothesize that steric hindrance allows only a single EVH1 domain to interact with the tandem FPPPP motifs (i.e., SPDFPPPPPESSLVFPPPPPSPVPA and SVVEFPSPPSDSDFPPPPPETD). The crystal structure of GFP was derived from Yang et al. (1996) (1GFL.pdb).DOI: http://dx.doi.org/10.7554/eLife.06585.015 |
|
|
Figure 5—figure supplement 2. Lpd (850–1250aa) wild-type and mutant protein sequence alignment.Protein sequence alignment of Lpd850−1250aa wild-type and mutants highlighting the separation of function mutations targeting either the actin BD (arg/lys; BLUE), Ena/VASP binding sites (GRAY), or Abi1/Endophilin SH3 domain binding sites (RED).DOI: http://dx.doi.org/10.7554/eLife.06585.016 |
|
|
Figure 5—figure supplement 3. Membrane tethered Lyn-GFP-Lpd (850–1250aa) requires basic residue for leading edge localization.(A) Plasma membrane localization of Lyn-GFP-Lpd850−1250aa, wild-type and mutants, visualized using TIRF microscopy. Mutations affecting the interaction with either Ena/VASP proteins (AAPPP)x6 or Abi1/Endophilin (SH3*) did not abolish the leading edge localization of Lyn-GFP-Lpd850−1250aa. Mutating all lysine and arginine residues (44A) or only those outside of the Abi1/Endophilin SH3 BDs (35A) eliminated the leading edge localization of Lyn- GFP-Lpd850−1250aa. Membrane localization of Lyn-GFP-Lpd (44A and 35A) phenocopy the uniform distribution of membrane anchored Lyn-GFP. Cell images highlighted with the red dashed box include representative images of cells expressing low level of Lyn- GFP-Lpd850−1250aa. The intensity of these images was scaled differently than images to the left to better visualize the localization.DOI: http://dx.doi.org/10.7554/eLife.06585.017 |
|
|
Figure 6. Dynamic actin filament assembly and free barbed ends are required for leading localization of GFP-Lpd (850â1250aa).(A) Dynamic actin assembly is required for maintenance of GFP-Lpd850â1250aa leading edge localization. Image montage showing translocation of GFP-Lpd850â1250aa and mCherry-Actin toward the cell body, following the addition of 8 µM Jasplakinolide and 10 µM Latrunculin B. Note that a population of GFP-Lpd850â1250aa remains associated with the peripheral membrane after addition of Jasp-LatB (yellow arrowhead). Horizontal scale bar, 5 µm. Vertical scale bar, 2 min. (BâE) Barbed ends are required for plasma membrane localization of (B) GFP-Lpd850â1250aa, (C) GFP-LZ-Lpd850â1250aa, (D) GFP-Lpd850â1250aa (AAPPP)x6, and (E) GFP-Lpd850â1250aa (AAPPPx6 + SH3*). Representative kymographs showing membrane dissociation of GFP-Lpd850â1250aa, wild-type and mutants, following the addition of 100 nM Cytochalasin D (blue arrowhead). Horizontal scale bar, 5 µm.DOI: http://dx.doi.org/10.7554/eLife.06585.019 |
|
|
Figure 7. Lpd can simultaneously interact with VASP and filamentous actin.(A) VASP EVH1 and FL VASP mutants cannot interact with actin filaments in vitro. Images highlight the inability of 200 nM (monomeric concentration) wild-type Cy3-VASP1−380aa, Cy3-VASP1−114aa (EVH1 domain), Cy3-VASPLIL-3A, RRRK-4A, and Cy3-VASPRRRK-4E to phalloidin stabilized actin filaments (20% Cy5 labeled). Buffer contains 20 mM HEPES [pH 7], 50 mM KCl, 1 mg/ml BSA, 1 mM TCEP. Scale bar, 10 µm. (B) GFP-Lpd850−1250aa can simultaneously interact with filamentous actin and VASP EVH1 domains. Colocalization of 500 nM monomeric GFP-Lpd850−1250aa phalloidin stabilized actin filaments (20% Cy5 labeled) in the presence of 200 nM (monomeric concentration) of wild-type Cy3-VASP1−380aa, Cy3-VASP1−114aa (EVH1 domain), Cy3-VASPLIL-3A, RRRK-4A (GAB and FAB mutant), or Cy3-VASPRRRK-4E (FAB mutant). Note the formation of large clusters containing VASP and Lpd (yellow arrowheads). Scale bar, 10 µm.DOI: http://dx.doi.org/10.7554/eLife.06585.023Figure 7—figure supplement 1. Lpd and VASP synergistically bundle actin filaments.(A) Montage of single actin filaments polymerizing in the presence of 2 µM actin (20% Cy5 labeled) and TIRF buffer containing 100 mM KCl. Compared to actin filaments elongating in the presence of 50 nM VASP (tetrameric concentration) or 250 nM GFP-LZ-Lpd850−1250aa (dimer concentration). The combined presence of VASP and GFP-LZ-Lpd850−1250aa produces large actin bundles. Scale bar, 10 µm.DOI: http://dx.doi.org/10.7554/eLife.06585.024 |
|
|
Figure 8. Lpd enhances VASP barbed end processivity.(A) Monomeric actin antagonizes GFP-Lpd850â1250aa actin filament binding. Visualization of 500 nM GFP-Lpd850â1250aa in the absence or presence of 4 µM monomeric actin in the presence of buffer containing 20 mM HEPES [pH 7.0], 50 mM KCl, 1 mg/ml BSA, 1 mM TCEP, and 25 µM Latrunculin B. Scale bar, 10 µm. (B) GFP-Lpd850â1250aa (1 µM, monomer concentration) and GFP-LZ-Lpd850â1250aa (0.25 µM, dimer concentration) slow barbed end elongation in the presence of 2 µM profilin-Mg-ATP-actin (5% Cy5 labeled) and TIRF buffer containing 50 mM KCl. (C) Single actin filament elongation rates measured as in (B), but in the presence of 2 µM actin (20% Cy5) with TIRF buffer containing 75â100 mM KCl. (B, C) Error bars represent the standard deviation of the mean (n ⥠30 barbed end elongation rates measured per condition). (D) Dimeric GFP-LZ-Lpd850â1250aa localizes to sides and barbed ends of elongating actin filaments. Kymographs showing the localization of 50 nM GFP-LZ-Lpd850â1250aa (green) to a single actin filament polymerized in the presence of 2 µM Mg-ATP-Actin (20% Cy5, red). Scale bars, 2 µm and 10 s. (E) Visualization of processive barbed end associated Cy3-VASP tetramers (green) in the absence or presence of 200 nM GFP-LZ-Lpd850â1250aa. Actin filaments were polymerized in the presence of 2 µM Mg-ATP-Actin (20% Cy5, red). Scale bar, 2 µm and 10 s. (F, G) Calculation of Cy3-VASP barbed end dwell times in the absence (F) or presence of 200 nM GFP-LZ-Lpd850â1250aa (G) decorated actin filaments. Histogram plots of Cy3-VASP barbed end associated dwell times with insets of the log10(1-cumulative distribution frequency) fit with a (F) single exponential curve for Cy3-VASP alone (Ï1 = 0.49 ± 0.03 s, n = 673 molecules) or (G) Cy3-VASP in the presence of 200 nM GFP-LZ-Lpd850â1250aa (Ï1 = 0.58 ± 0.05 s (73%, fast), Ï2 = 2.3 ± 0.4 s (27%, slow), n = 632 molecules). Note that the dwell times for Cy3-VASP in (F) are shorter than previously reported (Hansen and Mullins, 2010). This due to Cy5-Actin being a less favorable substrate for barbed end incorporation compared to Alexa488-Actin. (H) Clustered his10-GFP-Lpd850â1250aa increases the processivity of Cy3-VASP. Image montage showing colocalization of the Cy3-VASP (5 nM) and his10-GFP-Lpd850â1250aa (50 nM) on actin filament barbed end elongating in the presence of 2 µM Actin (20% Cy5) and TIRF buffer contains 75 mM KCl. Note the intensity of the actin filament decreases when the VASP-Lpd complex is associated with the growing actin filament barbed end, indicating that unlabeled vs Cy5-labeled actin is more favorably incorporated. Scale bar, 5 µm. (I) Lpd-VASP barbed associated complexes incorporate actin monomers at a faster velocity, as compared to actin filament elongating in the presence of 50 nM tetrameric VASP. Error bars represent the standard deviation of the mean (p-value = 7 à 10â12; two-tailed t-test for data sets with unequal variance). (J) Calculation of the barbed end dwell times for Cy3-VASP and his10-GFP-Lpd850â1250aa complexes. Plot of 1-CDF was best fit to a single exponential curve, yielding Ï1 = 33 ± 2 s (n = 87 complexes).DOI: http://dx.doi.org/10.7554/eLife.06585.025Figure 8âfigure supplement 1. Lpd dependent actin filament bundling.(A, B) Lpd bundles dynamically elongating actin filaments. Montage showing single actin filaments elongating and bundling in the presence of 2 µM actin (5% Cy5 labeled) and either (A) 1 µM GFP-Lpd850â1250aa or (B) 1 µM GFP-LZ-Lpd850â1250aa (dimer concentration equals 0.5 µM) in TIRF buffer containing 50 mM KCl. Note that the intensity of single actin filaments is faint due to the low percentage of Cy5-labeled actin and low laser intensity used to prevent camera pixel saturation by the bright actin filament bundles. Scale bar, 20 µm.DOI: http://dx.doi.org/10.7554/eLife.06585.026 |
|
|
Figure 9. Model.Based on the canonical model (Krause et al., 2004), Lpd is recruited to actin based membrane protrusions through interactions with phosphatidylinositol lipids (i.e., PI(3,4)P2) and possibly small GTPases (i.e., Ras or Rho family). Similar to the Grb protein family, Lpd is predicted to form homo-dimers mediated by interactions between the coiled-coil and tandem RA-PH domain. We find that the C-terminus of Lpd (residues 850â1250) is sufficient for recruiting Lpd to leading edge membrane where it directly interacts with free barbed ends and/or the sides of the actin filaments. Importantly, this interaction between Lamelliopodin and filamentous actin can occur independently to those mediated by Ena/VASP proteins or SH3 domains (i.e., Abi1/endophilin). However, Ena/VASP proteins recruited to actin based membrane protrusion can simultaneously associate with free actin filament barbed ends and Lpd. By this mechanism, we speculate that the lifetime of membrane targeted and barbed end associated Ena/VASP proteins are extended at the plasma membrane.DOI: http://dx.doi.org/10.7554/eLife.06585.027 |
|
|
Figure 1—figure supplement 1. Interactions between filamentous actin, GFP-Lpd (850–1250aa), and GFP-LZ-Lpd (850–1250aa) measured by cosedimentation at different buffer ionic strengths.(A) Monomeric GFP-Lpd850−1250aa and dimeric GFP-LZ-Lpd850−1250aa interact with filamentous actin in the presence of 50, 100, 150 mM KCl. SDS-PAGE from three experiments showing the cosedimentation of 2 µM filamentous actin (+4 µM dark phalloidin) in the presence of 1, 2, and 4 µM GFP-Lpd850−1250aa or GFP-LZ-Lpd850−1250aa (monomeric protein concentration). Buffer composition is 20 mM HEPES [pH 7], 50–150 mM KCl, 0.5 mM ATP, 0.5 mM MgCl2, 0.5 mM EGTA. (B) Average molar ratio of GFP-Lpd or GFP-LZ-Lpd bound to filamentous actin in the presence of 50, 100, and 150 mM KCl. Error bars represent S.D. of the mean (n = 3 experiments). (C) SDS-PAGE as in Figure 1H, showing the results of co-sedimentation of 1 µM filamentous actin in the presence of increasing concentrations of GFP-Lpd or GFP-LZ-Lpd (0–10 µM monomer concentration). (D) GFP-Lpd and GFP-LZ-Lpd interact with both ‘native’ and phalloidin stabilized actin filaments. Actin was polymerized at a concentration of 20 µM in the absence (termed ‘native’) or presence of an equal molar concentration of dark phalloidin (indicated by ‘+’). After 45 min, filamentous actin was combined with an equal volume of either 2 µM GFP-Lpd850−1250aa or GFP-LZ-Lpd850−1250aa and incubated for 1 hr before ultracentrifugation (also see ‘Materials and methods’). The final buffer composition was 20 mM HEPES [pH 7.0], 100 mM KCl, 1 mM TCEP, 0.5 mM ATP, 0.5 mM MgCl2, and 0.5 mM EGTA. (C, D) Asterisks (*) on SDS-PAGE gel marks partially translated or proteolyzed GFP-Lpd and GFP-LZ-Lpd that could not be removed during the purification.DOI: http://dx.doi.org/10.7554/eLife.06585.004 |
|
|
Figure 3—figure supplement 1. Actin based motility on lipid coated glass beads.(A) Montage of actin comet tails frozen at different times point with 37.5 µM Latrunculin B-phalloidin containing buffer. Actin networks were assembled in the presence of 7.5 µM actin (5% Alexa488), 50 nM Arp2/3, 100 nM capping protein, 6 µM hPro1, 3 µM cofilin. Scale bar, 10 µm. (B) Image of actin comet tails at steady-state in the presence of cofilin dependent network recycling described in (A). Scale bar, 10 µm. (C) Images of asymmetric his10-Cherry-SCARAPWCA localization in the presence of actin comet tail. Scale bar, 5 µm. (D) Line scan across lipid coated bead surface in (C) showing fluorescent intensity of asymmetric his10-Cherry-SCARAPWCA.DOI: http://dx.doi.org/10.7554/eLife.06585.007 |
|
|
Figure 4—figure supplement 1. Localization of GFP-Lpd (850–1250aa) and GFP-LZ-Lpd (850–1250aa).(A, C) Representative images showing the plasma membrane localization of (A) GFP-Lpd1−1250aa, (B) GFP-Lpd850−1250aa, and (C) dimeric GFP-LZ-Lpd850−1250aa visualized with TIRF microscopy in XTC cells spread on PLL. Image in (A), marked with asterisk (*), is a representative cell imaged using with wide-field epifluorescence. Note the cytoplasmic localization of GFP-Lpd1−1250aa is not visible by TIRF microscopy. Scale bar, 20 µm. (D) Representative images of GFP-Lpd850−1250aa localization in polarized B16F1 cell migrating on laminin coated glass and imaged with wide-field epifluorescence. Scale bar, 20 µm.DOI: http://dx.doi.org/10.7554/eLife.06585.009 |
|
|
Figure 5—figure supplement 1. Lpd-VASP binding stoichiometry determined by sedimentation equilibrium.(A) Cartoon showing domain organization of human Lpd (1–1250aa). (B) Analytical ultracentrifugation sedimentation equilibrium traces for GFP-Lpd850−1250aa in the absence (left) and presence of 10, 25, 50, 75, 100 µM VASP1−114aa EVH1 domain. (C) Table showing the predicted and observed molecular weight of GFP-Lpd850−1250aa in absence and presence of different VASP1−114aa EVH1 domain protein concentrations. (D) Cartoon showing GFP-Lpd850−1250aa with VASP1−114aa EVH1 domains (grey spheres) binding to FPPPP sites (red triangles). Based on the observed binding stoichiometry between GFP-Lpd850−1250aa and VASP1−114aa, we hypothesize that steric hindrance allows only a single EVH1 domain to interact with the tandem FPPPP motifs (i.e., SPDFPPPPPESSLVFPPPPPSPVPA and SVVEFPSPPSDSDFPPPPPETD). The crystal structure of GFP was derived from Yang et al. (1996) (1GFL.pdb).DOI: http://dx.doi.org/10.7554/eLife.06585.015 |
|
|
Figure 7—figure supplement 1. Lpd and VASP synergistically bundle actin filaments.(A) Montage of single actin filaments polymerizing in the presence of 2 µM actin (20% Cy5 labeled) and TIRF buffer containing 100 mM KCl. Compared to actin filaments elongating in the presence of 50 nM VASP (tetrameric concentration) or 250 nM GFP-LZ-Lpd850−1250aa (dimer concentration). The combined presence of VASP and GFP-LZ-Lpd850−1250aa produces large actin bundles. Scale bar, 10 µm.DOI: http://dx.doi.org/10.7554/eLife.06585.024 |
|
|
Figure 8—figure supplement 1. Lpd dependent actin filament bundling.(A, B) Lpd bundles dynamically elongating actin filaments. Montage showing single actin filaments elongating and bundling in the presence of 2 µM actin (5% Cy5 labeled) and either (A) 1 µM GFP-Lpd850−1250aa or (B) 1 µM GFP-LZ-Lpd850−1250aa (dimer concentration equals 0.5 µM) in TIRF buffer containing 50 mM KCl. Note that the intensity of single actin filaments is faint due to the low percentage of Cy5-labeled actin and low laser intensity used to prevent camera pixel saturation by the bright actin filament bundles. Scale bar, 20 µm.DOI: http://dx.doi.org/10.7554/eLife.06585.026 |
References [+] :
Akin,
Capping protein increases the rate of actin-based motility by promoting filament nucleation by the Arp2/3 complex.
2008, Pubmed
Akin, Capping protein increases the rate of actin-based motility by promoting filament nucleation by the Arp2/3 complex. 2008, Pubmed
Applewhite, Ena/VASP proteins have an anti-capping independent function in filopodia formation. 2007, Pubmed
Bae, Profilin1 regulates PI(3,4)P2 and lamellipodin accumulation at the leading edge thus influencing motility of MDA-MB-231 cells. 2010, Pubmed
Barzik, Ena/VASP proteins enhance actin polymerization in the presence of barbed end capping proteins. 2005, Pubmed
Barzik, Ena/VASP regulates mDia2-initiated filopodial length, dynamics, and function. 2014, Pubmed
Bashaw, Repulsive axon guidance: Abelson and Enabled play opposing roles downstream of the roundabout receptor. 2000, Pubmed
Bear, Antagonism between Ena/VASP proteins and actin filament capping regulates fibroblast motility. 2002, Pubmed
Bieling, Fluorescence microscopy assays on chemically functionalized surfaces for quantitative imaging of microtubule, motor, and +TIP dynamics. 2010, Pubmed
Bilancia, Enabled negatively regulates diaphanous-driven actin dynamics in vitro and in vivo. 2014, Pubmed
Boucrot, Endophilin marks and controls a clathrin-independent endocytic pathway. 2015, Pubmed
Boukhelifa, Palladin is a novel binding partner for Ena/VASP family members. 2004, Pubmed
Breitsprecher, Molecular mechanism of Ena/VASP-mediated actin-filament elongation. 2011, Pubmed
Breitsprecher, Clustering of VASP actively drives processive, WH2 domain-mediated actin filament elongation. 2008, Pubmed
Campellone, A nucleator arms race: cellular control of actin assembly. 2010, Pubmed
Chang, MIG-10/lamellipodin and AGE-1/PI3K promote axon guidance and outgrowth in response to slit and netrin. 2006, Pubmed
Chang, Crystal structure of Lamellipodin implicates diverse functions in actin polymerization and Ras signaling. 2013, Pubmed
Chen, Ena/VASP proteins cooperate with the WAVE complex to regulate the actin cytoskeleton. 2014, Pubmed
Co, Mechanism of actin network attachment to moving membranes: barbed end capture by N-WASP WH2 domains. 2007, Pubmed
Depetris, Structural and functional studies of the Ras-associating and pleckstrin-homology domains of Grb10 and Grb14. 2009, Pubmed
DiNubile, Actin filament barbed-end capping activity in neutrophil lysates: the role of capping protein-beta 2. 1995, Pubmed
Drees, Characterization of the interaction between zyxin and members of the Ena/vasodilator-stimulated phosphoprotein family of proteins. 2000, Pubmed
Dugina, Beta and gamma-cytoplasmic actins display distinct distribution and functional diversity. 2009, Pubmed
Edelstein, Computer control of microscopes using µManager. 2010, Pubmed
Fujii, Direct visualization of secondary structures of F-actin by electron cryomicroscopy. 2010, Pubmed
Gateva, Palladin promotes assembly of non-contractile dorsal stress fibers through VASP recruitment. 2014, Pubmed
Gordon, Characterization of cytoplasmic actin isolated from Acanthamoeba castellanii by a new method. 1976, Pubmed
Grosse, A role for VASP in RhoA-Diaphanous signalling to actin dynamics and SRF activity. 2003, Pubmed
Hansen, Cytoplasmic actin: purification and single molecule assembly assays. 2013, Pubmed
Hansen, VASP is a processive actin polymerase that requires monomeric actin for barbed end association. 2010, Pubmed
Inoue, An inducible translocation strategy to rapidly activate and inhibit small GTPase signaling pathways. 2005, Pubmed
Koronakis, WAVE regulatory complex activation by cooperating GTPases Arf and Rac1. 2011, Pubmed
Kovar, Control of the assembly of ATP- and ADP-actin by formins and profilin. 2006, Pubmed
Krause, Fyn-binding protein (Fyb)/SLP-76-associated protein (SLAP), Ena/vasodilator-stimulated phosphoprotein (VASP) proteins and the Arp2/3 complex link T cell receptor (TCR) signaling to the actin cytoskeleton. 2000, Pubmed
Krause, Lamellipodin, an Ena/VASP ligand, is implicated in the regulation of lamellipodial dynamics. 2004, Pubmed
Kuhn, Single molecule kinetic analysis of actin filament capping. Polyphosphoinositides do not dissociate capping proteins. 2007, Pubmed
Lacayo, Emergence of large-scale cell morphology and movement from local actin filament growth dynamics. 2007, Pubmed
Lafuente, RIAM, an Ena/VASP and Profilin ligand, interacts with Rap1-GTP and mediates Rap1-induced adhesion. 2004, Pubmed
Lanier, Mena is required for neurulation and commissure formation. 1999, Pubmed
Law, Lamellipodin and the Scar/WAVE complex cooperate to promote cell migration in vivo. 2013, Pubmed , Xenbase
Lebensohn, Activation of the WAVE complex by coincident signals controls actin assembly. 2009, Pubmed
Loisel, Reconstitution of actin-based motility of Listeria and Shigella using pure proteins. 1999, Pubmed
Loureiro, Critical roles of phosphorylation and actin binding motifs, but not the central proline-rich region, for Ena/vasodilator-stimulated phosphoprotein (VASP) function during cell migration. 2002, Pubmed
Lyulcheva, Drosophila pico and its mammalian ortholog lamellipodin activate serum response factor and promote cell proliferation. 2008, Pubmed
Manser, C. elegans cell migration gene mig-10 shares similarities with a family of SH2 domain proteins and acts cell nonautonomously in excretory canal development. 1997, Pubmed
Michael, c-Abl, Lamellipodin, and Ena/VASP proteins cooperate in dorsal ruffling of fibroblasts and axonal morphogenesis. 2010, Pubmed
Mouneimne, Differential remodeling of actin cytoskeleton architecture by profilin isoforms leads to distinct effects on cell migration and invasion. 2012, Pubmed
Neel, VASP is a CXCR2-interacting protein that regulates CXCR2-mediated polarization and chemotaxis. 2009, Pubmed
Niebuhr, A novel proline-rich motif present in ActA of Listeria monocytogenes and cytoskeletal proteins is the ligand for the EVH1 domain, a protein module present in the Ena/VASP family. 1997, Pubmed
Paul, The role of the FH1 domain and profilin in formin-mediated actin-filament elongation and nucleation. 2008, Pubmed
Peng, A pharmacological cocktail for arresting actin dynamics in living cells. 2011, Pubmed
Philippar, A Mena invasion isoform potentiates EGF-induced carcinoma cell invasion and metastasis. 2008, Pubmed
Pinheiro, Lpd depletion reveals that SRF specifies radial versus tangential migration of pyramidal neurons. 2011, Pubmed
Prehoda, Structure of the enabled/VASP homology 1 domain-peptide complex: a key component in the spatial control of actin assembly. 1999, Pubmed
Romero, Formin is a processive motor that requires profilin to accelerate actin assembly and associated ATP hydrolysis. 2004, Pubmed
Rottner, VASP dynamics during lamellipodia protrusion. 1999, Pubmed
Schirenbeck, The bundling activity of vasodilator-stimulated phosphoprotein is required for filopodium formation. 2006, Pubmed
Tomishige, Conversion of Unc104/KIF1A kinesin into a processive motor after dimerization. 2002, Pubmed
Vehlow, Endophilin, Lamellipodin, and Mena cooperate to regulate F-actin-dependent EGF-receptor endocytosis. 2013, Pubmed
Watanabe, Single-molecule speckle analysis of actin filament turnover in lamellipodia. 2002, Pubmed , Xenbase
Wilkins, Protein identification and analysis tools in the ExPASy server. 1999, Pubmed
Yang, The molecular structure of green fluorescent protein. 1996, Pubmed
Yoshinaga, A phosphatidylinositol lipids system, lamellipodin, and Ena/VASP regulate dynamic morphology of multipolar migrating cells in the developing cerebral cortex. 2012, Pubmed
