Click here to close
Hello! We notice that you are using Internet Explorer, which is not supported by Xenbase and may cause the site to display incorrectly.
We suggest using a current version of Chrome,
FireFox, or Safari.
Cell Rep
2014 Dec 11;95:1661-1672. doi: 10.1016/j.celrep.2014.11.015.
Show Gene links
Show Anatomy links
Human slack potassium channel mutations increase positive cooperativity between individual channels.
Kim GE, Kronengold J, Barcia G, Quraishi IH, Martin HC, Blair E, Taylor JC, Dulac O, Colleaux L, Nabbout R, Kaczmarek LK.
???displayArticle.abstract???
Disease-causing mutations in ion channels generally alter intrinsic gating properties such as activation, inactivation, and voltage dependence. We examined nine different mutations of the KCNT1 (Slack) Na(+)-activated K(+) channel that give rise to three distinct forms of epilepsy. All produced many-fold increases in current amplitude compared to the wild-type channel. This could not be accounted for by increases in the intrinsic open probability of individual channels. Rather, greatly increased opening was a consequence of cooperative interactions between multiple channels in a patch. The degree of cooperative gating was much greater for all of the mutant channels than for the wild-type channel, and could explain increases in current even in a mutant with reduced unitary conductance. We also found that the same mutation gave rise to different forms of epilepsy in different individuals. Our findings indicate that a major consequence of these mutations is to alter channel-channel interactions.
Graphical Abstract
Highlights
Slack KCNT1 mutations are found in three different epilepsy syndromes
Abnormal interactions between individual mutants greatly in- crease K+ current
Cooperativity enhances K+ current even in a mutant with reduced channel conductance
The same mutation can produce different forms of epilepsy in different individuals
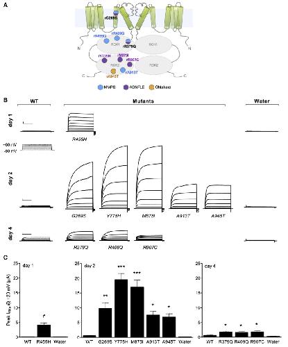
Figure 1. Slack Currents Are Increased by Mutations that Produce Epilepsy
(A) Diagram of two subunits of a Slack channel with the point mutations described in this study. Numbering refers to the rat Slack sequence. Positions of the mutations within the C-terminal ‘‘gating ring,’’ containing two RCK domains (RCK1 and RCK2), are based on the low-resolution X-ray structure (Yuan et al., 2010).
(B) The voltage-clamp protocol and representative current traces show that peak current amplitude (IKNa) is significantly increased in all mutants compared with the WT channel. Xenopus oocytes injected with cRNA encoding WT or mutant channels, or injected with water alone, were tested using a two-electrode voltage clamp on days 1, 2, or 4 following injection. Scale bars, 1 mA and 200 ms.
(C) Bar graphs quantifying the increase in mean peak current amplitude at +20 mV for all mutant channels compared with WT Slack (mean ± SEM, #p < 0.01 against WT, two-tailed Student’s t test, n = 5; *p < 0.05, **p < 0.01, ***p < 0.001 against WT, one-way ANOVA with Tukey’s post hoc test, n = 6–9 for all conditions).
Figure 2. Channel Protein Expression Is Not Altered by Mutations
(A) Plot of the relative increase in peak IKNa changes versus levels of Slack protein determined by densitometry of western blots of membrane fractions from oocytes homogenized immediately after the voltage-clamp experiments. A nonsignificant best fit (solid line) shows no relationship that can account for the in- creases in current (mean ± SEM).
(B) The voltage dependence of channel activation is shifted leftward in the R455H and R907C mutants. Representative traces for the WT and R455H and R907C mutants, normalized to their peak IKNa at +60 mV, are shown. The shift in voltage dependence is made evident by the position of arrows lined up to the responses to test pulses at +40 mV. Scale bars represent 0.2 mm and 200 ms.
(C and D) Mean peak IKNa at each of the command voltages, shown as an I/V plot for MMPSI (C) and ADNFLE (D) mutants. Current amplitudes were normalized to the peak IKNa at +60 mV in all cases. The increase in relative channel activity was seen at voltages R 60 mV and 40 mV for R455H (C) and R907C (D), respectively (mean ± SEM; **p < 0.01, ***p < 0.001 against WT, two-way ANOVA with Bonferroni’s post hoc test, n = 5–10 for all points).
Figure 3. Single-Channel Recordings of WT and G269S Slack in Xenopus Oocytes
(A and B) Representative on-cell single-channel ‘‘low-N’’ trace recorded at 80 mV (A) and the corresponding all-points amplitude histogram (B). C, closed state; O1, one channel opening; O2, two channel openings. SC1 and SC2 indicate the two prominent subconductance states.
(C) Binomial distribution for six channels based on the single-channel Po in low-N patches (mean of eight low-N patches).
(D) Representative on-cell high-N patch recorded at 80 mV.
(E) All-points amplitude histogram of currents from (D). Experimental data show the increased frequency of multiple channel openings and dramatic reduction in dwell time in the fully closed state compared with the expected binomial distribution in (C).
(F) Deviation from binomial distribution. The plot shows the ratio of the observed Po at each level, P(k)obs, to the predicted distribution obtained from the binomial distribution (C), P(k)binomial, for the first three levels. The ratios continued to increase with successive k for four, five, and six channels (not shown).
(G and H) Representative on-cell, single-channel low-N trace of G269S channels at 80 mV (G) and the corresponding all-points amplitude histogram (H), representing 2 min of recording.
(I) Binomial distribution for four channels based on the mean single-channel Po in low-N patches (n = 4 low-N patches).
(J and K) Representative on-cell high-N patch containing four G269S channels (J) and the corresponding all-points amplitude histogram (K), showing a dramatically increased frequency of multiple channel openings compared with the expected binomial distribution (I).
(L) Cooperativity ratio comparing P(k)obs for G269S versus WT Slack. The ratios were calculated from the means of four and five high-N patches for G269S and WT Slack, respectively. The ratios show a deviation from the expected value of one for each successive k, demonstrating increased positive cooperativity relative to WT Slack. The ratio for four open channels is 53 (not shown).
igure 4. Single-Channel Recordings of Slack Mutants R455H and A945T in Xenopus Oocytes
(A and B) Representative on-cell single-channel trace recorded at 80 mV from a patch expressing Slack R455H (A) and the corresponding all-points amplitude histogram (B).
(C) Binomial distribution for five R455H channels based on the mean single-channel Po from four low-N R455H patches.
(D and E) Representative high-N trace (D) and all-points amplitude histogram (E) from a patch containing five Slack R455H channels.
(F) Cooperativity ratios (comparing P(k)obs for R455H versus WT Slack) were calculated from the means of three and five high-N patches for G455R and WT Slack, respectively. The ratio shows a significant deviation from the expected value of one for all five channel openings.
(G and H) Representative low-N recording (G) and corresponding all-points amplitude histogram (H) from a patch containing A945T channels 80 mV.
(I) Binomial distribution for six channels based on the mean single-channel Po in low-N A945T patches (n = 5 low-N patches).
(J and K) Representative high-N recording (J) and corresponding all-points amplitude histogram (K) from patches containing six A945T channels.
(L) Cooperativity ratio as calculated from the means of three and five high-N patches for A945T and WT Slack, respectively.
Allen,
De novo mutations in epileptic encephalopathies.
2013, Pubmed
Allen,
De novo mutations in epileptic encephalopathies.
2013,
Pubmed Barcia,
De novo gain-of-function KCNT1 channel mutations cause malignant migrating partial seizures of infancy.
2012,
Pubmed
,
Xenbase Bhattacharjee,
Localization of the Slack potassium channel in the rat central nervous system.
2002,
Pubmed Bhattacharjee,
For K+ channels, Na+ is the new Ca2+.
2005,
Pubmed Bröer,
Xenopus laevis Oocytes.
2003,
Pubmed
,
Xenbase Brown,
Amino-termini isoforms of the Slack K+ channel, regulated by alternative promoters, differentially modulate rhythmic firing and adaptation.
2008,
Pubmed
,
Xenbase Brown,
Fragile X mental retardation protein controls gating of the sodium-activated potassium channel Slack.
2010,
Pubmed Brown,
Potassium channel modulation and auditory processing.
2011,
Pubmed Budelli,
Na+-activated K+ channels express a large delayed outward current in neurons during normal physiology.
2009,
Pubmed Chen,
The N-terminal domain of Slack determines the formation and trafficking of Slick/Slack heteromeric sodium-activated potassium channels.
2009,
Pubmed
,
Xenbase Coppola,
Migrating partial seizures in infancy: a malignant disorder with developmental arrest.
1995,
Pubmed Dekker,
Cooperative gating between single HCN pacemaker channels.
2006,
Pubmed Deng,
FMRP regulates neurotransmitter release and synaptic information transmission by modulating action potential duration via BK channels.
2013,
Pubmed Ding,
Evidence for non-independent gating of P2X2 receptors expressed in Xenopus oocytes.
2002,
Pubmed
,
Xenbase Escayg,
Mutations of SCN1A, encoding a neuronal sodium channel, in two families with GEFS+2.
2000,
Pubmed Ferron,
Fragile X mental retardation protein controls synaptic vesicle exocytosis by modulating N-type calcium channel density.
2014,
Pubmed Heron,
Missense mutations in the sodium-gated potassium channel gene KCNT1 cause severe autosomal dominant nocturnal frontal lobe epilepsy.
2012,
Pubmed Horio,
Clustering and enhanced activity of an inwardly rectifying potassium channel, Kir4.1, by an anchoring protein, PSD-95/SAP90.
1997,
Pubmed Huang,
TMEM16C facilitates Na(+)-activated K+ currents in rat sensory neurons and regulates pain processing.
2013,
Pubmed Ishii,
A recurrent KCNT1 mutation in two sporadic cases with malignant migrating partial seizures in infancy.
2013,
Pubmed Joiner,
Formation of intermediate-conductance calcium-activated potassium channels by interaction of Slack and Slo subunits.
1998,
Pubmed Kaczmarek,
Slack, Slick and Sodium-Activated Potassium Channels.
2013,
Pubmed Katz,
Synaptic activity and the construction of cortical circuits.
1996,
Pubmed Krouse,
Evidence that CFTR channels can regulate the open duration of other CFTR channels: cooperativity.
2001,
Pubmed Laver,
Luminal Ca2+-regulated Mg2+ inhibition of skeletal RyRs reconstituted as isolated channels or coupled clusters.
2004,
Pubmed Lossin,
A catalog of SCN1A variants.
2009,
Pubmed Martin,
Clinical whole-genome sequencing in severe early-onset epilepsy reveals new genes and improves molecular diagnosis.
2014,
Pubmed Marx,
Coupled gating between individual skeletal muscle Ca2+ release channels (ryanodine receptors).
1998,
Pubmed Marx,
Coupled gating between cardiac calcium release channels (ryanodine receptors).
2001,
Pubmed McTague,
Migrating partial seizures of infancy: expansion of the electroclinical, radiological and pathological disease spectrum.
2013,
Pubmed Milligan,
KCNT1 gain of function in 2 epilepsy phenotypes is reversed by quinidine.
2014,
Pubmed
,
Xenbase Molina,
Clustering and coupled gating modulate the activity in KcsA, a potassium channel model.
2006,
Pubmed Naundorf,
Unique features of action potential initiation in cortical neurons.
2006,
Pubmed Navedo,
Increased coupled gating of L-type Ca2+ channels during hypertension and Timothy syndrome.
2010,
Pubmed Oliva,
Sodium channels and the neurobiology of epilepsy.
2012,
Pubmed Ryan,
Episodic neurological channelopathies.
2010,
Pubmed Scheffer,
Autosomal dominant nocturnal frontal lobe epilepsy. A distinctive clinical disorder.
1995,
Pubmed Vacher,
Trafficking mechanisms underlying neuronal voltage-gated ion channel localization at the axon initial segment.
2012,
Pubmed Vaithianathan,
Single channel recordings from synaptosomal AMPA receptors.
2005,
Pubmed Vanderver,
Identification of a novel de novo p.Phe932Ile KCNT1 mutation in a patient with leukoencephalopathy and severe epilepsy.
2014,
Pubmed Wallén,
Sodium-dependent potassium channels of a Slack-like subtype contribute to the slow afterhyperpolarization in lamprey spinal neurons.
2007,
Pubmed Yuan,
Structure of the human BK channel Ca2+-activation apparatus at 3.0 A resolution.
2010,
Pubmed Yuan,
The sodium-activated potassium channel is encoded by a member of the Slo gene family.
2003,
Pubmed
,
Xenbase Zhang,
The RCK2 domain uses a coordination site present in Kir channels to confer sodium sensitivity to Slo2.2 channels.
2010,
Pubmed
,
Xenbase