Click here to close
Hello! We notice that you are using Internet Explorer, which is not supported by Xenbase and may cause the site to display incorrectly.
We suggest using a current version of Chrome,
FireFox, or Safari.
???displayArticle.abstract???
BACKGROUND: Mix/Bix genes are important regulators of mesendoderm formation during vertebrate embryogenesis. Sebox, an additional member of this gene family, has been implicated in endoderm formation during early embryogenesis in zebrafish. However, it remains unclear whether Sebox plays a unique role in early Xenopus embryos.
RESULTS: In this study, we provide evidence that Sebox is uniquely required for the formation of mesoderm during early Xenopus embryogenesis. Sebox is dynamically expressed in the involuted mesoderm during gastrulation. It is activated by Nodal/Activin signaling and modulated by zygotic Wnt/β-catenin signaling. Overexpression of Sebox perturbs movements during convergent extension and inhibits the expression of mesodermal, but not endodermal, genes induced by Nodal/Activin signaling. Depletion of Sebox using a specific morpholino increases the expression of noncanonical wnt5a, wnt5b, and wnt11b. Depletion of Sebox also up-regulates the expression of pcdh8.2, a paraxial mesoderm-specific protocadherin, in a Wnt11B-dependent manner. Sebox morphants display reduced development of the head and notochord.
CONCLUSIONS: Our findings illustrate that Sebox, a unique member of the Mix/Bix gene family, functions downstream of Nodal/Activin signaling and is required for the proper expression of noncanonical Wnt ligands and the normal development of mesoderm in Xenopus.
Fig. 1. Dynamic expression of Xenopus Sebox during gastrulation. A: The expression of sebox and other Mix/Bix genes during early Xenopus
embryonic development, assessed by RT-PCR. The marker odc served as a loading control. BâG: Whole-mount in situ hybridization (WISH) for
sebox at different developmental stages. BâF: Embryos were viewed from the vegetal side, with the dorsal side upward. E0: Sectioned view of a
st11 embryo at the level indicated by the red dashed line in E (d, dorsal; v, ventral). (G) Dorsal view at st14.
Fig. 2. Activation of sebox expression by Nodal/Activin signaling. A: WISH in mid-gastrula stage (st11) embryos injected with 80 pg Xnr1 mRNA
into one cell at the four-cell stage and analyzed for sebox and brachyury (bra) expression. All embryos were viewed from the lateral side (lat.) with
the animal pole upward. B: qRT-PCR analysis of the expression of sebox, bra, goosecoid (gsc) and chordin (chrd) in animal caps (ACs) in response
to Activin treatment. Animal caps were dissected at st8.5 and cultured with the indicated dose of Activin for 4 hr before being subjected to RTPCR
analysis. The gene expression levels in the control whole embryos (WE) were set to 100% for normalization and odc served as a loading
control. C: WISH of st11 embryos injected with 2 ng cerberus-short (Cer-S) mRNA at the two-cell stage and analyzed for sebox and bix4 expression.
Embryos were viewed from the vegetal (veg.) pole with the dorsal side upward. D: qRT-PCR analysis of the relative expression of the indicated
genes in mid-gastrula (st11) embryos with treatments, as shown in C. The expression level of odc was used for normalization. E: RT-PCR
analysis of the expression of the indicated genes in animal cap explants at the equivalent stage 11. Animal caps were isolated from st8.5 embryos
that were injected with 0.5 ng VegT mRNA with or without 2 ng DN-ActRII mRNA at the two-cell stage. The marker odc served as a loading control.
(F) RT-PCR analysis of the expression of the indicated genes in st11 animal cap explants that were isolated from st8.5 embryos injected with
a range of doses (0â300 pg) of bra mRNA. The marker odc served as a loading control.
Fig. 3. Modulation of sebox expression by zygotic Wnt/b-catenin signaling. A: WISH for sebox expression in stage 11 embryos injected with or
without 40 pg Wnt8 plasmid at the two-cell stage. B: WISH for sebox, bix4 and mixer expression in embryos with the indicated treatments.
Embryos were injected with 30 ng b-catenin (b-cat) Morpholino (MO) at the two-cell stage and cultured with or without 100 mM NaCl or LiCl at
stage 8.5 for 30 min. They were then cultured in fresh 0.1 MMR to stage 11, followed by WISH analysis. ND: not determined. C: WISH for sebox,
bix4 and mixer expression in stage 11 embryos injected with 20 ng Wnt8 MO at the two-cell stage. Note that mixer probes were applied to both
intact embryos and half embryos that were bisected along the dorsalâventral body axis (the bottom row). D: qRT-PCR analysis of the expression
of sebox and mixer in animal caps in response to Activin treatment. Animal caps from 30 ng cMO or b-cat MO-injected embryos were dissected
at st8.5, cultured with Activin (2 ng/ml) for 4 hr and then subjected to RT-PCR analysis. The relative expression of the indicated genes was normalized
to the level of odc. The p values were calculated by a Studentâs t-test. n.s. (no significance). E: qRT-PCR analysis of the expression of sebox,
bra, and gsc in animal caps with the indicated treatments. Animal caps were dissected at stage 8.5 from wild-type (ctrl) or b-catenin mRNA (150
pg)-injected embryos and cultured with or without a low dose of Activin (0.1 ng/ml) protein for 4 hr. They were then subjected to qRT-PCR analysis.
The gene expression levels in whole embryos were set to 100%. The relative expression levels of genes were normalized to the levels of odc.
Fig. 4. Sebox overexpression inhibits mesodermal gene expression. A: RT-PCR analysis of gene expression in animal cap explants injected with
400 pg b-gal, Xenopus sebox, or zebrafish mezzo mRNA. Animal caps were dissected at stage 8.5 and cultured to the equivalent stage 11, followed
by RT-PCR analysis. The marker odc served as a loading control. B: Western blot analysis showing that both the microinjected Xenopus
sebox and zebrafish mezzo mRNAs were translated into proteins at comparable levels. b-actin served as a loading control. C: Representative
embryos at the indicated stages are viewed from the dorsal side. A total of 5 ng RLDx alone or combined with 400 pg sebox mRNA was microinjected
into the marginal zone of two blastomeres at the four-cell stage and recorded at stage 15 and stage 24. D: RT-PCR analysis of the expression
of the indicated genes in the animal caps with the indicated treatments. The animal caps were isolated at stage 8.5 and harvested at stage
11. The marker odc served as a loading control. E: Activin-treated animal cap explants were recorded at the equivalent stage 16. Animal caps
from wild-type (ctrl) or sebox (400 pg)-overexpressing embryos were isolated at st8.5 and cultured with or without Activin (5 ng/ml). Scale
bar¼1 mm. F: WISH for wnt5a, wnt5b and wnt11b expression in stage 11 embryos injected with 400 pg sebox mRNA into the dorsal part at the
four-cell stage. RLDx (5 ng per embryo) was co-injected as a lineage tracer. The correctly injected embryos were screened at st10â10.25 under a
fluorescence dissecting microscope. All embryos were viewed from the vegetal pole with the dorsal side upward. G: qRT-PCR analysis of the
expression of wnt5a, wnt5b, and wnt11b in control and sebox-injected embryos at stage 11. The relative expression levels of genes were normalized
to the level of odc.
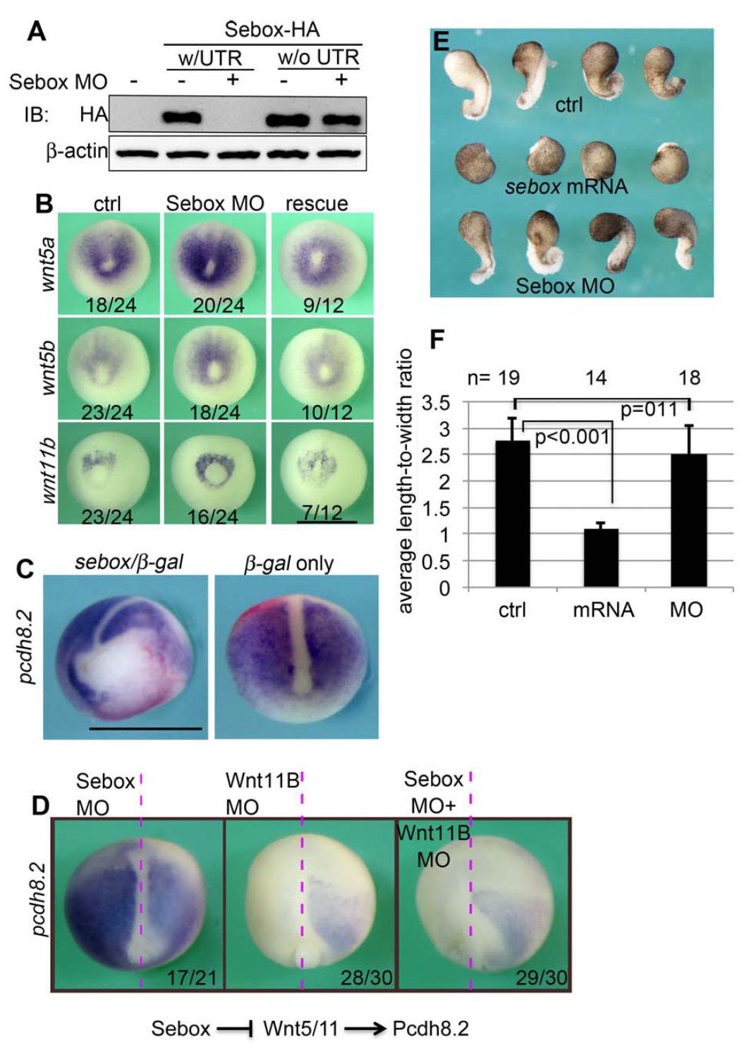
Fig. 5. Sebox depletion up-regulates noncanonical Wnt ligand expression. A: Western blot analysis showing the specificity and efficiency of
Sebox depletion by Sebox MO. A total of 500 pg MO-sensitive (w/UTR) or MO-insensitive (w/o UTR) sebox mRNA tagged with HA was injected at
the two-cell stage, and Sebox MO (80 ng) was injected into the same embryos at the four-cell stage. The embryos were then collected at stage11
for western blot analysis. b-actin served as a loading control. B: WISH for wnt5a, wnt5b, and wnt11b in embryos that received the indicated injections.
Sebox MO (80 ng per embryo) was injected into the marginal zone at the four-cell stage. The rescuing sebox mRNA (100 pg) was injected
at the two-cell stage. The embryos were harvested and processed for in situ hybridization at st12.5. All embryos were viewed from the vegetal
pole with the dorsal side upward. Scale bar¼1 mm. C: Embryos at stage 12 were collected for WISH for pcdh8.2. The results show that ectopic
Sebox inhibited the expression of pcdh8.2. b-gal was coinjected as a lineage tracer and did not, on its own, change pcdh8.2 expression. Scale
bar¼1 mm. D: WISH of late gastrula stage embryos injected with 40 ng Sebox MO and 40 ng Wnt11B MO, either alone or together, on the left
side at the two-cell stage and analyzed for pcdh8.2 expression. The red dashed line indicates the midline. Scale bar¼1 mm in C (applies to D).
E: Kellerâs explants recorded at the equivalent stage 16. The explants were prepared from stage 10.25 embryos with the indicated treatments. F:
Histogram presentation shows the length-to-width ratio of the Kellerâs explants made from the control embryos, the embryos microinjected with
sebox mRNA, or the embryos injected with Sebox MO (80 ng).
Fig. 6. Sebox is required for the expression of Cerberus. A: Embryos at stage 12 were collected for WISH for pcdh8.2. Scale bar¼1 mm. B: Histogram
presentation shows the mean width of the gap between the bilateral pcdh8.2 expression domains. ***P<0.001 by Studentâs t-test. C,D:
Transversely sectioned view of embryos showing pcdh8.2 (C) or bra (D) mRNA expression. A total of 80 ng Sebox MO was injected into the marginal
zone of both cells at the two-cell stage. Red boxes in C demarcate the notochord (nc). E: Embryos at stage 11 showing mRNA expression
of cerberus (cer) or gsc. Sebox MO (80 ng), alone or combined with rescuing sebox mRNA (100 pg), was injected into both cells at the two-cell
stage. All embryos were viewed form the dorsal side with animal pole upward. F: RT-PCR analysis of the expression of cer, gsc, sizzled (szl), and
gata5 in sebox-overexpressing ventral marginal zone explants (VMZ). VMZ or DMZ from control embryos or embryos injected with increasing
doses of sebox mRNA (0, 50, 100, and 200 pg) were dissected at st10.25 and collected at st11 for RT-PCR analysis. The marker odc served as a
loading control. G,H: Embryos at stage 26 (G) or stage 41 (H). A total of 80 ng control or Sebox MO was injected into the marginal zone of both
cells at the two-cell stage. The red solid lines in G were drawn to measure the size of the head. The encircling lenses and the coiling gut in the
embryos shown in H are indicated by red arrows and red asterisks, respectively. I: Histogram presentation of the relative head size of the
embryos, measured by drawing a line from the cement gland to the midbrain area in the control or Sebox-depleted embryos, as indicated in G.
**P<0.01 by Studentâs t-test.
sebox (sebox homeobox) gene expression in Xenopus laevis embryo, assayed via in situ hybridization, NF stage 10.5, vegetal view, dorsal up.