Click here to close
Hello! We notice that you are using Internet Explorer, which is not supported by Xenbase and may cause the site to display incorrectly.
We suggest using a current version of Chrome,
FireFox, or Safari.
LTR retroelements are intrinsic components of transcriptional networks in frogs.
Grau JH, Poustka AJ, Meixner M, Plötner J.
???displayArticle.abstract???
BACKGROUND: LTR retroelements (LTR REs) constitute a major group of transposable elements widely distributed in eukaryotic genomes. Through their own mechanism of retrotranscription LTR REs enrich the genomic landscape by providing genetic variability, thus contributing to genome structure and organization. Nonetheless, transcriptomic activity of LTR REs still remains an obscure domain within cell, developmental, and organism biology.
RESULTS: Here we present a first comparative analysis of LTR REs for anuran amphibians based on a full depth coverage transcriptome of the European pool frog, Pelophylax lessonae, the genome of the African clawed frog, Silurana tropicalis (release v7.1), and additional transcriptomes of S. tropicalis and Cyclorana alboguttata. We identified over 1000 copies of LTR REs from all four families (Bel/Pao, Ty1/Copia, Ty3/Gypsy, Retroviridae) in the genome of S. tropicalis and discovered transcripts of several of these elements in all RNA-seq datasets analyzed. Elements of the Ty3/Gypsy family were most active, especially Amn-san elements, which accounted for approximately 0.27% of the genome in Silurana. Some elements exhibited tissue specific expression patterns, for example Hydra1.1 and MuERV-like elements in Pelophylax. In S. tropicalis considerable transcription of LTR REs was observed during embryogenesis as soon as the embryonic genome became activated, i.e. at midblastula transition. In the course of embryonic development the spectrum of transcribed LTR REs changed; during gastrulation and neurulation MuERV-like and SnRV like retroviruses were abundantly transcribed while during organogenesis transcripts of the XEN1 retroviruses became much more active.
CONCLUSIONS: The differential expression of LTR REs during embryogenesis in concert with their tissue-specificity and the protein domains they encode are evidence for the functional roles these elements play as integrative parts of complex regulatory networks. Our results support the meanwhile widely accepted concept that retroelements are not simple "junk DNA" or "harmful genomic parasites" but essential components of the transcriptomic machinery in vertebrates.
Figure 1.
Classification and structure of LTR retroelements in the frog genome and transcriptomes. Maximum-likelihood (ML) trees calculated on the basis of 256 known RT domains of eukaryotic LTR REs including amino acid sequences obtained from the Silurana tropicalis genome (a) and the transcriptomes of Pelophylax lessonae
(b). Diagrammatic presentation of LTR REs (c) found in the Silurana genome (blue) and in the transcriptome of P. lessonae (red). The thin lines represent the overall length of the retroelement including the LTRs, while thick bars depict open reading frames for aspartic proteinase (AP), chromo domain (CHR), envelope protein (ENV), group-specific antigen (GAG), integrase (INT), RNase (RN), and reverse transcriptase (RT). Frameshifts are indicated by asterisks (*).
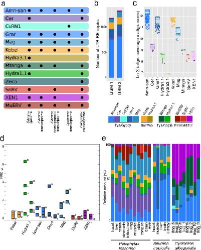
Figure 2.
Diversity and expression patterns of LTR retroelements in the frog genome and transcriptomes. (a) Diversity of LTR REs in the genome of Silurana and in the frogs transcriptomes analyzed. (b) Number of LTR RE copies in the Silurana genome; (c) Proliferation patterns based on average relatedness of LTR REs in the Silurana genome. The average relatedness was calculated on the basis of amino acids as LOG (∑ (Alignment coverage *Alignment score)), in which a higher relatedness score indicates that the elements within that group are closer related to one another. (d) Arithmetic means of relative NRC values calculated for brain (B), heart (H), liver (L), and muscle (M) of S. tropicalis (left points) and P. lessonae (right points). (e) Relative amount of LTR REs in different frog transcriptomes.
Figure 3.
Normalized read counts and relative amount of expression of LTR retroelement (LTR RE) transcripts throughout the developmental progression of
S. tropicalis
progession. The presence of each type of LTR RE found within the transcriptome of S. tropicalis throughout 23 distinct developmental stages is summarized.
Figure 4.
Work flow diagram summarizing data flow from sequencing to statistical analysis. Abbreviations used in the Figure: DB, database; LTR REs, long terminal repeat retroelements.
Anders,
Differential expression analysis for sequence count data.
2010, Pubmed
Anders,
Differential expression analysis for sequence count data.
2010,
Pubmed Bae,
CsRn1, a novel active retrotransposon in a parasitic trematode, Clonorchis sinensis, discloses a new phylogenetic clade of Ty3/gypsy-like LTR retrotransposons.
2001,
Pubmed Banumathy,
Human UBN1 is an ortholog of yeast Hpc2p and has an essential role in the HIRA/ASF1a chromatin-remodeling pathway in senescent cells.
2009,
Pubmed Bénit,
Cloning of a new murine endogenous retrovirus, MuERV-L, with strong similarity to the human HERV-L element and with a gag coding sequence closely related to the Fv1 restriction gene.
1997,
Pubmed Bénit,
Identification, phylogeny, and evolution of retroviral elements based on their envelope genes.
2001,
Pubmed Bénit,
ERV-L elements: a family of endogenous retrovirus-like elements active throughout the evolution of mammals.
1999,
Pubmed Biémont,
A brief history of the status of transposable elements: from junk DNA to major players in evolution.
2010,
Pubmed Bire,
Transposable elements as tools for reshaping the genome: it is a huge world after all!
2012,
Pubmed Böhne,
Transposable elements as drivers of genomic and biological diversity in vertebrates.
2008,
Pubmed Bowen,
Genomic analysis of Caenorhabditis elegans reveals ancient families of retroviral-like elements.
1999,
Pubmed Bowes,
Xenbase: a Xenopus biology and genomics resource.
2008,
Pubmed
,
Xenbase Brehm,
The many colours of chromodomains.
2004,
Pubmed Brown,
Zinc finger proteins: getting a grip on RNA.
2005,
Pubmed Butler,
An unusual vertebrate LTR retrotransposon from the cod Gadus morhua.
2001,
Pubmed Carré-Eusèbe,
OVEX1, a novel chicken endogenous retrovirus with sex-specific and left-right asymmetrical expression in gonads.
2009,
Pubmed Cavalli,
Chromo-domain proteins: linking chromatin structure to epigenetic regulation.
1998,
Pubmed Cohen,
Endogenous retroviral LTRs as promoters for human genes: a critical assessment.
2009,
Pubmed Conley,
Retroviral promoters in the human genome.
2008,
Pubmed Conley,
Cell type-specific termination of transcription by transposable element sequences.
2012,
Pubmed Copeland,
The Sinbad retrotransposon from the genome of the human blood fluke, Schistosoma mansoni, and the distribution of related Pao-like elements.
2005,
Pubmed Deininger,
Mammalian retroelements.
2002,
Pubmed de la Chaux,
BEL/Pao retrotransposons in metazoan genomes.
2011,
Pubmed Dennis,
C. elegans germ cells show temperature and age-dependent expression of Cer1, a Gypsy/Ty3-related retrotransposon.
2012,
Pubmed Dlakić,
Functionally unrelated signalling proteins contain a fold similar to Mg2+-dependent endonucleases.
2000,
Pubmed Dunn,
Transcription of two human genes from a bidirectional endogenous retrovirus promoter.
2006,
Pubmed Eddy,
Accelerated Profile HMM Searches.
2011,
Pubmed Eickbush,
The diversity of retrotransposons and the properties of their reverse transcriptases.
2008,
Pubmed Ellinghaus,
LTRharvest, an efficient and flexible software for de novo detection of LTR retrotransposons.
2008,
Pubmed Faulkner,
The regulated retrotransposon transcriptome of mammalian cells.
2009,
Pubmed Feng,
Transposon integration enhances expression of stress response genes.
2013,
Pubmed Feschotte,
Transposable elements and the evolution of regulatory networks.
2008,
Pubmed Finn,
The Pfam protein families database.
2008,
Pubmed Fu,
CD-HIT: accelerated for clustering the next-generation sequencing data.
2012,
Pubmed Gibbs,
Evolutionary and biomedical insights from the rhesus macaque genome.
2007,
Pubmed Gonzalez,
Evolution of sea urchin retroviral-like (SURL) elements: evidence from 40 echinoid species.
1999,
Pubmed Goodwin,
A group of deuterostome Ty3/ gypsy-like retrotransposons with Ty1/ copia-like pol-domain orders.
2002,
Pubmed
,
Xenbase Guindon,
New algorithms and methods to estimate maximum-likelihood phylogenies: assessing the performance of PhyML 3.0.
2010,
Pubmed Hart,
Complete nucleotide sequence and transcriptional analysis of snakehead fish retrovirus.
1996,
Pubmed Havecker,
The diversity of LTR retrotransposons.
2004,
Pubmed Hellsten,
The genome of the Western clawed frog Xenopus tropicalis.
2010,
Pubmed
,
Xenbase Ishizu,
Biology of PIWI-interacting RNAs: new insights into biogenesis and function inside and outside of germlines.
2012,
Pubmed Iwasaki,
Identification of a novel PNMA-MS1 gene in marsupials suggests the LTR retrotransposon-derived PNMA genes evolved differently in marsupials and eutherians.
2013,
Pubmed Jern,
Effects of retroviruses on host genome function.
2008,
Pubmed Jordan,
Evidence for the recent horizontal transfer of long terminal repeat retrotransposon.
1999,
Pubmed Kambol,
Complete nucleotide sequence of an endogenous retrovirus from the amphibian, Xenopus laevis.
2003,
Pubmed
,
Xenbase Kapitonov,
A universal classification of eukaryotic transposable elements implemented in Repbase.
2008,
Pubmed Katoh,
MAFFT multiple sequence alignment software version 7: improvements in performance and usability.
2013,
Pubmed Kazazian,
Mobile elements: drivers of genome evolution.
2004,
Pubmed Kidwell,
Transposable elements and the evolution of genome size in eukaryotes.
2002,
Pubmed Kigami,
MuERV-L is one of the earliest transcribed genes in mouse one-cell embryos.
2003,
Pubmed Kimelman,
The events of the midblastula transition in Xenopus are regulated by changes in the cell cycle.
1987,
Pubmed
,
Xenbase Kordis,
A genomic perspective on the chromodomain-containing retrotransposons: Chromoviruses.
2005,
Pubmed Laity,
Zinc finger proteins: new insights into structural and functional diversity.
2001,
Pubmed Langmead,
Fast gapped-read alignment with Bowtie 2.
2012,
Pubmed Lee,
Phylogenetic analysis of mRNA polyadenylation sites reveals a role of transposable elements in evolution of the 3'-end of genes.
2008,
Pubmed Lerat,
Identifying repeats and transposable elements in sequenced genomes: how to find your way through the dense forest of programs.
2010,
Pubmed Li,
Cd-hit: a fast program for clustering and comparing large sets of protein or nucleotide sequences.
2006,
Pubmed Llorens,
The Gypsy Database (GyDB) of mobile genetic elements: release 2.0.
2011,
Pubmed Llorens,
Network dynamics of eukaryotic LTR retroelements beyond phylogenetic trees.
2009,
Pubmed Macfarlan,
Embryonic stem cell potency fluctuates with endogenous retrovirus activity.
2012,
Pubmed Magiorkinis,
Env-less endogenous retroviruses are genomic superspreaders.
2012,
Pubmed Malone,
Small RNAs as guardians of the genome.
2009,
Pubmed Marchler-Bauer,
CDD: conserved domains and protein three-dimensional structure.
2013,
Pubmed Mariño-Ramírez,
Transposable elements donate lineage-specific regulatory sequences to host genomes.
2005,
Pubmed McClure,
Sequence comparisons of retroviral proteins: relative rates of change and general phylogeny.
1988,
Pubmed McCue,
Transposable element small RNAs as regulators of gene expression.
2012,
Pubmed Medstrand,
Impact of transposable elements on the evolution of mammalian gene regulation.
2005,
Pubmed Michaille,
The complete sequence of mag, a new retrotransposon in Bombyx mori.
1990,
Pubmed Nethe,
Retroviral superinfection resistance.
2005,
Pubmed Newport,
A major developmental transition in early Xenopus embryos: I. characterization and timing of cellular changes at the midblastula stage.
1982,
Pubmed
,
Xenbase Obbard,
The evolution of RNAi as a defence against viruses and transposable elements.
2009,
Pubmed Oliver,
Transposable elements and viruses as factors in adaptation and evolution: an expansion and strengthening of the TE-Thrust hypothesis.
2012,
Pubmed Oliver,
Mobile DNA and the TE-Thrust hypothesis: supporting evidence from the primates.
2011,
Pubmed Parkhomchuk,
Transcriptome analysis by strand-specific sequencing of complementary DNA.
2009,
Pubmed Peaston,
Retrotransposons regulate host genes in mouse oocytes and preimplantation embryos.
2004,
Pubmed Petrov,
Evolution of genome size: new approaches to an old problem.
2001,
Pubmed Pi,
Long-range function of an intergenic retrotransposon.
2010,
Pubmed Rebollo,
Transposable elements: an abundant and natural source of regulatory sequences for host genes.
2012,
Pubmed Rho,
LTR retroelements in the genome of Daphnia pulex.
2010,
Pubmed Rice,
EMBOSS: the European Molecular Biology Open Software Suite.
2000,
Pubmed Roelants,
Global patterns of diversification in the history of modern amphibians.
2007,
Pubmed Rohr,
Structure and evolution of mtanga, a retrotransposon actively expressed on the Y chromosome of the African malaria vector Anopheles gambiae.
2002,
Pubmed Roy-Engel,
Human retroelements may introduce intragenic polyadenylation signals.
2005,
Pubmed Sander,
The SCAN domain defines a large family of zinc finger transcription factors.
2003,
Pubmed Sandmeyer,
Function of a retrotransposon nucleocapsid protein.
2010,
Pubmed Schaack,
Promiscuous DNA: horizontal transfer of transposable elements and why it matters for eukaryotic evolution.
2010,
Pubmed Schüller,
The human PNMA family: novel neuronal proteins implicated in paraneoplastic neurological disease.
2005,
Pubmed Schultz,
Regulation of zygotic gene activation in the mouse.
1993,
Pubmed Sela,
The role of transposable elements in the evolution of non-mammalian vertebrates and invertebrates.
2010,
Pubmed Shen,
Genome structure and thymic expression of an endogenous retrovirus in zebrafish.
2004,
Pubmed Silva,
Factors that affect the horizontal transfer of transposable elements.
2004,
Pubmed Sinzelle,
Characterization of a Xenopus tropicalis endogenous retrovirus with developmental and stress-dependent expression.
2011,
Pubmed
,
Xenbase Sitbon,
New types of conserved sequence domains in DNA-binding regions of homing endonucleases.
2003,
Pubmed Skirkanich,
An essential role for transcription before the MBT in Xenopus laevis.
2011,
Pubmed
,
Xenbase Smalheiser,
Mammalian microRNAs derived from genomic repeats.
2005,
Pubmed Sun,
LTR retrotransposons contribute to genomic gigantism in plethodontid salamanders.
2012,
Pubmed Tadros,
The maternal-to-zygotic transition: a play in two acts.
2009,
Pubmed Tan,
RNA sequencing reveals a diverse and dynamic repertoire of the Xenopus tropicalis transcriptome over development.
2013,
Pubmed
,
Xenbase Terrat,
GalEa retrotransposons from galatheid squat lobsters (Decapoda, Anomura) define a new clade of Ty1/copia-like elements restricted to aquatic species.
2008,
Pubmed Terzian,
Evolution of the Gypsy endogenous retrovirus in the Drosophila melanogaster subgroup.
2000,
Pubmed Tubío,
Structural and evolutionary analyses of the Ty3/gypsy group of LTR retrotransposons in the genome of Anopheles gambiae.
2005,
Pubmed van de Lagemaat,
Transposable elements in mammals promote regulatory variation and diversification of genes with specialized functions.
2003,
Pubmed Varela,
Friendly viruses: the special relationship between endogenous retroviruses and their host.
2009,
Pubmed Vastenhouw,
RNAi protects the Caenorhabditis elegans germline against transposition.
2004,
Pubmed Vázquez-Manrique,
Evolution of gypsy endogenous retrovirus in the Drosophila obscura species group.
2000,
Pubmed Volff,
Diversity of retrotransposable elements in compact pufferfish genomes.
2003,
Pubmed Wang,
Species-specific endogenous retroviruses shape the transcriptional network of the human tumor suppressor protein p53.
2007,
Pubmed Weiss,
On the concept and elucidation of endogenous retroviruses.
2013,
Pubmed White,
Structures and mechanisms of viral membrane fusion proteins: multiple variations on a common theme.
2008,
Pubmed Wicker,
A unified classification system for eukaryotic transposable elements.
2007,
Pubmed Wolf,
Embryonic stem cells use ZFP809 to silence retroviral DNAs.
2009,
Pubmed Xie,
SOAPdenovo-Trans: de novo transcriptome assembly with short RNA-Seq reads.
2014,
Pubmed Yang,
Beta-catenin/Tcf-regulated transcription prior to the midblastula transition.
2002,
Pubmed
,
Xenbase Yoder,
Cytosine methylation and the ecology of intragenomic parasites.
1997,
Pubmed