Click here to close
Hello! We notice that you are using Internet Explorer, which is not supported by Xenbase and may cause the site to display incorrectly.
We suggest using a current version of Chrome,
FireFox, or Safari.
Proc Natl Acad Sci U S A
2015 May 05;11218:5714-9. doi: 10.1073/pnas.1503488112.
Show Gene links
Show Anatomy links
Polyunsaturated fatty acid analogs act antiarrhythmically on the cardiac IKs channel.
Liin SI, Silverå Ejneby M, Barro-Soria R, Skarsfeldt MA, Larsson JE, Starck Härlin F, Parkkari T, Bentzen BH, Schmitt N, Larsson HP, Elinder F.
???displayArticle.abstract???
Polyunsaturated fatty acids (PUFAs) affect cardiac excitability. Kv7.1 and the β-subunit KCNE1 form the cardiac IKs channel that is central for cardiac repolarization. In this study, we explore the prospects of PUFAs as IKs channel modulators. We report that PUFAs open Kv7.1 via an electrostatic mechanism. Both the polyunsaturated acyl tail and the negatively charged carboxyl head group are required for PUFAs to open Kv7.1. We further show that KCNE1 coexpression abolishes the PUFA effect on Kv7.1 by promoting PUFA protonation. PUFA analogs with a decreased pKa value, to preserve their negative charge at neutral pH, restore the sensitivity to open IKs channels. PUFA analogs with a positively charged head group inhibit IKs channels. These different PUFA analogs could be developed into drugs to treat cardiac arrhythmias. In support of this possibility, we show that PUFA analogs act antiarrhythmically in embryonic rat cardiomyocytes and in isolated perfused hearts from guinea pig.
Fig. 1. DHA shifts the voltage dependence of Kv7.1. (A) DHA (70 μM) increases current amplitude of Kv7.1 in response to a −20-mV voltage step. (B) DHA (70 μM) shifts the G(V) of Kv7.1. DHA (●), control (○). Dashed curve in B is control curve shifted −10 mV. (C) Concentration dependence of DHA effect. Mean ± SEM. δVmax = −15.8 mV, c0.5 = 50 μM. n = 3–5.
Fig. 2. A charged head group and a polyunsaturated acyl tail are necessary. (A) Induced G(V) shifts for 70 μM of indicated substance. Means ± SEM n = 3â8. (B) pH dependence of the G(V) shift caused by the application of 70 µM DHA on Kv7.1. Means ± SEM. δVmax = â28.0 mV, c0.5 = 1.8 à 10â8 = pH 7.7. n = 3â5. (C) Concentration-response curves for DHA on Kv7.1 at different pHs. pH 9.0: δVmax = â27.7 mV, c0.5 = 10 μM; pH 7.4, see Fig. 1C. n = 3â8. (D) Schematic illustration of PUFA modulation. PUFAs incorporate in the lipid cleft close to the channelâs VSD and electrostatically affect the S4 movement. +++, S4 gating charges.
Fig. 3. KCNE1 abolishes PUFA effect on Kv7.1/KCNE1 at physiological pH. (AâD) DHA (70 μM) applied on Kv7.1/KCNE1 at pH 7.4 (A and B) and pH 9 (C and D). DHA (â), control (â). Bold traces = 0 mV (A) or +10 mV (C). Dashed curve in D is control curve shifted â35 mV. (E) pH dependence for 70 µM DHA. Kv7.1/KCNE1: δVmax = â29.0 mV, c0.5 = 2.5 à 10â9 = pH 8.6. n = 3â6. For Kv7.1, see Fig. 2B. (F) Model: KCNE1 changes probability of protonation of negatively charged acidic (Upper) and positively charged amine (Lower) PUFA analogs, thereby changing PUFA-Kv7.1 voltage sensor (+++) interactions. (G) G(V) shift induced by 70 µM DHA or AA+. n = 3â8.
Fig. 4. PUFA analogs are effective on Kv7.1/KCNE1. (A) DHA-Gly (70 μM) induces a negative G(V) shift of Kv7.1/KCNE1. DHA-Gly (●), control (○). Dashed line is control curve shifted −20 mV. (B) pH dependence for 70 µM DHA-Gly or 70 µM DHA applied on Kv7.1/KCNE1. DHA-Gly: δVmax = −38.8 mV, c0.5 = 7.6 × 10−8 = pH 7.1. n = 3–6. For DHA, see Fig. 3E. (C) N-arachidonoyl taurine (N-AT; 70 µM) induces a negative G(V) shift of Kv7.1/KCNE1. N-AT (●), control (○). Dashed line is control curve shifted −24 mV. (D) DHA-Gly (70 µM) does not shift Kv7.1/R228Q and has a smaller effect on Kv7.1/K218C and Kv7.1/G219C. Means ± SEM; n = 4–14. (E) Normalized fluorescence during an activating test pulse to −60 mV from a holding voltage of −120 mV. (F) N-AT (70 μM) shifts the F(V) of Kv7.1/G219C*. N-AT (●), control (○).The continuous lines are Boltzmann curves (Eq. 1) fitted to experimental data. For control: V50 = −41.1 mV; s = 11.7. For N-AT: V50 = −61.1 mV; s = 16.3. Means ± SEM; n = 9.
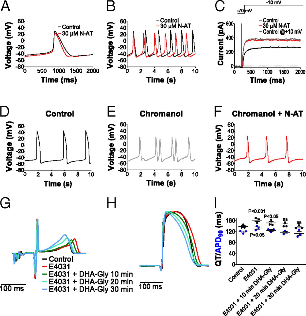
Fig. 5. Antiarrhythmic effect of PUFA analogs. (A and B) Effect of 30 µM N-AT on action potential duration and frequency in isolated embryonic rat cardiomyocytes. (C) Example of the effect of 30 µM N-AT on current amplitude in isolated embryonic rat cardiomyocytes. Gray trace is current in control solution from a voltage 20 mV more positive than the N-AT trace. (DâF) Representative examples of arrhythmia induced by application of 5 µM Chromanol 293B or 5 µM Chromanol 293B + 30 µM N-arachidonoyl taurine (N-AT) in isolated embryonic rat cardiomyocytes. (G and H) Representative example of effect of 0.03 µM E4031 and 10 µM DHA-Gly on QT interval (G) and action potential duration (H) in isolated perfused guinea pig heart. Hearts are paced at 250 beats/min. (I) Summary of effect of 0.03 µM E4031 and 10 µM DHA-Gly on QT interval and action potential duration (APD90) in isolated perfused guinea pig heart. Means ± SEM; n =3. Statistical significance compared with control.
Aiba,
Cellular and ionic mechanism for drug-induced long QT syndrome and effectiveness of verapamil.
2005, Pubmed
Aiba,
Cellular and ionic mechanism for drug-induced long QT syndrome and effectiveness of verapamil.
2005,
Pubmed Barhanin,
K(V)LQT1 and lsK (minK) proteins associate to form the I(Ks) cardiac potassium current.
1996,
Pubmed
,
Xenbase Barro-Soria,
KCNE1 divides the voltage sensor movement in KCNQ1/KCNE1 channels into two steps.
2014,
Pubmed Bentzen,
The acrylamide (S)-1 differentially affects Kv7 (KCNQ) potassium channels.
2006,
Pubmed
,
Xenbase Billman,
Prevention of ischemia-induced cardiac sudden death by n-3 polyunsaturated fatty acids in dogs.
1997,
Pubmed Blom,
The acrylamide (S)-2 as a positive and negative modulator of Kv7 channels expressed in Xenopus laevis oocytes.
2009,
Pubmed
,
Xenbase Boland,
Polyunsaturated fatty acid modulation of voltage-gated ion channels.
2008,
Pubmed Börjesson,
Structure, function, and modification of the voltage sensor in voltage-gated ion channels.
2008,
Pubmed Börjesson,
An electrostatic potassium channel opener targeting the final voltage sensor transition.
2011,
Pubmed
,
Xenbase Börjesson,
Electrostatic tuning of cellular excitability.
2010,
Pubmed
,
Xenbase Börjesson,
Lipoelectric modification of ion channel voltage gating by polyunsaturated fatty acids.
2008,
Pubmed
,
Xenbase Brouwer,
Effect of fish oil on ventricular tachyarrhythmia and death in patients with implantable cardioverter defibrillators: the Study on Omega-3 Fatty Acids and Ventricular Arrhythmia (SOFA) randomized trial.
2006,
Pubmed Burr,
Effects of changes in fat, fish, and fibre intakes on death and myocardial reinfarction: diet and reinfarction trial (DART).
1989,
Pubmed Chung,
Location of KCNE1 relative to KCNQ1 in the I(KS) potassium channel by disulfide cross-linking of substituted cysteines.
2009,
Pubmed Conquer,
Effect of supplementation with different doses of DHA on the levels of circulating DHA as non-esterified fatty acid in subjects of Asian Indian background.
1998,
Pubmed Danielsson,
Exploration of human, rat, and rabbit embryonic cardiomyocytes suggests K-channel block as a common teratogenic mechanism.
2013,
Pubmed Danthi,
Modulation of native T-type calcium channels by omega-3 fatty acids.
2005,
Pubmed Fraser,
Elevated polyunsaturated fatty acids in blood serum obtained from children on the ketogenic diet.
2003,
Pubmed Gao,
Desensitization of chemical activation by auxiliary subunits: convergence of molecular determinants critical for augmenting KCNQ1 potassium channels.
2008,
Pubmed Hamilton,
Fatty acid transport: difficult or easy?
1998,
Pubmed Heitzmann,
KCNE beta subunits determine pH sensitivity of KCNQ1 potassium channels.
2007,
Pubmed Hong,
Effects of free fatty acids on sodium currents in rat dorsal root ganglion neurons.
2004,
Pubmed Jiang,
The open pore conformation of potassium channels.
2002,
Pubmed Lange,
Refinement of the binding site and mode of action of the anticonvulsant Retigabine on KCNQ K+ channels.
2009,
Pubmed
,
Xenbase Larsson,
Transmembrane movement of the shaker K+ channel S4.
1996,
Pubmed
,
Xenbase Leaf,
Membrane effects of the n-3 fish oil fatty acids, which prevent fatal ventricular arrhythmias.
2005,
Pubmed Leaf,
Prevention of sudden cardiac death by n-3 polyunsaturated fatty acids.
2003,
Pubmed Liu,
Gated access to the pore of a voltage-dependent K+ channel.
1997,
Pubmed Lupoglazoff,
Long QT syndrome in neonates: conduction disorders associated with HERG mutations and sinus bradycardia with KCNQ1 mutations.
2004,
Pubmed Moreno,
Effects of n-3 Polyunsaturated Fatty Acids on Cardiac Ion Channels.
2012,
Pubmed Moreno,
Marine n-3 PUFAs modulate IKs gating, channel expression, and location in membrane microdomains.
2015,
Pubmed Nakajo,
Stoichiometry of the KCNQ1 - KCNE1 ion channel complex.
2010,
Pubmed
,
Xenbase Nerbonne,
Molecular physiology of cardiac repolarization.
2005,
Pubmed NULL,
Dietary supplementation with n-3 polyunsaturated fatty acids and vitamin E after myocardial infarction: results of the GISSI-Prevenzione trial. Gruppo Italiano per lo Studio della Sopravvivenza nell'Infarto miocardico.
1999,
Pubmed Osteen,
Allosteric gating mechanism underlies the flexible gating of KCNQ1 potassium channels.
2012,
Pubmed
,
Xenbase Osteen,
KCNE1 alters the voltage sensor movements necessary to open the KCNQ1 channel gate.
2010,
Pubmed
,
Xenbase Ottosson,
Drug-induced ion channel opening tuned by the voltage sensor charge profile.
2014,
Pubmed
,
Xenbase Peretz,
Modulation of homomeric and heteromeric KCNQ1 channels by external acidification.
2002,
Pubmed
,
Xenbase Salata,
A novel benzodiazepine that activates cardiac slow delayed rectifier K+ currents.
1998,
Pubmed
,
Xenbase Sanguinetti,
Coassembly of K(V)LQT1 and minK (IsK) proteins to form cardiac I(Ks) potassium channel.
1996,
Pubmed
,
Xenbase Swan,
Sinus node function and ventricular repolarization during exercise stress test in long QT syndrome patients with KvLQT1 and HERG potassium channel defects.
1999,
Pubmed Tapper,
MinK subdomains that mediate modulation of and association with KvLQT1.
2000,
Pubmed
,
Xenbase Tavazzi,
Effect of n-3 polyunsaturated fatty acids in patients with chronic heart failure (the GISSI-HF trial): a randomised, double-blind, placebo-controlled trial.
2008,
Pubmed Verkerk,
Incorporated sarcolemmal fish oil fatty acids shorten pig ventricular action potentials.
2006,
Pubmed Xiong,
Zinc pyrithione-mediated activation of voltage-gated KCNQ potassium channels rescues epileptogenic mutants.
2007,
Pubmed Xu,
KCNQ1 and KCNE1 in the IKs channel complex make state-dependent contacts in their extracellular domains.
2008,
Pubmed
,
Xenbase Yu,
Dynamic subunit stoichiometry confers a progressive continuum of pharmacological sensitivity by KCNQ potassium channels.
2013,
Pubmed Zhou,
Chemistry of ion coordination and hydration revealed by a K+ channel-Fab complex at 2.0 A resolution.
2001,
Pubmed