|
Fig 2. Native cysteines and cysteine substitutions in the transmembrane domain of ASIC1a.A: Model structure of a human ASIC1a subunit based on the chicken ASIC1 crystal structure as published elsewhere [4]: the subunit is made of 2 transmembrane α helices (TM1 and TM2); the cysteines C49, C59 and C61 in the transmembrane α helix 1 (TM1) are shown in green. The substituted cysteines G430C and G433C are in the TM2, and V74C and Y426C are located at the entrance of the channel pore in the extracellular vestibule (ECV). B: Top view of the transmembrane α helices TM1 and TM2 of a single ASIC1a subunit, with the pore lining residues G433C and G430C according to Li et al. 2011. C: Representative recordings of ASIC1a currents elicited at pH 5.5 in the absence (black) or in the presence (red) of 100 μM Cd2+ in xenopus oocytes expressing either ASIC1a wt or the V74C, Y426C, G430C, G433C mutants. |
|
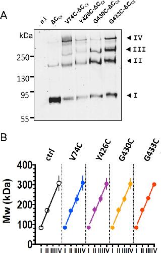
Fig 3. ASIC1 oligomeric states resolved by SDS-PAGE after crosslinking with BMOE.A: Anti-Anti-His-tag western blot of the surface-biotinylated protein fractions from either non-injected oocytes (n.i.), or oocytes expressing either the His8-tagged form of ASIC1a-ΔCCt (ΔCCt), lacking cysteines in the C-terminus, or the corresponding cysteine-substitution mutants V74C-ΔCCt, Y426C-ΔCCt, G430C-ΔCCt, and G433C-ΔCCt. Crosslinking with 2 mM BMOE was performed at the cell surface; the cell-surface biotinylated proteins were affinity-purified on streptavidin beads. Numbers I to IV, designate the four most prominent bands. B: Apparent Mw values of the ASIC1 oligomers (kDa, mean ±SD) estimated for each of the four main bands (I to IV) for the different constructs, as in A. Lines represents linear regression of the average values, with slopes ranging from 71 ± 4.2 to 73.8 ± 4.6 kDa for the different ASIC1a cDNA constructs. |
|
Fig 4. Contribution of cysteines C59 and C61 in the first transmembrane helix (TM1) to the stabilization of the ASIC1a complex by BMOE.A: ASIC1a oligomeric states, resolved by SDS-PAGE under reducing conditions and detected by anti-His-tag western blotting (same experimental procedure as in Fig 3A), of the His8-tagged forms of ASIC1a-ΔCCt as control (Ctrl), and the cysteine substitution mutant G433C-ΔCCt (433), G433C-C59V-ΔCCt (433–59) or G433C-C59V-C61S-ΔCCt (433-59-61). Numbers I to IV have the same meaning as in Fig 3. B: Relative intensities (mean ±SEM, n = 4) of each of the 4 bands (I to IV) for ASIC1a identified on SDS-PAGE from cells expressing ASIC1a-ΔCCt, (C), G433C-ΔCCt (433) G433C-C59V-ΔCCt (433–59) and G433C-C59V-C61S-ΔCCt (433-59-61). The average molecular weight estimated for the four bands I, II, III, IV are respectively 80±10, 160±6, 230±9 and 300±19 kDa (Mw±SD, n = 4) for the G433C-ΔCCt, G433C-C59V-ΔCCt, and G433C-C59V-C61S-ΔCCt constructs. * denotes p<0.01 |
|
Fig 5. Functional expression of concatenated ASIC1a fusion proteins.A: Representative recording of an ASIC1a current in Xenopus oocytes expressing a fusion protein made of three ASIC1a subunit proteins, each with intact C-termini, and linked in a head to tail fashion (3xFP). B: Average (mean ± SD) of ASIC1a currents elicited at pH 6.0 measured in Xenopus oocytes expressing monomeric hASIC1a (wt or G433C mutant) or fusion proteins made of two (2xFP), three (3xFP), or four (4xFP) ASIC1a subunit proteins. All constructs comprise a single, N-terminal, His8 tag. C: Anti-ASIC1a western blot obtained from oocytes expressing the same ASIC1a constructs as in B; I, II, III, IV have the same meaning as in Fig 3A. D: Relationship between the molecular weights of bands I, II, III, IV estimated from ASIC1a oligomers crosslinked with BMOE (as in Fig 3A) and the size (kDa) of dimeric (gray), trimeric (red) and tetrameric (blue) ASIC1a fusion proteins; the straight dotted line represents the linear regression fit forced to the axes origin; the slope of the regression line is 0.993 ± 0.052. |
|
Fig 6. Oligomeric states of ASIC1a trimeric and tetrameric fusion proteins at the surface of cells expressing functional ASIC1a.A-B: Anti-ASIC1a western blot of surface biotinylated fractions of oocytes, treated with vehicle or with BMOE (0.5 or 2 mM) before lysis, expressing either ASIC1a wt or G433C (A) or 3ASICFP (3xFP) or 4ASICFP (4xFP) (B). C: Anti-ASIC1a western blot of ASIC1a in cell-surface biotinylated fractions of CHO cells expressing monomeric ASIC1a wt, or G433C mutant, 3xFP, or 4xFP fusion proteins with or without treatment with BMOE before lysis. I, II, III, IV have the same meaning as in previous figures. D: Relative intensities (mean ±SD) of each of the 4 bands (I to IV) ASIC1a oligomers from cell-surface biotinylated fractions of Xenopus oocytes and CHO cells expressing ASIC1a (wt, n = 17), or G433C (433, n = 17) monomeric forms, or 3xFP (n = 8), or 4xFP (n = 8) fusion proteins treated with either vehicle or 0.5 mM BMOE. Symbol * denotes p<0.01 for comparison between condition -BMOE and +BMOE, ❖ p<0.01 for the indicated comparison. |
|
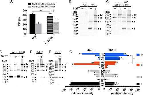
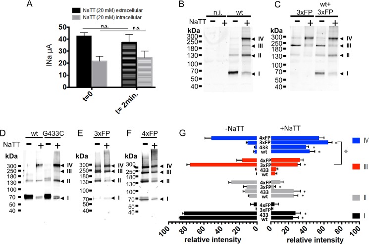
Fig 7. Oligomeric states of affinity-purified ASIC1a isolated from cells expressing functional ASIC1a trimeric and tetrameric concatemers, under oxidizing conditions.A: Effects of extracellular (black bars) or intracellular (grey bars) perfusion of NaTT (20 mM) on ASIC1a currents measured in Xenopus oocytes before (t = 0) and after perfusion (t = 2min.). Bars represents means ± SE (n = 28). B-C: Anti-ASIC1a western blots of control or NaTT-treated (0.3 mM NaTT) affinity-purified fractions from Xenopus oocytes, non-injected (n.i.), or expressing ASIC1a (B), or 3xFP alone or co-expressed with wt ASIC1a (C). D-F: Anti-ASIC1a western blots of affinity-purified fractions from ASIC1a in CHO cells expressing either ASIC1a monomers wt or G433C mutant (D), 3xFP (E), 4xFP (F) and treated with NaTT (0.3 mM). G: Relative intensities (mean ±SD) of each of the 4 bands (I to IV) corresponding to ASIC1a oligomers identified on SDS-PAGE from cells (Xenopus oocytes and CHO cells) expressing ASIC1a wt (n = 9), G433C (n = 5), 3xFP (n = 7), or 4xFP (n = 4), without or after treatment with 0.3 mM NaTT. * denotes p<0.01 |
|
Fig 1. Effects of intracellularly applied BMOE on hASIC1a activity and oligomerization.A: Currents were recorded in cut-open oocytes expressing either wild type ASIC1a (black bars n = 18) or ASIC1a-ÎCCt lacking cysteines in the C-terminus (grey bars, n = 17) before and after 10 s of intracellular perfusion with 2 mM BMOE (+BMOE). Bars represent mean ± SE. B: Anti-ASIC1a western from oocytes, either non-injected (n.i.), or expressing ASIC1a or ASIC1a-ÎCCt, untreated (left), or treated with 2 mM BMOE by internally perfusion (perf.) or intracellular injection (inj.). Numbers I, II, and IV designate the most prominent bands that are specific for ASIC1a, II and IV having apparent weight sizes that are, respectively, twice and four times that of I. |