Click here to close
Hello! We notice that you are using Internet Explorer, which is not supported by Xenbase and may cause the site to display incorrectly.
We suggest using a current version of Chrome,
FireFox, or Safari.
???displayArticle.abstract???
BACKGROUND: The functional consequences of whole genome duplications in vertebrate evolution are not fully understood. It remains unclear, for instance, why paralogues were retained in some gene families but extensively lost in others. Cdx homeobox genes encode conserved transcription factors controlling posterior development across diverse bilaterians. These genes are part of the ParaHox gene cluster. Multiple Cdx copies were retained after genome duplication, raising questions about how functional divergence, overlap, and redundancy respectively contributed to their retention and evolutionary fate.
RESULTS: We examined the degree of regulatory and functional overlap between the three vertebrate Cdx genes using single and triple morpholino knock-down in Xenopus tropicalis followed by RNA-seq. We found that one paralogue, Cdx4, has a much stronger effect on gene expression than the others, including a strong regulatory effect on FGF and Wnt genes. Functional annotation revealed distinct and overlapping roles and subtly different temporal windows of action for each gene. The data also reveal a colinear-like effect of Cdx genes on Hox genes, with repression of Hox paralogy groups 1 and 2, and activation increasing from Hox group 5 to 11. We also highlight cases in which duplicated genes regulate distinct paralogous targets revealing pathway elaboration after whole genome duplication.
CONCLUSIONS: Despite shared core pathways, Cdx paralogues have acquired distinct regulatory roles during development. This implies that the degree of functional overlap between paralogues is relatively low and that gene expression pattern alone should be used with caution when investigating the functional evolution of duplicated genes. We therefore suggest that developmental programmes were extensively rewired after whole genome duplication in the early evolution of vertebrates.
Transcriptomic assessment of Cdx paralogue function during Xenopus tropicalis development. a Duplication of the ancestral ParaHox cluster and subsequent gene loss in vertebrates resulting in three Cdx genes. b Experimental procedure: injection of eggs with morpholino oligonucleotides (MO) targeting specific Cdx copy, collection of stage 14 (early neurula) embryos for RNA extraction, and transcriptomic characterisation by RNA-seq. c Gene set overlap of the three Cdx MO targets inferred by differential expression analysis of RNA-seq data (see Methods). Venn diagram categories are specified for all genes (black), upregulated genes (red), and down-regulated genes (blue). d Gene set overlap for three Cdx MOs and co-injection of all three MOs (triple). e Gene expression and fold-change intensities across differential expression for all three Cdx MOs. Above scale fold-change values are noted as triangles. This representation reveals a strong quantitative extent of Cdx4 MO effect compared with Cdx1 and Cdx2 MOs
Cdx expression, cross-regulation, and pair-wise comparison. a Normalized expression of three Cdx paralogues at stage 14 derived from the control uninjected embryos. b Fold-change effect of alternative Cdx MOs on Cdx expression. Error bars indicate standard error; significance level noted as (**) and (*) for Benjamini-Hochberg-adjusted P <0.005 and <0.05, respectively. c Temporal expression profile of Cdx paralogues recovered from data of [25]. d–g Pairwise comparison of gene-specific fold-change triggered by distinct Cdx MOs. Genes with expression affected by both Cdx MOs are plotted as red dots, other genes plotted as grey dots
Fig 3. K-mean clustering of multiple Cdx MOs effects. a Heatmap representation of gene expression fold-changes triggered by the three Cdx MOs and the co-injection triple MOs. Genes are arranged according to k-mean clustering and 12 clusters (left) are delineated to capture the diversity of responses to treatments. b Detail of gene expression response to Cdx MOs in the 12 selected clusters. The average response is plotted as a bold line while response of each member gene of the cluster is plotted in a thin grey line
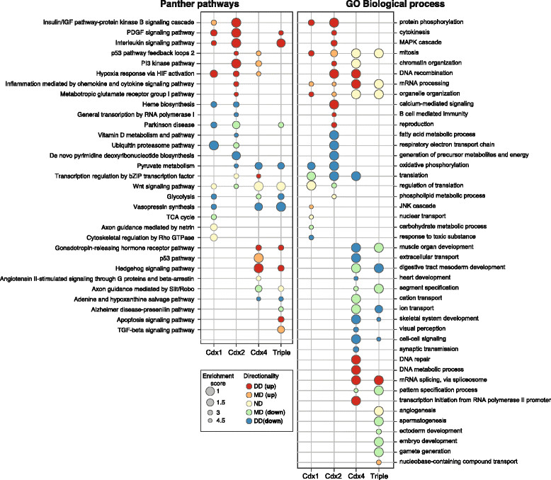
Fig. 4. Gene set enrichment analysis of Cdx MO effects. Functional annotation derived from Panther pathways and the GO biological process version of Panther database were employed for term enrichment analysis using distinct tests accounting for direction of expression change: distinct directional (DD), mixed directional (MD), non-directional (ND), as well as UP or DOWN regulation. The scheme yielding the best enrichment score was retained as the one providing the best description of the enrichment for the term (bubble fill colour). Displayed terms were retained as showing an enrichment >5 in at least one condition
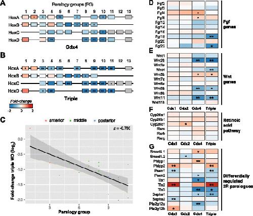
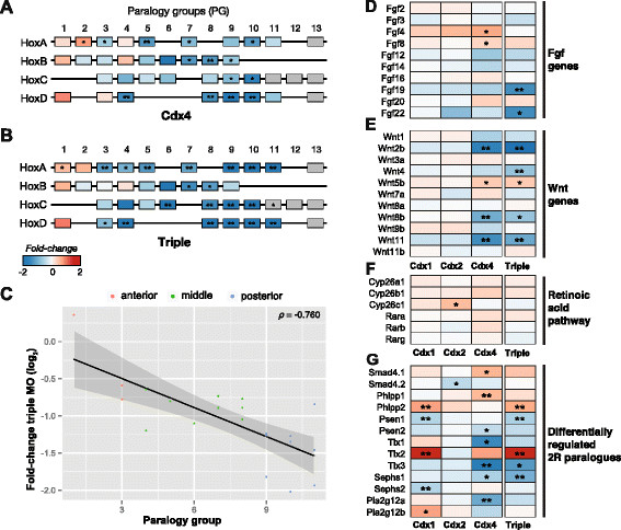
Distinct Cdx effect on known targets and 2R paralogues. Fold-change in expression induced by different Cdx MOs, or by triple Cdx MO injection, is indicated using a blue (down) to red (up) colour scale for each gene. a, b Schematized Hox gene clusters in X. tropicalis showing effects of Cdx gene knockdown on expression levels. Effects of Cdx4 (a) and triple injection (b) shown. Genes in grey are below expression cut-off (FPKM<2). c Fold-change in Hox gene expression caused by triple MO injection plotted against paralogy group assignment; each data point represents one Hox gene. Only genes with statistically significant change in expression are included. Colours denote anterior (red), middle (green), and posterior (blue) paralogy group assignments, assigning group 3 to anterior. d, e Heatmap representation of MO effect on Cdx target gene pathways: Fgf genes, Wnt genes, Retinoic acid pathway. Only genes expressed at stage 14 (FPKM>2) are included. g Effect of Cdx genes on pairs or triplets of genes originated through 2R vertebrate genome duplication (see Methods) which show differential regulation by distinct Cdx paralogues. Significance of differential expression is denoted by one (P <0.05) or two (P <0.005) asterisks (a, b, d–g)
Anders,
HTSeq--a Python framework to work with high-throughput sequencing data.
2015, Pubmed
Anders,
HTSeq--a Python framework to work with high-throughput sequencing data.
2015,
Pubmed Bannister,
TALENs mediate efficient and heritable mutation of endogenous genes in the marine annelid Platynereis dumerilii.
2014,
Pubmed Beel,
Substrate specificity of gamma-secretase and other intramembrane proteases.
2008,
Pubmed Branney,
Characterisation of the fibroblast growth factor dependent transcriptome in early development.
2009,
Pubmed
,
Xenbase Brognard,
PHLPP and a second isoform, PHLPP2, differentially attenuate the amplitude of Akt signaling by regulating distinct Akt isoforms.
2007,
Pubmed Brooke,
The ParaHox gene cluster is an evolutionary sister of the Hox gene cluster.
1998,
Pubmed Chawengsaksophak,
Cdx2 is essential for axial elongation in mouse development.
2004,
Pubmed Davidson,
cdx4 mutants fail to specify blood progenitors and can be rescued by multiple hox genes.
2003,
Pubmed Davidson,
The caudal-related homeobox genes cdx1a and cdx4 act redundantly to regulate hox gene expression and the formation of putative hematopoietic stem cells during zebrafish embryogenesis.
2006,
Pubmed Dehal,
Two rounds of whole genome duplication in the ancestral vertebrate.
2005,
Pubmed De Smet,
Redundancy and rewiring of genetic networks following genome-wide duplication events.
2012,
Pubmed Faas,
Overlapping functions of Cdx1, Cdx2, and Cdx4 in the development of the amphibian Xenopus tropicalis.
2009,
Pubmed
,
Xenbase Force,
Preservation of duplicate genes by complementary, degenerative mutations.
1999,
Pubmed Furlong,
Were vertebrates octoploid?
2002,
Pubmed Garcia-Fernández,
Archetypal organization of the amphioxus Hox gene cluster.
1994,
Pubmed Garriock,
Census of vertebrate Wnt genes: isolation and developmental expression of Xenopus Wnt2, Wnt3, Wnt9a, Wnt9b, Wnt10a, and Wnt16.
2007,
Pubmed
,
Xenbase Isaacs,
Regulation of Hox gene expression and posterior development by the Xenopus caudal homologue Xcad3.
1998,
Pubmed
,
Xenbase Keenan,
FGF signal transduction and the regulation of Cdx gene expression.
2006,
Pubmed
,
Xenbase Kenwrick,
Pilot morpholino screen in Xenopus tropicalis identifies a novel gene involved in head development.
2004,
Pubmed
,
Xenbase Kuraku,
The evolution and maintenance of Hox gene clusters in vertebrates and the teleost-specific genome duplication.
2009,
Pubmed Levin,
Developmental milestones punctuate gene expression in the Caenorhabditis embryo.
2012,
Pubmed Love,
Moderated estimation of fold change and dispersion for RNA-seq data with DESeq2.
2014,
Pubmed Lundin,
Evolution of the vertebrate genome as reflected in paralogous chromosomal regions in man and the house mouse.
1993,
Pubmed Marom,
The chicken caudal genes establish an anterior-posterior gradient by partially overlapping temporal and spatial patterns of expression.
1997,
Pubmed Mazzoni,
Saltatory remodeling of Hox chromatin in response to rostrocaudal patterning signals.
2013,
Pubmed Mulley,
Parallel retention of Pdx2 genes in cartilaginous fish and coelacanths.
2010,
Pubmed Mulley,
Breakup of a homeobox cluster after genome duplication in teleosts.
2006,
Pubmed Niwa,
Interaction between Oct3/4 and Cdx2 determines trophectoderm differentiation.
2005,
Pubmed Northrop,
Dorsal-ventral differences in Xcad-3 expression in response to FGF-mediated induction in Xenopus.
1994,
Pubmed
,
Xenbase Pillemer,
Nested expression and sequential downregulation of the Xenopus caudal genes along the anterior-posterior axis.
1998,
Pubmed
,
Xenbase Pownall,
eFGF, Xcad3 and Hox genes form a molecular pathway that establishes the anteroposterior axis in Xenopus.
1996,
Pubmed
,
Xenbase Putnam,
The amphioxus genome and the evolution of the chordate karyotype.
2008,
Pubmed Reece-Hoyes,
Cloning and expression of the Cdx family from the frog Xenopus tropicalis.
2002,
Pubmed
,
Xenbase Rolland,
A proteome-scale map of the human interactome network.
2014,
Pubmed Savory,
Cdx1 and Cdx2 are functionally equivalent in vertebral patterning.
2009,
Pubmed Shimizu,
Cdx-Hox code controls competence for responding to Fgfs and retinoic acid in zebrafish neural tissue.
2006,
Pubmed Shiotsugu,
Multiple points of interaction between retinoic acid and FGF signaling during embryonic axis formation.
2004,
Pubmed
,
Xenbase Takada,
Wnt-3a regulates somite and tailbud formation in the mouse embryo.
1994,
Pubmed Tan,
RNA sequencing reveals a diverse and dynamic repertoire of the Xenopus tropicalis transcriptome over development.
2013,
Pubmed
,
Xenbase Taylor,
Duplication and divergence: the evolution of new genes and old ideas.
2004,
Pubmed Trapnell,
Differential analysis of gene regulation at transcript resolution with RNA-seq.
2013,
Pubmed Trapnell,
TopHat: discovering splice junctions with RNA-Seq.
2009,
Pubmed van den Akker,
Cdx1 and Cdx2 have overlapping functions in anteroposterior patterning and posterior axis elongation.
2002,
Pubmed Väremo,
Enriching the gene set analysis of genome-wide data by incorporating directionality of gene expression and combining statistical hypotheses and methods.
2013,
Pubmed Verzi,
Essential and redundant functions of caudal family proteins in activating adult intestinal genes.
2011,
Pubmed Wagner,
Gene duplications, robustness and evolutionary innovations.
2008,
Pubmed Wallingford,
Closing in on vertebrate planar polarity.
2004,
Pubmed Wang,
Cdx gene deficiency compromises embryonic hematopoiesis in the mouse.
2008,
Pubmed Wolda,
Overlapping expression of Xwnt-3A and Xwnt-1 in neural tissue of Xenopus laevis embryos.
1993,
Pubmed
,
Xenbase Wolfe,
Yesterday's polyploids and the mystery of diploidization.
2001,
Pubmed