XB-ART-51072
Proc Natl Acad Sci U S A
2015 Aug 18;11233:10509-14. doi: 10.1073/pnas.1506486112.
Show Gene links
Show Anatomy links
Astrocytes phagocytose focal dystrophies from shortening myelin segments in the optic nerve of Xenopus laevis at metamorphosis.
Mills EA, Davis CH, Bushong EA, Boassa D, Kim KY, Ellisman MH, Marsh-Armstrong N.
???displayArticle.abstract???
Oligodendrocytes can adapt to increases in axon diameter through the addition of membrane wraps to myelin segments. Here, we report that myelin segments can also decrease their length in response to optic nerve (ON) shortening during Xenopus laevis metamorphic remodeling. EM-based analyses revealed that myelin segment shortening is accomplished by focal myelin-axon detachments and protrusions from otherwise intact myelin segments. Astrocyte processes remove these focal myelin dystrophies using known phagocytic machinery, including the opsonin milk fat globule-EGF factor 8 (Mfge8) and the downstream effector ras-related C3 botulinum toxin substrate 1 (Rac1). By the end of metamorphic nerve shortening, one-quarter of all myelin in the ON is enwrapped or internalized by astrocytes. As opposed to the removal of degenerating myelin by macrophages, which is usually associated with axonal pathologies, astrocytes selectively remove large amounts of myelin without damaging axons during this developmental remodeling event.
???displayArticle.pubmedLink??? 26240339
???displayArticle.pmcLink??? PMC4547286
???displayArticle.link??? Proc Natl Acad Sci U S A
???displayArticle.grants??? [+]
P30 NS050274 NINDS NIH HHS , P41 GM103412 NIGMS NIH HHS , DA016602 NIDA NIH HHS , NS050274 NINDS NIH HHS , 5P41RR004050 NCRR NIH HHS , 5P41GM103412 NIGMS NIH HHS , P30-EY001865 NEI NIH HHS , 5R01GM82949 NIGMS NIH HHS , P41 RR004050 NCRR NIH HHS , R01 GM082949 NIGMS NIH HHS , R01 DA016602 NIDA NIH HHS , R01 EY019960 NEI NIH HHS
Species referenced: Xenopus laevis
Genes referenced: abca1 casp3.2 cd63 crk dock1 egf elmo1 elmo2 fabp7 gap43 gulp1 isl2 itgb3 itgb5 lrp1 mbp megf10 megf11 mfge8 nfasc plp1 rac1 tuba4a
???displayArticle.antibodies??? Casp3 Ab1 Fabp7 Ab1 Lama1 Ab3 Mbp Ab2 Neuronal Ab4 Nfasc Ab1 Tuba4b Ab16
???attribute.lit??? ???displayArticles.show???
|
|
Fig. 1. The ON and its myelinated axons both shorten and transiently widen at metamorphosis. (A) Head remodeling in X. laevis at premetamorphic NF stage 58, metamorphic climax stage 62, and immediately postmetamorphic climax stage 66. (Scale bar: 1 cm.) ON length (B) and cross-sectional area (C) during metamorphosis. F, juvenile frogs 4 wk postmetamorphosis. (D) Myelinated axon axoplasm cross-sectional area, averaged per ON. Values derive from 6,975, 5,759, 5,267, and 6,076 axons at stages 58, 62, and 66 and in F, respectively. (E) Representative traced TEM micrographs of the ON cross-sections at stages 58 and 66. Myelin sheaths (blue), axoplasm (yellow), focal periaxonal space enlargements (white and arrowheads), and myelin not associated with axons (cyan) are illustrated. (Scale bar: 2 μm.) Mean ± SD is shown (n = 6 ON per stage). *P < 0.05; **P < 0.01; ***P < 0.001 (by the GamesâHowell test). |
|
|
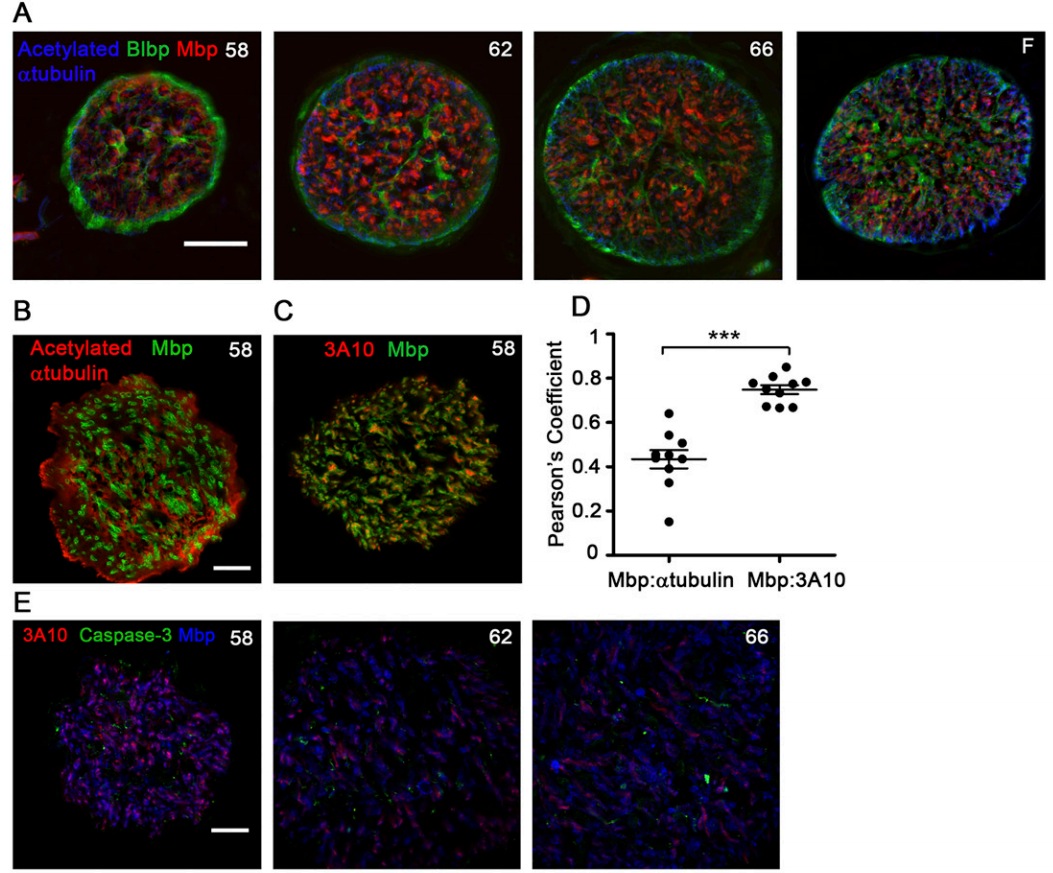
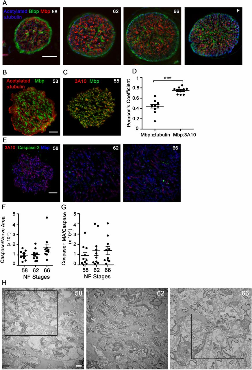
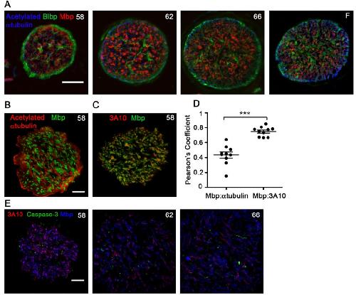
Fig. S1. ON metamorphic remodeling does not lead to degeneration of myelinated axons. (A) ON cross-sectional cryosections immunolabeled for acetylated tubulin (blue, axons), Blbp (green, astrocytes), and Mbp (red, oligodendrocyte myelin). (Scale bar: 50 μm.) (B) Confocal images of stage 58 ON immunolabeled cross-sectional cryosections. All retinal ganglion cell (RGC) axons are labeled by acetylated tubulin (red), but only a subset of axons is surrounded by Mbp (green). (Scale bar: 20 μm.) (C) Confocal image of a stage 58 cross-sectional cryosection showing that the 3A10 neurofilament marker (red) preferentially labels axons bound by Mbp (green). (Scale bar: 20 μm.) (D) Pearsonâs coefficient of colocalization between axon and myelin markers, derived from confocal images (n = 10 ONs). ***P < 0.001 by Studentâs t test with Welchâs correction. (E) Confocal images of stage 58, 62, and 66 ON immunolabeled cryosections. Immunolabeling of myelin sheath labeled by Mbp (blue), large-caliber axons labeled by 3A10 (red), and degenerating axons labeled by cleaved caspase-3 (green) show no increase in degenerating myelinated axons at metamorphosis. (Scale bar: 20 μm.) (F) Cleaved caspase signal per unit area of ON measured from confocal images (n = 10 per stage) does not change during metamorphosis. (G) Cleaved caspase signal in myelinated axons per unit area measured from confocal images (n = 10 per stage) does not change over metamorphosis. (H) Representative TEM micrographs of ON cross-sections before tracing at stages 58, 62, and 66. (Scale bar: 2 μm.) Boxed areas are the areas shown traced in Fig. 1E. All measurements show mean ± SD. |
|
|
Fig. 2. Myelin segment shortening involves an alteration of the myelin-axon relationship. (A) Mean ratio of myelin area over axoplasm area per axon, averaged per ON. (B) Total cross-sectional area of periaxonal spaces under focal myelin detachments, per ON. (C) Total area of myelin, per ON cross-section. (D) Reconstructions of axons at stages 58, 62, and 66 and in F, based on SBEM datasets and shown over black backgrounds, with traced myelin (light and dark blue), axoplasm (yellow), focal periaxonal space enlargements (white), and nodes of Ranvier (arrows). (Scale bar: 5 μm.) (Additional axons are shown in Fig. S2D). (E) Internodal distances measured from SBEM-traced axons. Stage 58 values (gray) are minimum lengths because segments generally exceeded the volume dimensions (n = 10, 8, 6, and 8 segments at stages 58, 62, and 66 and in F, respectively). (F) Internodal distances (n = 23, 28, and 28 axons at stages 58, 62, and 66; n = 3 ONs per stage) measured in ON volumes immunolabeled with 3A10 and neurofascin. In AâC, measurements are from traced TEM micrographs (n = 6). Mean ± SD is shown. *P < 0.5; **P < 0.01; ***P < 0.001 [by the GamesâHowell (AâC), KruskalâWallis (E), and Tukeyâs (F) tests]. |
|
|
Fig. S2. Myelin segments shorten through focal dystrophies during metamorphic ON shortening. (A) Number of myelinated axons per ON (n = 6) shown with their mean ± SD. *P < 0.05; **P < 0.01 (by the GamesâHowell test). (B) Number of myelinating oligodendrocytes, cells expressing plp mRNA, per ON longitudinal cryosection (n = 5), shown with mean ± SD. *P < 0.05; **P < 0.01 (by Tukeyâs test). (C) Frequency distributions of Gâ² ratios (from 6,975, 5,759, 5,267, and 6,076 axons at stages 58, 62, 66 and in F, respectively). (F) Juvenile frogs 4 wk postmetamorphosis. The Gâ² ratio was calculated as the ratio of area bound by inner myelin membrane to the area bound by outer myelin membrane. (D) Reconstructions of axons at stages 58, 62, 66, and in F, based on SBEM datasets and shown over black backgrounds, with myelin (light and dark blue), axoplasm (yellow), focal periaxonal space enlargements (white), and nodes of Ranvier (arrows), show focal myelin protrusions and detachments during metamorphic stages. (Scale bar: 5 μm.) Boxed regions are also shown together with the processes of surrounding cells in Fig. S3. (E) Z-stacks of confocally imaged ON longitudinal cryosections immunolabeled for the large-caliber axon marker 3A10 and the paranodal marker neurofascin show an increased density of paranodes at stage 62 relative to stage 58. (Scale bar: 50 μm.) |
|
|
Fig. 3. Large fraction of myelin at metamorphosis is debris. (A) Debris myelin intermediates in TEM micrographs from stage 66 ON cross-sections include myelin whorls associated with axons (i) and debris myelin enwrapped by phagocyte lamellar processes (ii) or within phagocyte soma (iii). (Scale bar: 1 μm.) (B) SBEM-based reconstruction shows a phagocyte (red) using lamellar processes (dark red) to internalize axonal material containing both myelin (blue) and axoplasm (yellow). (Scale bar: 5 μm.) (Additional axons are illustrated in Fig. S3C). (C) Total area of debris myelin per ON cross-section. (D) Percentage of all myelin in the form of debris, per ON cross-section. (E) Mean area of individual debris myelin fragments, per ON cross-section. In C–E, measurements are from traced TEM micrographs. Mean ± SD is shown (n = 6 ONs). *P < 0.05; **P < 0.01; ***P < 0.001 (by the Games–Howell test). |
|
|
Fig. S3. Phagocytes enwrap myelin dystrophies and increase lipid droplets during metamorphosis. (A) Phagocyte processes contact and enwrap focal myelin protrusions and detachments on remodeling metamorphic axons. Subsets of axon reconstructions from SBEM datasets for stages 62 and 66 shown in Fig. 2D and Fig. S2D (boxed regions) show myelin (light and dark blue), axoplasm (yellow), focal periaxonal space enlargements (white), and phagocyte processes (red). (Scale bar: 5 μm.) (B) Maximum projections of confocal-imaged ON longitudinal cryosections immunolabeled with Mbp (blue) and large-caliber axon marker 3A10 (white), with discrete Mbp structures not associated with axons (pseudocolored red). (Scale bar: 50 μm.) (C) Percentage of Mbp not colocalizing with 3A10 per ON (n = 10) based on 3D reconstructions of confocal datasets. *P < 0.05; ***P < 0.001 (by the GamesâHowell test). (D) Area of lipid droplets relative to total myelin area per ON cross-section, measured from traced TEM micrographs in n = 6 ON per stage, showing mean ± SD. *P < 0.05 by the GamesâHowell test. (E) TEM micrograph showing degrading myelin and lipid droplet accumulation within an astrocyte in stage 66 ON. (Scale bar: 2 μm.) |
|
|
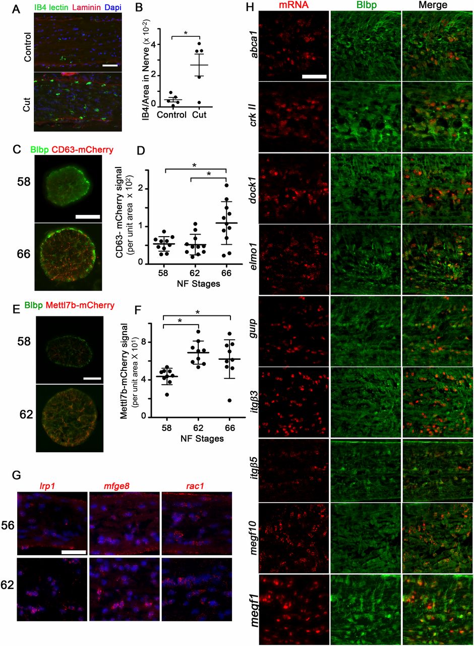
Fig. 4. Astrocytes are the primary phagocytes at metamorphosis. (A) Microglia, labeled by IB4-lectin-FITC (IB4 lectin, green), found in the ON parenchyma and laminin-immunolabeled ON sheath (red) at stages 58 and 66. Nuclei are labeled with DAPI (blue). (Scale bar: 50 μm.) IB4 signal per unit area in ON parenchyma (B) and ON sheath (C) is shown. (D) Astrocytes, immunolabeled with Blbp (green), express mRNAs (red) for phagocytic genes lrp1, mfge8, rac1, and many others (Fig. S4C), shown at stage 62. (Scale bar: 50 μm.) In B and C, the IB4 signal per unit area in individual ONs (n = 5) is shown with the mean ± SD. *P < 0.05 by Tukeyâs test. (E) Myelin/axoplasm ratio per axon averaged per ON at stage 66. (F) Percentage of axon area that represents focal myelin detachments per axon at stage 66 (n = 12 control and n = 8 TRâC in E and F). Values derive from 5,418, 3,014, and 3,450 axons in the control, Blbp:TRâC, and Mbp:TRâC groups, respectively. |
|
|
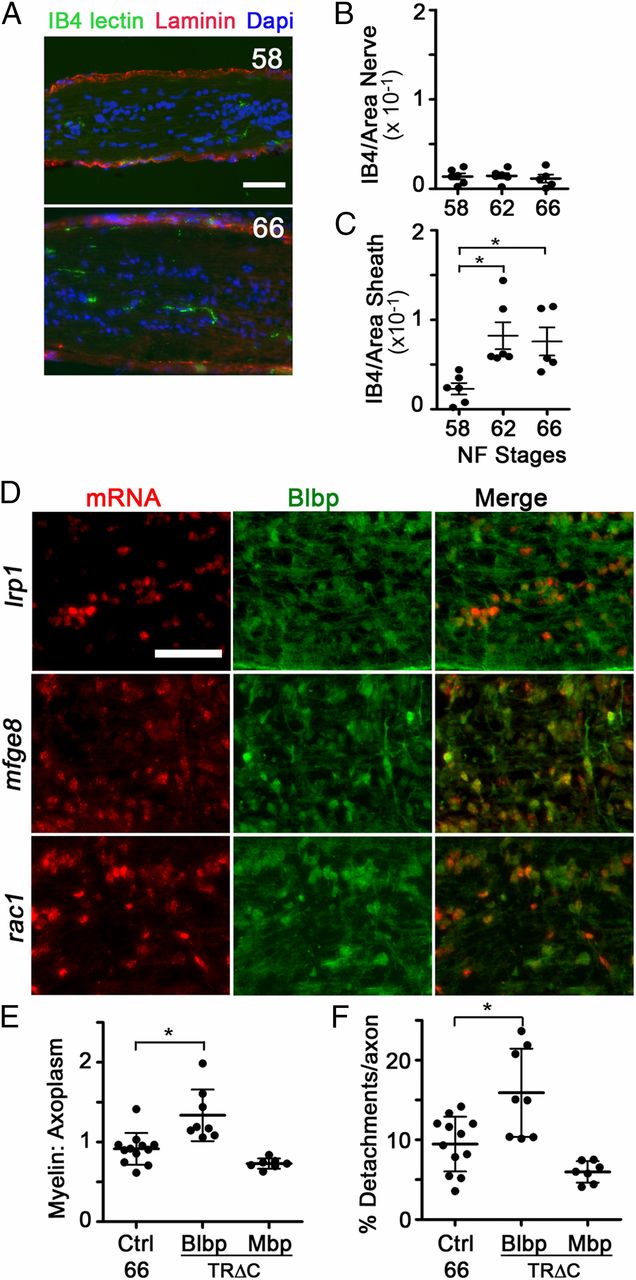
Fig. S4. Astrocytes express phagocytic genes in the metamorphic ON. (A) IB4-lectin-FITCâlabeled microglia (green), laminin-immunolabeled ON sheath (red), and DAPI-labeled nuclei labeled (blue) in ON longitudinal cryosections, showing that IB4-lectin+ microglia infiltrate the ON parenchyma in stage 60 animals 3 d after ON transection. (Scale bar: 50 μm.) (B) IB4-lectin-FITC signal per unit area in the ON core 3 d after ON transection, per ON (n = 5). *P < 0.05 by Tukeyâs test. (C) Immunofluorescence due to Tg(Blbp:Cd63-mCherry) transgene (red) in ON cross-sections at stages 58 and 66 shows this lysosomal marker accumulating in processes of Blbp-immunolabeled astrocytes (green). (Scale bar: 50 μm.) (D) mCherry signal for Tg(Blbp:Cd63-mCherry) per unit area is elevated at stage 66. Measures show mean ± SD (n = 10 ON per stage). *P < 0.05 by the GamesâHowell test. (E) Immunofluoresence due to Tg(Blbp:Mettl7b-mCherry) transgene (red), a lipid droplet marker, accumulates in processes of Blbp-immunolabeled astrocytes (green) during metamorphic climax. (Scale bar: 50 μm.) (F) mCherry signal, derived from the Tg(Blbp:Mettl7b-mCherry) transgene, per unit area is elevated during metamorphic climax. Measurement shows mean ± SD (n = 10 ON per stage). *P < 0.05 by Tukeyâs test. (G) ON longitudinal cryosections at both stages 56 and 62 show expression for phagocytic genes (red) lrp1, mfge8, and rac1. Nuclei are labeled with DAPI (blue). (Scale bar: 50 μm.) (H) ON longitudinal cryosections show that astrocytes, immunolabeled with Blbp (green), express the mRNAs (red) for phagocytic genes, including abca1, crkII, dock1, elmo1, gulp, itgβ3, itgβ5, megf10, and megf11, as shown at stage 62. (Scale bar: 50 μm.) Note that there are some Blbp-negative cells, of unknown identity, that express high levels of dock-1, itgβ3, and megf11. |
|
|
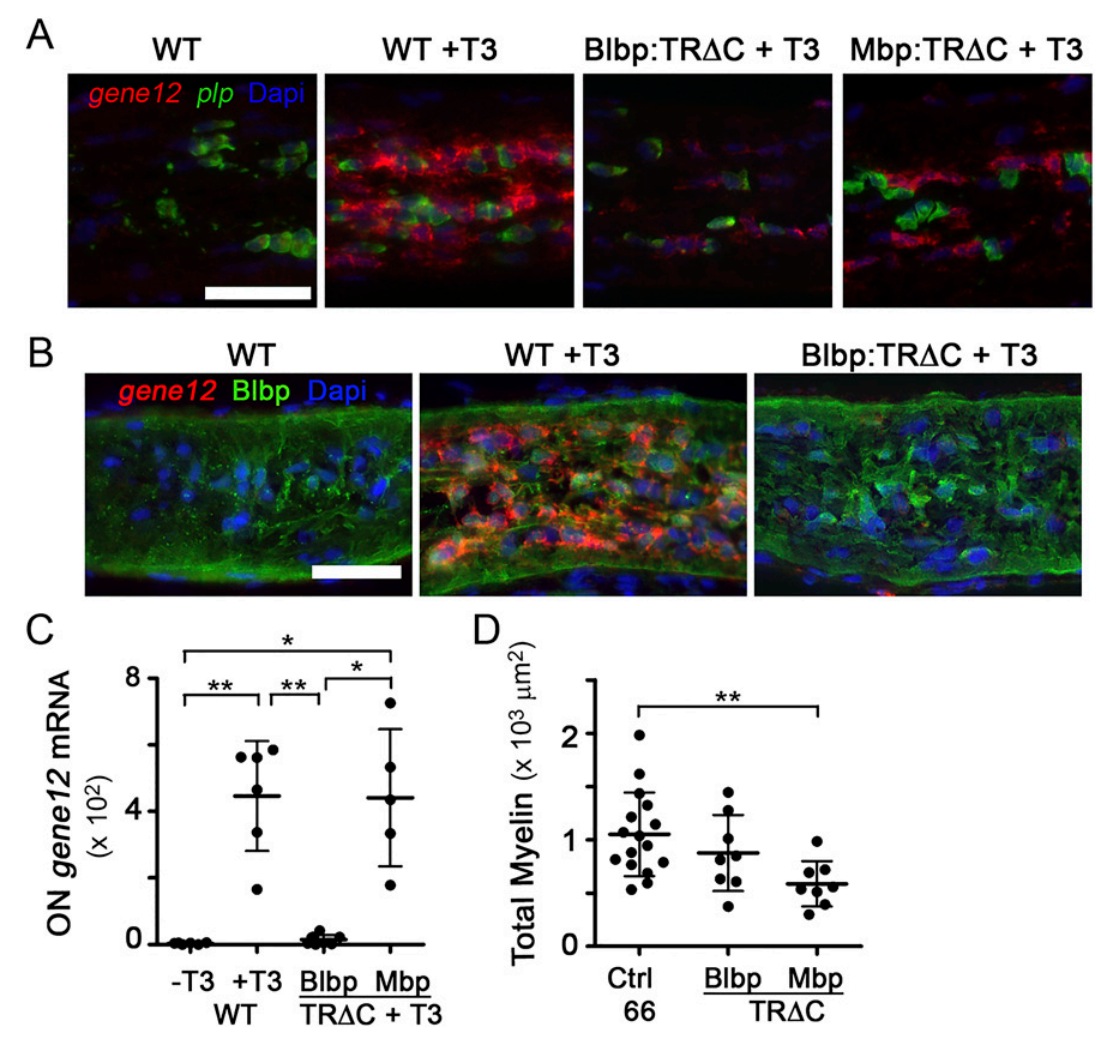
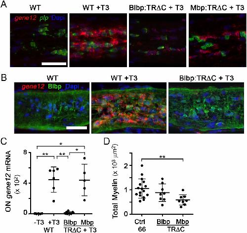
Fig. S5. TRδC blocks TH-mediated gene expression in a cell type-specific manner. (A) T3-induced gene 12 mRNA (red) up-regulation by T3 in the ON is blunted in the ON of Tg(Blbp:rtTA/TetOp:GFP-TRδC) animals. In Tg(Mbp:rtTA/TetOp:GFP-TRδC) animals, total gene 12 expression is not inhibited, because mature oligodendroctyes, identified by expression of plp (green), only weakly express gene 12. (Scale bar: 50 μm.) (B) T3-induced gene 12 mRNA (red) is primarily in astrocytes, identified by immunolabeling for Blbp (green). (Scale bar: 50 μm.) (C) Gene 12 mRNA signal mean fluorescence intensity in all cells of ON (n = 6, n = 8, or n = 5 ON in WT, Blbp, or Mbp, respectively). *P < 0.05; **P < 0.01 (by the GamesâHowell test). (D) Total myelin per ON cross-section at stage 66 (n = 16 for controls and n = 8 ONs for TRδC). **P < 0.01 by Dunnett's test. |
|
|
Fig. 5. Astrocyte expression of Rac1 or Mfge8 dominant negative transgenes inhibit discrete aspects of myelin phagocytosis. (A) Percentage of debris myelin enwrapped by lamellar processes at stage 62 per ON. (B) Percentage of axon area that represents focal myelin detachments per axon at stage 66, per ON. (C) Myelin/axoplasm ratio per axon per ON at stage 66. (D) Percentage of debris myelin by area per ON at stage 66. (E) Mean size of individual debris myelin units per ON at stage 66. (F) Immunofluorescence due to Tg(Blbp:Mfge8-mCherry) transgene or Tg(Blbp:Mfge8D91EmCherry) transgene in ON cross-sections at stage 66. (Scale bar: 50 μm.) (G) mCherry signal per unit area is elevated in the Mfge8D91E-mCherry transgene relative to the Mfge8-mCherry transgene at all stages. In AâD, measurements are from traced TEM micrographs. Mean ± SD is shown (n = 16 control and n = 8 transgenic in A, D, and E; n = 12 control and n = 8 transgenic in B and C). *P < 0.05; ***P < 0.001 [by Dunnettâs test (A, D, and E) or the GamesâHowell test (B, C, and G)]. |
|
|
Fig. S1. A-E ON metamorphic remodeling does not lead to degeneration of myelinated axons. (A) ON cross-sectional cryosections immunolabeled for acetylated tubulin (blue, axons), Blbp (green, astrocytes), and Mbp (red, oligodendrocyte myelin). (Scale bar: 50 μm.) (B) Confocal images of stage 58 ON immunolabeled cross-sectional cryosections. All retinal ganglion cell (RGC) axons are labeled by acetylated tubulin (red), but only a subset of axons is surrounded by Mbp (green). (Scale bar: 20 μm.) (C) Confocal image of a stage 58 cross-sectional cryosection showing that the 3A10 neurofilament marker (red) preferentially labels axons bound by Mbp (green). (Scale bar: 20 μm.) (D) Pearson’s coefficient of colocalization between axon and myelin markers, derived from confocal images (n = 10 ONs). ***P < 0.001 by Student’s t test with Welch’s correction. (E) Confocal images of stage 58, 62, and 66 ON immunolabeled cryosections Immunolabeling of myelin sheath labeled by Mbp (blue), large-caliber axons labeled by 3A10 (red), and degenerating axons labeled by cleaved caspase-3 (green) show no increase in degenerating myelinated axons at metamorphosis. (Scale bar: 20 μm.) |
|
|
Fig. S1. F-H. ON metamorphic remodeling does not lead to degeneration of myelinated axons. (F) Cleaved caspase signal per unit area of ON measured from confocal images (n = 10 per stage) does not change during metamorphosis. (G) Cleaved caspase signal in myelinated axons per unit area measured from confocal images (n = 10 per stage) does not change over metamorphosis. (H) Representative TEM micrographs of ON cross-sections before tracing at stages 58, 62, and 66. (Scale bar: 2 μm.) Boxed areas are the areas shown traced in Fig. 1E. All measurements show mean ± SD. |
|
|
Fig. S2.A-C. Myelin segments shorten through focal dystrophies during metamorphic ON shortening. (A) Number of myelinated axons per ON (n = 6) shown with their mean ± SD. *P < 0.05; **P < 0.01 (by the Games–Howell test). (B) Number of myelinating oligodendrocytes, cells expressing plp mRNA, per ON longitudinal cryosection (n = 5), shown with mean ± SD. *P < 0.05; **P < 0.01 (by Tukey’s test). (C) Frequency distributions of G′ ratios (from 6,975, 5,759, 5,267, and 6,076 axons at stages 58, 62, 66 and in F, respectively). (F) Juvenile frogs 4 wk postmetamorphosis. The G′ ratio was calculated as the ratio of area bound by inner myelin membrane to the area bound by outer myelin membrane. |
|
|
Fig. S2. D. Myelin segments shorten through focal dystrophies during metamorphic ON shortening. (D) Reconstructions of axons at stages 58, 62, 66, and in F, based on SBEM datasets and shown over black backgrounds, with myelin (light and dark blue), axoplasm (yellow), focal periaxonal space enlargements (white), and nodes of Ranvier (arrows), show focal myelin protrusions and detachments during metamorphic stages. (Scale bar: 5 μm.) Boxed regions are also shown together with the processes of surrounding cells in Fig. S3. |
|
|
Fig. S2. F. Myelin segments shorten through focal dystrophies during metamorphic ON shortening. Reconstructions of axons based on SBEM datasets and shown over black backgrounds, with myelin (light and dark blue), axoplasm (yellow), focal periaxonal space enlargements (white), and nodes of Ranvier (arrows), show focal myelin protrusions and detachments during Juvenile frogs 4 wk postmetamorphosis (Scale bar: 5 μm.) |
|
|
Fig. S2. E. Myelin segments shorten through focal dystrophies during metamorphic ON shortening. (E) Z-stacks of confocally imaged ON longitudinal cryosections immunolabeled for the large-caliber axon marker 3A10 and the paranodal marker neurofascin show an increased density of paranodes at stage 62 relative to stage 58. (Scale bar: 50 μm.) |
|
|
Fig. S3. Phagocytes enwrap myelin dystrophies and increase lipid droplets during metamorphosis. (A) Phagocyte processes contact and enwrap focal myelin protrusions and detachments on remodeling metamorphic axons. Subsets of axon reconstructions from SBEM datasets for stages 62 and 66 shown in Fig. 2D and Fig. S2D (boxed regions) show myelin (light and dark blue), axoplasm (yellow), focal periaxonal space enlargements (white), and phagocyte processes (red). (Scale bar: 5 μm.) (B) Maximum projections of confocal-imaged ON longitudinal cryosections immunolabeled with Mbp (blue) and large-caliber axon marker 3A10 (white), with discrete Mbp structures not associated with axons (pseudocolored red). (Scale bar: 50 μm.) (C) Percentage of Mbp not colocalizing with 3A10 per ON (n = 10) based on 3D reconstructions of confocal datasets. *P < 0.05; ***P < 0.001 (by the Games–Howell test). (D) Area of lipid droplets relative to total myelin area per ON cross-section, measured from traced TEM micrographs in n = 6 ON per stage, showing mean ± SD. *P < 0.05 by the Games–Howell test. (E) TEM micrograph showing degrading myelin and lipid droplet accumulation within an astrocyte in stage 66 ON. (Scale bar: 2 μm.) |
|
|
Fig. S4. A-F. Astrocytes express phagocytic genes in the metamorphic ON. (A) IB4-lectin-FITC–labeled microglia (green), laminin-immunolabeled ON sheath (red), and DAPI-labeled nuclei labeled (blue) in ON longitudinal cryosections, showing that IB4-lectin+ microglia infiltrate the ON parenchyma in stage 60 animals 3 d after ON transection. (Scale bar: 50 μm.) (B) IB4-lectin-FITC signal per unit area in the ON core 3 d after ON transection, per ON (n = 5). *P < 0.05 by Tukey’s test. (C) Immunofluorescence due to Tg(Blbp:Cd63-mCherry) transgene (red) in ON cross-sections at stages 58 and 66 shows this lysosomal marker accumulating in processes of Blbp-immunolabeled astrocytes (green). (Scale bar: 50 μm.) (D) mCherry signal for Tg(Blbp:Cd63-mCherry) per unit area is elevated at stage 66. Measures show mean ± SD (n = 10 ON per stage). *P < 0.05 by the Games–Howell test. (E) Immunofluoresence due to Tg(Blbp:Mettl7b-mCherry) transgene (red), a lipid droplet marker, accumulates in processes of Blbp-immunolabeled astrocytes (green) during metamorphic climax. (Scale bar: 50 μm.) (F) mCherry signal, derived from the Tg(Blbp:Mettl7b-mCherry) transgene, per unit area is elevated during metamorphic climax. Measurement shows mean ± SD (n = 10 ON per stage). *P < 0.05 by Tukey’s test. |
|
|
Fig. S4. G. Astrocytes express phagocytic genes in the metamorphic ON. (G) ON longitudinal cryosections at both stages 56 and 62 show expression for phagocytic genes (red) lrp1, mfge8, and rac1. Nuclei are labeled with DAPI (blue). (Scale bar: 50 μm.) |
|
|
Fig. S4. H. Astrocytes express phagocytic genes in the metamorphic ON. (H) ON longitudinal cryosections show that astrocytes, immunolabeled with Blbp (green), express the mRNAs (red) for phagocytic genes, including abca1, crkII, dock1, elmo1, gulp, itgβ3, itgβ5, megf10, and megf11, as shown at stage 62. (Scale bar: 50 μm.) Note that there are some Blbp-negative cells, of unknown identity, that express high levels of dock-1, itgβ3, and megf11. |
|
|
Fig. S5. TRΔC blocks TH-mediated gene expression in a cell type-specific manner. (A) T3-induced gene 12 mRNA (red) up-regulation by T3 in the ON is blunted in the ON of Tg(Blbp:rtTA/TetOp:GFP-TRΔC) animals. In Tg(Mbp:rtTA/TetOp:GFP-TRΔC) animals, total gene 12 expression is not inhibited, because mature oligodendroctyes, identified by expression of plp (green), only weakly express gene 12. (Scale bar: 50 μm.) (B) T3-induced gene 12 mRNA (red) is primarily in astrocytes, identified by immunolabeling for Blbp (green). (Scale bar: 50 μm.) (C) Gene 12 mRNA signal mean fluorescence intensity in all cells of ON (n = 6, n = 8, or n = 5 ON in WT, Blbp, or Mbp, respectively). *P < 0.05; **P < 0.01 (by the Games–Howell test). (D) Total myelin per ON cross-section at stage 66 (n = 16 for controls and n = 8 ONs for TRΔC). **P < 0.01 by Dunnett’s test. |
References [+] :
Amaya, A method for generating transgenic frog embryos. 1999, Pubmed , Xenbase
Baumann, Biology of oligodendrocyte and myelin in the mammalian central nervous system. 2001, Pubmed
Beisiegel, The LDL-receptor-related protein, LRP, is an apolipoprotein E-binding protein. 1989, Pubmed
Berthold, Axon diameter and myelin sheath thickness in nerve fibres of the ventral spinal root of the seventh lumbar nerve of the adult and developing cat. 1983, Pubmed
Brand, Mutations in zebrafish genes affecting the formation of the boundary between midbrain and hindbrain. 1996, Pubmed
Cahoy, A transcriptome database for astrocytes, neurons, and oligodendrocytes: a new resource for understanding brain development and function. 2008, Pubmed
Chung, The structural and functional development of the retina in larval Xenopus. 1975, Pubmed , Xenbase
Chung, Astrocytes mediate synapse elimination through MEGF10 and MERTK pathways. 2013, Pubmed
Cima, Development of the optic nerve in Xenopus laevis. II. Gliogenesis, myelination and metamorphic remodelling. 1982, Pubmed , Xenbase
Clarner, Myelin debris regulates inflammatory responses in an experimental demyelination animal model and multiple sclerosis lesions. 2012, Pubmed
Colavincenzo, Myelin debris clearance during Wallerian degeneration in the goldfish visual system. 2000, Pubmed
Court, Restricted growth of Schwann cells lacking Cajal bands slows conduction in myelinated nerves. 2004, Pubmed
Cullen, Remodelling of optic nerve myelin sheaths and axons during metamorphosis in Xenopus laevis. 1979, Pubmed , Xenbase
Das, Controlling transgene expression to study Xenopus laevis metamorphosis. 2004, Pubmed , Xenbase
Feig, Relationship among guanine nucleotide exchange, GTP hydrolysis, and transforming potential of mutated ras proteins. 1988, Pubmed
Forrester, Nerve fibres in optic nerve of rat. 1967, Pubmed
Fried, Myelin sheath thickness and internodal length of nerve fibres in the developing feline inferior alveolar nerve. 1982, Pubmed
Friede, Adjustment of the myelin sheath to changes in axon caliber. 1972, Pubmed
Gaultier, Low-density lipoprotein receptor-related protein 1 is an essential receptor for myelin phagocytosis. 2009, Pubmed
GAZE, The development, structure and composition of the optic nerve of Xenopus laevis (Daudin). 1961, Pubmed , Xenbase
Goodbrand, Microglia in tadpoles of Xenopus laevis: normal distribution and the response to optic nerve injury. 1991, Pubmed , Xenbase
Hanayama, Identification of a factor that links apoptotic cells to phagocytes. 2002, Pubmed
Huxley, Evidence for saltatory conduction in peripheral myelinated nerve fibres. 1949, Pubmed
HUXLEY, Evidence for saltatory conduction in peripheral myelinated nerve fibres. 1949, Pubmed
Kaya, Live imaging of targeted cell ablation in Xenopus: a new model to study demyelination and repair. 2012, Pubmed , Xenbase
Kremer, Computer visualization of three-dimensional image data using IMOD. 1996, Pubmed
Lasiene, Age-related myelin dynamics revealed by increased oligodendrogenesis and short internodes. 2009, Pubmed
Liu, Developmental pruning of early-stage myelin segments during CNS myelination in vivo. 2013, Pubmed
Marsh-Armstrong, Asymmetric growth and development of the Xenopus laevis retina during metamorphosis is controlled by type III deiodinase. 1999, Pubmed , Xenbase
Nguyen, Myelination transition zone astrocytes are constitutively phagocytic and have synuclein dependent reactivity in glaucoma. 2011, Pubmed
Peng, Autoimmunity in MFG-E8-deficient mice is associated with altered trafficking and enhanced cross-presentation of apoptotic cell antigens. 2011, Pubmed
Pittman, Pathfinding in a large vertebrate axon tract: isotypic interactions guide retinotectal axons at multiple choice points. 2008, Pubmed
Powers, Remyelination reporter reveals prolonged refinement of spontaneously regenerated myelin. 2013, Pubmed
RUSHTON, A theory of the effects of fibre size in medullated nerve. 1951, Pubmed
Schmid, Generation and characterization of brain lipid-binding protein promoter-based transgenic mouse models for the study of radial glia. 2006, Pubmed
Schoenmann, Axonal degeneration is regulated by the apoptotic machinery or a NAD+-sensitive pathway in insects and mammals. 2010, Pubmed
Schreiber, Diverse developmental programs of Xenopus laevis metamorphosis are inhibited by a dominant negative thyroid hormone receptor. 2001, Pubmed , Xenbase
Schweighoffer, Identification of a human guanine nucleotide-releasing factor (H-GRF55) specific for Ras proteins. 1993, Pubmed
Shaner, Improved monomeric red, orange and yellow fluorescent proteins derived from Discosoma sp. red fluorescent protein. 2004, Pubmed
Shi, Thyroid Hormone Receptors: Mechanisms of Transcriptional Regulation and Roles during Frog Development. 1996, Pubmed
Snaidero, Myelin membrane wrapping of CNS axons by PI(3,4,5)P3-dependent polarized growth at the inner tongue. 2014, Pubmed
Stoll, The role of microglia and macrophages in the pathophysiology of the CNS. 1999, Pubmed
Stricker, BrightStat.com: free statistics online. 2008, Pubmed
Sun, The morphology and spatial arrangement of astrocytes in the optic nerve head of the mouse. 2009, Pubmed
Sun, Myelin activates FAK/Akt/NF-kappaB pathways and provokes CR3-dependent inflammatory response in murine system. 2010, Pubmed
Suter, Disease mechanisms in inherited neuropathies. 2003, Pubmed
Tait, An oligodendrocyte cell adhesion molecule at the site of assembly of the paranodal axo-glial junction. 2000, Pubmed
Trapp, Immunocytochemical studies of quaking mice support a role for the myelin-associated glycoprotein in forming and maintaining the periaxonal space and periaxonal cytoplasmic collar of myelinating Schwann cells. 1984, Pubmed
Vaughn, Electron microscopic studies of wallerian degeneration in rat optic nerves. II. Astrocytes, oligodendrocytes and adventitial cells. 1970, Pubmed
Wang, A gene expression screen. 1991, Pubmed , Xenbase
Watson, Cell type-specific translational profiling in the Xenopus laevis retina. 2012, Pubmed , Xenbase
Wilson, Optic nerve fibre counts and retinal ganglion cell counts during development of Xenopus laevis (Daudin). 1971, Pubmed , Xenbase
Xie, Sleep drives metabolite clearance from the adult brain. 2013, Pubmed
Young, Oligodendrocyte dynamics in the healthy adult CNS: evidence for myelin remodeling. 2013, Pubmed
Zehmer, Identification of a novel N-terminal hydrophobic sequence that targets proteins to lipid droplets. 2008, Pubmed
