Click here to close
Hello! We notice that you are using Internet Explorer, which is not supported by Xenbase and may cause the site to display incorrectly.
We suggest using a current version of Chrome,
FireFox, or Safari.
???displayArticle.abstract???
Circumstantial evidence has suggested the possibility of microtubule-associated protein (MAP) kinase's involvement in spindle regulation. To test this directly, we asked whether MAP kinase was required for spindle assembly in Xenopus egg extracts. Either the inhibition or the depletion of endogenous p42 MAP kinase resulted in defective spindle structures resembling asters or half-spindles. Likewise, an increase in the length and polymerization of microtubules was measured in aster assays suggesting a role for MAP kinase in regulating microtubule dynamics. Consistent with this, treatment of extracts with either a specific MAP kinase kinase inhibitor or a MAP kinase phosphatase resulted in the rapid disassembly of bipolar spindles into large asters. Finally, we report that mitotic progression in the absence of MAP kinase signaling led to multiple spindle abnormalities in NIH 3T3 cells. We therefore propose that MAP kinase is a key regulator of the mitotic spindle.
Figure 1. The MEK inhibitor UO126 blocks spindle assembly in Xenopus mitotic egg extracts. Spindle assembly reactions were assessed in the presence of 50 μM U0126 or 0.5% DMSO. Aliquots of extract were collected at 75 min for (A) biochemical analysis of active MAP kinase (p-MAP kinase), Cdc2 H1 kinase activity, and active JNK1 (p-JNK1); (B) monitoring spindle structures formed in control- (0.5% DMSO) (i) and UO126-treated extracts (ii, iii, and iv); and (C) quantitation of spindle structures in DMSO- and U0126-treated extracts. Results are representative of at least three independent experiments. Note: spindle assembly was never observed in U0126-treated extracts monitored at 10-min intervals from 30–120 min. Cdc2 H1 kinase assays were performed as described (Guadagno and Ferrell, 1998). Bar, 10 μm.
Figure 2. MAP kinase, not Rsk, is required for spindle assembly in Xenopus egg extracts. (A) Immunoblot analysis of endogenous MAP kinase protein and activity (p-MAPK antibody). (B) The efficiency of spindle assembly. 500 spindle structures were counted per sample. The data represent the average ± SEM obtained from three independent experiments. (C) Representative spindle structures. Bar, 10 μm. (D) immunoblots of Rsk1 and Rsk2. (E) Metaphase spindles assembled in mock- and Rsk1/2-depleted extracts. Bar, 10 μm. From three independent experiments the efficiency of spindle formation was ∼50% in mock- and Rsk1/2-depleted extracts (>100 spindle structures assessed per extract). Note: no statistical difference in microtubule density, spindle length, and spindle width was found between spindles formed in mock- or Rsk-depleted extracts (unpublished data).
Figure 3. Depletion MAP kinase in Xenopus M phase egg extracts leads to an increase in the length and polymerization of microtubules. (A) Immunoblot of phospho-MAP kinase. Reprobing the blot for MAP kinase protein shows similar results. (B) Typical microtubule asters. Bar, 10 μM. (C) Immunoblots of α-tubulin for two independent experiments representing the relative abundance of polymerized microtubules in mock, MAP kinase–depleted, and MAP kinase add-back extracts. A two- to sixfold increase in total polymerized tubulin was measured in MAP kinase–depleted extracts.
Figure 4. Spindle stability requires persistent MAP kinase activation in Xenopus mitotic extracts. Bipolar spindles were assembled in Xenopus egg extracts cycled into mitosis with nondegradable cyclin B. At time 0, extracts were either processed for immunofluorescence with phospho–MAP kinase antibodies (A), or treated with the MEK inhibitor U0126 (50 μM final) or recombinant Xenopus GST-MKP-1 (40 ng/μl final). (B) Immunoblot analysis of active-MAP kinase at indicated time points. (C) Typical spindle or aster-like structures observed by epifluorescence at selected times following treatments. 100 spindle structures monitored for each sample per time point. Bar, 10 μm.
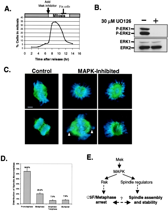
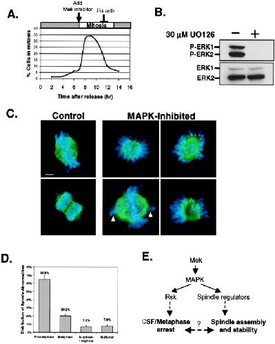
Figure 5. Inhibition of MAP kinase in NIH 3T3 cells leads to aberrant spindles. (A) Time course of mitotic index and experimental scheme. Cells collected for immunoblot analysis of active-ERK and total ERK protein (B) or fixed with 4% paraformaldehyde (C) and stained with α-tubulin antibodies and DAPI to visualize spindle microtubules (green) and chromosomes (blue), respectively. (Left) Control-treated cells in metaphase and late anaphase. (Right photos) Abnormal spindles observed in MAP kinase–inhibited cells at mitosis (typical from ten independent experiments). White arrows show unattached chromosomes. Images were collected using a 100X oil objective lens. Bar, 2 μm. (D) Quantitation of abnormal spindle phenotypes in U0126 treated NIH 3T3 cells. The data represent the average ± standard deviation of three independent experiments where 120 abnormal mitotic figures were analyzed for each experiment. (E) Proposed model for MAP kinase pathway in spindle regulation.
Bhatt,
The protein kinase p90 rsk as an essential mediator of cytostatic factor activity.
1999, Pubmed,
Xenbase
Bhatt,
The protein kinase p90 rsk as an essential mediator of cytostatic factor activity.
1999,
Pubmed
,
Xenbase Bhatt,
Cloning and characterization of Xenopus Rsk2, the predominant p90 Rsk isozyme in oocytes and eggs.
2000,
Pubmed
,
Xenbase Dasso,
Running on Ran: nuclear transport and the mitotic spindle.
2001,
Pubmed Davies,
Specificity and mechanism of action of some commonly used protein kinase inhibitors.
2000,
Pubmed Desai,
The use of Xenopus egg extracts to study mitotic spindle assembly and function in vitro.
1999,
Pubmed
,
Xenbase Gotoh,
In vitro effects on microtubule dynamics of purified Xenopus M phase-activated MAP kinase.
1991,
Pubmed
,
Xenbase Gross,
The critical role of the MAP kinase pathway in meiosis II in Xenopus oocytes is mediated by p90(Rsk).
2000,
Pubmed
,
Xenbase Guadagno,
Requirement for MAPK activation for normal mitotic progression in Xenopus egg extracts.
1998,
Pubmed
,
Xenbase Kalab,
Activation of p90rsk during meiotic maturation and first mitosis in mouse oocytes and eggs: MAP kinase-independent and -dependent activation.
1996,
Pubmed Karsenti,
The mitotic spindle: a self-made machine.
2001,
Pubmed
,
Xenbase Lefebvre,
Meiotic spindle stability depends on MAPK-interacting and spindle-stabilizing protein (MISS), a new MAPK substrate.
2002,
Pubmed Nigg,
Mitotic kinases as regulators of cell division and its checkpoints.
2001,
Pubmed Ray,
Rapid stimulation by insulin of a serine/threonine kinase in 3T3-L1 adipocytes that phosphorylates microtubule-associated protein 2 in vitro.
1987,
Pubmed Reszka,
Association of mitogen-activated protein kinase with the microtubule cytoskeleton.
1995,
Pubmed Roberts,
Distinct cell cycle timing requirements for extracellular signal-regulated kinase and phosphoinositide 3-kinase signaling pathways in somatic cell mitosis.
2002,
Pubmed Saxton,
Tubulin dynamics in cultured mammalian cells.
1984,
Pubmed Schwab,
Bub1 is activated by the protein kinase p90(Rsk) during Xenopus oocyte maturation.
2001,
Pubmed
,
Xenbase Shapiro,
Activation of the MKK/ERK pathway during somatic cell mitosis: direct interactions of active ERK with kinetochores and regulation of the mitotic 3F3/2 phosphoantigen.
1998,
Pubmed Solomon,
Cyclin activation of p34cdc2.
1990,
Pubmed
,
Xenbase Verlhac,
Mos is required for MAP kinase activation and is involved in microtubule organization during meiotic maturation in the mouse.
1996,
Pubmed Walczak,
Ran hits the ground running.
2001,
Pubmed
,
Xenbase Wittmann,
The spindle: a dynamic assembly of microtubules and motors.
2001,
Pubmed Wright,
Mitogen-activated protein kinase kinase activity is required for the G(2)/M transition of the cell cycle in mammalian fibroblasts.
1999,
Pubmed Zecevic,
Active MAP kinase in mitosis: localization at kinetochores and association with the motor protein CENP-E.
1998,
Pubmed