|
Fig 2. Anxa3 is expressed in Etv2-dependent endothelium.Analysis of Aplnr and Anxa3 expression in embryos injected with 25 ng of control (A,D) and Etv2 (B,E) MOs (stage 32â34, lateral views). (A,B) Etv2 MO blocks expression of the vascular marker Aplnr, as compared to control MO treated embryos. (C) Graphical representation of the percentage of control and Etv2 MO injected embryos showing reduced vascular expression of Aplnr. (D,E) Vascular expression of Anxa3 is lost in Etv2 MO injected embryos but retained in control MO injected embryos. Insets are higher magnification views centered on the developing posterior cardinal vein (pcv) and intersomitic vessels (isv). Notice that Anxa3 transcripts are present in myeloid cells in both control and Etv2 morphants. (F) Graphical representation of the percentage of control and Etv2 MO injected embryos showing reduced vascular expression of Anxa3. aa, aortic arches (white arrowhead); vp, flank vascular plexus. (G) Amino acid sequence alignment of human, mouse, Xenopus ANXA3 and zebrafish ANXA3(a) and ANXA3(b) proteins (MacVectorâdark shading indicates identity and light shading indicates similarity of amino acids). The N-terminal domain is underlined in blue and the Annexin repeat domains (4) are underlined in red. |
|
Fig 3. Expression of Anxa3 in the endothelial lineage is conserved across multiple species.(A,B) Whole-mount in situ hybridization analysis for vascular endothelial growth factor receptor 2 (VegfR2) and Anxa3b expression in Danio rerio embryos, 24 hours post fertilization (hpf). Close-up, lateral views of the tail regions are shown. Anxa3b transcripts are restricted to the developing dorsal aorta (DA), whereas VegfR2 is also expressed in the intersomitic vessels (isv). (C-F) Embryonic (E) day 8.25 mouse embryos were assayed for Anxa3 and the vascular marker PlexinD1 by whole-mount in situ hybridization (anterior views). Similar to PlexinD1, Anxa3 is observed in the paired dorsal aortae (da, arrows) and heart (h) region of the embryo. Anxa3 is absent in the extra-embryonic vessels of the yolk sac (ys) that are marked by PlexinD1 expression. This is highlighted in close-up views of ys from PlexinD1 and Anxa3 stained E8.25 embryos (D,F). (G,H) E9.25 heterozygous (+/-) and homozygous (-/-) VegfR2 embryos analyzed for Anxa3 expression by in situ hybridization (lateral views). Anxa3 is detected in the dorsal aorta (DA), intersomitic vessels (isv) and heart (h) region of VegfR2+/- embryos, while VegfR2-/- null embryos, which lack all blood vessels, displayed no observable vascular staining of Anxa3 (background staining is detected in the head and just outside the heart region). |
|
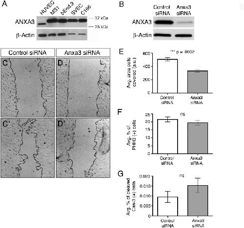
Fig 4. Loss of Anxa3 function in vitro results in aberrant cellular behavior.(A) Western blot analysis of ANXA3 protein levels in human (HUVEC) and mouse endothelial cell lines (MS1, bEnd.3, SVEC and C166). The ANXA3 antibody consistently recognized a protein in HUVEC, at the approximate predicted size (36 kDa), that was slightly smaller than mouse ANXA3. β-Actin was used as a loading control. (B) Western blot analysis of ANXA3 in HUVECs treated with control and Anxa3 siRNAs (35 μM) showed dramatic reduction in Anxa3 protein levels as normalized to β-Actin. (C-D’) Scratch assay results of control (C,C’) and Anxa3 (D,D’) siRNA treated HUVECs at 0 (C,D) and 24 (C’,D’) hours post scratch. EC-free areas are outlined in black. (E) Quantification of the EC-free area within the scratch assays, as determined by ImageJ in arbitrary units (a.u.). Note the significantly reduced repopulation of the wound by Anxa3 siRNA treated ECs. (F,G) Control and Anxa3 siRNA treated HUVECs were analyzed for rates of cell proliferation and death by immunofluorescent staining with Phospho-Histone H3 (PHH3) and Cleaved Caspase-3 (Cas-3), respectively, and presented in graphical form. No significant (ns) changes were observed. (E-G) Data are presented as the standard error of the mean, SEM. |
|
Fig 5. Anxa3 MO treated embryos fail to undergo proper blood vessel morphogenesis.(A,B) Anxa3 MOs efficiently block translation of a control transcript consisting of the Anxa3 5’UTR fused to the coding region of green fluorescent protein (GFP). Injection of this mRNA results in GFP expression in the embryo, however co-injection with Anxa3 MO blocks GFP translation. (C-H) Whole-mount in situ hybridization analysis (lateral views) on control MO and Anxa3 MO1 (25 ng) injected embryos. (C,D) At stage (St) 23, control and Anxa3 MO treated embryos show grossly similar expression levels of the EC differentiation marker Etv2. (E-H) At St 34, major vascular defects were visualized by in situ hybridization for Aplnr and Erg expression. Anxa3 morphants display non-continuous vessels and rarely form intersomitic vessels (isv) or aortic arches (aa). Insets show high magnification views of the posterior cardinal vein (pcv) and isv region. Notice in some cases (F), ECs appear unattached but aligned in the proper location. (I, J) Categorization of two non-overlapping Anxa3 MO (MO1 and 2) phenotypes compared to control MO treated embryos (St 34). Embryos injected with either non-overlapping Anxa3 MO seldom form isv and continuous, organized pcv. n, number of embryos assayed. (M) Anxa3 MO1-induced phenotypes (discontinuous pcv, unorganized vp and loss of isv and aa), as assessed by in situ hybridization for Aplnr transcripts (S2 Fig) and presented in graphical form, can be rescued in a dose dependent manner by co-injection of Anxa3 mRNAs. |
|
Fig 6. Anxa3 gain-of-function has no effect on developing blood vessels in vivo.(A,B) Whole-mount in situ hybridization for Aplnr expression in GFP and Anxa3 mRNA injected embryos (stage 34, lateral views). No changes in overall vessel morphology or levels of Aplnr expression were observed. (C) The percent (%) of GFP and Anxa3 mRNA injected embryos displaying normal vascular formation, as assessed by Aplnr expression, are shown. Aortic arches, aa; intersomitic vessel, isv; n, number of embryos assayed; posterior cardinal vein, pcv and vascular plexus, vp. |
|
Fig 1. Anxa3 is expressed in endothelial and myeloid cells of developing Xenopus laevis embryos.Whole-mount in situ hybridization analysis of Etv2, SpiB and Anxa3 transcripts in Xenopus embryos at stages (St) 20/21, 28/29 and 33/34 (A-M). Lateral (A,C,D,E,G,H,I,K,L) and ventral (B,F,J) views show a close association of Anxa3 with the developing endothelial (Etv2) and myeloid (SpiB) lineages. At early stages (I,J), Anxa3 is expressed in the anterior ventral blood island (aVBI), which consists of adjacent Etv2 (A,B) and SpiB (E,F) expressing cells. At St 28/29 and 33/34, Anxa3 (K,L) is detected in the major vascular structures highlighted by Etv2 expression (C,D): the posterior cardinal vein (pcv), vascular plexus flank (vp) and intersomitic vessels (isv). (M) High magnification view of an embryo showing strong expression of Anxa3 in the pcv and isv. Anxa3 is also observed in the myeloid cells (marked by SpiB) that migrate throughout the entire embryo (compare the G,H to K,L). Throughout development, Anxa3 is also present in the cement gland (cg). |