Click here to close
Hello! We notice that you are using Internet Explorer, which is not supported by Xenbase and may cause the site to display incorrectly.
We suggest using a current version of Chrome,
FireFox, or Safari.
???displayArticle.abstract???
Chromosome condensation is required for the physical resolution and segregation of sister chromatids during cell division, but the precise role of higher order chromatin structure in mitotic chromosome functions is unclear. Here, we address the role of the major condensation machinery, the condensin complex, in spindle assembly and function in Xenopus laevis egg extracts. Immunodepletion of condensin inhibited microtubule growth and organization around chromosomes, reducing the percentage of sperm nuclei capable of forming spindles, and causing dramatic defects in anaphase chromosome segregation. Although the motor CENP-E was recruited to kinetochores pulled poleward during anaphase, the disorganized chromosome mass was not resolved. Inhibition of condensin function during anaphase also inhibited chromosome segregation, indicating its continuous requirement. Spindle assembly around DNA-coated beads in the absence of kinetochores was also impaired upon condensin inhibition. These results support an important role for condensin in establishing chromosomal architecture necessary for proper spindle assembly and chromosome segregation.
Figure 1. Condensin depletion from crude Xenopus egg extracts causes defects in chromosome condensation. (A) Chromosomes assembled in clarified extract to which buffer (Control) or 0.26 mg/ml XCAP-E antibody (+ α-XCAP-E) was added. Xenopus sperm nuclei were incubated in CSF extract for 90 min, and fixed and stained with Hoechst 33258. Bar, 10 μm. (B) Western blot analysis of crude Xenopus egg extracts depleted using IgG (Control) or XCAP-E and XCAP-G antibodies (ΔXCAP), and probed with affinity-purified XCAP-E antibody, which recognized a single band of 140 kD in control extract. (C) Silver-stained 8% gel of Xenopus condensin complex purified from Xenopus egg extract using XCAP-G antibody–coupled beads and eluted using XCAP-G peptide. All five subunits of the complex are present, though XCAP-H appears lighter and more diffuse. (D) Chromosomes assembled in control and condensin-depleted crude extracts. Xenopus sperm nuclei were added to extracts, which were then cycled through interphase and back into mitosis. The reactions were fixed in metaphase, 60 min after initiation of mitosis. Bar, 10 μm.
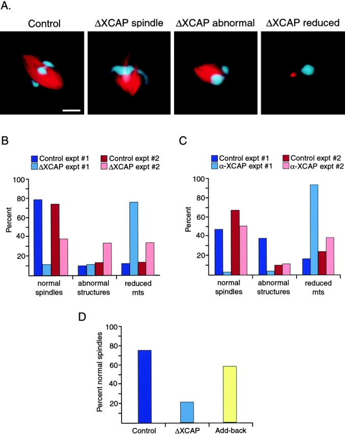
Figure 2. Condensin inhibition reduces the fidelity of sperm spindle assembly. (A) Mitotic structures formed in extracts depleted using IgG (Control) or condensin antibodies (ΔXCAP) that were fixed 60 min after the induction of mitosis. The three ΔXCAP images show structures representative of the three categories quantified in B and C: normal spindles, abnormal structures, and reduced microtubules. In all images, microtubules appear red and chromosomes blue. Bar, 10 μm. (B) Quantification of the effect of condensin depletion on spindle assembly 60 min after the start of mitosis. Two experiments (red and blue bars) showing the percent sperm nuclei in each category depicted in A. For each condition, >100 structures were counted. (C) Quantification of the effect of XCAP-E antibody addition on spindle assembly. Two separate experiments are shown. To each spindle reaction, either buffer (Control) or 0.26 mg/ml α-XCAP-E antibody (α-XCAP) was added at the start of mitosis. Samples were fixed at 60 min and the microtubule structures were assigned to the categories depicted in A. (D) Spindle assembly reactions in extracts depleted with IgG (Control) or XCAP antibodies (ΔXCAP), and in XCAP-depleted extract to which purified Xenopus condensin complex was added (Add-back). Samples were fixed at 60 min after the start of mitosis and the microtubule structures were examined. Percent normal spindles is shown.
Figure 3. Depletion of the condensin complex from Xenopus egg extracts causes defects in anaphase chromosome segregation. (A) Chromosome segregation in extracts depleted with IgG (Control) or condensin antibodies (ΔXCAP). Once metaphase spindles were assembled (t = 0'), anaphase was induced and samples were fixed at 30, 35, and 40 min. Bar, 10 μm. (B) Quantification of the effect of condensin depletion on chromosome segregation. One representative experiment is shown. Samples were fixed 40 min after anaphase initiation, and the chromosomes in each spindle were classified as completely separated, partially separated, or unseparated. 188 and 162 structures were counted for the control and condensin depletion (ΔXCAP), respectively. Percent sperm nuclei in each category is depicted. (C) Deconvolution microscopy of chromosomes during anaphase in control and condensin-depleted (ΔXCAP) extracts. The samples were fixed 35 min after anaphase induction. The poles of each spindle are marked with asterisks (*). Two side-by-side spindles are shown in the condensin-depleted extract. Bar, 10 μm. (D) Chromosome segregation in extracts depleted with IgG (Control) or XCAP antibodies (ΔXCAP), and in the XCAP-depleted extract to which purified Xenopus condensin complex was added (Add-back). The structures were fixed 30 min after anaphase initiation. Bar, 10 μm.
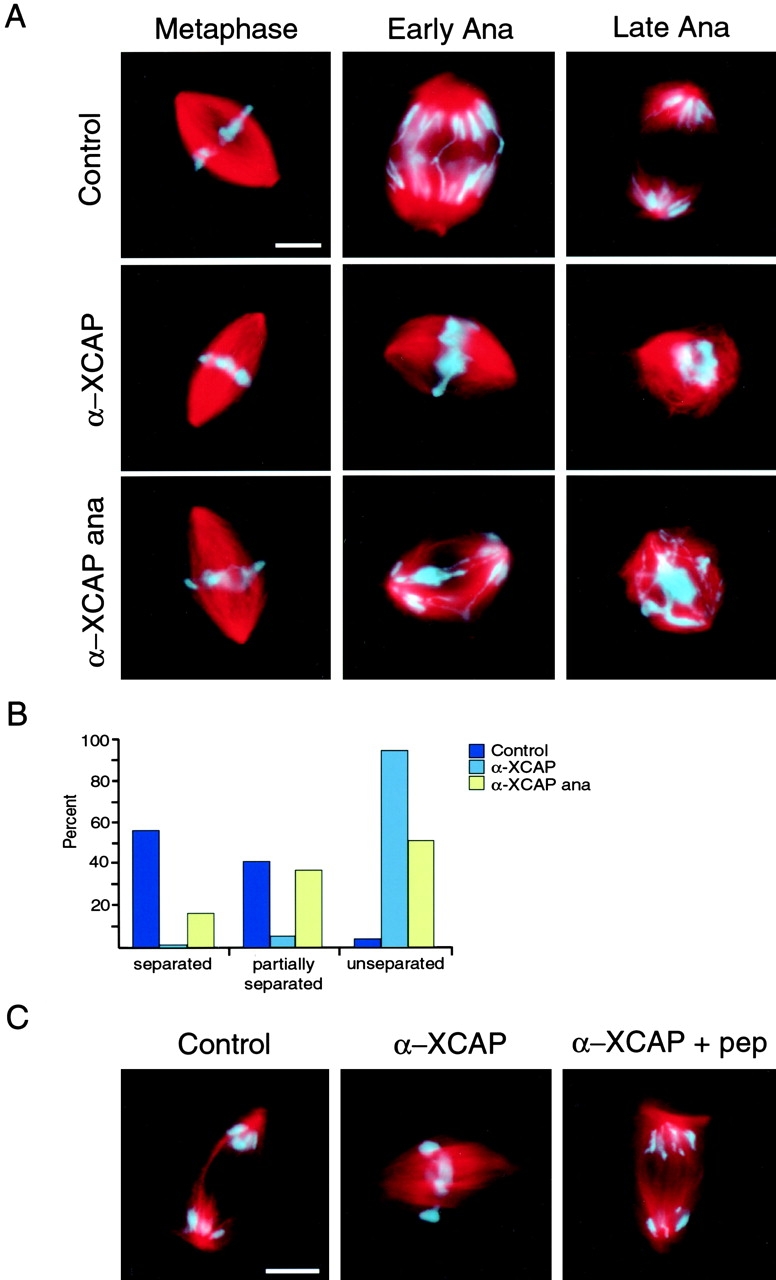
Figure 4. Inhibition of the condensin complex either before mitosis or after anaphase initiation causes chromosome segregation defects. (A) Segregation of sperm chromosomes in Xenopus egg extracts in the presence of buffer or 0.26 mg/ml XCAP-E antibody, added either as the extract was entering mitosis (α-XCAP) or immediately after anaphase induction (α-XCAP ana). Samples were fixed at metaphase (Metaphase), and early and late anaphase (Early Ana and Late Ana). Bar, 10 μm. (B) Quantification of the effect of condensin antibody addition on chromosome segregation. Spindles were fixed 40 min after anaphase induction, and the chromosomes were classified as completely separated, partially separated, or unseparated. For each reaction, >100 structures were counted. (C) Chromosome segregation in the presence of IgG (Control), XCAP-E antibody preincubated with buffer (α-XCAP), or XCAP-E antibody preincubated with antigen (α-XCAP + pep). Samples were fixed 35 min after anaphase induction. Bar, 10 μm. Videos 1–6 are available at http://www.jcb.org/cgi/content/full/jcb.200303185/DC1.
Figure 5. Depletion of the condensin complex does not affect the Ran-GTP gradient, but disrupts kinetochore morphology. (A) RanGTP was visualized by addition of a probe that shows a loss of FRET when bound to RanGTP. Fluorescence images show sperm nuclei, the FRET ratio signal (IFRET/ICFP), and an overlay. Ratios range from low FRET (blue) to high FRET (red). Gradients appeared indistinguishable surrounding chromosomes in clarified extracts treated with buffer or α-XCAP-E. Bar, 10 μm. (B) Immunofluorescence images of CENP-E (green) in spindles formed in extracts depleted using IgG (Control) or condensin antibodies (ΔXCAP), revealing aberrant kinetochore morphology in the absence of condensin. Samples were fixed 60 min after the induction of mitosis. Bar, 10 μm. (C) Addition of 1 μM nocodazole to metaphase reactions increased the CENP-E signal and partially alleviated its distortion in ΔXCAP extracts. Bar, 10 μm.
Figure 6. Condensin inhibition reduces the fidelity of DNA bead spindle assembly. (A) Microtubule structures formed around DNA beads in extracts depleted using IgG (Control) or condensin antibodies (ΔXCAP) that were fixed in metaphase 90 min after initiation of mitosis. The three ΔXCAP images show structures representative of the three categories quantified in B and C: normal spindles, abnormal structures, and reduced microtubules. Bar, 10 μm. (B) Quantification of the effect of condensin depletion on bead spindle assembly in two separate experiments (red and blue bars). Samples were fixed 90 min after the start of mitosis. Each cluster of 10 or more DNA beads was examined and the microtubule array surrounding it was assigned to the categories depicted in A. For each reaction, >100 structures were counted. Percent of bead clusters in each category are depicted. (C) Quantification of the effect of XCAP-E antibody addition on bead spindle assembly in two separate experiments. To each spindle assembly reaction, either buffer (Control) or 0.26 mg/ml α-XCAP-E antibody (α-XCAP) was added at the start of mitosis. Samples were fixed at 90 min, and the microtubule structures were grouped into the categories depicted in A.
Figure 7. Condensin depletion does not affect CENP-E localization in anaphase or XRad21 degradation. (A) CENP-E staining (green) in spindles formed in extracts depleted using IgG (Control) or condensin antibodies (ΔXCAP). Samples were fixed 15 min after anaphase initiation. Bar, 10 μm. CENP-E is localized to regions of DNA that is stretched toward the spindle poles (arrow), suggesting that the kinetochores are still functional. (B) Analysis of XRad21 degradation in anaphase. Chromosomes were purified from extracts depleted with IgG (control) or condensin antibodies (ΔXCAP) in either metaphase or anaphase. Proteins were separated on an 8% gel and blotted using affinity-purified XRad21 antibodies, revealing a similar reduction of XRad21 in the presence and absence of condensin. The blot was also probed with antibodies against topoII as a loading control (not depicted).
Andersen,
Balanced regulation of microtubule dynamics during the cell cycle: a contemporary view.
1999, Pubmed
Andersen,
Balanced regulation of microtubule dynamics during the cell cycle: a contemporary view.
1999,
Pubmed Antonio,
Xkid, a chromokinesin required for chromosome alignment on the metaphase plate.
2000,
Pubmed
,
Xenbase Bazett-Jones,
Efficient supercoiling of DNA by a single condensin complex as revealed by electron spectroscopic imaging.
2002,
Pubmed
,
Xenbase Bhalla,
Mutation of YCS4, a budding yeast condensin subunit, affects mitotic and nonmitotic chromosome behavior.
2002,
Pubmed
,
Xenbase Bhat,
Chromatid segregation at anaphase requires the barren product, a novel chromosome-associated protein that interacts with Topoisomerase II.
1996,
Pubmed Budde,
Regulation of Op18 during spindle assembly in Xenopus egg extracts.
2001,
Pubmed
,
Xenbase Chen,
IVE (Image Visualization Environment): a software platform for all three-dimensional microscopy applications.
1996,
Pubmed Clarke,
Ran GTPase: a master regulator of nuclear structure and function during the eukaryotic cell division cycle?
2001,
Pubmed Dasso,
Running on Ran: nuclear transport and the mitotic spindle.
2001,
Pubmed Desai,
The use of Xenopus egg extracts to study mitotic spindle assembly and function in vitro.
1999,
Pubmed
,
Xenbase Funabiki,
The Xenopus chromokinesin Xkid is essential for metaphase chromosome alignment and must be degraded to allow anaphase chromosome movement.
2000,
Pubmed
,
Xenbase Hagstrom,
C. elegans condensin promotes mitotic chromosome architecture, centromere organization, and sister chromatid segregation during mitosis and meiosis.
2002,
Pubmed
,
Xenbase Heald,
Self-organization of microtubules into bipolar spindles around artificial chromosomes in Xenopus egg extracts.
1996,
Pubmed
,
Xenbase Heck,
Condensins, cohesins, and chromosome architecture: how to make and break a mitotic chromosome.
1997,
Pubmed Hetzer,
The Ran GTPase as a marker of chromosome position in spindle formation and nuclear envelope assembly.
2002,
Pubmed Hirano,
Condensins, chromosome condensation protein complexes containing XCAP-C, XCAP-E and a Xenopus homolog of the Drosophila Barren protein.
1997,
Pubmed
,
Xenbase Hirano,
A heterodimeric coiled-coil protein required for mitotic chromosome condensation in vitro.
1994,
Pubmed
,
Xenbase Hyman,
Preparation of modified tubulins.
1991,
Pubmed Kalab,
Visualization of a Ran-GTP gradient in interphase and mitotic Xenopus egg extracts.
2002,
Pubmed
,
Xenbase Karsenti,
The mitotic spindle: a self-made machine.
2001,
Pubmed
,
Xenbase Kimura,
Dual roles of the 11S regulatory subcomplex in condensin functions.
2000,
Pubmed
,
Xenbase Kimura,
ATP-dependent positive supercoiling of DNA by 13S condensin: a biochemical implication for chromosome condensation.
1997,
Pubmed
,
Xenbase Kimura,
13S condensin actively reconfigures DNA by introducing global positive writhe: implications for chromosome condensation.
1999,
Pubmed
,
Xenbase Lavoie,
Mitotic chromosome condensation requires Brn1p, the yeast homologue of Barren.
2000,
Pubmed
,
Xenbase Losada,
Identification of Xenopus SMC protein complexes required for sister chromatid cohesion.
1998,
Pubmed
,
Xenbase Losada,
Identification and characterization of SA/Scc3p subunits in the Xenopus and human cohesin complexes.
2000,
Pubmed
,
Xenbase Macara,
Why FRET about Ran?
2002,
Pubmed Maney,
The kinetochore of higher eucaryotes: a molecular view.
2000,
Pubmed Morin,
The proteolysis-dependent metaphase to anaphase transition: calcium/calmodulin-dependent protein kinase II mediates onset of anaphase in extracts prepared from unfertilized Xenopus eggs.
1994,
Pubmed
,
Xenbase Murray,
Real time observation of anaphase in vitro.
1996,
Pubmed
,
Xenbase Murray,
Cell cycle extracts.
1991,
Pubmed Ohba,
Self-organization of microtubule asters induced in Xenopus egg extracts by GTP-bound Ran.
1999,
Pubmed
,
Xenbase Ouspenski,
Chromosome condensation factor Brn1p is required for chromatid separation in mitosis.
2000,
Pubmed
,
Xenbase Rieder,
The vertebrate cell kinetochore and its roles during mitosis.
1998,
Pubmed Saka,
Fission yeast cut3 and cut14, members of a ubiquitous protein family, are required for chromosome condensation and segregation in mitosis.
1994,
Pubmed Sawin,
Evidence for kinesin-related proteins in the mitotic apparatus using peptide antibodies.
1992,
Pubmed
,
Xenbase Shamu,
Sister chromatid separation in frog egg extracts requires DNA topoisomerase II activity during anaphase.
1992,
Pubmed
,
Xenbase Stear,
Characterization of HCP-6, a C. elegans protein required to prevent chromosome twisting and merotelic attachment.
2002,
Pubmed Steffensen,
A role for Drosophila SMC4 in the resolution of sister chromatids in mitosis.
2001,
Pubmed Strunnikov,
SMC2, a Saccharomyces cerevisiae gene essential for chromosome segregation and condensation, defines a subgroup within the SMC family.
1995,
Pubmed Strunnikov,
Structural maintenance of chromosomes (SMC) proteins: conserved molecular properties for multiple biological functions.
1999,
Pubmed Sutani,
Fission yeast condensin complex: essential roles of non-SMC subunits for condensation and Cdc2 phosphorylation of Cut3/SMC4.
1999,
Pubmed
,
Xenbase Uhlmann,
Sister-chromatid separation at anaphase onset is promoted by cleavage of the cohesin subunit Scc1.
1999,
Pubmed Uhlmann,
Chromosome condensation: packaging the genome.
2001,
Pubmed Vernos,
Xklp1, a chromosomal Xenopus kinesin-like protein essential for spindle organization and chromosome positioning.
1995,
Pubmed
,
Xenbase Walczak,
A model for the proposed roles of different microtubule-based motor proteins in establishing spindle bipolarity.
,
Pubmed
,
Xenbase Wignall,
Methods for the study of centrosome-independent spindle assembly in Xenopus extracts.
2001,
Pubmed
,
Xenbase Wood,
CENP-E is a plus end-directed kinetochore motor required for metaphase chromosome alignment.
1997,
Pubmed
,
Xenbase