Click here to close
Hello! We notice that you are using Internet Explorer, which is not supported by Xenbase and may cause the site to display incorrectly.
We suggest using a current version of Chrome,
FireFox, or Safari.
???displayArticle.abstract???
Huntington's Disease (HD) is a neurodegenerative disorder that results from the abnormal expansion of poly-glutamine (polyQ) repeats in the Huntingtin (HTT) gene. Although HTT has been linked to a variety of cellular events, it is still not clear what the physiological functions of the protein are. Because of its critical role during mouse embryonic mouse development, we investigated the functions of Htt during early Xenopus embryogenesis. We find that reduction of Htt levels affects cilia polarity and function and causes whole body paralysis. Moreover, Htt loss of function leads to abnormal development of trigeminal and motor neurons. Interestingly, these phenotypes are partially rescued by either wild-type or expanded HTT. These results show that the Htt activity is required for normal embryonic development, and highlight the usefulness of the Xenopus system for investigating proteins involved in human diseases.
Fig. 1. Analysis of Xenopus huntingtin expression during early embryonic development. (A) qPCR analysis of htt temporal expression shows that htt is expressed at each stage analyzed, and its levels dramatically increase at stage 28. odc was used as an internal control. (B) Western blotting of Htt protein at different stages of development. α-Tubulin is used as a loading control. (C) qPCR analysis of htt spatial expression. An embryo was dissected into four parts at stage 28 as depicted in the diagram, and total RNA was extracted and used for qPCR. odc was used as an internal control.
Fig. 2. Knockdown of Xenopus Htt can be efficiently achieved with antisense morpholino. (A) Brightfield and GFP fluorescent images of stage 10.5 embryos. Embryos were injected at two-cell stage with Htt-GFP reporter RNA and httMO or htt5MM (control) to determine the efficiency of the httMO in blocking transcription. GFP fluorescence was detected from htt5MM-injected embryos but not from httMO-injected embryos, suggesting that the httMO is effective at silencing the htt reporter. (B) Western blot analysis of endogenous Htt protein level. Three different embryos injected with htt5MM or httMO were harvested at stages 10.5, 19, and 33 and analyzed by Western blot for Htt expression. Anti-α-tubulin was used as an internal control. Htt protein level was significantly reduced at stage 33. Bottom panel provides the quantification. (C) Cell linage analysis of htt5MM or httMO injected embryos. Embryos were injected at two-cell stage with htt5MM or httMO together with β-Gal RNA as a linage tracer then fixed and stained at stage 28. There were no major differences in the distribution and number of β-Gal positive cells, suggesting that cell loss is not a major cause of the phenotypes observed in the morphants. httMO-injected embryos displayed shortened axis and tail.
Fig. 3. Htt morphants display defects in cilia-mediated fluid flow production. (A) Visualization of fluid flow using micro-beads. Micro beads displacements by beating cilia were visualized by long-exposure of captured movies. Embryos were injected at two-cell stage with httMO and/or human HTT RNA (HTT-Q23) or human mutant RNA (HTT-Q145). A short exposure image of the control embryo is also shown. Beads' flow is depicted as a line. The fluid flow was dramatically reduced in tadpoles injected with httMO and partially rescued by co-injection of HTT-Q23 or HTT-Q145 RNAs. (B) Beads' flow rate was measured for five embryos.
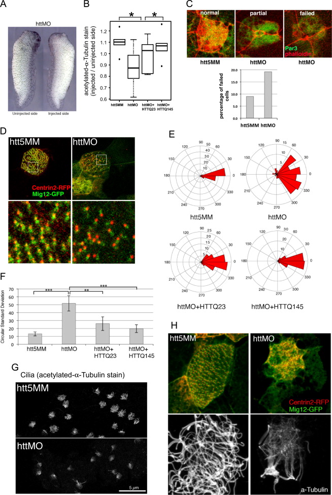
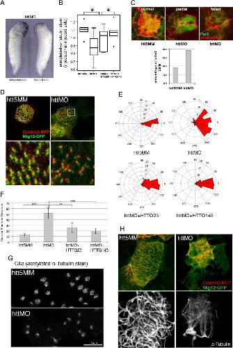
Fig. 4. Htt is required for ciliogenesis in multiciliated cells (MCCs). (A) Representative images of acetylated-α-tubulin stained embryo. The uninjected control side and the httMO-injected side of the same embryo are shown. Htt knockdown led to a reduction in the number of acetylated-α-tubulin-positive signal. β-Gal RNA was used as a linage tracer. (B) Ratiometric analysis of data in (A) of the number of MCCs in the injected and uninjected sides of five embryos. The reduction in the number of MCCs was rescued by co-injection of HTT-Q23 or HTT-Q145 RNAs. (C) Analysis of MCC intercalation in the epidermis of tailbud. The top panel shows examples of immunofluorescence and the bottom panel provides the quantification. (D) Representative confocal images of MCCs from htt5MM and httMO injected embryos. To visualize developing cilia, the basal body and the striated rootlet were respectively labeled by Centrin2-RFP and Mig12-GFP. The lower panels show higher magnification of the boxed areas in the upper panel. Cilia polarity was significantly altered in httMO-injected embryos. (E) Analysis of data in (D). The results are shown as circular plots of angles. (F) Analysis of data in (D). The results are shown as circular standard deviations, means±S.D. The alterations in cilia polarity observed in the Htt knockdown embryos was rescued by co-injection of HTTQ23 or HTTQ145 RNAs. (G) Representative images of acetylated-α-tubulin stained embryonic skin from htt5MM and httMO injected embryos. HttMO injected embryos displayed reduced cilia growth. (H) Cilia on MCCs of htt5MM- and httMO-injected embryonic skin. Cilia were visualized by immunofluorescence using acetylated-α-tubulin antibody. Htt morphants show reduced cilia length and number of cilia.
Fig. 5. Htt morphants are not responsive to tactile stimulation (A) Time series showing the escape swimming behavior by tactile stimulation of a Xenopus tadpole. Embryos injected with htt5MM showed active swimming behavior while Htt morphant embryos were unresponsive to tactile stimulation. This phenotype was rescued by co-injection of HTT-Q23 or HTT-Q145 RNAs. The time sequence in the figure spans 20 ms in htt5MM injected embryo and 640ms in the rest of the conditions. (B) Analysis of data in (A) (n>21 per condition). Embryos were scored as inactive if they did not display more than 10 consecutive movements in response to a single stimulation.
Fig. 6. Htt morphants show abnormal nervous system development. (A) 12/101 antibody staining of somites (skeletal muscle) in embryos injected with httMO or htt5MM (control). There were no marked changes in the somite structure between wild type and Htt morphant embryos. (B) 3A10 antibody staining of motoneuron fibers in embryos injected with htt5MM or httMO. Shown are the uninjected control side (a and c) and the htt5MM (b) or httMO-injected side (d) from individual embryos. Embryos injected with httMO displayed thinner more defasciculated motor neurons. β-Gal RNA was used as a linage tracer. (C) 3A10 antibody staining of trigeminal neuron fibers in embryos injected with httMO in one side. (a) Top view. The arrow denotes the injected side. (b) Side view of the uninjected side. (c) Side view of the httMO-injected side. In the httMO injected side, the trigeminal nerve showed gross morphological abnormalities and lack of innervation of the cement gland. β-Gal RNA was used as a linage tracer.