Click here to close
Hello! We notice that you are using Internet Explorer, which is not supported by Xenbase and may cause the site to display incorrectly.
We suggest using a current version of Chrome,
FireFox, or Safari.
???displayArticle.abstract???
The cranial neural crest (CNC) is a highly motile population of cells that is responsible for forming the face and jaw in all vertebrates and perturbing their migration can lead to craniofacial birth defects. Cell motility requires a dynamic modification of cell-cell and cell-matrix adhesion. In the CNC, cleavage of the cell adhesion molecule cadherin-11 by ADAM13 is essential for cell migration. This cleavage generates a shed extracellular fragment of cadherin-11 (EC1-3) that possesses pro-migratory activity via an unknown mechanism. Cadherin-11 plays an important role in modulating contact inhibition of locomotion (CIL) in the CNC to regulate directional cell migration. Here, we show that while the integral cadherin-11 requires the homophilic binding site to promote CNC migration in vivo, the EC1-3 fragment does not. In addition, we show that increased ADAM13 activity or expression of the EC1-3 fragment increases CNC invasiveness in vitro and blocks the repulsive CIL response in colliding cells. This activity requires the presence of an intact homophilic binding site on the EC1-3 suggesting that the cleavage fragment may function as a competitive inhibitor of cadherin-11 adhesion in CIL but not to promote cell migration in vivo.
Fig. 1. Cleavage of cadherin-11 is essential for CNC migration in vivo. (A) Western blot from showing cleavage of C11 by ADAM13 but not by the inactive ADAM13-E/A containing a mutation in the active site. Glycoproteins were purified from transfected Cos-7 cells with ConA-agarose beads and detected using the antibody to the cadherin-11 cytoplasmic domain 1B4. Cleavage is observed by the presence of a shorter membrane-bound C11 fragment at 65 kDa (arrowhead). This cleavage fragment is absent when C11-egf is co-transfected with ADAM13. ADAM13 was detected using the antibody to the ADAM13 cytoplasmic domain 6615 F. The 120 kDa Pro-form and the 100 kDa mature form are shown. BâD) Targeted injection assays testing non-cleavable C11-egf in CNC migration in vivo. Histograms represent the percentage of embryos with no CNC migration, normalized to injection of RFP alone, for the overexpression of C11 or C11-egf with A13 or A13-egf (B) or the replacement of endogenous C11 with wildtype or non-cleavable C11-egf (C). Representative images of embryos in (C) are shown in (D) with arrowheads pointing to RFP-labeled cells that successfully migrated into the branchial and hyoid arches. n=number of embryos scored from three or more independent experiments. Error bars represent standard deviation to the mean. Studentâs t-test was performed to determine statistical significance. *p<0.05, ***p<0.005. Scale bar, 500 µm.
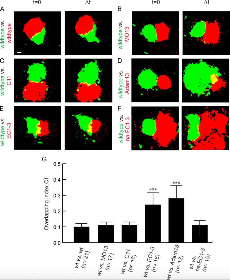
Fig. 2. Increase of ADAM13 expression leads to higher CNC invasiveness in vitro. Confrontation assay. Left column: Confronted explants at time point t=0. Right column: Confronted CNC explants at time point of highest invasion Ît. Confrontations of wildtype explants with (A) wildtype CNC explants, (B) explants of ADAM13-depleted CNC (MO13) or (C) CNC explants overexpressing C11 show only small overlapping explant borders with low invasiveness. In contrast, yellow overlapping area increases significantly in confrontations with CNC cells overexpressing (D) ADAM13 or (E) cleavage product EC1-3. (F) Overexpression of the non-adhesive extracellular fragment na-EC1-3 in CNC explants leads to small overlap when confronted with wild-type explants. Average Overlapping Index (OI) is given in (G) with n=number of confrontations. wt: wildtype. Error bar shows standard error. (***) Significance to wildtype vs. wildtype with p<0.005 after Studentâs t-test. Scale bar, 50 µm.
Fig. 3. Increase of ADAM13 expression blocks the repulsive response in colliding single CNC cells in vitro. Collision assay. First three columns: Single CNC cells before (t-Ît), during (t) and after (t+Ît) mutual contact. Yellow and white vectors give change of cell location. Fourth column: Relative velocity vectors with initial velocity vector (red, n=10 collisions). Mutual collisions of (A) wildtype CNC cells, (B) ADAM13-depleted CNC cells (MO13) and (C) CNC cells overexpressing C11 lead to repulsive response of the cells and CIL. In contrast, CNC cells overexpressing (D) ADAM13 or (E) the cleavage product EC1-3 show no change of direction. (F) Repulsive response and CIL are observed in collisions in single CNC cells overexpressing the non-adhesive fragment na-EC1-3. Scale bar, 50 µm. (G) Average velocity of single cells in the various conditions. Overexpression of cadherin-11 and expression of EC1-3 or na-EC1-3 significantly reduce the cell velocity.
Fig. 4. Cadherin-11 extracellular repeats 1 and 2 are sufficient to stimulate CNC migration in vivo. (A) Histogram representing the percentage of embryos with no migration due to the overexpression of C11, normalized to RFP. Rescue of migration requires co-expression of the artificial C11 cleavage fragment containing at least extracellular repeats 1 and 2 (EC1-2), while EC1 alone is not sufficient. (B) Representative images of embryos in (A) are shown with arrowheads pointing to RFP-labeled cells that successfully migrated into the branchial and hyoid arches. n=number of embryos scored from three independent experiments. Error bars are standard deviation to the mean. A Student's t-test was performed for significance to C11 overexpression. *<0.05, ***<0.005. Scale bar, 500 µm.
Fig. 5. EC1-3 does not promote migration in vivo through the homophilic site. (AâD) Targeted injection assays to measure CNC migration with histograms showing the percentage of embryos with inhibited migration normalized to RFP (A, C) and representative images of each condition with arrowheads pointing to RFP-positive cells within the branchial and hyoid arches (B, D). na-EC1-3 rescues the overexpression of C11 or C11-egf as well as EC1-3 (A, B), and also rescues migration when expressed along with MO11 and C11-egf (C, D). Full-length na-C11 cannot rescue migration when expressed with MO11, and cannot be rescued by wildtype EC1-3 in the MO11 background (C, D). n=number of embryos scored from at least three independent experiments. Error bars are standard deviation to the mean and a Studentâs t-test was performed to determine statistical significance. **<0.01, ***<0.005. Scale bar, 500 µm.
Abbruzzese,
The Wnt receptor Frizzled-4 modulates ADAM13 metalloprotease activity.
2015,
Pubmed
,
Xenbase Abbruzzese,
GSK3 and Polo-like kinase regulate ADAM13 function during cranial neural crest cell migration.
2014,
Pubmed
,
Xenbase Abercrombie,
Contact inhibition in tissue culture.
1970,
Pubmed
,
Xenbase Alfandari,
Xenopus ADAM 13 is a metalloprotease required for cranial neural crest-cell migration.
2001,
Pubmed
,
Xenbase Alfandari,
Mechanism of Xenopus cranial neural crest cell migration.
2010,
Pubmed
,
Xenbase Alfandari,
Integrin alpha5beta1 supports the migration of Xenopus cranial neural crest on fibronectin.
2003,
Pubmed
,
Xenbase Alfandari,
ADAM 13: a novel ADAM expressed in somitic mesoderm and neural crest cells during Xenopus laevis development.
1997,
Pubmed
,
Xenbase Becker,
Cadherin-11 mediates contact inhibition of locomotion during Xenopus neural crest cell migration.
2013,
Pubmed
,
Xenbase Becker,
Giving the right tug for migration: cadherins in tissue movements.
2012,
Pubmed Boggon,
C-cadherin ectodomain structure and implications for cell adhesion mechanisms.
2002,
Pubmed
,
Xenbase Borchers,
Xenopus cadherin-11 restrains cranial neural crest migration and influences neural crest specification.
2001,
Pubmed
,
Xenbase Brouxhon,
Soluble E-cadherin: a critical oncogene modulating receptor tyrosine kinases, MAPK and PI3K/Akt/mTOR signaling.
2014,
Pubmed Carmona-Fontaine,
Contact inhibition of locomotion in vivo controls neural crest directional migration.
2008,
Pubmed
,
Xenbase Cousin,
Translocation of the cytoplasmic domain of ADAM13 to the nucleus is essential for Calpain8-a expression and cranial neural crest cell migration.
2011,
Pubmed
,
Xenbase Cousin,
ADAM13 function is required in the 3 dimensional context of the embryo during cranial neural crest cell migration in Xenopus laevis.
2012,
Pubmed
,
Xenbase Getsios,
Cadherin-11 modulates the terminal differentiation and fusion of human trophoblastic cells in vitro.
2003,
Pubmed Huang,
Cadherin-11 increases migration and invasion of prostate cancer cells and enhances their interaction with osteoblasts.
2010,
Pubmed Kashef,
Cadherin-11 regulates protrusive activity in Xenopus cranial neural crest cells upstream of Trio and the small GTPases.
2009,
Pubmed
,
Xenbase Koehler,
Loss of Xenopus cadherin-11 leads to increased Wnt/β-catenin signaling and up-regulation of target genes c-myc and cyclin D1 in neural crest.
2013,
Pubmed
,
Xenbase Kohutek,
ADAM-10-mediated N-cadherin cleavage is protein kinase C-alpha dependent and promotes glioblastoma cell migration.
2009,
Pubmed LaBonne,
Molecular mechanisms of neural crest formation.
1999,
Pubmed
,
Xenbase McCusker,
Extracellular cleavage of cadherin-11 by ADAM metalloproteases is essential for Xenopus cranial neural crest cell migration.
2009,
Pubmed
,
Xenbase Najy,
The ectodomain shedding of E-cadherin by ADAM15 supports ErbB receptor activation.
2008,
Pubmed Patel,
Type II cadherin ectodomain structures: implications for classical cadherin specificity.
2006,
Pubmed
,
Xenbase Peng,
AP-1 Transcription Factors c-FOS and c-JUN Mediate GnRH-Induced Cadherin-11 Expression and Trophoblast Cell Invasion.
2015,
Pubmed Reiss,
ADAM10 cleavage of N-cadherin and regulation of cell-cell adhesion and beta-catenin nuclear signalling.
2005,
Pubmed Sadaghiani,
Neural crest development in the Xenopus laevis embryo, studied by interspecific transplantation and scanning electron microscopy.
1987,
Pubmed
,
Xenbase Tamura,
Structure-function analysis of cell adhesion by neural (N-) cadherin.
1998,
Pubmed Theveneau,
Collective chemotaxis requires contact-dependent cell polarity.
2010,
Pubmed
,
Xenbase