XB-ART-51013
J Cell Sci
2015 Sep 01;12817:3304-16. doi: 10.1242/jcs.173153.
Show Gene links
Show Anatomy links
Dictyostelium Nramp1, which is structurally and functionally similar to mammalian DMT1 transporter, mediates phagosomal iron efflux.
Buracco S, Peracino B, Cinquetti R, Signoretto E, Vollero A, Imperiali F, Castagna M, Bossi E, Bozzaro S.
???displayArticle.abstract???
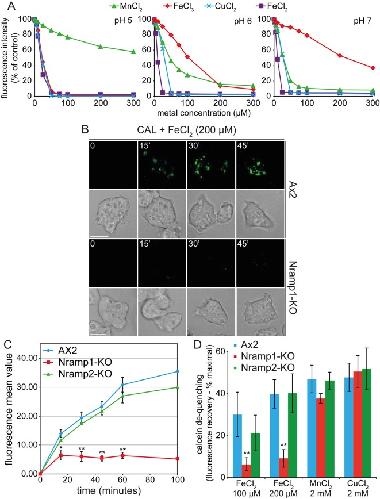
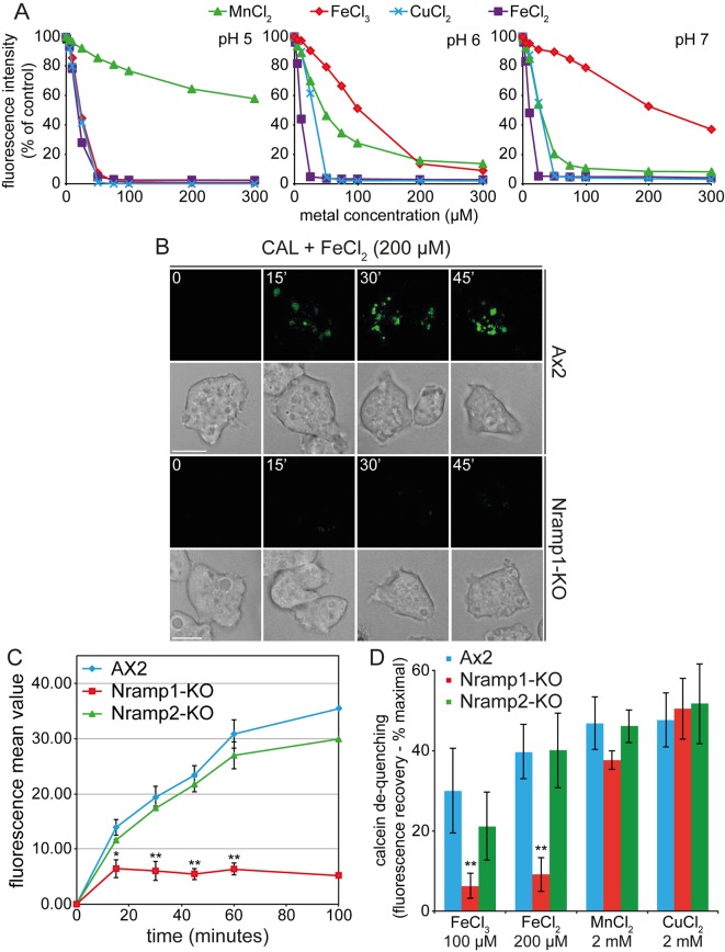
The Nramp (Slc11) protein family is widespread in bacteria and eukaryotes, and mediates transport of divalent metals across cellular membranes. The social amoeba Dictyostelium discoideum has two Nramp proteins. Nramp1, like its mammalian ortholog (SLC11A1), is recruited to phagosomal and macropinosomal membranes, and confers resistance to pathogenic bacteria. Nramp2 is located exclusively in the contractile vacuole membrane and controls, synergistically with Nramp1, iron homeostasis. It has long been debated whether mammalian Nramp1 mediates iron import or export from phagosomes. By selectively loading the iron-chelating fluorochrome calcein in macropinosomes, we show that Dictyostelium Nramp1 mediates iron efflux from macropinosomes in vivo. To gain insight in ion selectivity and the transport mechanism, the proteins were expressed in Xenopus oocytes. Using a novel assay with calcein, and electrophysiological and radiochemical assays, we show that Nramp1, similar to rat DMT1 (also known as SLC11A2), transports Fe(2+) and manganese, not Fe(3+) or copper. Metal ion transport is electrogenic and proton dependent. By contrast, Nramp2 transports only Fe(2+) in a non-electrogenic and proton-independent way. These differences reflect evolutionary divergence of the prototypical Nramp2 protein sequence compared to the archetypical Nramp1 and DMT1 proteins.
???displayArticle.pubmedLink??? 26208637
???displayArticle.pmcLink??? PMC4582194
???displayArticle.link??? J Cell Sci
Species referenced: Xenopus
Genes referenced: gopc slc11a1 slc11a2 tbx2 tsc1 tyro3
???attribute.lit??? ???displayArticles.show???
References [+] :
Bardou-Jacquet,
A novel N491S mutation in the human SLC11A2 gene impairs protein trafficking and in association with the G212V mutation leads to microcytic anemia and liver iron overload.
2011, Pubmed
Bardou-Jacquet, A novel N491S mutation in the human SLC11A2 gene impairs protein trafficking and in association with the G212V mutation leads to microcytic anemia and liver iron overload. 2011, Pubmed
Basu, DictyBase 2013: integrating multiple Dictyostelid species. 2013, Pubmed
Beaumont, Two new human DMT1 gene mutations in a patient with microcytic anemia, low ferritinemia, and liver iron overload. 2006, Pubmed
Blackwell, Divalent cation transport and susceptibility to infectious and autoimmune disease: continuation of the Ity/Lsh/Bcg/Nramp1/Slc11a1 gene story. 2003, Pubmed
Bossi, Exogenous protein expression in Xenopus oocytes: basic procedures. 2007, Pubmed , Xenbase
Bozzaro, Iron metabolism and resistance to infection by invasive bacteria in the social amoeba Dictyostelium discoideum. 2013, Pubmed
Bozzaro, Adhesion of Dictyostelium discoideum cells to carbohydrates immobilized in polyacrylamide gels. I. Evidence for three sugar-specific cell surface receptors. 1983, Pubmed
Bozzaro, The model organism Dictyostelium discoideum. 2013, Pubmed
Bozzaro, Phagocytosis and host-pathogen interactions in Dictyostelium with a look at macrophages. 2008, Pubmed
Bröer, Xenopus laevis Oocytes. 2010, Pubmed , Xenbase
Bussolino, Dictyostelium cells produce platelet-activating factor in response to cAMP. 1991, Pubmed
Cailliatte, High-affinity manganese uptake by the metal transporter NRAMP1 is essential for Arabidopsis growth in low manganese conditions. 2010, Pubmed
Cellier, Nutritional immunity: homology modeling of Nramp metal import. 2012, Pubmed
Cellier, Nramp1 phagocyte intracellular metal withdrawal defense. 2007, Pubmed
Chen, Yeast SMF1 mediates H(+)-coupled iron uptake with concomitant uncoupled cation currents. 1999, Pubmed , Xenbase
Cohen, The first external loop of the metal ion transporter DCT1 is involved in metal ion binding and specificity. 2003, Pubmed , Xenbase
Cohen, The family of SMF metal ion transporters in yeast cells. 2000, Pubmed
Courville, Recent progress in structure-function analyses of Nramp proton-dependent metal-ion transporters. 2006, Pubmed , Xenbase
Czachorowski, Transmembrane topology of the mammalian Slc11a2 iron transporter. 2009, Pubmed
Ehrnstorfer, Crystal structure of a SLC11 (NRAMP) transporter reveals the basis for transition-metal ion transport. 2014, Pubmed
Espósito, A review of fluorescence methods for assessing labile iron in cells and biological fluids. 2002, Pubmed
Fischer, A brilliant monomeric red fluorescent protein to visualize cytoskeleton dynamics in Dictyostelium. 2004, Pubmed
Fleming, Microcytic anaemia mice have a mutation in Nramp2, a candidate iron transporter gene. 1997, Pubmed
Folwell, Immunolocalisation of the D. melanogaster Nramp homologue Malvolio to gut and Malpighian tubules provides evidence that Malvolio and Nramp2 are orthologous. 2006, Pubmed
Forbes, Divalent-metal transport by NRAMP proteins at the interface of host-pathogen interactions. 2001, Pubmed
Forlani, Mutation K448E in the external loop 5 of rat GABA transporter rGAT1 induces pH sensitivity and alters substrate interactions. 2001, Pubmed , Xenbase
Giovanola, Role of a conserved glycine triplet in the NSS amino acid transporter KAAT1. 2012, Pubmed , Xenbase
Goswami, Natural-resistance-associated macrophage protein 1 is an H+/bivalent cation antiporter. 2001, Pubmed , Xenbase
Gotthardt, Proteomics fingerprinting of phagosome maturation and evidence for the role of a Galpha during uptake. 2006, Pubmed
Gruenheid, The iron transport protein NRAMP2 is an integral membrane glycoprotein that colocalizes with transferrin in recycling endosomes. 1999, Pubmed
Gruenheid, Natural resistance to infection with intracellular pathogens: the Nramp1 protein is recruited to the membrane of the phagosome. 1997, Pubmed
Gunshin, Iron-dependent regulation of the divalent metal ion transporter. 2001, Pubmed
Gunshin, Cloning and characterization of a mammalian proton-coupled metal-ion transporter. 1997, Pubmed , Xenbase
Heuser, Proton pumps populate the contractile vacuoles of Dictyostelium amoebae. 1993, Pubmed
Howitt, Divalent metal transporter 1 (DMT1) regulation by Ndfip1 prevents metal toxicity in human neurons. 2009, Pubmed
Illing, Substrate profile and metal-ion selectivity of human divalent metal-ion transporter-1. 2012, Pubmed , Xenbase
Iolascon, Microcytic anemia and hepatic iron overload in a child with compound heterozygous mutations in DMT1 (SCL11A2). 2006, Pubmed
Johnson, Iron metabolism and the innate immune response to infection. 2012, Pubmed
Kakhlon, The labile iron pool: characterization, measurement, and participation in cellular processes(1). 2002, Pubmed
Lam-Yuk-Tseung, Iron transport by Nramp2/DMT1: pH regulation of transport by 2 histidines in transmembrane domain 6. 2003, Pubmed
Mackenzie, Divalent metal-ion transporter DMT1 mediates both H+ -coupled Fe2+ transport and uncoupled fluxes. 2006, Pubmed , Xenbase
Maniak, Fluid-phase uptake and transit in axenic Dictyostelium cells. 2001, Pubmed
Montalbetti, Mammalian iron transporters: families SLC11 and SLC40. 2013, Pubmed
Nelson, The significance of molecular slips in transport systems. 2002, Pubmed
Nevo, The NRAMP family of metal-ion transporters. 2006, Pubmed
Ohgami, The Steap proteins are metalloreductases. 2006, Pubmed
Orgad, Metal ions suppress the abnormal taste behavior of the Drosophila mutant malvolio. 1998, Pubmed
Peracino, Phosphoinositides differentially regulate bacterial uptake and Nramp1-induced resistance to Legionella infection in Dictyostelium. 2010, Pubmed
Peracino, G protein beta subunit-null mutants are impaired in phagocytosis and chemotaxis due to inappropriate regulation of the actin cytoskeleton. 1998, Pubmed
Peracino, The Nramp (Slc11) proteins regulate development, resistance to pathogenic bacteria and iron homeostasis in Dictyostelium discoideum. 2013, Pubmed
Peracino, Function and mechanism of action of Dictyostelium Nramp1 (Slc11a1) in bacterial infection. 2006, Pubmed
Petrat, The chelatable iron pool in living cells: a methodically defined quantity. 2002, Pubmed
Picard, Nramp 2 (DCT1/DMT1) expressed at the plasma membrane transports iron and other divalent cations into a calcein-accessible cytoplasmic pool. 2000, Pubmed
Plattner, Contractile vacuole complex--its expanding protein inventory. 2013, Pubmed
Popescu, Asymmetric distribution of metals in the Xenopus laevis oocyte: a synchrotron X-ray fluorescence microprobe study. 2007, Pubmed , Xenbase
Portnoy, Saccharomyces cerevisiae expresses three functionally distinct homologues of the nramp family of metal transporters. 2000, Pubmed
Richer, Horizontal gene transfer of "prototype" Nramp in bacteria. 2003, Pubmed
Rose, Natural resistance-associated macrophage protein is a cellular receptor for sindbis virus in both insect and mammalian hosts. 2011, Pubmed
Sacher, Properties of the mammalian and yeast metal-ion transporters DCT1 and Smf1p expressed in Xenopus laevis oocytes. 2001, Pubmed , Xenbase
Socha, Mn-euvering manganese: the role of transporter gene family members in manganese uptake and mobilization in plants. 2014, Pubmed
Soe-Lin, Both Nramp1 and DMT1 are necessary for efficient macrophage iron recycling. 2010, Pubmed
Soragna, Structural domains involved in substrate selectivity in two neutral amino acid transporters. 2004, Pubmed , Xenbase
Supek, A yeast manganese transporter related to the macrophage protein involved in conferring resistance to mycobacteria. 1996, Pubmed
Techau, Evolution of differences in transport function in Slc11a family members. 2007, Pubmed , Xenbase
Urrutia, Inflammation alters the expression of DMT1, FPN1 and hepcidin, and it causes iron accumulation in central nervous system cells. 2013, Pubmed
Watts, Growth of myxameobae of the cellular slime mould Dictyostelium discoideum in axenic culture. 1970, Pubmed
Wu, NRAMP1, VDR, HLA-DRB1, and HLA-DQB1 gene polymorphisms in susceptibility to tuberculosis among the Chinese Kazakh population: a case-control study. 2013, Pubmed
