XB-ART-51012
Protoplasma
2016 May 01;2533:943-956. doi: 10.1007/s00709-015-0861-y.
Show Gene links
Show Anatomy links
Xenopus LAP2β protein knockdown affects location of lamin B and nucleoporins and has effect on assembly of cell nucleus and cell viability.
Dubińska-Magiera M, Chmielewska M, Kozioł K, Machowska M, Hutchison CJ, Goldberg MW, Rzepecki R.
???displayArticle.abstract???
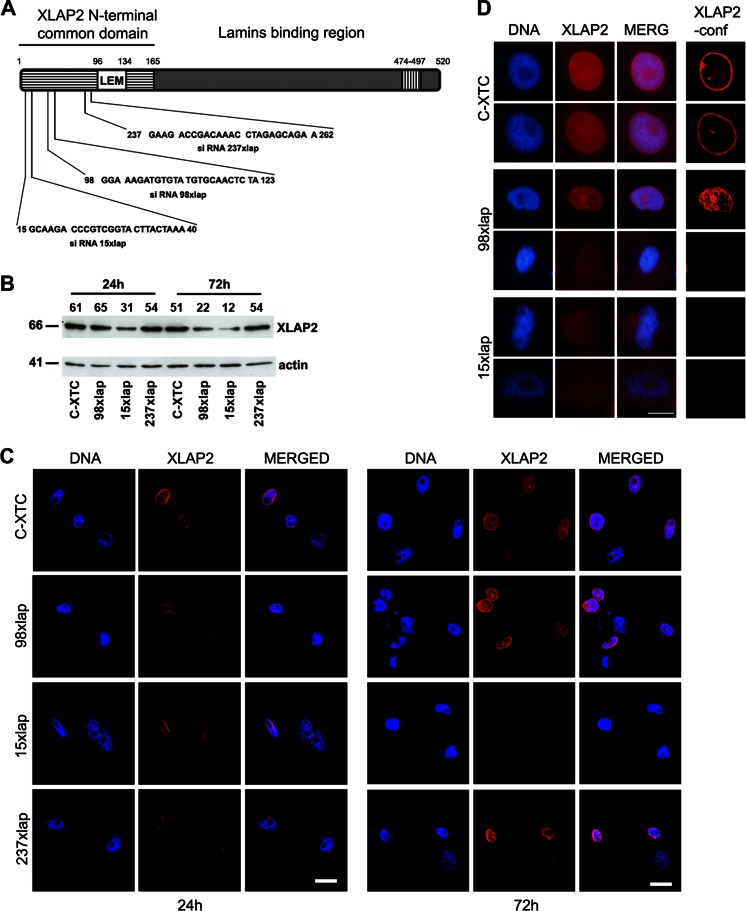
Xenopus LAP2β protein is the single isoform expressed in XTC cells. The protein localizes on heterochromatin clusters both at the nuclear envelope and inside a cell nucleus. The majority of XLAP2β fraction neither colocalizes with TPX2 protein during interphase nor can be immunoprecipitated with XLAP2β antibody. Knockdown of the XLAP2β protein expression in XTC cells by synthetic siRNA and plasmid encoded siRNA resulted in nuclear abnormalities including changes in shape of nuclei, abnormal chromatin structure, loss of nuclear envelope, mislocalization of integral membrane proteins of INM such as lamin B2, mislocalization of nucleoporins, and cell death. Based on timing of cell death, we suggest mechanism associated with nucleus reassembly or with entry into mitosis. This confirms that Xenopus LAP2 protein is essential for the maintenance of cell nucleus integrity and the process of its reassembly after mitosis.
???displayArticle.pubmedLink??? 26209045
???displayArticle.pmcLink??? PMC4819936
???displayArticle.link??? Protoplasma
Species referenced: Xenopus laevis
Genes referenced: hsp90aa1 tmpo tpx2
???attribute.lit??? ???displayArticles.show???
References [+] :
Berk,
The nuclear envelope LEM-domain protein emerin.
2013, Pubmed
Berk, The nuclear envelope LEM-domain protein emerin. 2013, Pubmed
Cai, Solution structure of the constant region of nuclear envelope protein LAP2 reveals two LEM-domain structures: one binds BAF and the other binds DNA. 2001, Pubmed
Chmielewska, Embryonic and adult isoforms of XLAP2 form microdomains associated with chromatin and the nuclear envelope. 2011, Pubmed , Xenbase
Dechat, LAP2alpha and BAF transiently localize to telomeres and specific regions on chromatin during nuclear assembly. 2004, Pubmed
Dorner, Nucleoplasmic lamins and their interaction partners, LAP2alpha, Rb, and BAF, in transcriptional regulation. 2007, Pubmed
Dubinska-Magiera, Muscle development, regeneration and laminopathies: how lamins or lamina-associated proteins can contribute to muscle development, regeneration and disease. 2013, Pubmed
Ellenberg, Nuclear membrane dynamics and reassembly in living cells: targeting of an inner nuclear membrane protein in interphase and mitosis. 1997, Pubmed
Furukawa, Barrier-to-autointegration factor plays crucial roles in cell cycle progression and nuclear organization in Drosophila. 2003, Pubmed
Furukawa, LAP2 binding protein 1 (L2BP1/BAF) is a candidate mediator of LAP2-chromatin interaction. 1999, Pubmed
Gant, Roles of LAP2 proteins in nuclear assembly and DNA replication: truncated LAP2beta proteins alter lamina assembly, envelope formation, nuclear size, and DNA replication efficiency in Xenopus laevis extracts. 1999, Pubmed , Xenbase
Harris, Three distinct human thymopoietins are derived from alternatively spliced mRNAs. 1994, Pubmed
Lang, Lamina-associated polypeptide 2beta (LAP2beta) is contained in a protein complex together with A- and B-type lamins. 2003, Pubmed , Xenbase
Lang, Molecular characterization and developmentally regulated expression of Xenopus lamina-associated polypeptide 2 (XLAP2). 1999, Pubmed , Xenbase
Lee, All in the family: evidence for four new LEM-domain proteins Lem2 (NET-25), Lem3, Lem4 and Lem5 in the human genome. 2004, Pubmed , Xenbase
Lu, Requirement for lamin B receptor and its regulation by importin {beta} and phosphorylation in nuclear envelope assembly during mitotic exit. 2010, Pubmed , Xenbase
Margalit, Breaking and making of the nuclear envelope. 2005, Pubmed
Markiewicz, Lamin A/C binding protein LAP2alpha is required for nuclear anchorage of retinoblastoma protein. 2002, Pubmed
Martins, HA95 and LAP2 beta mediate a novel chromatin-nuclear envelope interaction implicated in initiation of DNA replication. 2003, Pubmed
Moir, Disruption of nuclear lamin organization blocks the elongation phase of DNA replication. 2000, Pubmed , Xenbase
Nili, Nuclear membrane protein LAP2beta mediates transcriptional repression alone and together with its binding partner GCL (germ-cell-less). 2001, Pubmed
O'Brien, TPX2 is required for postmitotic nuclear assembly in cell-free Xenopus laevis egg extracts. 2006, Pubmed , Xenbase
Pekovic, Nucleoplasmic LAP2alpha-lamin A complexes are required to maintain a proliferative state in human fibroblasts. 2007, Pubmed
Pudney, Establishment of a cell line (XTC-2) from the South African clawed toad, Xenopus laevis. 1973, Pubmed , Xenbase
Rzepecki, In vivo association of lamins with nucleic acids in Drosophila melanogaster. 1998, Pubmed
Salpingidou, NEP-A and NEP-B both contribute to nuclear pore formation in Xenopus eggs and oocytes. 2008, Pubmed , Xenbase
Schild-Prüfert, Structural and functional characterization of the zebrafish lamin B receptor. 2006, Pubmed
Schirmer, Proteins that associate with lamins: many faces, many functions. 2007, Pubmed
Schneider, NIH Image to ImageJ: 25 years of image analysis. 2012, Pubmed
Shaklai, LAP2zeta binds BAF and suppresses LAP2beta-mediated transcriptional repression. 2008, Pubmed
Shumaker, LAP2 binds to BAF.DNA complexes: requirement for the LEM domain and modulation by variable regions. 2001, Pubmed , Xenbase
Smythe, Incorporation of the nuclear pore basket protein nup153 into nuclear pore structures is dependent upon lamina assembly: evidence from cell-free extracts of Xenopus eggs. 2000, Pubmed , Xenbase
Solovei, LBR and lamin A/C sequentially tether peripheral heterochromatin and inversely regulate differentiation. 2013, Pubmed
Somech, The nuclear-envelope protein and transcriptional repressor LAP2beta interacts with HDAC3 at the nuclear periphery, and induces histone H4 deacetylation. 2005, Pubmed
Spann, Alteration of nuclear lamin organization inhibits RNA polymerase II-dependent transcription. 2002, Pubmed , Xenbase
Stewart, Anaphase-promoting complex/cyclosome controls the stability of TPX2 during mitotic exit. 2005, Pubmed
Sullivan, Loss of A-type lamin expression compromises nuclear envelope integrity leading to muscular dystrophy. 1999, Pubmed
Tsai, A mitotic lamin B matrix induced by RanGTP required for spindle assembly. 2006, Pubmed , Xenbase
Wagner, LEM-Domain proteins: new insights into lamin-interacting proteins. 2007, Pubmed
Yang, Lamin-binding fragment of LAP2 inhibits increase in nuclear volume during the cell cycle and progression into S phase. 1997, Pubmed
Zaremba-Czogalla, Identification of new in vivo phosphosites on lamin Dm - the evidence of heterogeneity of phosphorylation sites in different Drosophila tissues. 2011, Pubmed
Zaremba-Czogalla, Laminopathies: the molecular background of the disease and the prospects for its treatment. 2011, Pubmed
