Click here to close Hello! We notice that you are using Internet Explorer, which is not supported by Xenbase and may cause the site to display incorrectly. We suggest using a current version of Chrome, FireFox, or Safari.
XB-ART-51007
Dev Cell 2015 Aug 10;343:364-72. doi: 10.1016/j.devcel.2015.06.002.
Show Gene links Show Anatomy links

RAD18 Is a Maternal Limiting Factor Silencing the UV-Dependent DNA Damage Checkpoint in Xenopus Embryos.

Kermi C, Prieto S, van der Laan S, Tsanov N, Recolin B, Uro-Coste E, Delisle MB, Maiorano D.


???displayArticle.abstract???
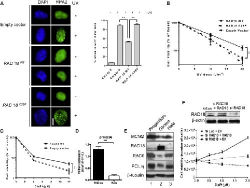
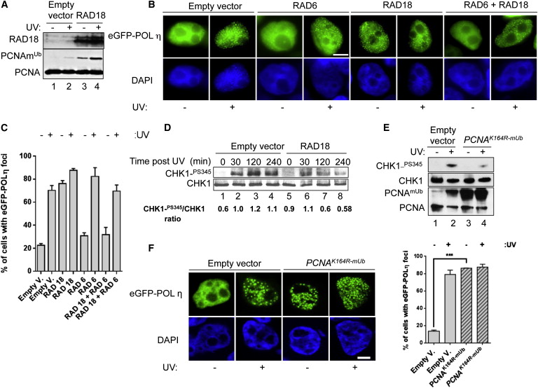
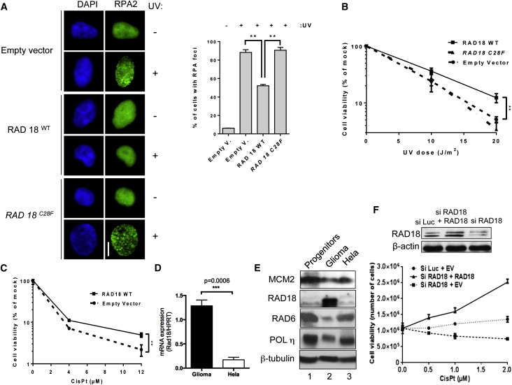
In early embryos, the DNA damage checkpoint is silent until the midblastula transition (MBT) because of maternal limiting factors of unknown identity. Here we identify the RAD18 ubiquitin ligase as one such factor in Xenopus. We show, in vitro and in vivo, that inactivation of RAD18 function leads to DNA damage-dependent checkpoint activation, monitored by CHK1 phosphorylation. Moreover, we show that the abundance of both RAD18 and PCNA monoubiquitylated (mUb) are developmentally regulated. Increased DNA abundance limits the availability of RAD18 close to the MBT, thereby reducing PCNA(mUb) and inducing checkpoint derepression. Furthermore, we show that this embryonic-like regulation can be reactivated in somatic mammalian cells by ectopic RAD18 expression, therefore conferring resistance to DNA damage. Finally, we find high RAD18 expression in cancer stem cells highly resistant to DNA damage. Together, these data propose RAD18 as a critical embryonic checkpoint-inhibiting factor and suggest that RAD18 deregulation may have unexpected oncogenic potential.

???displayArticle.pubmedLink??? 26212134
???displayArticle.link??? Dev Cell


Species referenced: Xenopus laevis
Genes referenced: chek1 diaph1 pcna rad18 rpa1 rpa2

Phenotypes: Xla Wt + rad18{C28F} + UV(fig.2.f)

???attribute.lit??? ???displayArticles.show???