XB-ART-51003
Dev Growth Differ
2016 Jan 01;581:106-15. doi: 10.1111/dgd.12231.
Show Gene links
Show Anatomy links
Regulation of growth rate and developmental timing by Xenopus thyroid hormone receptor α.
Wen L, Shi YB.
???displayArticle.abstract???
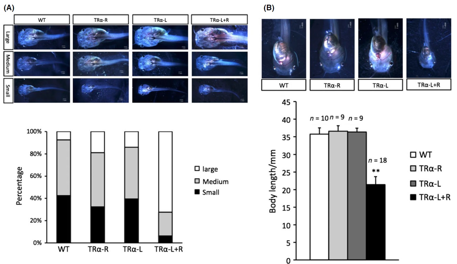
Thyroid hormone (TH) is critical for vertebrate postembryonic development, a period around birth in mammals when plasma TH levels are high. Interestingly, TH receptors (TRs), especially TRα, are expressed prior to the synthesis and secretion of zygotic TH, suggesting the existence of unliganded TR during development. However, the role of unliganded TR during mammalian development has been difficult to study, in part due to the relatively weak phenotype of TR knockout mice. Amphibian metamorphosis resembles postembryonic development in mammals and is controlled by TH via TRs. Like in mammals, TRα gene is highly activated and is the major TR expressed prior to the synthesis of endogenous TH. By using TALEN (transcriptional activator like effector nucleases)-mediated gene editing approach, we and others have now shown that unliganded TRα has two independent functions during Xenopus premetamorphosis, i.e. inhibiting growth rate and slowing development. Furthermore, molecular and transgenic studies have shown that unliganded TRα accomplishes these via the recruitment of histone deacetylase (HDAC)-containing corepressor complexes to repress the expression of TH-inducible genes.
???displayArticle.pubmedLink??? 26219216
???displayArticle.pmcLink??? PMC6296368
???displayArticle.link??? Dev Growth Differ
???displayArticle.grants??? [+]
Intramural NIH HHS, ZIA HD001901-22 Intramural NIH HHS, ZIA HD001901-23 Intramural NIH HHS
Species referenced: Xenopus tropicalis Xenopus laevis
Genes referenced: kidins220 klf9 rxra tbx2 thra tra
???attribute.lit??? ???displayArticles.show???
References [+] :
Astapova,
The nuclear corepressor, NCoR, regulates thyroid hormone action in vivo.
2008, Pubmed
Astapova, The nuclear corepressor, NCoR, regulates thyroid hormone action in vivo. 2008, Pubmed
Blitz, Biallelic genome modification in F(0) Xenopus tropicalis embryos using the CRISPR/Cas system. 2013, Pubmed , Xenbase
Brucker-Davis, Prevalence and mechanisms of hearing loss in patients with resistance to thyroid hormone. 1996, Pubmed
Buchholz, A dominant-negative thyroid hormone receptor blocks amphibian metamorphosis by retaining corepressors at target genes. 2003, Pubmed , Xenbase
Buchholz, Molecular and developmental analyses of thyroid hormone receptor function in Xenopus laevis, the African clawed frog. 2006, Pubmed , Xenbase
Buchholz, Gene-specific changes in promoter occupancy by thyroid hormone receptor during frog metamorphosis. Implications for developmental gene regulation. 2005, Pubmed , Xenbase
Buchholz, Transgenic analysis reveals that thyroid hormone receptor is sufficient to mediate the thyroid hormone signal in frog metamorphosis. 2004, Pubmed , Xenbase
Burke, Co-repressors 2000. 2000, Pubmed
Chen, Regulation of transcription by a protein methyltransferase. 1999, Pubmed
Chen, Nuclear receptor coactivator ACTR is a novel histone acetyltransferase and forms a multimeric activation complex with P/CAF and CBP/p300. 1997, Pubmed
Choi, Unliganded thyroid hormone receptor α regulates developmental timing via gene repression in Xenopus tropicalis. 2015, Pubmed , Xenbase
Das, Multiple thyroid hormone-induced muscle growth and death programs during metamorphosis in Xenopus laevis. 2002, Pubmed , Xenbase
Davis, Nongenomic actions of thyroid hormone. 1996, Pubmed
Demarest, Mutual synergistic folding in recruitment of CBP/p300 by p160 nuclear receptor coactivators. 2002, Pubmed
Evans, The steroid and thyroid hormone receptor superfamily. 1988, Pubmed
Forrest, Thyroid hormone receptor beta is essential for development of auditory function. 1996, Pubmed
Franklyn, Thyroid disease: effects on cardiovascular function. 1996, Pubmed
Freake, Thermogenesis and thyroid function. 1995, Pubmed
Glass, The coregulator exchange in transcriptional functions of nuclear receptors. 2000, Pubmed
Griffith, Knock-in mouse model for resistance to thyroid hormone (RTH): an RTH mutation in the thyroid hormone receptor beta gene disrupts cochlear morphogenesis. 2002, Pubmed
Guenther, A core SMRT corepressor complex containing HDAC3 and TBL1, a WD40-repeat protein linked to deafness. 2000, Pubmed
Guo, Efficient RNA/Cas9-mediated genome editing in Xenopus tropicalis. 2014, Pubmed , Xenbase
Hasebe, Epithelial-connective tissue interactions induced by thyroid hormone receptor are essential for adult stem cell development in the Xenopus laevis intestine. 2011, Pubmed , Xenbase
Hasebe, Thyroid hormone-induced cell-cell interactions are required for the development of adult intestinal stem cells. 2013, Pubmed , Xenbase
Heimeier, Participation of Brahma-related gene 1 (BRG1)-associated factor 57 and BRG1-containing chromatin remodeling complexes in thyroid hormone-dependent gene activation during vertebrate development. 2008, Pubmed , Xenbase
Howdeshell, A model of the development of the brain as a construct of the thyroid system. 2002, Pubmed
Hsia, Chromatin disruption and histone acetylation in regulation of the human immunodeficiency virus type 1 long terminal repeat by thyroid hormone receptor. 2002, Pubmed , Xenbase
Hsia, Involvement of chromatin and histone acetylation in the regulation of HIV-LTR by thyroid hormone receptor. 2001, Pubmed , Xenbase
Huang, A role for cofactor-cofactor and cofactor-histone interactions in targeting p300, SWI/SNF and Mediator for transcription. 2003, Pubmed , Xenbase
Ishizuka, The N-CoR/histone deacetylase 3 complex is required for repression by thyroid hormone receptor. 2003, Pubmed
Ishizuya-Oka, Evolutionary insights into postembryonic development of adult intestinal stem cells. 2011, Pubmed
Ito, The TRAP/SMCC/Mediator complex and thyroid hormone receptor function. 2001, Pubmed
Jones, The thyroid hormone receptor beta gene: structure and functions in the brain and sensory systems. 2003, Pubmed
Jones, Multiple N-CoR complexes contain distinct histone deacetylases. 2001, Pubmed , Xenbase
Jones, N-CoR-HDAC corepressor complexes: roles in transcriptional regulation by nuclear hormone receptors. 2003, Pubmed , Xenbase
Kanamori, The regulation of thyroid hormone receptor beta genes by thyroid hormone in Xenopus laevis. 1992, Pubmed , Xenbase
Koh, Synergistic enhancement of nuclear receptor function by p160 coactivators and two coactivators with protein methyltransferase activities. 2001, Pubmed
Lazar, Thyroid hormone receptors: multiple forms, multiple possibilities. 1993, Pubmed
Lei, Generation of gene disruptions by transcription activator-like effector nucleases (TALENs) in Xenopus tropicalis embryos. 2013, Pubmed , Xenbase
Lei, Efficient targeted gene disruption in Xenopus embryos using engineered transcription activator-like effector nucleases (TALENs). 2012, Pubmed , Xenbase
Li, Both corepressor proteins SMRT and N-CoR exist in large protein complexes containing HDAC3. 2000, Pubmed , Xenbase
Li, p300 requires its histone acetyltransferase activity and SRC-1 interaction domain to facilitate thyroid hormone receptor activation in chromatin. 2000, Pubmed , Xenbase
Mai, Thyroid hormone receptor alpha is a molecular switch of cardiac function between fetal and postnatal life. 2004, Pubmed
Matsuda, Contrasting effects of two alternative splicing forms of coactivator-associated arginine methyltransferase 1 on thyroid hormone receptor-mediated transcription in Xenopus laevis. 2007, Pubmed , Xenbase
Matsuda, An essential and evolutionarily conserved role of protein arginine methyltransferase 1 for adult intestinal stem cells during postembryonic development. 2010, Pubmed , Xenbase
Matsuda, Novel functions of protein arginine methyltransferase 1 in thyroid hormone receptor-mediated transcription and in the regulation of metamorphic rate in Xenopus laevis. 2009, Pubmed , Xenbase
Matsuura, Histone H3K79 methyltransferase Dot1L is directly activated by thyroid hormone receptor during Xenopus metamorphosis. 2012, Pubmed , Xenbase
McKenna, Nuclear receptors, coregulators, ligands, and selective receptor modulators: making sense of the patchwork quilt. 2001, Pubmed
Nakajima, Dual mechanisms governing muscle cell death in tadpole tail during amphibian metamorphosis. 2003, Pubmed , Xenbase
Nakayama, Simple and efficient CRISPR/Cas9-mediated targeted mutagenesis in Xenopus tropicalis. 2013, Pubmed , Xenbase
Ng, A protective role for type 3 deiodinase, a thyroid hormone-inactivating enzyme, in cochlear development and auditory function. 2009, Pubmed
Ng, A thyroid hormone receptor that is required for the development of green cone photoreceptors. 2001, Pubmed
Okada, Translational regulation by the 5'-UTR of thyroid hormone receptor α mRNA. 2012, Pubmed , Xenbase
Oñate, Sequence and characterization of a coactivator for the steroid hormone receptor superfamily. 1995, Pubmed
Pei, Thyroid hormone receptor repression is linked to type I pneumocyte-associated respiratory distress syndrome. 2011, Pubmed
Puzianowska-Kuznicka, Both thyroid hormone and 9-cis retinoic acid receptors are required to efficiently mediate the effects of thyroid hormone on embryonic development and specific gene regulation in Xenopus laevis. 1997, Pubmed , Xenbase
Rachez, Mediator complexes and transcription. 2001, Pubmed
Refetoff, Familial syndrome combining deaf-mutism, stuppled epiphyses, goiter and abnormally high PBI: possible target organ refractoriness to thyroid hormone. 1967, Pubmed
Sachs, Nuclear receptor corepressor recruitment by unliganded thyroid hormone receptor in gene repression during Xenopus laevis development. 2002, Pubmed , Xenbase
Sachs, Targeted chromatin binding and histone acetylation in vivo by thyroid hormone receptor during amphibian development. 2000, Pubmed , Xenbase
Sachs, Dual functions of thyroid hormone receptors during Xenopus development. 2000, Pubmed , Xenbase
Santos, Labile proteins are necessary for T3 induction of growth hormone mRNA in normal rat pituitary and rat pituitary tumor cells. 1987, Pubmed
Sato, A role of unliganded thyroid hormone receptor in postembryonic development in Xenopus laevis. 2007, Pubmed , Xenbase
Schreiber, Tadpole skin dies autonomously in response to thyroid hormone at metamorphosis. 2003, Pubmed , Xenbase
Schreiber, Diverse developmental programs of Xenopus laevis metamorphosis are inhibited by a dominant negative thyroid hormone receptor. 2001, Pubmed , Xenbase
Sheppard, Analysis of the steroid receptor coactivator 1 (SRC1)-CREB binding protein interaction interface and its importance for the function of SRC1. 2001, Pubmed
Shi, Tadpole competence and tissue-specific temporal regulation of amphibian metamorphosis: roles of thyroid hormone and its receptors. 1996, Pubmed , Xenbase
Shi, Thyroid hormone receptor actions on transcription in amphibia: The roles of histone modification and chromatin disruption. 2012, Pubmed
Silva, Thyroid hormone control of thermogenesis and energy balance. 1995, Pubmed
Sun, Epigenetic regulation of thyroid hormone-induced adult intestinal stem cell development during anuran metamorphosis. 2014, Pubmed , Xenbase
Tata, Gene expression during metamorphosis: an ideal model for post-embryonic development. 1993, Pubmed
Tomita, Recruitment of N-CoR/SMRT-TBLR1 corepressor complex by unliganded thyroid hormone receptor for gene repression during frog development. 2004, Pubmed , Xenbase
Torchia, The transcriptional co-activator p/CIP binds CBP and mediates nuclear-receptor function. 1997, Pubmed
Tsai, Molecular mechanisms of action of steroid/thyroid receptor superfamily members. 1994, Pubmed
Wang, Developmental regulation and function of thyroid hormone receptors and 9-cis retinoic acid receptors during Xenopus tropicalis metamorphosis. 2008, Pubmed , Xenbase
Wang, Targeted gene disruption in Xenopus laevis using CRISPR/Cas9. 2015, Pubmed , Xenbase
Wen, Unliganded thyroid hormone receptor α controls developmental timing in Xenopus tropicalis. 2015, Pubmed , Xenbase
Wen, Histone methyltransferase Dot1L plays a role in postembryonic development in Xenopus tropicalis. 2015, Pubmed , Xenbase
Wong, A role for nucleosome assembly in both silencing and activation of the Xenopus TR beta A gene by the thyroid hormone receptor. 1995, Pubmed , Xenbase
Wong, Coordinated regulation of and transcriptional activation by Xenopus thyroid hormone and retinoid X receptors. 1995, Pubmed , Xenbase
Wong, Distinct requirements for chromatin assembly in transcriptional repression by thyroid hormone receptor and histone deacetylase. 1998, Pubmed , Xenbase
Wong, Determinants of chromatin disruption and transcriptional regulation instigated by the thyroid hormone receptor: hormone-regulated chromatin disruption is not sufficient for transcriptional activation. 1997, Pubmed , Xenbase
Yaoita, A correlation of thyroid hormone receptor gene expression with amphibian metamorphosis. 1990, Pubmed , Xenbase
Yen, Unliganded TRs regulate growth and developmental timing during early embryogenesis: evidence for a dual function mechanism of TR action. 2015, Pubmed , Xenbase
Yen, Physiological and molecular basis of thyroid hormone action. 2001, Pubmed
Yoon, Purification and functional characterization of the human N-CoR complex: the roles of HDAC3, TBL1 and TBLR1. 2003, Pubmed
You, The interaction between nuclear receptor corepressor and histone deacetylase 3 regulates both positive and negative thyroid hormone action in vivo. 2010, Pubmed
Zhang, The mechanism of action of thyroid hormones. 2000, Pubmed
Zhang, The N-CoR-HDAC3 nuclear receptor corepressor complex inhibits the JNK pathway through the integral subunit GPS2. 2002, Pubmed
