|
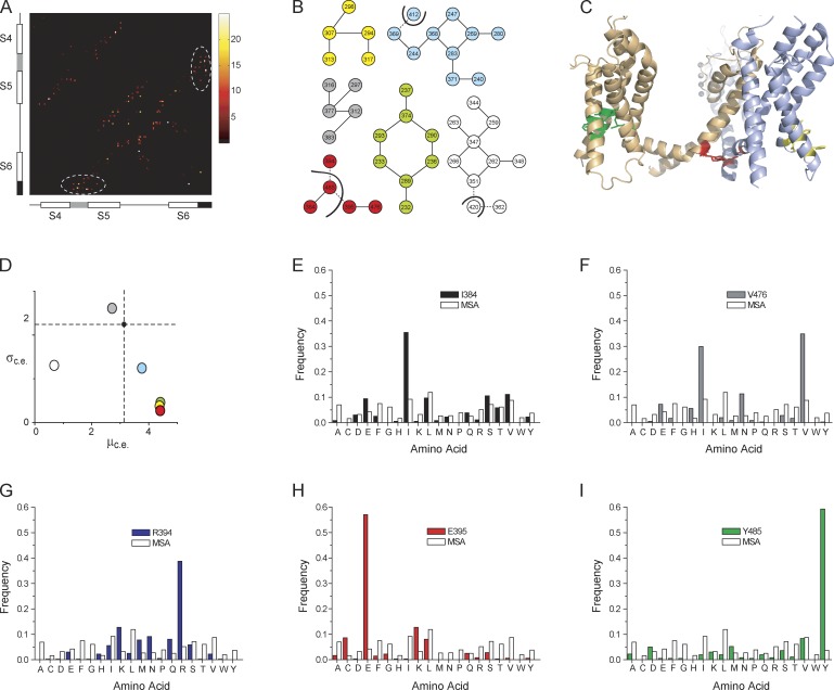
Figure 1. Identification of a conserved cluster of contiguous residues in the KV channel. (A) A heat map showing part of the symmetric version of the adjacency matrix showing the proximity scores between residues within the S4–S6 segments, deduced from the paddle chimera structure (PDB ID 2R9R, chain B). The proximity scores are colored from black to white according to the color legend shown alongside the matrix. The locations of the different helical segments are shown along the axes of the matrix, with the S4–S5 linker helix in gray and the tail end of the S6 helix in black. Within the matrix, the elements that depict the contacts between the S4–S5 linker and the S6 tail are shown within the dotted white ellipses. The heat map of the full sequence is shown in Fig. S1, and the full adjacency matrix is shown in the supplemental worksheet. (B) The full adjacency matrix that transforms the protein structure into a “graph” was clustered to find groups of residues with high interresidue contact density, which identifies six clusters. In each cluster, the circles (or nodes) represent an amino acid residue, numbered according to the Shaker KV channel sequence (based on an alignment of Shaker and the paddle chimera; Fig. S2). The lines between the nodes (or edges) depict whether the two nodes have a proximity score greater than the cut-off. In the yellow, gray, and green clusters, all residues are within the same subunit. In the cyan, white, and red clusters, not all residues are in the same subunit; residues that belong to different subunits are separated by dark curved lines. The edges are solid for intrasubunit contacts and dashed for intersubunit contacts. (C) The green, yellow, and red clusters are mapped on the structure of the KV channel, with the residues colored according to the cluster in B. For clarity, the intrasubunit green and yellow clusters, which are housed in the VSDs, are shown on different subunits. The red cluster lies at the intracellular interface between the two subunits. (D) For each of the six clusters, the standard deviation of the conservation entropy of the residues of a cluster (σc.e.) is plotted against the mean conservation entropy of the residues of the same cluster (μc.e.), derived from the multiple sequence alignment (MSA). Each circle represents a cluster and is colored according to B. The smaller dark circle, at the intersection of the two dashed lines, indicates the σc.e. and μc.e. for all of the residues of the protein (paddle chimera [2R9R, chain B] residues 158–417). (E–I) The frequency distribution of amino acids, at positions corresponding to each of the five residues of the intersubunit red cluster, derived from the MSA, is compared against the frequency distribution of amino acids in the overall MSA. The enrichment of particular amino acids at these positions underlies the high μc.e. and low σc.e. for the red cluster. |
|
Figure 2. Pairwise interaction energies between residues of the interfacial triad using GIA. (A–C) GIA was used to measure the interaction energies between E395-Y485 (A), R394-Y485 (B), and R394-E395 (C). For each pair, the normalized Q-V curves of the single and double (alanine) mutants were measured, from which the VM was extracted and used to calculate the free energy of perturbation. The thermodynamic cycle for each pair is shown in the inset, where each box corresponds to the WT or single or double mutants, colored according to the curves in each panel. The legends correspond to single-letter codes of the amino acids perturbed. Error bars represent SEM. |
|
Figure 3. Ternary perturbation affects the pairwise interactions between residues in the interfacial triad. (A) GIA was used to measure the interaction energies between E395-Y485 in the presence of the R394A perturbation. The control or reference channel was the R394A mutant, and the three additional mutants (E, Y, and EY) were obtained in the background of R394A. For each of the four mutants, the normalized Q-V curves are shown along with the thermodynamic cycle in the inset (with each box representing the mutants colored as marked). (B and C) GIA for the R394-Y485 pair in the background of E395A mutation (B) and for the R394-E395 pair in the background of the Y485A mutation (C) showing the respective Q-V curves of the control/reference channel, the two single and the double mutation, and the thermodynamic cycle in the inset. Error bars represent SEM. |
|
Figure 4. Effect of V476 on the interaction between E395 and Y485. (A) Normalized Q-V curves to evaluate the interaction energy between V476 and Y485 using GIA, with the corresponding thermodynamic cycle in the inset. (B) Interaction energy between E395 and Y485 was assessed in the presence of the V476A mutation. The normalized Q-V curves for the single (E or Y) and double (EY) mutants, all in the background of the V476A mutation, are shown, along with the corresponding thermodynamic cycle. Error bars represent SEM. |
|
Figure 5. Summary of interactions at the triad. The three residues of the triad, R394, E395, and Y485, are shown as circles marked as R (blue), E (red), and Y (green), respectively. Intersubunit interface is marked with dashed circles. Each box represents the interactions between the residues in the WT channel or in the background of each of the three alanine mutants (mutated residues were made transparent). Unconnected circles imply that the interaction energy between them were not significant. The solid lines represent strong interactions with values in kcal/mol shown next to them. Lines are colored red for ΔΔGGIA > 0 and blue for ΔΔGGIA < 0. |
|
Figure 6. Possible role of the interfacial gating triad in electromechanical coupling in KV channels. (A, left) A bottom-up view of the PDs of the KV1.2/2.1 paddle chimera with the nonadjacent pairs of subunits colored similarly. The residues constituting the coupling cuff (R394, E395, and Y485) are depicted in a stick representation (and colored in blue, red, and green, respectively). (right) An enlarged view of the interfacial triad at a single intersubunit interface with the residues shown in CPK representation. (B) Cartoon of the S4-S5 linker and S5 hinge region in the WT channel and in the Y485A mutant. In WT, the hinge between the S4–S5 linker (S4–S5L) and the S5 is flexible, whereas in the Y485A mutant, the hinge is rigid. In WT, the force is transmitted from the S4 to the S4–S5L (curved solid red arrow) and relayed efficiently to the tail end of the S6 (straight solid red arrow), whereas only a small fraction is transmitted to the S5 (dashed curved red arrow). In the Y485A mutant, most of the force transmitted to the S4–S5L (from the S4) is lost in transmission to the S5 (curved solid red arrow) and only a small fraction is transmitted to the S6 (dashed straight red arrow). Thus, by altering the hinge-flexing energetics at the distal hinge of the S4–S5L, the Y485A mutation facilitates electromechanical transduction. |