|
Figure 1. FMC versus GIA in voltage-gated ion channels. (A) Principle of the mutant cycle analysis, wherein two sites (X,Y) are mutated individually or jointly. By measuring the free energies of perturbation along each path, the interaction energy between the two sites can be assessed as ΔΔGnonadd = ΔGp4 − ΔGp1 = ΔGp2 − ΔGp3. (B) The relative open probability versus voltage curve showing the half-maximal voltage of activation, V1/2. The red dashed line is the tangent to the sigmoid curve at V1/2, and the slope of this tangent is linearly related to the Boltzmann slope (zapp). In FMC, the free energy of perturbation along each path of the thermodynamic cycle in A is computed as Δ(zappV1/2)F. (C) The Q-V curve with the median voltage for activation, VM, is depicted by the red vertical line. By definition, the two dashed areas on either side of the median voltage axis are equal. In GIA, the free energy of perturbation along each path of the thermodynamic cycle in A is computed as Δ(QmaxVM)F. |
|
Figure 2. Mutant cycle analysis for a multistate protein. The WT protein with unperturbed sites (XY) activates via multiple intermediate states, which enables the protein to switch between the initial conformation, S1, and the final conformation Sn+1, which is driven by an external physical or chemical driving force (stimulus). The two single mutants (X0) or (0Y) and the double mutant (00) follow a similar activation scheme. The mutations can affect one or multiple transitions of the scheme, which might not be known a priori. In this case, the free energy of perturbation is calculated from the measurements of conjugate displacement associated with the transition from S1 to Sn+1. |
|
Figure 3. Experimental comparison of interaction energies evaluated using FMC and GIA. (A) The structure of the pore domain of a single subunit of the KV1.2/2.1 paddle chimera showing the four residues (black arrows) that were examined. The S5 and S6 segments are marked for clarity (cyan arrows). (B, left) I/Imax curves for the WT channel and three mutants (E395A, T469A, and E395A-T469A). (right) FMC analysis for the E395 and T469 pair (ET), with each box colored as in the G-V curves on the left. The perturbation energy along each path was assessed from the I/Imax curves. (C, left) Normalized gating charge displacement versus voltage curves (Q-V) in WT channel and three mutants (E395A, T469A, and E395A-T469A). (right) GIA for the ET pair with each box colored as in the Q-V curves on the left. The perturbation energy along each path was assessed from the VM of the Q-V curves (assuming Qmax = 13.2 for all the mutations). Error bars represent SEM. |
|
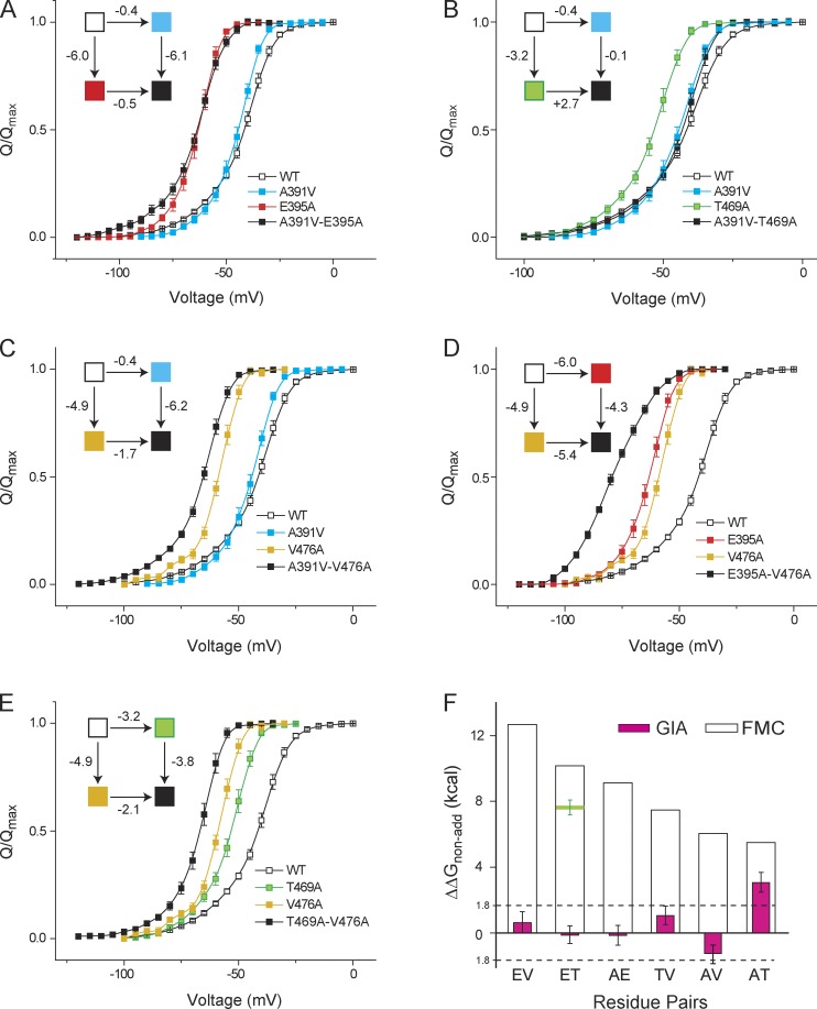
Figure 4. Interaction energies evaluated using GIA differ from those evaluated using FMC. (A–E) GIA was used to measure the interaction energies between A391-E395 (AE; A), A391-T469 (AT; B), A391-V476 (AV; C), E395-V476 (EV; D), and T469-V476 (TV; E). In each case the normalized Q-V curves of the single and double mutants were measured, from which the VM was extracted and used to calculate the free energy of perturbation. The thermodynamic cycle for each pair is shown in the inset, in which each box corresponds to the WT or single or double mutants, colored as noted in the legends for each panel. (F) ΔΔGGIA for each pair was calculated using the Q-V curves and compared with ΔΔGFMC calculated using the Boltzmann fit parameters. For the ET pair, the horizontal green bar depicts ΔΔGFMC evaluated under our experimental conditions. Error bars represent SEM. |
|
Figure 5. Numerical analysis of interaction energies computed via FMC and GIA using the ZHA model. (A) The ZHA model of activation of the Shaker KV channel. A mutant cycle is envisioned in which the WT channel and the mutants gate via the ZHA scheme. The two single mutants (hashed box and gray box) differ from the WT reference channel (open box) only in the value of the last concerted transition (by factors of p1 and p2). The effects of the two single mutants are additive such that for the double mutant (gray hashed box) the equilibrium constant of the last transition is p1p2L, whereas the other equilibrium constants are same as the WT channel. (B and C) Several such cycles were generated using different values of p1 and p2, and for each cycle, ΔΔGFMC (B) and ΔΔGGIA (C) were calculated from simulated PO-V and Q-V curves, respectively, and plotted against p1 and p2. |
|
Figure 6. Comparison of nonadditivities evaluated with GIA and FMC from randomly sampled mutant cycles. (A–E) Several mutant cycles were generated via random sampling strategy. For each cycle, ΔΔGFMC (A and D) and ΔΔGGIA (B and E) were calculated and compared against ΔΔGtrue. In A and B, each of the four constructs constituting the cycle follow a ZHA activation scheme, whereas in D and E, each of the four constructs constituting the cycle follow an MWC activation scheme (C), where J represents the intrinsic voltage-dependent activation constant of each voltage sensor, L is the intrinsic activation constant of the pore, and D is the allosteric interaction factor. |
|
Figure 7. Schematic depiction of FMC and GIA using energy profile diagrams. Each energy profile in the thermodynamic mutant cycle represents a three-state sequential gating process involving two closed states (C0 and C1) and an open state (O). One of the mutants destabilizes the state C1 (A0B1), and the second mutant stabilizes state C0 (A1B0), but the effect is additive on the double mutant (A1B1; i.e., C1 is destabilized and C0 is stabilized). The pink arrows show the free-energy difference computed by the G-V curves (as is done in FMC), whereas the blue arrows show the free-energy difference computed by the Q-V curves (as is done in GIA). Note that in GIA, the measured ΔG is that between C0 and O in all four cases, whereas in FMC, the measured ΔG is between C1 and O in A0B0 but between C0 and O in the other three. |