|
FIGURE 1. Conservation of Jmjd6 in multicellular organisms. A, sequence similarity analysis for
Jmjd6 proteins in human (JMJD6. Accession number: NP_055982.2), Xenopus laevis (XlJmjd6a.
Accession number: NP_001085948.1), zebrafish (DrJmjd6. Accession number: NM_170761.2), fruitfly
(DmJmjd6. Accession number: NP_651026.1), and in Trichoplax adhaerens (TaJmjd6. Accession
number: XM_002107775.1). B, phylogenetic tree shows the evolutionary distances between the Jmjd6
proteins in different species. Sequence comparison was made using the online program
(http://www.ebi.ac.uk/Tools/msa/clustalo/) with default settings. |
|
FIGURE 2. Jmjd6 interacts with Tcf7l1. A, Co-IP detection of the interaction between overexpressed
Jmjd6 and Tcf7l1 in HEK293T cells. B, overexpressed Tcf7l1 precipitated endogenous JMJD6 in
HEK293T cells. C, nuclear co-localization of Jmjd6 and Tcf7l1 in HEK293T cells, as detected by
immunofluorescence staining. DAPI staining reveals nuclei. D and E, test of the knockdown efficiency of
miJMJD6-1. Transfection of the plasmid for miJMJD6-1 did not cause a significant reduction in both the
transcript (D) and protein (E) levels of JMJD6 in HEK293T cells. F and G, test of the knockdown
efficiency of miJMJD6-2 and the effect of JMJD6 knockdown on the transcription of TCF7l1 and
β-Catenin. Transfection of the plasmid for miJMJD6-2 resulted in a significant decrease in both the
transcript (F) and protein (G) levels of JMJD6. Meanwhile, the transcription of TCF7L1 and β-Catenin
was not affected in response to the efficient JMJD6 knockdown. GAPDH in (D) and (F) was used as a
loading control for RT-PCR detection of the JMJD6 transcript, and β-Actin in (E) and (G) was used as a
loading control for the detection of JMJD6 protein with immunoblotting. RT-: transcription without
reverse transcriptase. H, detection of the effect of endogenous JMJD6 knockdown on the interaction
between exogenous Jmjd6 and Tcf7l1. |
|
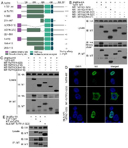
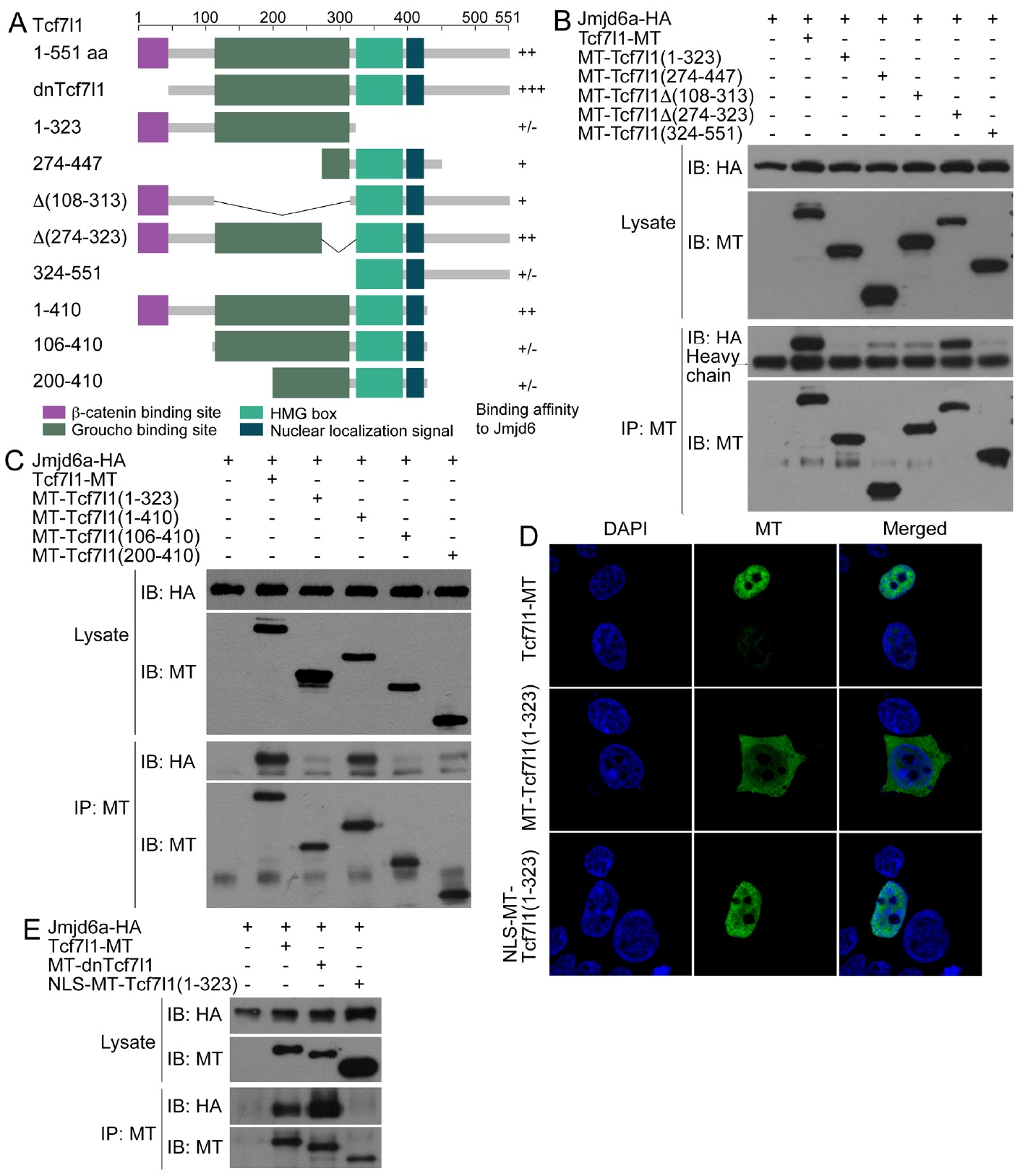
FIGURE 3. Mapping of the region in Tcf7l1 protein for Jmjd6 interaction. A, domain structure, the
construction of the deletion mutants of Tcf7l1 used in the study, and their binding affinities to Jmjd6 after
Co-IP assays. +++: Very strong binding; ++: strong binding; +: weak binding; +/-: trace or no binding. B
and C, Tcf7l1 deletion mutants exhibited different binding affinities to Jmjd6 as shown by Co-IP assays.
D, immunofluorescence showed that the aa 1-323 region of Tcf7l1 primarily distributed in the cytosol,
whereas addition of an NLS to the region re-localized it into nucleus. E, addition of a nuclear localization
Downloaded from http://www.jbc.org/ at Childrens Hospital Medical Center on July 28, 2015
13
signal (NLS) to the 1-323 region of Tcf7l1 did not increase its binding affinity to Jmjd6. |
|
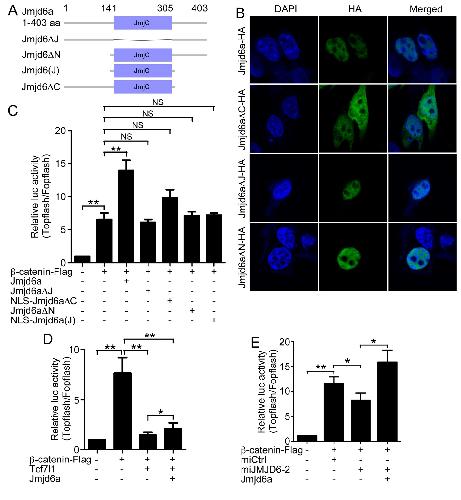
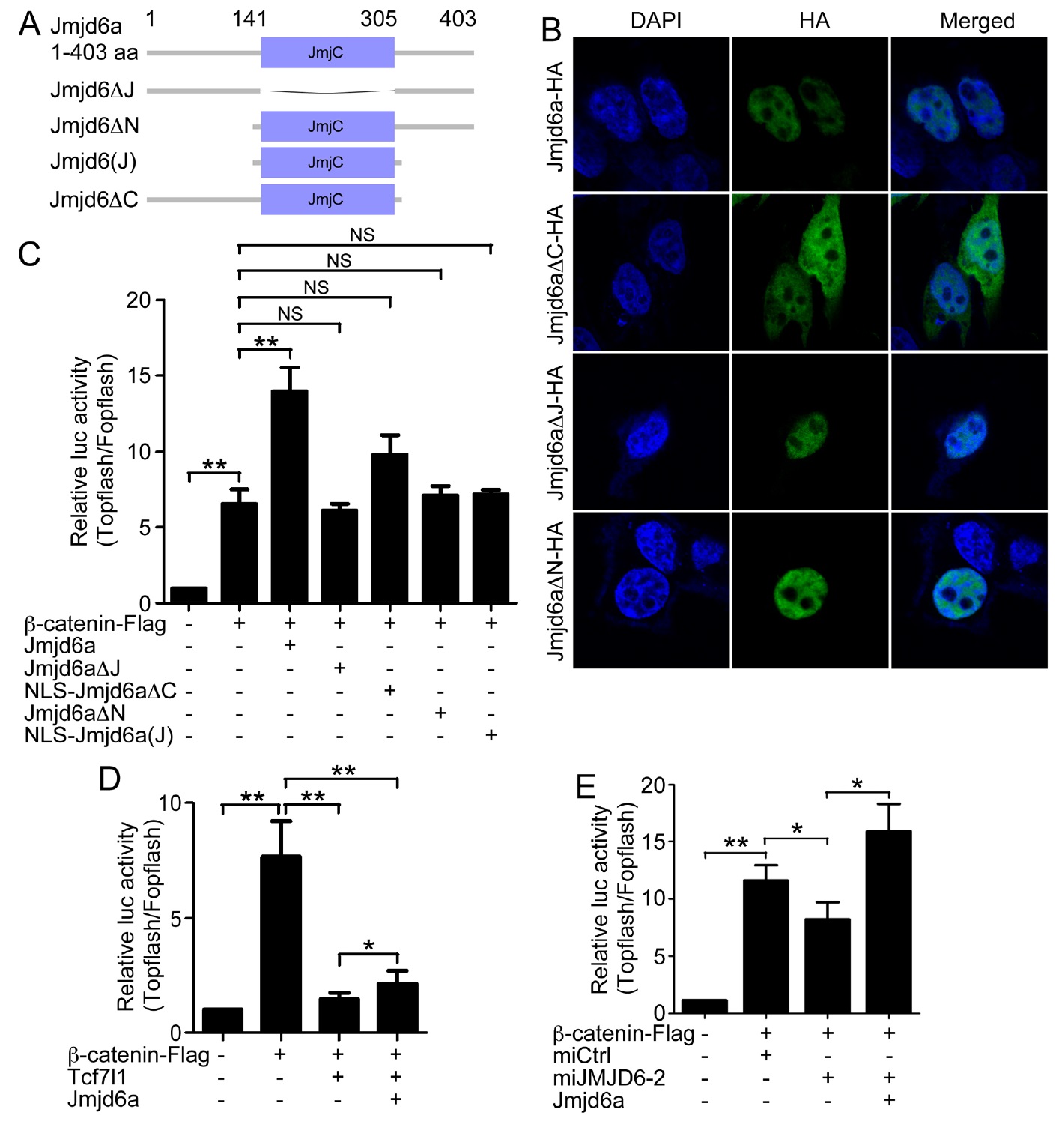
FIGURE 4. Jmjd6 enhances Wnt signaling. A, domain structure and the construction of the deletion
mutants of Xenopus laevis Jmjd6a used in the study. B, subcellular localizations of the Jmjd6 mutants
revealed by immunofluorescence. Jmjd6 without the C-terminal region lost the nuclear localization and
distributed ubiquitously throughout the whole cell. C, Jmjd6 enhanced strongly β-catenin-stimulated
reporter activity, whereas the deletion mutants of Jmjd6 did not show such an enhancing effect. Error bars
represent the standard error of the mean (SEM) of four replicates. **p<0.01. NS: not significant. D,
Tcf7l1 overexpression showed strong repressive effect on the β-catenin-stimulated reporter activity,
whereas co-transfection of the plasmid for Jmjd6 led to a significant alleviation of the repressive effect.
Error bars represent the SEM of four replicates. *p<0.05, **p<0.01. E, Jmjd6 is required for the
β-catenin-stimulated transcription. In HEK293T cells, β-catenin stimulated strongly the reporter activity.
Simultaneous knockdown of endogenous JMJD6 compromised the stimulation of the reporter activity,
which was then rescued by the co-transfection of the plasmid for Xenopus laevis Jmjd6a. Error bars
represent the SEM of four replicates. *p<0.05, **p<0.01. |
|
FIGURE 5. The spatio-temporal expression patterns of jmjd6a and jmjd6b during the
embryogenesis of Xenopus laevis. A, temporal expression of jmjd6a (Accession number:
NM_001092479) and jmjd6b (Accession number: NM_001087045) in different stages of embryos
detected with RT-PCR. Expression of odc was used as a loading control. RT-: transcription without
reverse transcriptase. B and C, spatial expression patterns of jmjd6a (B) and jmjd6b (C) detected with
whole mount in situ hybridization. Embryo stages are indicated at the top of each panel. a: anterior view,
with the dorsal at the top of the panel; ba: branchial arch; bl: blastopore lip; br: brain; ey: eye; fb:
forebrain; hb: hindbrain; l: lateral view, with the anterior to the left; la: lateral view, with animal pole at
the top; ld: lateral-dorsal view, with the animal pole at the top; mb: midbrain; np: neural plate; nt: neural
tube; ov: otic vesicle. |
|
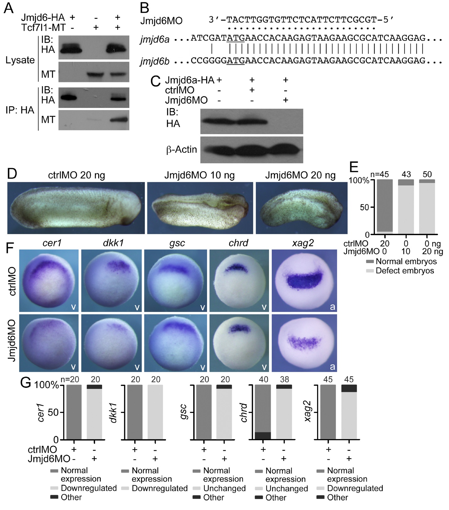
FIGURE 6. Jmjd6 is required for Xenopus embryonic development. A, Co-IP detection of the
interaction between Jmjd6 and Tcf7l1 in Xenopus embryos. Each 300 pg of mRNA for tagged Jmjd6
or/and Tcf7l1 was injected into 2-cell stage embryos. At gastrula stage, embryos were collected and
subjected to Co-IP assays. B, design of an antisense morpholino oligonucleotide, Jmjd6MO, against both
the transcripts of jmjd6a and jmjd6b. Translational start site of each transcript is underlined. C,
immunoblotting detection of the knockdown efficiency of the Jmjd6MO, as compared with the standard
control morpholino (ctrlMO). One nanogram of mRNA for HA-tagged Jmjd6a that contains the
Jmjd6MO binding site was injected alone or co-injected together with 20 ng of either ctrlMO or
Jmjd6MO into Xenopus embryos. Embryos were collected at gastrula stage and subjected to
immunoblotting. D, typical Xenopus embryos after injection of ctrlMO or different doses of Jmjd6MO,
showing severe developmental defect in response to Jmjd6 knockdown. The defect became stronger in
response to a higher dose of injected Jmjd6MO. Embryos are shown in lateral view, with the anterior
being placed to the right of each panel. E, numbers and percentages of total and defect embryos in the
experiments in (D). F, different changes in the expression of genes that are involved in anterio-posterior
body axis patterning in gastrula (for cer1, dkk1, gsc and chrd) and neurula (for xag2) embryos after
injection of 20 ng of ctrlMO or Jmjd6MO. v: vegetal view, with the dorsal being orientated to the top of
each panel; a: anterior view, with the dorsal being placed to the top. G, numbers and percentages of
embryos showing different changes in gene expression after Jmjd6 knockdown. |
|
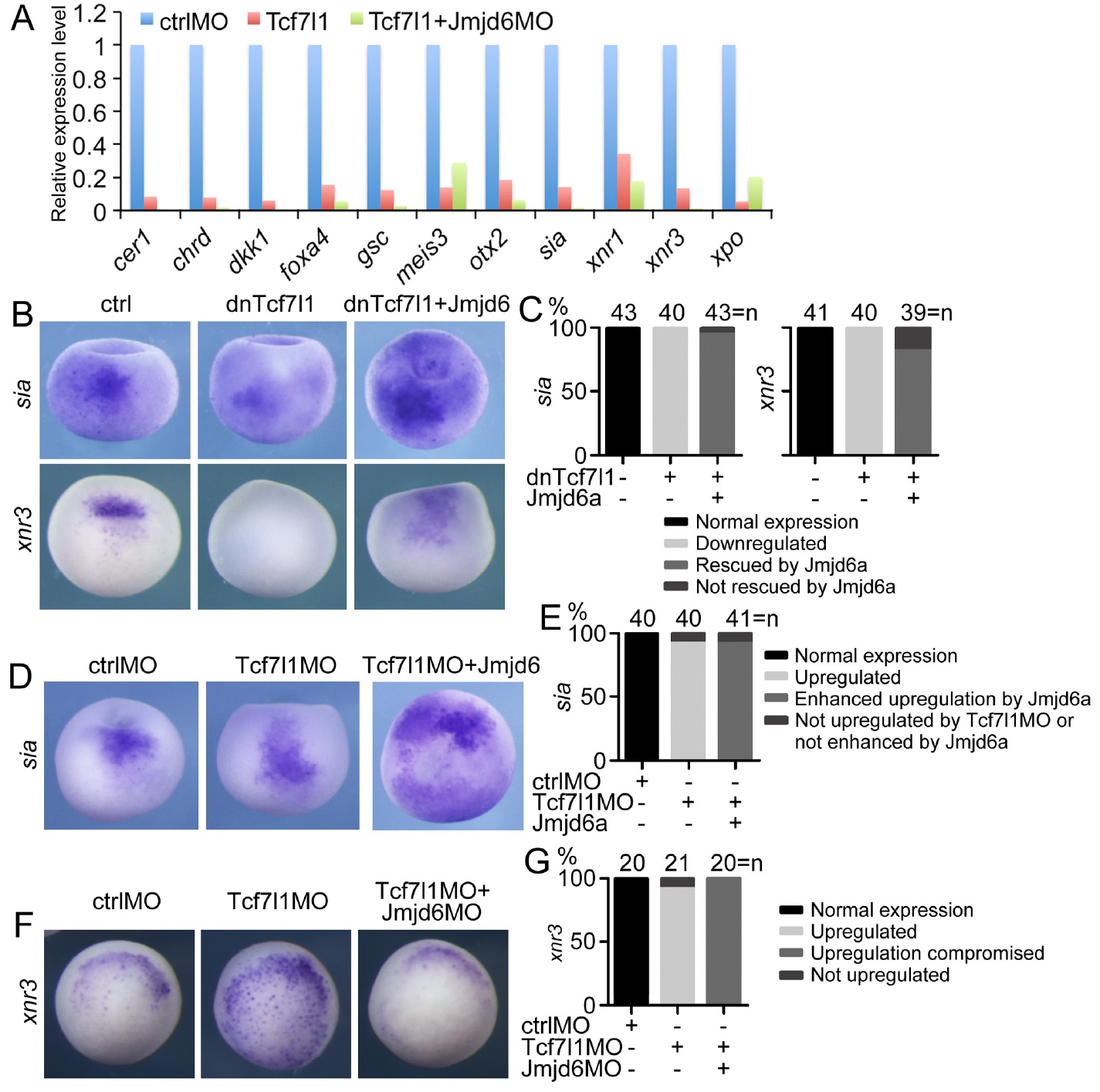
FIGURE 7. Jmjd6 mediates Tcf7l1-regulated gene transcription. A, microarray result shows that Jmjd6 knockdown in Xenopus laevis embryos enhanced the repressive effect of Tcf7l1 on the transcription of Wnt/β-catenin target genes involved in germ layer induction and patterning, but not enhance the effect on other genes. B, in Xenopus late blastula embryos, injection of the mRNA (200 pg) for dominant-negative Tcf7l1 that lacks the β-Catenin binding site led to the repression of Wnt target genes. Co-injection of Jmjd6a mRNA (1 ng) reversed the repression effect. All embryos are shown in dorsal view, with the animal pole being orientated to the top. C, numbers and percentages of embryos showing different changes in gene expression in response to injection of dnTcf7l1 and Jmjd6 mRNA, as shown in the experiments in (B). D, knockdown of endogenous Tcf7l1 in Xenopus late blastula embryos via injection of Tcf7l1MO (40 ng) upregulated the Wnt target gene, whereas simultaneous injection of Jmjd6a mRNA (1 ng) enhanced the upregulation of gene expression and even caused ectopic transcription. In the left and middle panels, embryos are shown as dorsal view, with the animal pole being placed to the top. In the right panel, animal pole is shown to view ectopic gene expression. E, numbers
and percentages of embryos showing different changes in gene expression in response to injection of Tcf7l1MO and Jmjd6 mRNA, as shown in the experiments in (D). F, injection of Tcf7l1MO (40 ng) caused an increase in the expression of the Wnt target gene in Xenopus blastula embryos. However, the increase was severely weakened when Jmjd6MO (20 ng) was injected at the same time. G, numbers and percentages of embryos showing different changes in gene expression in response to injection of Tcf7l1MO and Jmjd6MO, as shown in the experiments in (F). |
|
FIGURE 8. A model demonstrating the function of Jmjd6 in regulating the activity of Tcf7l1. In the
absence of Wnt activation, Tcf7l1 recruits Groucho-related proteins, functions as a transcriptional
repressor to inhibit the transcription of Wnt target genes. Otherwise, Wnt activation leads to β-catenin
displacement of Groucho from Tcf7l1 and turns Tcf7l1 into an activator. Jmjd6 interacts with Tcf7l1 in
the Groucho-binding domain, leading to alleviation of the repression activity of Tcf7l1 even in the
absence of Wnt activation. This interaction enhances the transcriptional activation that is stimulated by
Wnt signaling. See text for details. |
|
jmjd6 (jumonji domain containing 6) gene expression in Xenopus laevis embryo, assayed via in situ hybridization, NF stage 3, lateral view, animal up. |
|
jmjd6 (jumonji domain containing 6) gene expression in Xenopus laevis embryo, assayed via in situ hybridization, NF stage 20, lateral view, anterior left, dorsal up. |
|
jmjd6 (jumonji domain containing 6) gene expression in Xenopus laevis embryo, assayed via in situ hybridization, NF stage 28, lateral view, anterior left, dorsal up. |