Click here to close
Hello! We notice that you are using Internet Explorer, which is not supported by Xenbase and may cause the site to display incorrectly.
We suggest using a current version of Chrome,
FireFox, or Safari.
???displayArticle.abstract???
Congenital chloride diarrhea is an autosomal recessive disease caused by mutations in the intestinal lumenal membrane Cl(-)/HCO(-) 3 exchanger, SLC26A3. We report here the novel SLC26A3 mutation G393W in a Mexican child, the first such report in a patient from Central America. SLC26A3 G393W expression in Xenopus oocytes exhibits a mild hypomorphic phenotype, with normal surface expression and moderately reduced anion transport function. However, expression of HA-SLC26A3 in HEK-293 cells reveals intracellular retention and greatly decreased steady-state levels of the mutant polypeptide, in contrast to peripheral membrane expression of the wildtype protein. Whereas wildtype HA-SLC26A3 is apically localized in polarized monolayers of filter-grown MDCK cells and Caco2 cells, mutant HA-SLC26A3 G393W exhibits decreased total polypeptide abundance, with reduced or absent surface expression and sparse punctate (or absent) intracellular distribution. The WT protein is similarly localized in LLC-PK1 cells, but the mutant fails to accumulate to detectable levels. We conclude that the chloride-losing diarrhea phenotype associated with homozygous expression of SLC26A3 G393W likely reflects lack of apical surface expression in enterocytes, secondary to combined abnormalities in polypeptide trafficking and stability. Future progress in development of general or target-specific folding chaperonins and correctors may hold promise for pharmacological rescue of this and similar genetic defects in membrane protein targeting.
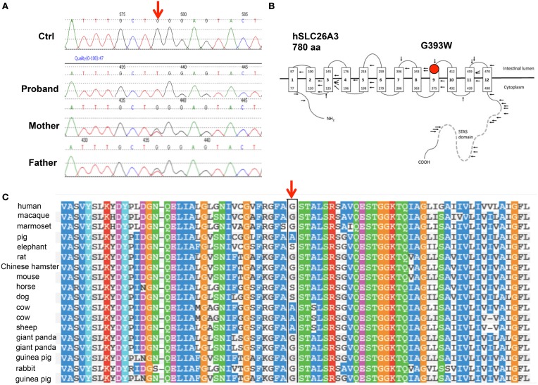
Figure 1. The novel SLC26A3 mutation G393W in a child with chloride-losing diarrhea. (A) Genomic DNA Sequence phoretograms of proband and parents. (B) Topographic model of hSLC26A3 (reproduced from Wedenoja et al., 2011) showing the predicted location of G393 within the transmembrane domain. (C) Alignment of mammalian SLC26A3 polypeptide sequences in the region of hSLC26A3 G393 (black box), showing partial conservation among species orthologs, with substitutions restricted to Ala and Ser (Polyphen-2 multiple sequence alignment).
Figure 2. SLC26A3 mutant G393W expressed in Xenopus oocytes exhibits modest loss-of-function. (A)
36Cl− influx into (n) uninjected oocytes (uninj.) or oocytes previously injected with 10 ng cRNA encoding hSLC26A3 WT (A3 WT) or its mutant hSLC26A3 G393W (A3 G393W). WT and mutant did not differ as judged by One-Way ANOVA analysis, but transport by G393W-expressing oocytes was significantly reduced as judged by Student's T-Test (p < 0.001). (B)
36Cl− efflux traces of representative individual oocytes previously uninjected (Uninj, open circles) or injected with 10 ng cRNA encoding hSLC26A3 WT (A3 WT, black squares) or mutant hSLC26A3 G393W (A3 G393W, open triangles), during sequential exposures to baths of sodium cyclamate (Na cyc.), ND-96, and Na cyc. (C) Summarized 36Cl− efflux rate constant data from (n) oocytes subjected to the protocol presented in (B). Values are means ± s.e.m. *p < 0.05 vs. hSLC26A3 WT (One-Way ANOVA). (D) Summarized 36Cl− efflux rate constant data from (n) uninjected oocytes (Uninj.) or oocytes previously injected with 10 ng of cRNA encoding hSLC26A3 WT or mutant G393W exposed first to 24 mM NaHCO3 plus 72 mM Na cyc (Cl−/HCO−3 exchange), followed by 96 mM Na cyc. 36Cl− efflux into HCO−3 solution, corrected for that into HCO−3-free cyclamate solution, did not differ statistically among groups.
Figure 3. SLC26A3 localization in Xenopus oocytes. Median intensity examples of confocal immunofluorescence images of Xenopus oocytes previously injected with 10 ng cRNA encoding (A) N-terminally HA-tagged wildtype hSLC263, (B) HA-tagged hSLC26A3 mutant G393W, or (C) oocytes previously uninjected with cRNA. (D) Mean values (± s.e.m.) of normalized fluorescent intensity (FI) for (n) oocytes similar to those presented in (A–C). FI did not differ between WT and mutant hSLC26A3-expressing oocytes, but both differed from the uninjected group (*p < 0.05).
Figure 4. SLC26A3 localization in HEK-293 cells. HEK-293 cells 48 h after transient transfection with cDNA encoding HA-SLC26A3 wildtype (A,B) or mutant HA-SLC26A3 G393 (C,D). HA epitope is red, and nuclei are stained with DAPI. (E) Immunoblot of whole cell RIPA lysates from HEK-293 cells prepared 24 h post-transient transfection with cDNA encoding HA-SLC26A3 wildtype (left two lanes) or mutant HA-SLC26A3 G393W (right two lanes). Actin immunoblot serves as load controls (below).
Figure 5. Localization of wildtype and mutant SLC26A3 polypeptides in nonconfluent, glass-grown Caco-2 cells. HA-SLC26A3 WT (upper panels) and HA-SLC26A3 G393G in subconfluent Caco-2 cells on glass, 24 h post-transient transfection, Cells were stained as indicated with anti-HA (left) and with anti-E-cadherin (middle). Merged images shown at right. Scale bar, 10 μm.
Figure 6. Localization of wildtype and mutant SLC26A3 polypeptides in confluent, filter-grown Caco-2 cells. HA-SLC26A3 WT (upper panels) and HA-SLC26A3 G393G (lower panels) in confluent Caco-2 cell monolayers grown on Transwell filters, 72 h post-transient transfection. Cells were stained as indicated with anti-HA, anti-α1-Na,K-ATPase, and phalloidin to detect F-actin. Merged images (with F-actin pseudocolored) shown at right. Scale bar, 10 μm.
Figure 7. Localization of wildtype SLC26A3 in filter-grown MDCK cells. Confluent, filter-grown, MDCK monolayers 48 h after transient transfection with cDNA encoding wildtype HA-SLC26A3. Fixed, permeabilized cells were costained with anti-HA (red) and antibody to the endogenous basolateral marker Na+,K+-ATPase (A, green) or to the endogenous apical marker gp135/podocalyxin (B, green). The x-z images at top are sections situated at the horizontal lines in the lower x-y panels. The x-y panels at bottom are sections situated at the blue horizontal lines in the upper x-z panels. Scale bars, 5 μm.
Figure 8. Localization of wildtype and mutant SLC26A3 polypeptides in confluent, glass-grown MDCK cells. X-Z confocal sections (A,C) and 20°-tilted Z stack of X-Y projections (B,D) of confluent glass-grown MDCK monolayers HA-SLC26A3-WT (left panels) and mutant HA-SLC26A3 G393W (Right panels), 72 h post-transient transfection. Anti-HA is shown in green, nuclear stain DRAQ5 in red. Scale bar, 10 μm.
Figure 9. Localization of wildtype and mutant SLC26A3 in glass-grown MDCK cells. Confluent, glass-grown MDCK monolayers 48 h after transient transfection with (A) cDNA encoding wildtype HA-SLC26A3 or with (B–D) cDNA encoding mutant HA-SLC26A3 G393W. Fixed, permeabilized cells were costained with anti-HA (red) and antibody to Na+,K+-ATPase (red). Nuclei are stained with DAPI. Location of x-z sections with respect to x-y sections is as described for Figure 6. Scale bar 5 μm.
Alper,
Native and recombinant Slc26a3 (downregulated in adenoma, Dra) do not exhibit properties of 2Cl-/1HCO3- exchange.
2011, Pubmed,
Xenbase
Alper,
Native and recombinant Slc26a3 (downregulated in adenoma, Dra) do not exhibit properties of 2Cl-/1HCO3- exchange.
2011,
Pubmed
,
Xenbase Alper,
The SLC26 gene family of anion transporters and channels.
2013,
Pubmed Asano,
A genome-wide association study identifies three new susceptibility loci for ulcerative colitis in the Japanese population.
2009,
Pubmed Chernova,
Acute regulation of the SLC26A3 congenital chloride diarrhoea anion exchanger (DRA) expressed in Xenopus oocytes.
2003,
Pubmed
,
Xenbase Chu,
Functional rescue of a kidney anion exchanger 1 trafficking mutant in renal epithelial cells.
2013,
Pubmed Dalerba,
Single-cell dissection of transcriptional heterogeneity in human colon tumors.
2011,
Pubmed de Ronde,
SERPINA6, BEX1, AGTR1, SLC26A3, and LAPTM4B are markers of resistance to neoadjuvant chemotherapy in HER2-negative breast cancer.
2013,
Pubmed Freel,
Transcellular oxalate and Cl- absorption in mouse intestine is mediated by the DRA anion exchanger Slc26a3, and DRA deletion decreases urinary oxalate.
2013,
Pubmed Hayashi,
Regulation of intestinal Cl-/HCO3- exchanger SLC26A3 by intracellular pH.
2009,
Pubmed Hayashi,
Role of N-glycosylation in cell surface expression and protection against proteolysis of the intestinal anion exchanger SLC26A3.
2012,
Pubmed Höglund,
Mutations of the Down-regulated in adenoma (DRA) gene cause congenital chloride diarrhoea.
1996,
Pubmed Jarolim,
Autosomal dominant distal renal tubular acidosis is associated in three families with heterozygosity for the R589H mutation in the AE1 (band 3) Cl-/HCO3- exchanger.
1998,
Pubmed
,
Xenbase Kato,
Regulation of electroneutral NaCl absorption by the small intestine.
2011,
Pubmed Knauf,
Net intestinal transport of oxalate reflects passive absorption and SLC26A6-mediated secretion.
2011,
Pubmed Lamprecht,
Intestinal anion exchanger down-regulated in adenoma (DRA) is inhibited by intracellular calcium.
2009,
Pubmed Lee,
Regulation of SLC26A3 activity by NHERF4 PDZ-mediated interaction.
2012,
Pubmed Lissner,
Activity and PI3-kinase dependent trafficking of the intestinal anion exchanger downregulated in adenoma depend on its PDZ interaction and on lipid rafts.
2010,
Pubmed Liu,
Loss of Slc26a9 anion transporter alters intestinal electrolyte and HCO3(-) transport and reduces survival in CFTR-deficient mice.
2015,
Pubmed Lohi,
Upregulation of CFTR expression but not SLC26A3 and SLC9A3 in ulcerative colitis.
2002,
Pubmed Moeller,
Can one Bad Egg' really spoil the batch?
2010,
Pubmed
,
Xenbase Ohana,
Determinants of coupled transport and uncoupled current by the electrogenic SLC26 transporters.
2011,
Pubmed Sharma,
STAS domain structure and function.
2011,
Pubmed Singh,
Molecular transport machinery involved in orchestrating luminal acid-induced duodenal bicarbonate secretion in vivo.
2013,
Pubmed Sun,
Multiple apical plasma membrane constituents are associated with susceptibility to meconium ileus in individuals with cystic fibrosis.
2012,
Pubmed Tuo,
Involvement of the anion exchanger SLC26A6 in prostaglandin E2- but not forskolin-stimulated duodenal HCO3- secretion.
2006,
Pubmed Walker,
Down-regulated in adenoma Cl/HCO3 exchanger couples with Na/H exchanger 3 for NaCl absorption in murine small intestine.
2008,
Pubmed Wedenoja,
The impact of sodium chloride and volume depletion in the chronic kidney disease of congenital chloride diarrhea.
2008,
Pubmed Wedenoja,
Update on SLC26A3 mutations in congenital chloride diarrhea.
2011,
Pubmed Whittamore,
Sulfate secretion and chloride absorption are mediated by the anion exchanger DRA (Slc26a3) in the mouse cecum.
2013,
Pubmed Xu,
Impaired mucin synthesis and bicarbonate secretion in the colon of NHE8 knockout mice.
2012,
Pubmed Yang,
Intestinal inflammation reduces expression of DRA, a transporter responsible for congenital chloride diarrhea.
1998,
Pubmed Yang,
Association of FCGR2A, JAK2 or HNF4A variants with ulcerative colitis in Koreans.
2011,
Pubmed Zachos,
Molecular physiology of intestinal Na+/H+ exchange.
2005,
Pubmed