Click here to close
Hello! We notice that you are using Internet Explorer, which is not supported by Xenbase and may cause the site to display incorrectly.
We suggest using a current version of Chrome,
FireFox, or Safari.
PLoS One
2015 Jun 18;106:e0130572. doi: 10.1371/journal.pone.0130572.
Show Gene links
Show Anatomy links
α7 and β2 Nicotinic Acetylcholine Receptor Subunits Form Heteromeric Receptor Complexes that Are Expressed in the Human Cortex and Display Distinct Pharmacological Properties.
Thomsen MS, Zwart R, Ursu D, Jensen MM, Pinborg LH, Gilmour G, Wu J, Sher E, Mikkelsen JD.
???displayArticle.abstract???
The existence of α7β2 nicotinic acetylcholine receptors (nAChRs) has recently been demonstrated in both the rodent and human brain. Since α7-containing nAChRs are promising drug targets for schizophrenia and Alzheimer's disease, it is critical to determine whether α7β2 nAChRs are present in the human brain, in which brain areas, and whether they differ functionally from α7 nAChR homomers. We used α-bungarotoxin to affinity purify α7-containing nAChRs from surgically excised human temporal cortex, and found that α7 subunits co-purify with β2 subunits, indicating the presence of α7β2 nAChRs in the human brain. We validated these results by demonstrating co-purification of β2 from wild-type, but not α7 or β2 knock-out mice. The pharmacology and kinetics of human α7β2 nAChRs differed significantly from that of α7 homomers in response to nAChR agonists when expressed in Xenopus oocytes and HEK293 cells. Notably, α7β2 heteromers expressed in HEK293 cells display markedly slower rise and decay phases. These results demonstrate that α7 subunits in the human brain form heteromeric complexes with β2 subunits, and that human α7β2 nAChR heteromers respond to nAChR agonists with a unique pharmacology and kinetic profile. α7β2 nAChRs thus represent an alternative mechanism for the reported clinical efficacy of α7 nAChR ligands.
???displayArticle.pubmedLink???
26086615 ???displayArticle.pmcLink???PMC4472343 ???displayArticle.link???PLoS One
Fig 2. α7-containing nAChRs form heteromers with β2 nAChR subunits in human cortex.Magnetic beads covalently coupled with α-bungarotoxin (α-Bgt) or uncoupled beads (PBS) were incubated with homogenates from human temporal cortex (two separate identical experiments are shown) and the isolated proteins were separated using gel electrophoresis. Subsequent detection Western blotting demonstrated the presence of the α7 and β2 from samples isolated using α-Bgt-coupled, but not uncoupled beads. The α4 subunit was not detected in any of the isolates, confirming that the presence of β2 protein is not due to non-specific isolation of α4β2 nAChRs.
Fig 3. Responses of human α7 and α7β2 nAChRs to the nAChR agonists acetylcholine (ACh) and compound B in Xenopus oocytes.A) 1 mM ACh and 100 mM compound B evoke rapidly activating and desensitizing inward currents in oocytes expressing human α7 nAChRs. B) 1 mM ACh and 100 μM compound B evoke rapidly activating and desensitizing inward currents in oocytes expressing human α7β2 (1:10) nAChRs. C) Time constants for the decay phases of the responses to ACh (n = 6) and compound B (n = 3) for α7 and α7β2 nAChRs when fitted to a mono-exponential function. *** P<0.001 and * P<0.05 indicates significant difference in an unpaired t-test.
Fig 4. Concentration-response curves of nAChR agonists on human α7 and α7β2 nAChRs in Xenopus oocytes.Acetylcholine (ACh), carbachol, choline, epibatidine and compound B were applied in various concentrations to Xenopus oocytes expressing α7 (filled circles) and α7β2 (1:10, empty circles) nAChRs. All responses were normalized to the peak amplitude of a 1 mM control ACh-induced ion current in the respective oocyte.
Fig 5. Effect of antagonists on human α7 and α7β2 nAChRs in Xenopus oocytes.Inhibition curves for dihydro-β-erythroidine (DhβE) and methyllycaconitine (MLA) on α7 (filled circles) and α7β2 (1:10, empty circles) nAChRs. Co-expression of α7β2 nAChR subunits lead to a significantly decreased IC50 for DhβE (P<0.01), and an increased IC50 for MLA (P<0.05) compared to α7 nAChR homomers.
Fig 6. Potentiation of human α7 and α7eβ2 nAChRs in Xenopus oocytes by the allosteric potentiator PNU120596.A) A control response was evoked by applying 1 mM ACh to an α7 nAChR expressing oocyte. After a 3 min wash period 3 μM PNU120596 was applied to the same oocyte and after 1 min PNU120596 was co-applied with 1 mM ACh. In the presence of PNU120596 the peak of the 1 mM ACh-induced response was largely potentiated. B) A control response was evoked by applying 1 mM ACh to an α7β2 nAChR expressing oocyte. After a 3 min wash period 3 μM PNU120596 was applied to the same oocyte and after 1 min PNU120596 was co-applied with 1 mM ACh. In the presence of PNU120596 the peak of the 1 mM ACh response was largely potentiated.
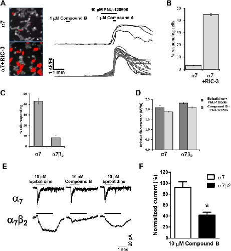
Fig 7. Responses of human α7 and α7β2 nAChRs to the nAChR agonists epibatidine and compound B and the modulator PNU120596 in HEK293 cells.A) Efficiency of α7 expression was determined as the number of regions of interest (outlined in red in the left panel images) showing a fluorescence increase above a threshold of 0.1 ΔF/F0 following application of compound B and PNU-120596. Representative single cell traces are shown for the two transfection conditions with α7 alone and the combination of α7 and RIC-3. B) Relative expression efficiency for the experiment described in A. C) Expression efficiency in HEK293 cells transfected with either α7 or α7β2 cDNA in the presence of RIC-3. D) The corresponding relative response amplitude for the two types of transfected cells obtained following co-application of either epibatidine (10 uM) or compound B (1 uM) and the α7 positive allosteric modulator PNU-120596 (10 uM). For data presented in panels A-D n = 3 for each experimental condition. E) Representative patch clamp recordings showing responses to the application of either epibatidine (10 M) or compound B (10 M) to cells expressing α7 (top traces) or α7β2 (bottom trace) receptors. F) Averaged normalized data for the traces shown in E corresponding to 3 cells (out of 8 recorded for the α7 and 13 recorded for the α7β2 transfected cells) that responded to the agonist application and were considered for analysis. Peak currents corresponding to application of compound B were normalised to the 1st epibatidine application. * P<0.05 indicates significant difference in an unpaired t-test.
Fig 1. Bead-coupled α-bungarotoxin selectively purifies α7-containing nAChRs from mouse cortex.(A) Affinity purification was performed with bead-coupled α-bungarotoxin (α-Bgt) on cortical homogenates from α7+/+, α7-/-, β2+/+, and β2-/- mice and the isolated proteins were separated using gel electrophoresis. Subsequent detection using Western blotting demonstrated the presence of the α7 and β2 in the isolates from α7+/+ and β2+/+ mice. In isolates from α7-/- mice none of these proteins were detected, demonstrating that α-Bgt specifically isolates α7-containing nAChRs, and that the detection of β2 is dependent on the presence of α7 protein. In isolates from β2-/- mice, there was no detection of β2 protein, confirming the identity of the band isolated using α-Bgt as being β2. The α4 subunit was not detected in any of the isolates, confirming that the presence of β2 protein is not due to non-specific isolation of α4β2 nAChRs. In the original tissue lysates α7, β2, and α4 protein was readily detectable, except that β2 is not detected in β2-/- lysates, demonstrating the specificity of the antiserum. A 55 kDa protein was detected in both α7+/+ and α7-/- lysates, as has previously been shown for several other α7 antibodies [26,27]. (B) α-Bgt affinity purification on cortical homogenates from α7+/+ and a mixture of α7-/- and β2-/- mice. β2 subunits were not detected in the latter. (C) Detection of β2 is evident in HEK293 cells transfectd with the human β2 gene (HEK β2), but not in untransfected cells (HEK). Similarly transfection of GH4 cells with human α7 (GH4 α7) does not alter detection of the band corresponding to β2.
Albuquerque,
Mammalian nicotinic acetylcholine receptors: from structure to function.
2009, Pubmed
Albuquerque,
Mammalian nicotinic acetylcholine receptors: from structure to function.
2009,
Pubmed Azam,
Co-expression of alpha7 and beta2 nicotinic acetylcholine receptor subunit mRNAs within rat brain cholinergic neurons.
2003,
Pubmed Berridge,
Neuronal calcium signaling.
1998,
Pubmed Brooks,
Transient inactivation of the neonatal ventral hippocampus impairs attentional set-shifting behavior: reversal with an α7 nicotinic agonist.
2012,
Pubmed Carson,
Alpha7 nicotinic acetylcholine receptor gene and reduced risk of Alzheimer's disease.
2008,
Pubmed Carson,
Genetic variation in the alpha 7 nicotinic acetylcholine receptor is associated with delusional symptoms in Alzheimer's disease.
2008,
Pubmed Chen,
The alpha-bungarotoxin-binding nicotinic acetylcholine receptor from rat brain contains only the alpha7 subunit.
1997,
Pubmed
,
Xenbase Criado,
Expression and functional properties of α7 acetylcholine nicotinic receptors are modified in the presence of other receptor subunits.
2012,
Pubmed
,
Xenbase Drisdel,
Neuronal alpha-bungarotoxin receptors are alpha7 subunit homomers.
2000,
Pubmed Freedman,
Linkage of a neurophysiological deficit in schizophrenia to a chromosome 15 locus.
1997,
Pubmed Gill,
Contrasting properties of α7-selective orthosteric and allosteric agonists examined on native nicotinic acetylcholine receptors.
2013,
Pubmed Gotti,
Neuronal nicotinic receptors: from structure to pathology.
2004,
Pubmed Harel,
The binding site of acetylcholine receptor as visualized in the X-Ray structure of a complex between alpha-bungarotoxin and a mimotope peptide.
2001,
Pubmed Hasselmo,
Modes and models of forebrain cholinergic neuromodulation of cognition.
2011,
Pubmed Herber,
Biochemical and histochemical evidence of nonspecific binding of alpha7nAChR antibodies to mouse brain tissue.
2004,
Pubmed Khiroug,
Rat nicotinic ACh receptor alpha7 and beta2 subunits co-assemble to form functional heteromeric nicotinic receptor channels.
2002,
Pubmed
,
Xenbase Krashia,
Human α3β4 neuronal nicotinic receptors show different stoichiometry if they are expressed in Xenopus oocytes or mammalian HEK293 cells.
2010,
Pubmed
,
Xenbase Lansdell,
RIC-3 enhances functional expression of multiple nicotinic acetylcholine receptor subtypes in mammalian cells.
2005,
Pubmed
,
Xenbase Lendvai,
α7 nicotinic acetylcholine receptors and their role in cognition.
2013,
Pubmed Leonard,
Association of promoter variants in the alpha7 nicotinic acetylcholine receptor subunit gene with an inhibitory deficit found in schizophrenia.
2002,
Pubmed Liu,
A novel nicotinic acetylcholine receptor subtype in basal forebrain cholinergic neurons with high sensitivity to amyloid peptides.
2009,
Pubmed
,
Xenbase Liu,
Functional α7β2 nicotinic acetylcholine receptors expressed in hippocampal interneurons exhibit high sensitivity to pathological level of amyloid β peptides.
2012,
Pubmed Moretti,
The novel α7β2-nicotinic acetylcholine receptor subtype is expressed in mouse and human basal forebrain: biochemical and pharmacological characterization.
2014,
Pubmed
,
Xenbase Moser,
Evaluating the suitability of nicotinic acetylcholine receptor antibodies for standard immunodetection procedures.
2007,
Pubmed Mowrey,
Insights into distinct modulation of α7 and α7β2 nicotinic acetylcholine receptors by the volatile anesthetic isoflurane.
2013,
Pubmed Murray,
α7β2 nicotinic acetylcholine receptors assemble, function, and are activated primarily via their α7-α7 interfaces.
2012,
Pubmed
,
Xenbase Palma,
Nicotinic acetylcholine receptors assembled from the alpha7 and beta3 subunits.
1999,
Pubmed
,
Xenbase Papke,
High throughput electrophysiology with Xenopus oocytes.
2009,
Pubmed
,
Xenbase Rommel,
Suitability of Nicotinic Acetylcholine Receptor α7 and Muscarinic Acetylcholine Receptor 3 Antibodies for Immune Detection: Evaluation in Murine Skin.
2015,
Pubmed Stephens,
Association of the 5'-upstream regulatory region of the alpha7 nicotinic acetylcholine receptor subunit gene (CHRNA7) with schizophrenia.
2009,
Pubmed Thomsen,
Cognitive improvement by activation of alpha7 nicotinic acetylcholine receptors: from animal models to human pathophysiology.
2010,
Pubmed Thomsen,
alpha(7) Nicotinic acetylcholine receptor activation prevents behavioral and molecular changes induced by repeated phencyclidine treatment.
2009,
Pubmed Thomsen,
Expression of the Ly-6 family proteins Lynx1 and Ly6H in the rat brain is compartmentalized, cell-type specific, and developmentally regulated.
2014,
Pubmed Thomsen,
The α7 nicotinic acetylcholine receptor complex: one, two or multiple drug targets?
2012,
Pubmed Zaborszky,
Neurons in the basal forebrain project to the cortex in a complex topographic organization that reflects corticocortical connectivity patterns: an experimental study based on retrograde tracing and 3D reconstruction.
2015,
Pubmed Zwart,
Unique pharmacology of heteromeric α7β2 nicotinic acetylcholine receptors expressed in Xenopus laevis oocytes.
2014,
Pubmed
,
Xenbase Zwart,
5-Hydroxyindole potentiates human alpha 7 nicotinic receptor-mediated responses and enhances acetylcholine-induced glutamate release in cerebellar slices.
2002,
Pubmed
,
Xenbase