Click here to close
Hello! We notice that you are using Internet Explorer, which is not supported by Xenbase and may cause the site to display incorrectly.
We suggest using a current version of Chrome,
FireFox, or Safari.
Dev Biol
2015 Dec 15;4082:252-68. doi: 10.1016/j.ydbio.2015.06.010.
Show Gene links
Show Anatomy links
Molecular asymmetry in the 8-cell stage Xenopus tropicalis embryo described by single blastomere transcript sequencing.
De Domenico E, Owens ND, Grant IM, Gomes-Faria R, Gilchrist MJ.
???displayArticle.abstract???
Correct development of the vertebrate body plan requires the early definition of two asymmetric, perpendicular axes. The first axis is established during oocyte maturation, and the second is established by symmetry breaking shortly after fertilization. The physical processes generating the second asymmetric, or dorsal-ventral, axis are well understood, but the specific molecular determinants, presumed to be maternal gene products, are poorly characterized. Whilst enrichment of maternal mRNAs at the animal and vegetal poles in both the oocyte and the early embryo has been studied, little is known about the distribution of maternal mRNAs along either the dorsal-ventral or left-right axes during the early cleavage stages. Here we report an unbiased analysis of the distribution of maternal mRNA on all axes of the Xenopus tropicalis 8-cell stageembryo, based on sequencing of single blastomeres whose positions within the embryo are known. Analysis of pooled data from complete sets of blastomeres from four embryos has identified 908 mRNAs enriched in either the animal or vegetal blastomeres, of which 793 are not previously reported as enriched. In contrast, we find no evidence for asymmetric distribution along either the dorsal-ventral or left-right axes. We confirm that animal pole enrichment is on average distinctly lower than vegetal pole enrichment, and that considerable variation is found between reported enrichment levels in different studies. We use publicly available data to show that there is a significant association between genes with human disease annotation and enrichment at the animal pole. Mutations in the human ortholog of the most animally enriched novel gene, Slc35d1, are causative for Schneckenbecken dysplasia, and we show that a similar phenotype is produced by depletion of the orthologous protein in Xenopus embryos.
Fig. 1. Cortical rotation and the segregation of maternal gene products in the cleavage stage embryo. A. Orientation of early cell divisions. The first cleavage plane is determined by the sperm entry point (SEP) and the animalâvegetal (AâV) axis. The second cleavage is orthogonal to the first but still contains the AâV axis; dorsal blastomeres are defined in the hemisphere opposite the SEP. The third cleavage is slightly above the equator. B. Displacement of maternal gene products. The egg contains vegetally localized maternal gene products. A microtubule network is set up at fertilization and the outer layer, or cortex, of the single cell embryo rotates to displace the vegetal cortical region away the SEP. Maternal gene products are displaced by movement with the cortex or by vesicle trafficking into the presumptive dorsal hemisphere, and are further segregated by subsequent cell divisions.
Fig. 2. A. Disassembling and sequencing the 8-cell stage embryo. Photograph of the intact 8-cell embryo, and during microsurgical disassembly; note lighter dorsal/animal blastomeres. Sequencing of single blastomeres from a single embryo, showing layout of displayed data for known vegetally enriched gene, VegT. B. Dye tracing experiment to confirm correct identification of dorsalâventral axis at the 4-cell, and by extension at the 8-cell, stage. The dorsal/animal quadrant is identified by more lightly pigmented blastomeres.
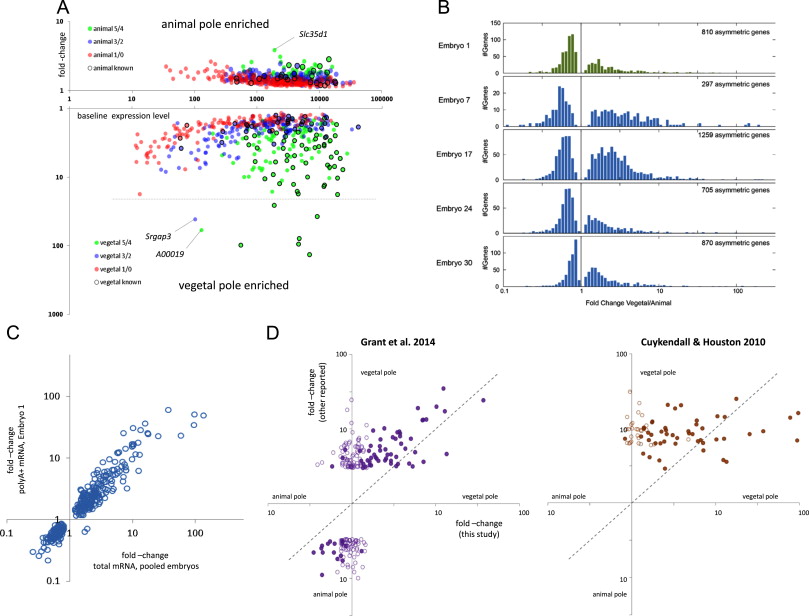
Fig. 4. Variation in enrichment within and between studies. A. Variation of fold-change with expression level at animal and vegetal poles in this study. Scatter plot of mean expression level at the enriched pole against fold change measured between the poles for the 908 enriched genes in the pooled embryo analysis. Points are color coded according to the numbers of individual embryos in which significant asymmetric expression was detected in the single embryo analysis, see Key. Genes are clearly segregated according to the consistency of detection at the single embryo level. The much greater fold-change for vegetal pole enrichment is clearly visible (note the log scale). Genes enriched in our data and previously published are highlighted (black circles), and the most enriched novel mRNAs are indicated. B. Distribution of fold-changes at either pole for individual embryos. C. Agreement of measured fold-changes between the pooled total mRNA data and the polyA+ mRNA data of Embryo 1: Spearman correlation=0.94. D. Correlation of gene enrichment between this study and earlier work. Scatter plots of enrichment fold-change on the animalâvegetal axis for genes in this study previously reported as enriched in other studies. Left panel, blastomere data (Grant et al., 2014), right panel, oocyte data (Cuykendall and Houston, 2010). Full circles: genes enriched in present study with FDR<0.05; open circles: genes not found enriched, with FDR>0.05, fold-change in our data is simple ratio of vegetal/animal pole reads.
Fig. 5. Exploration of morpholino knockdown of Slc35d1. A. In vitro validation of Slc35d1-MO blocking translation of HA tagged Slc35d1 protein. B. Body axis shortening phenotype of Slc35d1-MO injected embryos, with approximate dosage effect up to 30 ng injected MO, at stage 33. Penetrance of the phenotype was at least 94% over all concentrations (see Table 3). C. Comparison of uninjected and 30 ng Slc35d1-MO injected embryos under Alcian Blue staining suggests major loss of skeletal development. D. Expression profile of Slc35d1 shows significant levels of polyA+ mRNA maintained into gastrulation ( Collart et al., 2014).
Fig. 6. Distribution of gene expression for candidate dorsalizing factors in the 8-cell embryo. A. Expression of maternal Wnt11b shows substantial animalâvegetal asymmetry, without any consistent dorsalâventral segregation, and, specifically, little difference between dorsal and ventral blastomeres, in either the PolyA+ or total mRNA prepared libraries. B. Expression of maternal Disheveled is relatively uniform throughout the early cleavage stage embryo, suggesting that these mRNAs were not concentrated at the vegetal pole of the oocyte or the fertilized egg.
Betley,
A ubiquitous and conserved signal for RNA localization in chordates.
2002, Pubmed,
Xenbase
Betley,
A ubiquitous and conserved signal for RNA localization in chordates.
2002,
Pubmed
,
Xenbase Birsoy,
XPACE4 is a localized pro-protein convertase required for mesoderm induction and the cleavage of specific TGFbeta proteins in Xenopus development.
2005,
Pubmed
,
Xenbase Blum,
Symmetry breakage in the vertebrate embryo: when does it happen and how does it work?
2014,
Pubmed
,
Xenbase Borochowitz,
A distinct lethal neonatal chondrodysplasia with snail-like pelvis: Schneckenbecken dysplasia.
1986,
Pubmed Collart,
High-resolution analysis of gene activity during the Xenopus mid-blastula transition.
2014,
Pubmed
,
Xenbase Colozza,
Maternal syntabulin is required for dorsal axis formation and is a germ plasm component in Xenopus.
2014,
Pubmed
,
Xenbase Coutelis,
Diversity and convergence in the mechanisms establishing L/R asymmetry in metazoa.
2014,
Pubmed Croce,
The canonical Wnt pathway in embryonic axis polarity.
2006,
Pubmed
,
Xenbase Cuykendall,
Identification of germ plasm-associated transcripts by microarray analysis of Xenopus vegetal cortex RNA.
2010,
Pubmed
,
Xenbase Danilchik,
Intrinsic chiral properties of the Xenopus egg cortex: an early indicator of left-right asymmetry?
2006,
Pubmed
,
Xenbase Denegre,
Cleavage planes in frog eggs are altered by strong magnetic fields.
1998,
Pubmed
,
Xenbase De Robertis,
Dorsal-ventral patterning and neural induction in Xenopus embryos.
2004,
Pubmed
,
Xenbase Flachsova,
Single blastomere expression profiling of Xenopus laevis embryos of 8 to 32-cells reveals developmental asymmetry.
2013,
Pubmed
,
Xenbase Freeman,
Extracellular regulation of developmental cell signaling by XtSulf1.
2008,
Pubmed
,
Xenbase Fujisue,
Occurrence of dorsal axis-inducing activity around the vegetal pole of an uncleaved Xenopus egg and displacement to the equatorial region by cortical rotation.
1993,
Pubmed
,
Xenbase Gallagher,
Autonomous differentiation of dorsal axial structures from an animal cap cleavage stage blastomere in Xenopus.
1991,
Pubmed
,
Xenbase Gerhart,
Cortical rotation of the Xenopus egg: consequences for the anteroposterior pattern of embryonic dorsal development.
1989,
Pubmed
,
Xenbase Gilchrist,
Defining a large set of full-length clones from a Xenopus tropicalis EST project.
2004,
Pubmed
,
Xenbase Gönczy,
Asymmetric cell division and axis formation in the embryo.
2005,
Pubmed Grant,
Novel animal pole-enriched maternal mRNAs are preferentially expressed in neural ectoderm.
2014,
Pubmed
,
Xenbase Grant,
Blastomere explants to test for cell fate commitment during embryonic development.
2013,
Pubmed
,
Xenbase Hainski,
Xenopus maternal RNAs from a dorsal animal blastomere induce a secondary axis in host embryos.
1992,
Pubmed
,
Xenbase Hiraoka,
Nucleotide-sugar transporter SLC35D1 is critical to chondroitin sulfate synthesis in cartilage and skeletal development in mouse and human.
2007,
Pubmed Holowacz,
Cortical cytoplasm, which induces dorsal axis formation in Xenopus, is inactivated by UV irradiation of the oocyte.
1993,
Pubmed
,
Xenbase Horvay,
Xenopus Dead end mRNA is a localized maternal determinant that serves a conserved function in germ cell development.
2006,
Pubmed
,
Xenbase Houston,
Regulation of cell polarity and RNA localization in vertebrate oocytes.
2013,
Pubmed
,
Xenbase Houston,
Cortical rotation and messenger RNA localization in Xenopus axis formation.
2012,
Pubmed
,
Xenbase James-Zorn,
Xenbase: expansion and updates of the Xenopus model organism database.
2013,
Pubmed
,
Xenbase Kageura,
Activation of dorsal development by contact between the cortical dorsal determinant and the equatorial core cytoplasm in eggs of Xenopus laevis.
1997,
Pubmed
,
Xenbase Kageura,
Pattern regulation in isolated halves and blastomeres of early Xenopus laevis.
1983,
Pubmed
,
Xenbase Kageura,
Pattern regulation in defect embryos of Xenopus laevis.
1984,
Pubmed
,
Xenbase Kageura,
Pattern formation in 8-cell composite embryos of Xenopus laevis.
1986,
Pubmed
,
Xenbase Khokha,
Techniques and probes for the study of Xenopus tropicalis development.
2002,
Pubmed
,
Xenbase King,
Putting RNAs in the right place at the right time: RNA localization in the frog oocyte.
2005,
Pubmed
,
Xenbase Klein,
The first cleavage furrow demarcates the dorsal-ventral axis in Xenopus embryos.
1987,
Pubmed
,
Xenbase Klein,
Correlations between cell fate and the distribution of proteins that are synthesized before the midblastula transition in Xenopus.
1988,
Pubmed
,
Xenbase Kloc,
Three-dimensional ultrastructural analysis of RNA distribution within germinal granules of Xenopus.
2002,
Pubmed
,
Xenbase Kloc,
Centroid, a novel putative DEAD-box RNA helicase maternal mRNA, is localized in the mitochondrial cloud in Xenopus laevis oocytes.
2007,
Pubmed
,
Xenbase Kloc,
RNA localization and germ cell determination in Xenopus.
2001,
Pubmed
,
Xenbase Klymkowsky,
Whole-mount staining of Xenopus and other vertebrates.
1991,
Pubmed
,
Xenbase Koga,
High cell-autonomy of the anterior endomesoderm viewed in blastomere fate shift during regulative development in the isolated right halves of four-cell stage Xenopus embryos.
2012,
Pubmed
,
Xenbase Kugler,
Localization, anchoring and translational control of oskar, gurken, bicoid and nanos mRNA during Drosophila oogenesis.
2009,
Pubmed Lage,
A large-scale analysis of tissue-specific pathology and gene expression of human disease genes and complexes.
2008,
Pubmed Lahmar-Boufaroua,
Schneckenbecken dysplasia in fetus: report of four cases.
2009,
Pubmed Langmead,
Fast gapped-read alignment with Bowtie 2.
2012,
Pubmed Machado,
Xenopus Xpat protein is a major component of germ plasm and may function in its organisation and positioning.
2005,
Pubmed
,
Xenbase Masho,
Close Correlation between the First Cleavage Plane and the Body Axis in Early Xenopus Embryos: (first cleavage plane/body axis/Xenopus laevis/intracellular injection/fluorescein dextran amine).
1990,
Pubmed
,
Xenbase Melton,
Translocation of a localized maternal mRNA to the vegetal pole of Xenopus oocytes.
,
Pubmed
,
Xenbase Miller,
Establishment of the dorsal-ventral axis in Xenopus embryos coincides with the dorsal enrichment of dishevelled that is dependent on cortical rotation.
1999,
Pubmed
,
Xenbase Miyata,
Regional differences of proteins in isolated cells of early embryos of Xenopus laevis.
1987,
Pubmed
,
Xenbase Nakaya,
Identification and comparative expression analyses of Daam genes in mouse and Xenopus.
2004,
Pubmed
,
Xenbase Pandur,
Multiple maternal influences on dorsal-ventral fate of Xenopus animal blastomeres.
2002,
Pubmed
,
Xenbase Quick,
Inner ear formation during the early larval development of Xenopus laevis.
2005,
Pubmed
,
Xenbase Rutenberg,
Early embryonic expression of ion channels and pumps in chick and Xenopus development.
2002,
Pubmed
,
Xenbase Schroeder,
Spatially regulated translation in embryos: asymmetric expression of maternal Wnt-11 along the dorsal-ventral axis in Xenopus.
1999,
Pubmed
,
Xenbase Shiokawa,
Protein synthesis in dorsal, ventral, animal and vegetal half-embryos of Xenopus laevis isolated at the 8-cell stage.
1984,
Pubmed
,
Xenbase Steinhauer,
Microtubule polarity and axis formation in the Drosophila oocyte.
2006,
Pubmed Tarbashevich,
XGRIP2.1 is encoded by a vegetally localizing, maternal mRNA and functions in germ cell development and anteroposterior PGC positioning in Xenopus laevis.
2007,
Pubmed
,
Xenbase Tarbashevich,
A novel function for KIF13B in germ cell migration.
2011,
Pubmed
,
Xenbase Vandenberg,
Serotonin has early, cilia-independent roles in Xenopus left-right patterning.
2013,
Pubmed
,
Xenbase Yang,
Beta-catenin/Tcf-regulated transcription prior to the midblastula transition.
2002,
Pubmed
,
Xenbase