XB-ART-50856
J Cell Biol
2012 Sep 03;1985:799-813. doi: 10.1083/jcb.201204161.
Show Gene links
Show Anatomy links
SUMOylated SoxE factors recruit Grg4 and function as transcriptional repressors in the neural crest.
???displayArticle.abstract???
A growing number of transcriptional regulatory proteins are known to be modified by the small ubiquitin-like protein, SUMO. Posttranslational modification by SUMO may be one means by which transcriptional regulatory factors that play context-dependent roles in multiple processes can be regulated such that they direct the appropriate cellular and developmental outcomes. In early vertebrate embryos, SUMOylation of SoxE transcription factors profoundly affects their function, inhibiting their neural crest-inducing activity and promoting ear formation. In this paper, we provide mechanistic insight into how SUMO modification modulates SoxE function. We show that SUMOylation dramatically altered recruitment of transcriptional coregulator factors by SoxE proteins, displacing coactivators CREB-binding protein/p300 while promoting the recruitment of a corepressor, Grg4. These data demonstrate that SoxE proteins can function as transcriptional repressors in a SUMO-dependent manner. They further suggest a novel multivalent mechanism for SUMO-mediated recruitment of transcriptional coregulatory factors.
???displayArticle.pubmedLink??? 22927467
???displayArticle.pmcLink??? PMC3432773
???displayArticle.link??? J Cell Biol
???displayArticle.grants??? [+]
F31 DE021922 NIDCR NIH HHS, R01 GM077288 NIGMS NIH HHS
Species referenced: Xenopus
Genes referenced: creb1 crebbp dct hdac3 lef1 mitf myc snai2 sox10 sox9 tle4 ube2i
???attribute.lit??? ???displayArticles.show???
|
|
Figure 1. Effects of SoxE and Mitf isoforms on Dct expression in Xenopus embryos and animal caps. (A) Schematic of SoxE and Mitf proteins and SUMOylation mutants. (B) In situ hybridization showing Dct expression in embryos injected with SoxE2KR, Mitf2KR, or both. Both Sox92KR and Sox102KR act synergistically with Mitf2KR to induce premature and ectopic Dct expression in stage 23 and stage 28 embryos. (C) Animal cap assay showing effects of Sox92KR/SUMO on Mitf2KR-mediated induction of Dct at stage 28. Sox92KR enhances, whereas Sox92KR/SUMO blocks, Dct induction. Light red staining represents lineage tracer β-gal. Bars, 200 µm. AD, activation domain; LZ, Leucine zipper. |
|
|
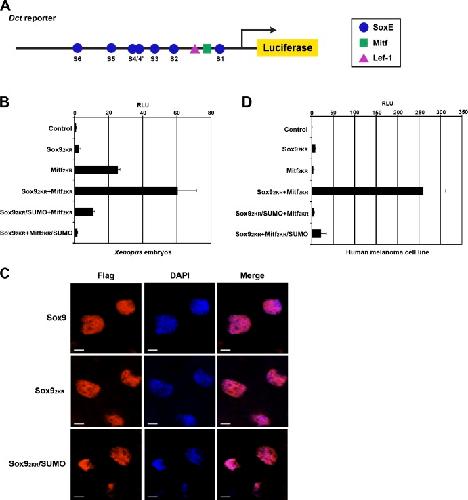
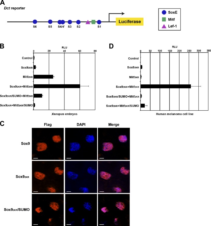
Figure 2. Effects of Sox9 and Mitf isoforms on Dct promoter activity and subcellular localization. (A) Schematic of the Dct promoter/reporter containing a Mitf binding site, a Lef-1 site, and six SoxE binding sites, S1, S2, S3, S4/4’ (dimeric sites), S5, and S6, from right to left. (B and C) Luciferase reporter assay in stage 17 embryo lysates (B) or human melanoma cells (C) using the Dct reporter. A Renilla reporter was coinjected for normalization. Relative luciferase activity (RLU) is represented as fold activation relative to the normalized activity of control embryos. Coexpression of non-SUMOylable forms of Mitf and Sox9 activate Dct expression synergistically, whereas SUMOylation of either protein significantly reduced reporter activity. (C) Immunofluorescence staining of animal caps dissected from embryos injected with flag-tagged Sox9 isoforms. Nuclei are marked by DAPI. All Sox9 isoforms colocalized with DAPI, suggesting that SUMOylation does not affect cellular localization of Sox9 in Xenopus embryos. Error bars represent the standard deviation of the mean of triplicate assays. Bars, 10 µm. |
|
|
Figure 3. SUMOylation does not modulate Dct promoter activity through steric interference. (A) Schematic of Mitf/Sox9-tethered constructs used. (B and C) EMSA demonstrating DNA binding by Mitf isoforms, Mitf/Sox9-tethered proteins (B), and Sox9 isoforms (C). In vitro translated proteins were incubated with 32P-labeled probes containing S1/M sites (for Mitf and Mitf/Sox9 isoforms) or S4/4′ sites (for Sox9 isoforms) of the Dct promoter. Asterisks denote nonspecific bands. (D) Luciferase reporter assay using stage 17 embryos injected with Mitf/Sox9-tethered constructs or coinjected with Mitf and Sox9 isoforms. SUMO blocks promoter activation even when Mitf and Sox9 are tethered and thus corecruited. Error bars represent the standard deviation of the mean of triplicate assays. RLU, relative luciferase activity; WB, Western blot. |
|
|
Figure 4. Blocking HDAC activity does not relieve SUMO-mediated inhibition of the Dct promoter. (A and B) Luciferase reporter assays in stage 17 embryo lysates (A) or human melanoma cells (B) using the Dct reporter. Sox9 and Mitf isoforms were coexpressed in the presence or absence of HDAC inhibitor trichostatin A (TSA). Treatment with TSA did not relieve Dct inhibition mediated by either Sox92KR/SUMO or Mitf2KR/SUMO. Error bars represent the standard deviation of the mean of triplicate assays. (C) In situ hybridization showing TSA treatment was effective, as it caused expected loss of Slug expression in stage 17 embryos. Bars, 200 µm. RLU, relative luciferase activity. |
|
|
Figure 5. SUMOylation of Sox9 alters recruitment of transcriptional cofactors. (A) Coimmunoprecipitation from embryo lysates expressing flag-tagged Sox9 isoforms. Immunoprecipitation used antibodies against endogenous CBP or p300 followed by Western analysis with α-flag. A mock antibody treatment (−) was used as a negative control. SUMOylation blocks interaction with CBP or p300. (B) Coimmunoprecipitation from embryos injected with Myc-tagged Sox9 isoforms and flag-tagged Grg4. Immunoprecipitation used a flag antibody followed by Western analysis with α-Myc. Sox92KR/SUMO, but not Sox92KR, interacts with corepressor Grg4. (C) Schematic summarizing results of interaction experiments using Grg4 and SoxE/SUMO deletion constructs. The Grg4-WD40 domain and the activation domain plus SUMO moiety of SoxE/SUMO are sufficient for interaction. (D) GST pull-down experiment demonstrating direct interaction between the Grg4-WD40 domain and the Sox9 activation domain (AD)–SUMO fusion. IB, immunoblot; IP, immunoprecipitation. |
|
|
Figure 6. Grg4-mediated repression of the Dct promoter and neural crest formation are dependent on SoxE SUMOylation. (A) Luciferase assay measuring Dct reporter activity in embryos expressing either wild-type Sox9 or Sox92KR. Grg4 represses Dct promoter activity mediated by wild-type Sox9 but not the form that cannot be SUMOylated. (B) Luciferase assay measuring Dct reporter activity in embryos expressing wild-type Sox9 either in the presence or absence of SUMOylase Senp1b. Grg4 can repress Dct promoter activity mediated by wild-type Sox9 only in the absence of Senp1b. (C, top) In situ hybridization of showing Grg4-mediated inhibition of neural crest markers Slug and Sox10 at stage 17. (bottom) Ectopic ear formation was observed in Grg4-injected embryos at stage 28. (D) In situ hybridization showing effects of Grg4, Sox92KR, or both on Sox10 expression. Grg4 cannot repress Sox92KR-mediated neural crest formation. (E, top) Schematic of Sox92KR-Grg4âtethered construct. In situ hybridization showing effects of Sox92KR-Grg4, Sox92KR, or Sox92KR/SUMO on Sox10 expression. Tethered Sox92KR-Grg4 phenocopies the effects of Sox92KR/SUMO. Arrowheads denote the injected side of embryos. Error bars represent the standard deviation of the mean of triplicate assays. Bars, 200 µm. RLU, relative luciferase activity. |
|
|
Figure 7. SoxE-SUMO recruits Grg4 by a novel bivalent mechanism. (A) Mutation of an essential SIM-interacting residue on the SUMO moiety (SUMOmut and Sox92KR/SUMOmut) abolishes interaction with UBC9 but not with Grg4QW, which includes the poly-Q and WD domains. (B) Coimmunoprecipitation from Xenopus lysates showing that neither SUMO nor Sox9 is sufficient for robust interaction with Grg4. Strong interaction requires surfaces on both SUMO and Grg4. (A and B) Asterisks denote IgG bands. (C) Model describing the mechanism underlying SUMO-mediated modulation of SoxE function. SUMOylation of SoxE converts it from a transcriptional activator to a repressor by displacing coactivator CBP/p300 and recruiting corepressor Grg4 via a multivalent interaction. |
References [+] :
Aoki,
Sox10 regulates the development of neural crest-derived melanocytes in Xenopus.
2003, Pubmed,
Xenbase
Aoki, Sox10 regulates the development of neural crest-derived melanocytes in Xenopus. 2003, Pubmed , Xenbase
Baba, Crystal structure of thymine DNA glycosylase conjugated to SUMO-1. 2005, Pubmed
Baek, A novel link between SUMO modification and cancer metastasis. 2006, Pubmed
Barembaum, Early steps in neural crest specification. 2005, Pubmed , Xenbase
Bellmeyer, The protooncogene c-myc is an essential regulator of neural crest formation in xenopus. 2003, Pubmed , Xenbase
Bertolotto, Different cis-acting elements are involved in the regulation of TRP1 and TRP2 promoter activities by cyclic AMP: pivotal role of M boxes (GTCATGTGCT) and of microphthalmia. 1998, Pubmed
Bowles, Phylogeny of the SOX family of developmental transcription factors based on sequence and structural indicators. 2000, Pubmed
Brantjes, All Tcf HMG box transcription factors interact with Groucho-related co-repressors. 2001, Pubmed
Britsch, The transcription factor Sox10 is a key regulator of peripheral glial development. 2001, Pubmed
Chen, Groucho/TLE family proteins and transcriptional repression. 2000, Pubmed
Cheung, Neural crest development is regulated by the transcription factor Sox9. 2003, Pubmed
Cinnamon, Context-dependent regulation of Groucho/TLE-mediated repression. 2008, Pubmed
Cruz-Solis, Glutamate-dependent transcriptional control in Bergmann glia: Sox10 as a repressor. 2009, Pubmed
Duband, Epithelium-mesenchyme transition during neural crest development. 1995, Pubmed
Dupasquier, A new mechanism of SOX9 action to regulate PKCalpha expression in the intestine epithelium. 2009, Pubmed
Elworthy, Transcriptional regulation of mitfa accounts for the sox10 requirement in zebrafish melanophore development. 2003, Pubmed
Furumatsu, Sox9 and p300 cooperatively regulate chromatin-mediated transcription. 2005, Pubmed
Geiss-Friedlander, Concepts in sumoylation: a decade on. 2007, Pubmed
Gill, Something about SUMO inhibits transcription. 2005, Pubmed
Girdwood, SUMO and transcriptional regulation. 2004, Pubmed
Haldin, SoxE factors as multifunctional neural crest regulatory factors. 2010, Pubmed , Xenbase
Hasson, Crosstalk between the EGFR and other signalling pathways at the level of the global transcriptional corepressor Groucho/TLE. 2006, Pubmed
Hattori, SOX9 is a major negative regulator of cartilage vascularization, bone marrow formation and endochondral ossification. 2010, Pubmed
Hecker, Specification of SUMO1- and SUMO2-interacting motifs. 2006, Pubmed
Hilgarth, Regulation and function of SUMO modification. 2004, Pubmed
Honoré, Sox10 is required for the early development of the prospective neural crest in Xenopus embryos. 2003, Pubmed , Xenbase
Imamura, Transcriptional Co-activators CREB-binding protein/p300 increase chondrocyte Cd-rap gene expression by multiple mechanisms including sequestration of the repressor CCAAT/enhancer-binding protein. 2005, Pubmed
Jennings, The Groucho/TLE/Grg family of transcriptional co-repressors. 2008, Pubmed
Jennings, Molecular recognition of transcriptional repressor motifs by the WD domain of the Groucho/TLE corepressor. 2006, Pubmed
Jiao, Direct interaction of Sox10 with the promoter of murine Dopachrome Tautomerase (Dct) and synergistic activation of Dct expression with Mitf. 2004, Pubmed
Kerscher, SUMO junction-what's your function? New insights through SUMO-interacting motifs. 2007, Pubmed
Knecht, Induction of the neural crest: a multigene process. 2002, Pubmed
Koopman, Origin and diversity of the SOX transcription factor gene family: genome-wide analysis in Fugu rubripes. 2004, Pubmed
LaBonne, Induction and patterning of the neural crest, a stem cell-like precursor population. 1998, Pubmed , Xenbase
Lee, Direct regulation of the Microphthalmia promoter by Sox10 links Waardenburg-Shah syndrome (WS4)-associated hypopigmentation and deafness to WS2. 2000, Pubmed
Ludwig, Melanocyte-specific expression of dopachrome tautomerase is dependent on synergistic gene activation by the Sox10 and Mitf transcription factors. 2004, Pubmed
Lyst, A role for SUMO modification in transcriptional repression and activation. 2007, Pubmed
Meulmeester, Cell biology: SUMO. 2008, Pubmed
Miller, Sumoylation of MITF and its related family members TFE3 and TFEB. 2005, Pubmed
Molenaar, Differential expression of the Groucho-related genes 4 and 5 during early development of Xenopus laevis. 2000, Pubmed , Xenbase
Murakami, Sumoylation modulates transcriptional activity of MITF in a promoter-specific manner. 2005, Pubmed
Murisier, The tyrosinase enhancer is activated by Sox10 and Mitf in mouse melanocytes. 2007, Pubmed
Murisier, A conserved transcriptional enhancer that specifies Tyrp1 expression to melanocytes. 2006, Pubmed
Ouyang, Regulation of transcription factor activity by SUMO modification. 2009, Pubmed
Ouyang, Direct binding of CoREST1 to SUMO-2/3 contributes to gene-specific repression by the LSD1/CoREST1/HDAC complex. 2009, Pubmed
Ouyang, SUMO engages multiple corepressors to regulate chromatin structure and transcription. 2009, Pubmed
Peacock, Sox9 transcriptionally represses Spp1 to prevent matrix mineralization in maturing heart valves and chondrocytes. 2011, Pubmed
Perry, A SIM-ultaneous role for SUMO and ubiquitin. 2008, Pubmed
Potterf, Analysis of SOX10 function in neural crest-derived melanocyte development: SOX10-dependent transcriptional control of dopachrome tautomerase. 2001, Pubmed
Potterf, Transcription factor hierarchy in Waardenburg syndrome: regulation of MITF expression by SOX10 and PAX3. 2000, Pubmed
Prasad, Induction of the neural crest state: control of stem cell attributes by gene regulatory, post-transcriptional and epigenetic interactions. 2012, Pubmed , Xenbase
Raible, Development of the neural crest: achieving specificity in regulatory pathways. 2006, Pubmed
Stolt, The transcription factor Sox5 modulates Sox10 function during melanocyte development. 2008, Pubmed
Sung, Differential interactions of the homeodomain-interacting protein kinase 2 (HIPK2) by phosphorylation-dependent sumoylation. 2005, Pubmed
Taylor, SoxE factors function equivalently during neural crest and inner ear development and their activity is regulated by SUMOylation. 2005, Pubmed , Xenbase
Taylor, Modulating the activity of neural crest regulatory factors. 2007, Pubmed , Xenbase
Tsuda, Transcriptional co-activators CREB-binding protein and p300 regulate chondrocyte-specific gene expression via association with Sox9. 2003, Pubmed
Vance, The transcription network regulating melanocyte development and melanoma. 2004, Pubmed
Wagner, An inducible mouse model for PAX2-dependent glomerular disease: insights into a complex pathogenesis. 2006, Pubmed
Wegner, From head to toes: the multiple facets of Sox proteins. 1999, Pubmed
Yaklichkin, FoxD3 and Grg4 physically interact to repress transcription and induce mesoderm in Xenopus. 2007, Pubmed , Xenbase
Yang, SUMO promotes HDAC-mediated transcriptional repression. 2004, Pubmed
